Actinomètre
L’actinomètre (du grec ancien Aktinos « rayon » et -mètre « mesure ») est un instrument qui mesure l’intensité énergétique des radiations émises par le Soleil ou plus généralement par une autre source lumineuse[1]. L'appareil, inventé en 1825 par John Herschel[2], est utilisé dans différentes disciplines dont l'astronomie, la photographie et la météorologie.
Il s'agit d'un radiomètre qui évalue depuis la surface terrestre les composantes du bilan radiatif dans le spectre visible et le proche infrarouge ainsi que ceux des rayonnements émis dans l'infrarouge par la Terre et par son atmosphère[3]. Un actinomètre muni d'un enregistreur est appelé un actinographe. Il produit un graphique appelé un actinogramme et l'étude de ces données est l'actinométrie, une branche particulière de la radiométrie.
Type d'actinomètres
Actinomètre de Herschel
L’actinomètre généralement employé en Angleterre à la fin des années 1870 est le thermomètre d’Herschel. Il se compose d’un thermomètre à mercure dont le réservoir sphérique est noirci au noir de fumée et enfermé dans un tube de verre renflé à son extrémité en un petit ballon. Le vide est fait dans l’enveloppe autour du thermomètre et le centre du ballon coïncide avec le centre du réservoir. L’instrument est généralement couché à la surface d’un gazon bien découvert et loin de tout abri. Le réchauffement dû à l'insolation est proportionnel à la quantité de rayonnement[4].
Actinomètre de Violle

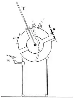
Jules Violle, physicien français connu pour ses travaux sur la photométrie, le rayonnement et la calorimétrie, publia de nombreux articles sur la détermination de la température effective de la surface du soleil grâce aux mesures prises lors de plusieurs expériences au sommet du mont Blanc, de 1871 à 1875, à l'aide d’un actinomètre de son cru. Il a aussi pu déterminer une constante solaire très proche de la valeur réelle (1 771 comparé à 1 368 w/m2)[5],[6].
L'appareil se compose de deux sphères concentriques dont celle intérieure est maintenue à une température constante. Cela est possible en mettant de la glace ou faisant passer un courant d’eau chaude ou froide, ou même de la vapeur d’eau, entre les deux sphères (par t et t' sur l'image). Les deux enveloppes possèdent aussi deux ouvertures sur un même axe permettant aux rayons solaires de traverser l’appareil et un thermomètre se place au centre de la sphère intérieure par un orifice prévu à cet effet (T'). Le bon positionnement de ce dernier peut être vérifié à l’aide d’un miroir fixé sur le support de l'actinomètre, à l'ouverture de sortie du faisceau solaire (en M)[6].
La variation de température au thermomètre est proportionnelle au flux lumineux, ce qui peut être étalonné avec une source connue avant de prendre des mesures. Violle a utilisé la formule empirique de Dulong et Petit, antérieure à la loi de Planck, pour calculer ensuite la température de la surface solaire[6].
Actinomètres chimiques
Les actinomètres chimiques donnent le flux énergétique en mesurant la quantité d'un précipité obtenu lors de la réaction de composés chimiques exposés à la lumière solaire. Il est donc important de connaître à l'avance dans ce cas le ratio de production du précipité par rapport à l'énergie incidente.
Le ferrioxalate de potassium est le composé le plus commun dans un actinomètre chimique parce qu’il est facile d’usage et sensible sur une vaste gamme de longueurs d’onde (254 à 500 nm). D’autres composés comme les leucocyanides verts, les oxalates de vanadium(V)–fer(III) et l’acide monochloroacétique sont parfois utilisés mais ils présentent le problème de réagir même en l’absence de lumière. Des composés composés organiques, comme le butyrophénone, servent parfois et sont analysés par chromatographie en phase gazeuse[7],[8],[9]. Certains composés sont finalement utilisés pour des longueurs d’onde spécifiques. Par exemple, le méso-diphenylhélianthrène sert pour le spectre visible (400 à 700 nm)[10].
Actinomètres à thermocouples

Les surfaces réceptrices des actinomètres en météorologie sont protégées par des coupelles dont le matériau sert en même temps de filtre transparent aux seuls domaines de longueurs d'onde souhaités : entre 0,3 et 3 µm environ pour les pyrhéliomètres et pyranomètres, entre 0,3 et 100 µm environ pour les pyrradiomètres. Quant aux capteurs de rayonnement utilisés dans ces instruments, ils font souvent appel à des associations de thermocouples capables de produire une force électromotrice variable avec l'éclairement reçu[3].
Il en existe quatre principaux types[3] :
- les pyrhéliomètres mesurent le rayonnement solaire direct. Ils sont pointés en permanence vers le Soleil et mesurent du rayonnement qui n'a pas subi de diffusion en traversant l'atmosphère ;
- les pyranomètres mesurent le rayonnement solaire global, c'est-à-dire direct et diffus, parvenant depuis toutes les directions sur une surface plane (le plus souvent horizontale et orientée face au zénith) ;
- les pyrradiomètres mesurent le rayonnement total reçu par une surface plane depuis toutes les directions d'un hémisphère : ce rayonnement intègre le rayonnement solaire (direct, diffus et réfléchi vers le haut) et les rayonnements infrarouges en provenance de l'atmosphère et de la surface terrestre. La surface réceptrice peut être orientée vers le nadir, pour évaluer les rayonnements solaires réfléchis vers le haut ou infrarouges émis par la surface terrestre; ou vers le zénith pour le rayonnement du soleil et de l'atmosphère. Deux pyranomètres orientés inversement l'un de l'autre donnent la somme du rayonnement solaire global et du rayonnement atmosphérique ou leur différence (radiomètre différentiel) ;
- les pyrgéomètres, aujourd'hui peu utilisés, évaluent la nuit le rayonnement infrarouge reçu par une surface noire horizontale. Suivant que cette surface est orientée vers le nadir ou vers le zénith, l'éclairement mesuré correspond au rayonnement terrestre ou au rayonnement atmosphérique.
Les données de rayonnement (en joules par mètre carré) obtenues servent dans diverses applications météorologiques comme le calcul de l'évapotranspiration potentielle et le bilan de croissance forestière[11].
Actinographe
.png)
L’actinographe est un actinomètre enregistreur, soit un appareil pour enregistrer l'énergie du rayonnement solaire reçu sur Terre, et l’actinogramme est la sortie graphique d’un actinographe[1].
Les actinographes les plus anciens étaient des cylindres montés sur un axe horizontal, dont la rotation était assurée par un mécanisme d'horloge, et entouré d'un autre cylindre fixe dans lequel se trouvait une fente. Un papier photographique était collé sur le cylindre en rotation et se noircissait en passant devant la fente, laissant une trace dont l'intensité dépendait de l'insolation. Un tel appareil fut décrit par le physicien Robert Hunt, secrétaire de la Royal Cornwall Polytechnic Society en 1845 comme une amélioration de l'héliographe de T. B. Jordan (1839)[12].
En 1911, Arthur William Clayden, de la Royal Meteorological Society et Principal du Royal Albert Memorial University College d'Exeter (Angleterre), a développé une version pour les météorologues afin d'observer l'insolation quotidienne. Son appareil utilisait deux ressorts, l'un noirci et exposé au Soleil alors que l'autre était blanc et caché, reliés l'un à l'autre. Celui exposé prenant plus d'expansion que l'autre, à cause de son réchauffement, la pointe d'un stylet mis à leur point de rencontre pouvait tracer une ligne sur un papier mis sur un tambour rotatif et ainsi noter l'intensité de la radiation par rapport au temps[13].
En 1926, Robitzsch a développé un actinographe utilisant la déflexion angulaire d'une bande bimétallique noircie d'un pyrhéliomètre. La bande est formée de deux métaux différents soudés l'un sur l'autre et dont l'une des extrémités est retenue à un point fixe. Lorsque l'ensemble est exposé aux rayons directs du Soleil, sa température augmente mais comme les deux métaux ont un taux d'expansion différent, la bande ne s'étend pas longitudinalement mais fait plutôt une courbe. En plaçant un stylet au bout libre de la bande, la déflexion peut être enregistrée sur un papier en rotation sur un tambour[14]. Des variations de ce dernier type avec des appareils enregistreurs électroniques sont encore en fonction[15].
Notes et références
- 1 2 G.-Oscar Villeneuve, Glossaire de météorologie et de climatologie, Les Presses de l'Université Laval, (ISBN 2-7637-6896-2, lire en ligne), p. 3
- ↑ (en) American Association for the Advancement of Science, « Notes and News », Science, vol. 3, no 64, , p. 527 (DOI 10.1126/science.ns-3.64.524, Bibcode 1884Sci.....3..524, lire en ligne, consulté le )
- 1 2 3 « Actinomètre », Glossaire de la météorologie, Météo-France (consulté le )
- ↑ M. Marié-Davy, « Actinométrie », Journal de physique théorique et appliquée, vol. 4, no 1, , p. 1-6 (DOI 10.1051/jphystap:0187500400100, lire en ligne [PDF])
- ↑ « Actinomètre de Violle », Université de Rennes 1 (consulté le )
- 1 2 3 (en) Olympe Jouet, Axelle Amon et Dominique Bernard, « Jules Violle’s Actinometer: A Simple Instrument to Deduce the Temperature of the Sun from Measurements with a Thermometer », Scientific Instrument Symposium, Florence, vol. 112, , p. 28-31
- ↑ (en) Jack G Calvert et James N. Pitts, Photochemistry, New York, Wiley and Sons, (ISBN 0-471-13091-5)
- ↑ (en) H. A. Taylor, Analytical methods techniques for actinometry in Analytical photochemistry and photochemical analysis, New York, Marcel Dekker Inc.,
- ↑ (en) J. F. Rabek, Experimental methods in Photochemistry and Photophysics, Chicester, Wiley and Sons, (ISBN 0-471-90029-X)
- ↑ (en) H-D Brauer, R. Schmidt, G. Gauglitz et S. Hubig, « Chemical actinometry in the visible (475-610 nm) by meso-diphenylhlianthrene », Photochemistry and Photobiology, vol. 37, no 6, , p. 595–598 (DOI 10.1111/j.1751-1097.1983.tb04526.x)
- ↑ « Définitions des différentes variables météorologiques de base », Unité mixte de recherches INRA-Nancy-Université (consulté le )
- ↑ (en) Klaus Hentschel, Mapping the Spectrum: Techniques of Visual Representation in Research and Teachin, Oxford University Press, (ISBN 0-19-850953-7)
- ↑ (en) Arthur W. Clayde, « The actinograph: An instrument for observing and recording changes in radiation », Quarterly Journal of the Royal Meteorological Society, vol. 37, no 158, , p. 163–168 (DOI 10.1002/qj.49703715804, lire en ligne)
- ↑ (en) Ian Strangeways, Measuring the Natural Environment, Cambridge University Press, coll. « Nature », , 534 pages (ISBN 0-521-52952-2 et 978-0-521-52952-5, présentation en ligne, lire en ligne), p. 20
- ↑ (en) Alfred Müller, « Bimetallic Actinograph, Robitzsch-Fuess Type 58dc » [PDF], sur www.rfuess-mueller.de (consulté le )
- Portail de la météorologie
- Portail de la physique