Brabants Dagblad
| Brabants Dagblad | |
| |
| Langue | néerlandais |
|---|---|
Le Brabants Dagblad est un journal néerlandais. Il est distribué dans certaines parties du Brabant-Septentrional.
Histoire

XVIIIe siècle
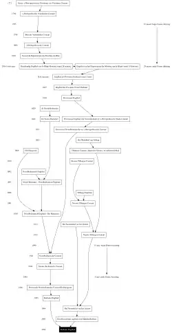
L'histoire du Brabants Dagblad commence le lorsque deux imprimeurs de Bois-le-Duc, L.J. Bresser et C.A. Viéweg, fondent le journal municipal 's-Hertogenbossche Dingsdagse (en Vrydagse) Courant, publié le mardi et vendredi.
XIXe siècle
Le journal a subi un certain nombre de changements de nom et a été interdit en 1810 sous la domination française. Après d'autres changements de nom, le journal, alors appelé Provinciaal Dagblad et fidèle à la monarchie, se retrouva en concurrence avec deux autres journaux locaux : le nouveau catholique romain De Noord-Brabander, le catholique Nieuwe Noord-Brabanter (jusqu'en 1872), et après 1869 avec un autre journal municipal, Het Huisgezin.
XXe siècle
XXIe siècle
Notes et références
- (en) Cet article est partiellement ou en totalité issu de l’article de Wikipédia en anglais intitulé « Brabants Dagblad » (voir la liste des auteurs).
Liens externes
- Portail de la presse écrite
- Portail des Pays-Bas
