Burning Man Project
| Burning Man Project | ||||||||
| ||||||||
| Situation | ||||||||
|---|---|---|---|---|---|---|---|---|
| Création | 22 mais 1997 | |||||||
| Siège | 660 Alabama Street, San Francisco, Californie | |||||||
| Langue | en | |||||||
| Organisation | ||||||||
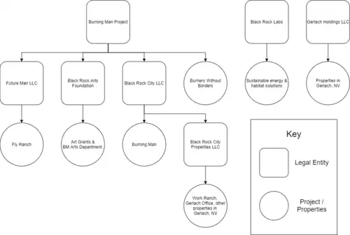
| Organisations affiliées | Black Rock Arts Foundation Future Man LLC Black Rock Solar Gerlach Holdings LLC Burners Without Borders Decommodification LLC Black Rock City Properties LLC |
|||||||
| Site web | https://burningman.org/ | |||||||
| ||||||||
Le Burning Man Project est l'organisation américaine qui, chaque année, planifie, gère et construit le festival Burning Man sur le lac asséché du désert de Black Rock, dans le nord-ouest du Nevada. Elle coordonne toute l'année le travail nécessaire à la construction et au démantèlement d'une ville temporaire de 80 000 personnes aménagée à l'occasion du festival.
Les ventes de billets pour Burning Man constituent un budget de plusieurs millions de dollars pour l'organisation. Ces revenus permettent à l'organisation d'obtenir les permis nécessaires auprès du Bureau de gestion du territoire (BLM), de louer des toilettes portables et des équipements, de s'assurer des services médicaux, des pompiers et des forces de l'ordre, et de couvrir d'autres dépenses organisationnelles.
Histoire
De 1986 à 1996
Au cours des dix premières années de l'histoire de Burning Man, de 1986 à 1996, l'événement annuel était totalement anarchique et géré en grande partie par la Cacophony Society. En raison d'un besoin accru de structure et de planification après une année 1996 tumultueuse[1], la Burning Man 97 LLC (une LLC étant l'équivalent d'une SARL), a été créée pour organiser l'événement de l'année suivante le 22 mai 1997[2].
De 1997 à 2010
Pour la première fois, l'événement est géré de manière officielle et légale ; des règles sont mises en place et le BLM a été formé pour superviser la tâche de mettre en place une ville de 10 000 personnes. En conséquence, 1997 est la première année où la ville a un plan et une carte. L'intention des fondateurs étant de se dissoudre et de former une nouvelle LLC pour chaque cycle d'événements, comme en témoigne le fait que la LLC Burning Man 98 a été formée le 24 novembre 1997[3]. Cependant, cela a été jugé tout à fait non viable dans une optique entrepreneuriale[4]. Le 4 février 1999[5] , la LLC Black Rock City a été formée en tant qu'organisation pour gérer le Burning Man à long terme. L'évènement atteignant événement 23 000 personnes cette année là[6],[7].
Le 8 mai 2001[8], la Black Rock Arts Foundation a été créé en tant qu'organisation à but non lucratif distincte pour promouvoir l'engagement civique et aider à financer l'art interactif[9].
Le 21 mai 2008, Black Rock Solar est créée[10]. L'organisation « promeut la gestion de l'environnement, le développement économique et l'indépendance énergétique en fournissant aux entités à but non lucratif, aux tribus et aux communautés défavorisées un accès à l'énergie propre, à l'éducation et à la formation professionnelle »[11]. Decommodification LLC est créée le 23 novembre 2010[12] pour préparer la transition vers une organisation à but non lucratif qui débuterait l'année suivante.
De 2011 à 2013
Le 2 juin 2011, Burning Man Project a été constitué en tant qu'organisation à but non lucratif californienne de forme juridique 501(c)(3) organization[13]. La formation et la réorganisation ont été contestées par certains des membres du conseil d'administration de la SARL[14], mais elles ont été menées à bien.
Au milieu de la restructuration, l'organisation à but non lucratif Burners Without Borders a été créée le 21 août 2012[15]. Elle se décrit comme une organisation « dont le but est de libérer la créativité des communautés locales pour résoudre les problèmes qui apportent un changement significatif »[16].
L'année suivante, deux LLC sont formées pour détenir les différents actifs immobiliers du projet Burning Man. Black Rock City Properties LLC est créée le 21 novembre 2013[17], et Gerlach Holdings LLC peu après, le 19 décembre 2013[18]. Ensemble, elles détiennent des propriétés telles que le Gerlach Office et le Work Ranch.
Le 27 décembre 2013, Black Rock City LLC devient finalement une filiale du nouveau projet Burning Man[19].
De 2014 à aujourd'hui
En juillet 2014, la Black Rock Arts Foundation devient une filiale du Burning Man Project[20].
Le 6 septembre 2017 Future Man LLC est créée pour détenir la propriété du Fly Ranch après que le Burning Man Project l'ait acquise en 2016[21],[22].

Références
- (en) Cet article est partiellement ou en totalité issu de l’article de Wikipédia en anglais intitulé « Burning Man Project » (voir la liste des auteurs).
- ↑ (en) « Burning Man Timeline - 1996 », sur burningman.org (consulté le )
- ↑ (en) « BURNING MAN 97, LLC – Nevada Companies Directory » (consulté le )
- ↑ (en) « BURNING MAN 98, LLC – Nevada Companies Directory » (consulté le )
- ↑ (en) « 1997 Event Archive », sur Burning Man (consulté le )
- ↑ (en) « BLACK ROCK CITY LLC – Nevada Companies Directory » (consulté le )
- ↑ (en) « Burning Man Timeline - 1999 », sur burningman.org (consulté le )
- ↑ « Original forms of LLC », CA Secretary of State (consulté le )
- ↑ « BLACK ROCK ARTS FOUNDATION », sur opencorporates.com (consulté le )
- ↑ « About Black Rock Arts | Black Rock Arts Foundation », sur blackrockarts.org (consulté le )
- ↑ « BLACK ROCK SOLAR », sur opencorporates.com (consulté le )
- ↑ (en) « Black Rock Solar », sur Burning Man (consulté le )
- ↑ « DECOMMODIFICATION LLC », sur opencorporates.com (consulté le )
- ↑ « BURNING MAN PROJECT », sur opencorporates.com (consulté le )
- ↑ (en) « Man on the move », sur San Francisco Bay Guardian Archive 1966–2014 (consulté le )
- ↑ « BURNERS WITHOUT BORDERS », sur opencorporates.com (consulté le )
- ↑ (en) « Mission », sur Burners Without Borders (consulté le )
- ↑ « BLACK ROCK CITY PROPERTIES LLC », sur opencorporates.com (consulté le )
- ↑ « GERLACH HOLDINGS LLC », sur opencorporates.com (consulté le )
- ↑ (en) « Burning Man Transitions to Non-Profit Organization », sur Burning Man Journal (consulté le )
- ↑ (en) « Burning Man's Nonprofit Financial Information Released », sur Burning Man Journal (consulté le )
- ↑ « FUTURE MAN LLC », sur opencorporates.com (consulté le )
- ↑ (en) « We Bought Fly Ranch », sur Burning Man Journal (consulté le )
Voir aussi
Pages connexes
Liens externes
- Portail de la musique
- Portail des États-Unis
