Canis lepophagus
Canis lepophagus est une espèce éteinte de Canidés qui était endémique d'une grande partie de l'Amérique du Nord. Il est proposé qu'il soit à l'origine des loups et des coyotes.
Étymologie
Le nom Canis lepophagus est issu du latin: canis: « chien », leporem : « lièvre » ou « lapin » associé au suffixe -phagus : « mangeur » : le « chien mangeur de lièvre ».
Taxinomie

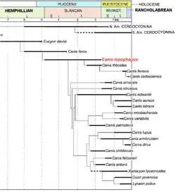
Pliocène supérieur en Amérique du Nord. Il y a un accord général sur le plus ancien fossile, ce qui montre que Féliformes et Caniformes ont émergé au sein de la super-famille des Carnivoramorpha il y a 43 millions d'années. Les caniformes incluent le renard Leptocyon dont les différentes espèces ont existé à partir de 34 millions d'années, avant de devenir à 11,9 millions d'années Vulpes (renard) et les canini (canins). Le chacal d'Eucyon existait en Amérique du Nord il y a 10 millions d'années et au Pliocène supérieur entre 6-5 millions d'années les coyotes Eucyon davisi ont envahi l'Eurasie. En Amérique du Nord, il a donné lieu au genre Canis qui est d'abord apparu dans le Miocène (6 millions d'années) dans le sud-ouest des États-Unis et au Mexique. Il y a 5 millions d'années, Canis lepophagus est apparu dans la même région et au Pléistocène inférieur (1 million d'années) C. latrans (le coyote) y habitait déjà. Ils ont supposé que l'évolution de Eucyon davisi à C. lepophagus au coyote était une évolution linéaire:p58.
Kurten a proposé que Blancan C. lepophagus a dérivé à partir de petites espèces de Canis du Miocène en Amérique du Nord. Ensuite, il s'est répandu à travers l'Eurasie, où il a été soit identiques soit étroitement lié avec C. arnensis:p241.
Johnston décrit C. lepophagus comme ayant un crâne et un squelette plus mince que celui du coyote moderne:385. Nowak trouva que les premières populations étaient petites, avec des proportions de crânes qui ressemblent à celle de petit coyote et semblent être antérieure à C. latrans.:p241 Johnson a observé que certains des spécimens trouvés dans la Cita Canyon, au Texas, avait de plus grands et de plus larges crânes et, avec d'autres fragments, Nowak a suggéré que ceux-ci avaient évolué vers des loups:p241.
Tedford était en désaccord avec les auteurs précédents et a constaté qu'à sa morphologie dentaire manquait quelques caractéristiques qui sont partagées par C. lupus et C. latrans et, par conséquent, il n'y a pas de relation de proximité, mais il suggère que C. lepophagus était l'ancêtre des loups et des coyotes:p119. En outre, C. edwardii, C. latrans et C. aureus forment ensemble un petit clade et parce que C. edwardii est apparu plus tôt et a couver la moitié de Blancan (fin du Pliocène) à la clôture de l'Irvingtonian[pas clair] (fin du Pléistocène) C. edwardii a été proposé comme le descendant de C. lepophagus et l'ancêtre du coyote et du chacal doré.:p58:p175,180
Répartition des fossiles

Johnston nomme C. lepophagus en 1938. Le premier fossile a été retrouvé dans la Cita Canyon, au Texas. Les découvertes ultérieures de spécimens ont été trouvés dans quatre autres sites au Texas, Tonuco Montagne, au Nouveau-Mexique, à l'ouest de Washington[2] Sante Fe River, en Floride[3], Black Ranch dans le nord de la Californie, ainsi que dans des sites au Nebraska, en Idaho, dans Utah, et en Oklahoma.
Description
Deux spécimens ont été estimés respectivement à 18,5 kg et 17 kg[4].
Canidés concurrents
C. lepophagus vécu avec Borophagus.
Notes et références
- ↑ Fossilworks Paleobiology Database, consulté le 3 août 2017.
- ↑ J. K. Morgan and N. H. Morgan. 1995.
- ↑ (en) G. S. Morgan and R. B. Ridgway, Late Pliocene vertebrates from the St. Petersburg Times site, Pinellas County, Florida, Papers in Florida Paleontology, 1987
- ↑ S. Legendre and C. Roth. 1988.
Références taxinomiques
- (en) BioLib : Canis lepophagus Miller & Carranza-Castaneda, 1998 † (consulté le )
- (en) Paleobiology Database : Canis lepophagus Johnston 1938 † (consulté le )
- Portail des canidés
- Portail de la paléontologie
- Portail de l’Amérique du Nord