Diagramme syntaxique
Un diagramme syntaxique est une forme de représentation graphique utilisée dans le cadre des grammaires formelles. Il s'agit d'une alternative à une représentation en forme de Backus-Naur (BNF). Leur principal intérêt est d'ordre pédagogique puisqu'ils autorisent une perception souvent plus intuitive de la notion de grammaire que les représentations textuelles, qui sont elles mieux adaptées aux outils d'analyse syntaxique servant à la construction de compilateurs.
Principe
Une grammaire exprimée sous la forme de diagrammes syntaxiques regroupera un ensemble de diagrammes. Chacun de ceux-ci correspond à un non-terminal. Un diagramme correspond au non-terminal principal auquel le texte doit correspondre pour faire partie du langage décrit par l'ensemble de diagrammes.
Chaque diagramme relie un point d'entrée à un point de sortie. Le diagramme décrit les chemins possibles entre ces deux points en passant par des formes faisant référence à des non-terminaux ou terminaux. Les non-terminaux sont représentés par des formes carrées alors que les terminaux sont représentés par des formes circulaires.
Exemple
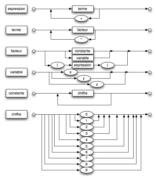
Un exemple classique de grammaire est celui des expressions arithmétiques. Donnons d'abord une grammaire simple en BNF :
<expression> ::= <term> | <term> "+" <expression>
<term> ::= <factor> | <factor> "*" <term>
<factor> ::= <constant> | <variable> | "(" <expression> ")"
<variable> ::= "x" | "y" | "z"
<constant> ::= <digit> | <digit> <constant>
<digit> ::= "0" | "1" | "2" | "3" | "4" | "5" | "6" | "7" | "8" | "9"
Cette grammaire peut aussi être exprimée en EBNF:
expression = terme, {"+" terme};
terme = facteur, {"*" facteur};
facteur = constante | variable | "(" , expression, ")";
variable = "x" | "y" | "z";
constante = chiffre, {chiffre};
chiffre = "0" | "1" | "2" | "3" | "4" | "5" | "6" | "7" | "8" | "9";
Un ensemble de diagrammes syntaxiques équivalent :

Voir aussi
Articles connexes
Liens externes
- (en) Générateur en ligne de diagrammes syntaxiques
- (en) Générateur automatique de diagrammes syntaxiques
- (en) Diagramme syntaxique de BNF
- (en) Autre générateur à partir de EBNF
- (en) Traduit une grammaire en EBNF en fichier postscript contenant les diagrammes syntaxiques
- Portail de l’informatique