Dihydrogène (cation)
| Dihydrogène (cation) | |
| Identification | |
|---|---|
| No CAS | |
| InChI | |
| Propriétés chimiques | |
| Formule | H2+ |
| Masse molaire[1] | 2,015 88 ± 0,000 14 g/mol H 100 %, |
| Unités du SI et CNTP, sauf indication contraire. | |
Le cation dihydrogène, également appelé ion moléculaire d'hydrogène, est l'espèce chimique de formule H2+. C'est l'ion moléculaire le plus simple, composé de deux hydrons unis par un unique électron. Il se forme notamment dans le milieu interstellaire sous l'effet du rayonnement cosmique :
- H2 + rayon cosmique → H2+ + e− + rayon cosmique résiduel
Ce cation dihydrogène H2+ donne rapidement naissance au cation trihydrogène H3+ en interagissant avec une molécule d'hydrogène H2 :
H2+ présente un intérêt théorique en ce sens que, n'ayant qu'un seul électron, il permet de résoudre assez simplement l'équation de Schrödinger sans tenir compte de la corrélation électronique, ce qui en fait un sujet d'étude simple pour introduire la chimie quantique des molécules[2].
La liaison dans le cation dihydrogène peut être vue comme une liaison à un électron, formellement d'ordre 1/2[3].
Traitement quantique, symétries et développements asymptotiques

La version la plus simple de l'équation de Schrödinger pour la fonction d'onde électronique de l'ion moléculaire d'hydrogène H2+ est modélisée avec deux noyaux fixes, A et B, et un électron. Elle est écrite selon :
ou est le potentiel Coulombien attractif entre l'électron et les noyaux :
et E est l'énergie (électronique) pour un état propre quantique en particulier, avec la fonction d'onde électronique qui dépend de la position spatiale de l'électron. Un terme additionnel , qui est constant pour une distance internucléaire fixe, est omis du potentiel , puisqu'il ne fait que déplacer la valeur propre de l'énergie. Les distances entre l'électron et les noyaux sont écrites selon et . En unités atomiques , la fonction d'onde est :
On peut choisir le point médian entre les noyaux comme l'origine des coordonnées. On peut déduire à partir de principes généraux de symétrie que les fonctions d'onde peuvent être caractérisées par leur comportement par rapport à l'inversion de l'espace (r -r). Nous avons les fonctions d'onde : , qui sont symétriques (ou paires) par rapport à l'inversion de l'espace, et les fonctions d'onde : , qui sont anti-symétriques (ou impaires) sous cette même opération de symétrie, donc : Nous notons que la permutation (l'échange) des noyaux a un effet similaire sur la fonction d'onde électronique. Notez que pour un système à plusieurs corps, le comportement correct de par rapport à la permutation de symétrie des électrons (Principe d'exclusion de Pauli) doit être garanti, en plus des symétries mentionnées ici. Les équations de Schrödinger pour ces fonctions adaptées à la symétrie sont :
L'état fondamental (avec l'énergie discrète la plus basse) de H2+ est l'état [4] avec la fonction d'onde correspondante écrite selon . Il y a aussi le premier état excité , avec son état écrit selon . Les suffixes g et u (qui viennent de l'allemand gerade et ungerade) ici illustrent le comportement symétrique sous l'inversion de l'espace. Leur utilisation est d'usage courant pour désigner des états électroniques des molécules diatomiques homonucléaires, tandis que pour les états atomiques, les termes pair et impair sont utilisés.

A très grand , les énergies propres (totales) pour les deux états propres les plus bas ont le même développement asymptotique en puissances inverses de la distance internucléaire R[5],[6] :
Cette formule et les courbes d'énergies incluent le terme internucléaire 1/R. La différence entre ces deux énergies est appelée l'énergie d'échange et est fournie par[7] :
qui diminuent exponentiellement quand la distance internucléaire R devient grande. Le premier terme fut obtenu pour la première fois par la méthode Holstein-Herring. De plus, des développements asymptotiques en puissances de 1/R sont fournis avec un ordre considérable par Cizek et al. pour les dix états discrets les plus bas de l'ion moléculaire d'hydrogène (dans le cas des noyaux fixes). Pour les systèmes diatomiques et polyatomiques en général, l'énergie d'échange est donc très difficile à calculer pour les grandes distances internucléaires mais pourtant indispensable pour les interactions à longue portée incluant les études reliées au magnétisme et l'échange de charge. Celles-ci ont une importance particulière dans la physique stellaire et atmosphérique.
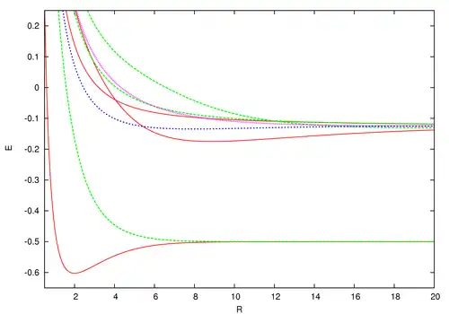
Les énergies pour les états discrets les plus bas sont illustrées dans la figure ci-contre. Celles-ci peuvent être obtenues à la précision arbitraire désirée avec le calcul formel de la généralisation de la fonction W de Lambert (voir l'équation de ce site et la référence de Scott, Aubert-Frécon et Grotendorst) mais furent calculées au départ par des moyens numériques avec le programme ODKIL[8]. Les lignes pleines rouges correspondent aux états . Les lignes pointillées vertes sont les états . La ligne pointillée bleue est l'état et la ligne pointillée rose est l'état . Quoique les solutions provenant de la généralisation de la fonction W de Lambert dépassent les développements asymptotiques, en pratique, elles sont plus utiles près de la distance d'équilibre.
Notes et références
- ↑ Masse molaire calculée d’après « Atomic weights of the elements 2007 », sur www.chem.qmul.ac.uk.
- ↑ T.C. Scott, M. Aubert-Frécon and J. Grotendorst, « New Approach for the Electronic Energies of the Hydrogen Molecular Ion », Chem. Phys. vol. 324, (2006), p. 323-338, ; Arxiv article
- ↑ (en) Clark R. Landis; Frank Weinhold, Valency and Bonding : A Natural Bond Orbital Donor-Acceptor Perspective, Cambridge, UK, Cambridge University Press, , 749 p. (ISBN 978-0-521-83128-4, LCCN 2005047076, lire en ligne), p. 96–100
- ↑ K.-P. Huber, G. Herzberg Molecular Spectra and Molecular Structure. IV. Constants of Diatomic Molecules, New York: Van Nostrand Reinhold, 1979
- ↑ John D. Morgan III et Barry Simon, « Behavior of molecular potential energy curves for large nuclear separations », Int. J. Quantum Chem., vol. 17, no 6, , p. 1143-1166 (lire en ligne)
- ↑ J. Cížek, R.J. Damburg, S. Graffi, V. Grecchi, E.M. Harrel II, J.G. Harris, S. Nakai, J. Paldus, R. Kh. Propin, and H.J. Silverstone «1/R expansion for H2+ : Calculation of exponentially small terms and asymptotics», Phys. Rev. A, vol. 33, (1986), pp.12-54
- ↑ T.C. Scott, A. Dalgarno and J.D. Morgan III «Exchange Energy of H2+ Calculated from Polarization Perturbation Theory and the Holstein-Herring Method», Phys. Rev. Lett., vol. 67, (1991), pp. 1419-1422
- ↑ G. Hadinger, M. Aubert-Frécon and G. Hadinger «The Killingbeck method for the one-electron two-centre problem», J. Phys. B, vol. 22, (1989), pp.697-712, .
Articles connexes
- Portail de l’astronomie
- Portail de la chimie