GeoServer
| Développé par | OpenGeo, GeoSolutions, Refractions Research |
|---|---|
| Dernière version | GeoServer 2.21.1[1] () |
| Dépôt | github.com/geoserver/geoserver |
| Assurance qualité | Intégration continue |
| Écrit en | Java[2] |
| Environnement | Windows, Mac OS, Linux |
| Langues | anglais |
| Type | Serveur au sein d'un système d'information géographique |
| Licence | GPL[3] |
| Site web | http://geoserver.org |
GeoServer est un serveur informatique[4] open source et libre[3] écrit en Java[2] qui permet aux utilisateurs de partager et modifier des données géographiques. Conçu pour l'interopérabilité, il publie les données de toutes les sources principales de données spatiales utilisant des normes ouvertes.
Fonctionnalités
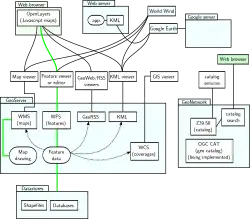
GeoServer a évolué pour devenir une méthode simple de connexion d'informations existantes à des globes virtuels tels que Google Earth[5] ou NASA World Wind[6]. Il peut également se connecter à des cartes basées sur des services web telles que les bibliothèques libres OpenLayers ou Leaflet. Il gère également les connexions à des services propriétaires tels que Google Maps[7] et Bing Maps. GeoServer fonctionne en tant qu'implémentation de référence pour la mise en œuvre du standard du Web Feature Service[8] de l'Open Geospatial Consortium. Il implémente aussi le Web Map Service[9].
GeoServer lit de nombreux formats de données[10], parmi lesquels :
- PostGIS
- Oracle Spatial
- ArcSDE
- DB2
- MySQL
- Shapefiles
- GeoTIFF
- GTOPO30
- ECW, MrSID
- JPEG 2000
Grâce à des protocoles standards, il produit des fichiers KML, GML, Shapefile, GeoRSS, PDF, GeoJSON, JPEG, GIF, SVG, PNG et plus. GeoServer comprend un client OpenLayers intégré pour la prévisualisation des couches de données.
Fonctionnement
GeoServer fonctionne comme un nœud dans une infrastructure de données spatiales libre et ouverte. Tout comme le serveur HTTP Apache qui offre une solution de serveur web libre pour publier du HTML, GeoServer vise à faire de même pour les données géospatiales.
GeoServer s'appuie sur GeoTools[11], une bibliothèque d'outils système d'information géographique écrite en Java, pour effectuer les traitements spatiaux[12].
Références
- ↑ (en) « Geoserver Stable version » (consulté le )
- 1 2 (en) « Geoserver Welcome » (consulté le )
- 1 2 (en) « Geoserver License » (consulté le )
- ↑ (en) « What is GeoServer » [archive du ] (consulté le )
- ↑ (en) « Google Earth and GeoServer » (consulté le )
- ↑ (en) « Geoserver WorldWind Integration » [archive du ] (consulté le )
- ↑ (en) « Working with Google Maps API v3 and Geoserver WMS overlay of differing projection » (consulté le )
- ↑ (en) « WFS basics » (consulté le )
- ↑ (en) « WMS reference » (consulté le )
- ↑ (en) « Working with Vector Data » (consulté le )
- ↑ (en) « Using the GeoTools feature-pregeneralized module » (consulté le )
- ↑ (en) « GeoTools The Open Source Java GIS Toolkit » (consulté le )
- (en) Cet article est partiellement ou en totalité issu de l’article de Wikipédia en anglais intitulé « GeoServer » (voir la liste des auteurs).
Lien externe
- Portail des logiciels libres
- Portail de l’information géographique