Isnard du Bar
| Isnard du Bard Isnardo de Albarno | ||
| Biographie | ||
|---|---|---|
| Naissance | ? | |
| Décès | entre et | |
| Ordre religieux | Ordre de Saint-Jean de Jérusalem |
|
| Langue | Langue de Provence | |
| Prieur de Capoue | ||
| 1336 –1363/65 | ||
| Commandeur d'Aix | ||
| –1351 | ||
| Commandeur de Ruou | ||
| – | ||
| Chevalier de l'Ordre | ||
| Autres fonctions | ||
| Fonction laïque | ||
| Recteur du comté d'Alife, Sénéchal (intérimaire) de Provence, Seigneur du Mas, Seigneur d'Aiglun |
||
| ||
Isnard du Bar, souvent nommé Isnard de Bar (en Italien et en Latin Isnardo de Alborno)[1],[n 1], est un chevalier de l'ordre de Saint-Jean de Jérusalem provençal, qui sert les grands maîtres Hélion de Villeneuve, Dieudonné de Gozon, Pierre de Corneillan et Roger des Pins, les rois de Naples Robert Ier et Jeanne Ire, et les papes Jean XXII et Clément VI[2][réf. à confirmer].
Biographie
Famille
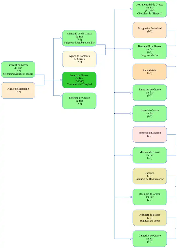
Isnard du Bar est le fils d'Isnard II du Bar (ou Isnard II de Grasse, ou Isnard II de Grasse de Bar), seigneur d'Antibes, du Bar, de Sartoux, de Saint-Paul-de-Vence, etc., et d'Alazie de Marseille, fille de Guillaume de Marseille, seigneur de Fos-sur-Mer[3].
Son père est un chevalier de légende qui a fait partie des 100 chevaliers choisis par Charles Ier d'Anjou pour affronter à ses côtés le roi d'Aragon, dans un « combat singulier » que le roi d'Angleterre devait arbitrer à Bordeaux, le et qui n'a finalement jamais eu lieu[4],[5]. Isnard II de Grasse fait partie de l'expédition de Tunis en 1270 et reçoit en 1300, du roi Charles II de Naples une pension pour les services qu'il a rendus[3].
Rambaud IV de Grasse du Bar, le frère aîné d'Isnard fait partie des chevaliers provençaux qui entourent Charles de Calabre, en 1327, quand celui-ci s'oppose à la descente en Italie de l'empereur Louis de Bavière[6]. Il est viguier de Marseille pour l'année 1331, son frère Bertrand l'a été pour l'année 1321[7].
Isnard du Bar est l'oncle de Jean Montréal du Bar dont les chroniqueurs et la tradition historiographique italienne ont fait « Fra Moriale », l'un des capitaines de Compagnie d'aventure les plus féroces de son époque. Sans doute celui-ci obtient-il grâce à la position de son oncle, dès 1334, du couvent de l'ordre de Saint-Jean de Jérusalem, la promesse d'une commanderie et devient, en 1336, commandeur de Sainte-Euphémie-du-golfe. Il rompt néanmoins avec l'Ordre pour s'impliquer à la tête d'une compagnie de mercenaires dans les épisodes de la guerre civile qui oppose les héritiers du roi Robert, puis dans les convulsions politiques des états pontificaux[8]. Il a cessé, en 1347, d'être commandeur de Sainte-Euphémie-du-golfe[8], et il est exécuté, à Rome, semble-t-il pour des questions d'intérêt, le sur ordre de Cola di Rienzo[9][réf. à confirmer]. Ni ses méfaits, ni ses trahisons n'ont entamé le crédit dont jouissent son oncle Isnard et son frère Bertrand auprès du pape Innocent VI, du roi Louis et de la reine Jeanne.

Chevalier de l'ordre de Saint-Jean de Jérusalem
Commandeur de Ruou
Isnard du Bar devient chevalier de l'ordre de Saint-Jean de Jérusalem et accède rapidement à des postes de responsabilité grâce à la confiance que le grand maître Hélion de Villeneuve lui témoigne.
Le , par la bulle Pastoralis preeminentie, le pape Clément V ordonne à tous les souverains chrétiens d’arrêter les Templiers qui se trouvent dans leurs États. L'opération policière est exécutée en Provence le et les jours qui suivent : les officiers du comte arrêtent les Templiers, dressent des inventaires et placent leurs biens sous séquestre jusqu’à ce que le siège apostolique ou le comte en décide autrement, et prennent des dispositions afin que leurs revenus récurrents et que le produit de leurs activités notamment agricoles ne soient pas affectés et continuent d'être collectés. Le , le pape Clément V nomme Guillaume de Mandagout, archevêque d'Embrun, et Arnaud de Faugères, archevêque d'Arles, curateurs de biens de l'ordre du Temple pour les comtés de Provence et de Forcalquier. Le , le roi Robert ordonne au sénéchal Raynald de Lecto de remettre aux curateurs les biens et les revenus que les officiers du comte ont confisqué aux Templiers. Le sénéchal délègue l'action à Michel Elion, notaire de la cour de justice d'Aix-en-Provence en le munissant d'instructions contradictoires qui émettent des réserves à propos des biens qui doivent être restitués. Celui-ci entreprend avec Bertrand Milon, un chanoine de Carpentras que les curateurs ont désigné pour recevoir les biens en leur nom, une tournée qui commence le , qui dure tout l'automne et une partie de l'hiver et à l'issue de laquelle il est difficile de savoir, localement, quels biens ont été réellement remis au chanoine. La commanderie templière du Ruou fait en revanche l'objet d'un accord, le entre le commandeur de l'ordre de Saint-Jean de Jérusalem de Manosque et le juge des premières appellations de Provence qui constate sa remise aux Hospitaliers. La remise des biens de l'ordre du Temple à l'ordre de Saint-Jean de Jérusalem, dure, en Provence jusqu'en 1320 au moins[10].
Dès le , il porte le titre de commandeur de Ruou[11]. Il est l'un des dignitaires de l'Ordre qui sont assemblés à Manosque pour approuver l’installation à Aix-en-Provence, des Clarisses dont Hélion de Villeneuve était convenu à la demande de la reine de Naples et comtesse de Provence Sancia de Majorque[12].
Négociateur final de l'acquisition du comté d'Alife
En 1324, il est chargé de finaliser, sous l'autorité du cardinal Bertrand de Montfavès, l'échange avec Arnauld de Trian, neveu du pape Jean XXII du comté d'Alife contre plusieurs seigneuries, droits seigneuriaux et biens que l'ordre de Saint-Jean de Jérusalem détient en Haute Provence[12].
Selon leur contemporain Niccolò di Alife (it), l'ordre de Saint-Jean de Jérusalem acquit, au royaume de Naples, le comté d'Alife (it) dont le prieur de Capoue était le précepteur. Le comté d'Alife comprenait les villes d'Alife en Terre de Labour, de Bojano au comté de Molise, et la seigneurie de Celle en Capitanate[13][réf. à confirmer]. Arnaud de Trians y ajoute la seigneurie d' Oliveto Lucano et la moitié de celle de Lavello[14],[n 2] en Basilicate[15].
L'ordre de Saint-Jean de Jérusalem avait cédé, en échange, le château de Tallard, et les châteaux et villages de Lardier, La Saulce, Pelleautier et Neffes. Et y avait ajouté, sous l'autorité d'Arnaud de Villeneuve le frère du grand maître, de Raymond de Villeneuve [n 3], et de Gaillard de Saumate, archevêque d'Arles, sous la surveillance du cardinal de Montfavès[15], afin de compenser la différence de valeurs de ces biens, les seigneuries de Saint-Julien-le-Montagnier, Montmeyan, Montfort, Régusse et les moulins de La Roquette-sur-Var.
Cet échange, approuvé par le Pape Jean XXII, le , justifie la suppression de la commanderie de Tallard, et la dévolution de ses biens restants d'abord à la commanderie d'Embrun, puis après la suppression de celle-ci à la commanderie de Gap[16].
Commandeur d'Aix-en-Provence et prieur de Capoue
Isnard du Bar est promu commandeur d’Aix-en-Provence le [17].
Isnard du Bar est élu, en 1334, prieur de l'ordre de Saint-Jean de Jérusalem de Capoue[18]. Il dirige ce prieuré de 1336 à 1365[19], mais continue néanmoins à diriger la commanderie d'Aix-en-Provence jusqu'en 1351 au moins[20].
Les établissements des Hospitaliers, dans les royaumes de Naples et de Sicile, appartenaient alors à deux catégories différentes : les prieurés et les « bayllis par chapitre général ». Ces dernières ne dépendaient pas des prieurés, mais du chapitre général de l'Ordre, c'est-à-dire, le plus souvent de la « Langue de Provence », dont les maisons étaient les plus peuplées et les plus nombreuses, qui pouvait les diriger directement, ou en confier la gestion au grand maître. Les prieurés étaient ceux de Capoue, de Barletta et de Messine, les baillies étaient constituées par les commanderies de Saint-Jean près de la mer (it) à Naples, de Sainte-Euphémie-du-golfe à Lamezia Terme en Calabre, de l'abbaye de la Trinité de Venosa en Basilicate, de Saint-Étienne de Monopoli en Pouilles, et du comté d'Alife[21][réf. à confirmer].
Le , le grand maître Hélion de Villeneuve commet Isnard du Bar du choix de sa sépulture dans l'église Saint-Jean d'Aix-en-Provence[22].
En 1343, Isnard du Bar, prieur de Capoue, prend part avec Guillaume de Reillanne, prieur de Saint-Gilles, et
En 1344, Isnard du Bar, prieur de Capoue, Odon de Montaigu, prieur d'Auvergne de l'ordre de Saint-Jean de Jérusalem, et Pierre Plantier, lieutenant de ce dernier, sont désignés par le grand maitre de l'Ordre, Hélion de Villeneuve, visiteurs, chargé de s'assurer de l'observation des préceptes du Chapitre général[23],[24].
Le , Isnard du Bar, commandeur d'Aix-en-Provence, reçoit dans l'ordre de Saint-Jean de Jérusalem, Geoffroy Monge, issu d'une famille noble d'Aix-en-Provence qui fait don à l'Ordre de l'ensemble de ses biens[25].
Représentant de la curie pendant la croisade de 1346
Le , Isnard du Bar est chargé du commandement de deux galères pontificales, armées à Gênes, qui sont chargées de porter à Humbert II les soldes dues aux marins pontificaux engagés dans la « croisades smyrniotes de 1346 ». Néanmoins, les galères dont il a la charge n'ont pas quitté Gênes le [26].
Le [27], Isnard du Bar, qui participe, sous le titre de Prieur de Capoue, à la « croisades smyrniotes de 1346 » en tant que commandant de la flotte papale et Hospitalière[28], fait partie, aux côtés du grand maître Dieudonné de Gozon, des conseillers dont le pape Clément VI recommande au Dauphin Humbert II de Viennois de suivre les avis, dans le cadre de la discussion de la trêve qu'il envisage de négocier avec ses adversaires turcs[2][réf. à confirmer],[29].
En 1357, Isnard du Bar est Lieutenant pour le grand maître de l'ordre de Saint-Jean de Jérusalem au royaume de Naples[23]. En 1358, il dirige une expédition maritime ordonnée par le grand maître qui a pour objectif de transférer à Rhodes un certain nombre de chevaliers et des capitaux[30].
Liquidateur du comté d'Alife
À partir de 1360, Isnard du Bar conduit, pour le compte de l'ordre de Saint-Jean de Jérusalem, le processus qui consiste à échanger le comté d'Alife qui s'est révélé difficile à administrer à cause de la guerre civile, contre des propriétés urbaines à Naples et à Aversa. Il conduit l'affaire avec une honnêteté que ses contemporains trouvent discutable notamment dans ses rapports avec les puissants du royaume comme Goffredo Marzano, comte de Squillace, grand amiral du royaume de Naples, qui avait occupé Alife pendant des années[28]. Le , il échange avec Isabella Savelli, veuve d'Orso Orsini seigneur de Tagliacozzo et tutrice de leur fils Rainaldo, le château de Celle et divers biens en Abruzzes contre des biens équivalents qu'elle doit acquérir à Aversa et pour lesquels, elle dépose une caution de 2 000 florins[31].
Le , Isnard du Bar, prieur de Capoue, comte d'Alife, commandeur d'Aix en Provence, de Naples, et de Sainte Euphémie, intervient auprès du sénéchal de Provence, Mathieu Gervaldo, en faveur des habitants de Ginasservis et de Vinon[32] dont les officiers du comte de Provence exigent le droit de cavalcade et qui en sont exemptés, en tant que vassaux de l'ordre de Saint-Jean de Jérusalem, aux termes d'un accord qui avait été convenu, le , entre le comte Charles Ier et le prieur de Saint-Gilles Féraud de Baras[33].
Familier du roi Robert et de la reine Jeanne Ire
En 1338, Isnard du Bar reçoit du roi Robert, le titre honorifique de familier du roi, il le conserve sous le règne de Jeanne Ire[n 4],[34].
En 1347, il assure à titre intérimaire les fonctions de sénéchal de Provence pour le compte de Filippo Sanginetto[35][réf. à confirmer],[23],[36].
Le , il reçoit de la reine Jeanne, sous réserve qu'elles restent dans des mains laïques, les parts que le comte de Provence possède dans les seigneuries du Mas et d’Aiglun. Ces droits qui comprennent le mère et mixte empire et quelques autres redevances représentent environ 15 livres de revenu annuel[37].
Il donne la première, le , à son cousin germain, du côté de sa mère, Pons des Ferres. Bertrand De Grasse du Bar auquel le roi Louis de Tarente et la reine Jeanne donnent, le , les seigneuries ou co-seigneuries d'Èze, de Peille, de Sospel et de l'Île Sainte-Marguerite, hérite d'Aiglun lors de son décès.
Décès
Il décède entre quand le grand maître et le couvent de l'ordre de Saint-Jean de Jérusalem désignent son successeur à la commanderie d'Aix-en-Provence[28], certainement avant le , date à laquelle les mêmes désignent le nouveau prieur de l'ordre de Saint-Jean de Jérusalem à Capoue[38].
Notes
- ↑ « Alborno » est le nom latin de la localité aujourd'hui nommée « Le Bar-sur-Loup », et dont les habitants se nomment « Aubarnenc » en patois occitan.
- ↑ Jean Raybaud lisait « Labella ». Matteo Camera identifie « la moitié de la cité de Lavello » comme un bien de l'ordre de Saint-Jean de Jérusalem.
- ↑ Arnaud et Raymond de Villeneuve sont tous deux seigneurs des Arcs et de Trans-en-Provence, mais on ne connait pas quel est le lien de parenté entre Raymond et les frères Hélion et Arnaud de Villeneuve.
- ↑ Les recommandations qui concernent Isnard du Bar, de la reine Jeanne auprès du pape Innocent VI, qui sont rapportées par plusieurs auteurs, doivent être considérées avec prudence. Isnard du Bar semble avoir fait partie des connaissances proches d'Innocent VI qui l'appréciait. La recommandation n'avait peut-être pour but de démontrer que la jeune reine s'entourait d'hommes sages et agréés par son suzerain le pape
Références
- ↑ Moret de Bourchenu 1722, p. 537.
- 1 2 Valbonnais 1722[réf. à confirmer]
- 1 2 Saint-Allais 1818, p. 281
- ↑ Dom Devienne 1771, p. 45.
- ↑ Gobry 2004
- ↑ Gaufridi 1723, p. 209.
- ↑ Ruffi 1696, p. 220.
- 1 2 Dupuy 2003, p. 330
- ↑ Vittozzi 2012[réf. à confirmer]
- ↑ Beaucage 1999, p. 79 à 91.
- ↑ Robert de Briançon 1693, p. 43.
- 1 2 Raybaud et Nicolas 1905, p. 275
- ↑ Marrocco 1964[réf. à confirmer]
- ↑ Camera 1841, p. 42.
- 1 2 Raybaud et Nicolas 1905, p. 274
- ↑ Luttrell et Legras 1978, p. 629.
- ↑ Luttrell 2010, p. 61.
- ↑ Camera 1860, p. 394.
- ↑ Salerno 2009, p. 267.
- ↑ Baudrillart, Vogt et Rouziès 1912, p. 1242.
- ↑ Salerno et Toomaspoeg 2008[réf. à confirmer]
- ↑ Roux-Alphéran 1846, p. 317.
- 1 2 3 Paoli 1732, p. 539
- ↑ de Vaivre 1992, p. 591.
- ↑ Raybaud et Nicolas 1905, p. 297.
- ↑ Setton 1976, p. 205 note 61.
- ↑ Faure 1907, p. 534.
- 1 2 3 Salerno 2010, p. § 22
- ↑ Iorga 1896, p. 57.
- ↑ Bosio 1643, p. 72.
- ↑ Archivio Storico Capitolino 1361, p. ASC_II.A.05,058.
- ↑ Raybaud et Nicolas 1905, p. 324.
- ↑ Raybaud et Nicolas 1905, p. 170.
- ↑ Camera 1860, p. 394 et 451.
- ↑ Salerno et Edbury 2013[réf. à confirmer]
- ↑ Bosio 1643, p. 68.
- ↑ Durbec 1966, p. 42.
- ↑ Esposito 2006, p. 299.
Sources
- Charles-Jean-Baptiste d'Agneaux dit Dom Devienne, Histoire de la ville de Bordeaux, Paris et Bordeaux, Simon de la Court, Frères Labottière, Frères Chapuis, Guillaume Labottière, Veuve Desaint, Saillant et Nion, Veuve Savoie, , 537 p. (lire en ligne).
- Benoît Beaucage, « La fin des templiers en Provence : l'exemple de la viguerie d'Aix », Provence historique, vol. 49, nos 195-196, , p. 79-91. (ISSN 0033-1856, lire en ligne).
- Alfred Baudrillart (éditeur scientifique), Albert Vogt (éditeur scientifique) et Urbain Rouziès (éditeur scientifique), Dictionnaire d'histoire et de géographie ecclésiastiques., t. Premier, Paris, Letouzey et Ané, , 1744 p. (lire en ligne), fascicules 1-6, Aachs-Albus.
- Giacomo Bosio, Jean Baudoin (éditeur scientifique), Pierre de Boissat (contributeur) et Anne de Naberat (contributeur), Histoire De Malte Avec Les Statuts & les Ordonnances de l'Ordre - Histoire des Chevaliers de l'Ordre de Saint-Jean de Jérusalem, Paris, Pierre Aubouin, Jacques d'Allin, , 624 p. (lire en ligne).
- Mark Dupuy (auteur), Donald J. Kagay (éditeur scientifique) et L. J. Andrew Villalon (éditeur scientifique), « The Master's Hand and the Secular Arm : Property and Discipline in the Hospital of St. John in the Fourteenth Century », dans Joseph F. O'Callaghan, David A. Cohen, Donald J. Kagay, Douglas Sterling, Timothy M. May, Kelly DeVries, Josep David Garrido y Valls, Cynthia L. Chamberlin, Nicolas Agrait, Albert D. McJoynt, Weston F. Cook Jr, William Caferro, L. J. Andrew Villalon, Mark Dupuy, Valerie Eads, Theresa M. Vann, Steven Bowman, Crusaders, Condottieri, and Cannon : Medieval Warfare in Societies Around the Mediterranean, vol. 13, Leyden & Boston, Brill, coll. « History of Warfare », (ISBN 90-04-12553-1, ISSN 1385-7827, lire en ligne), V, Fourteenth Century Warfare, p. 329 à p. 354.
- (it) Matteo Camera, Annali delle Due Sicilie dall' origine e fondazione della monarchia fino a tutto il regno dell' augusto sovrano Carlo III. Borbone, vol. 1, Naples, Stamperia e cartiere del Fibreno, , 491 p. (lire en ligne).
- (it) Matteo Camera, Annali delle Due Sicilie dall' origine e fondazione della monarchia fino a tutto il regno dell' augusto sovrano Carlo III. Borbone, vol. 2, Naples, Stamperia e cartiere del Fibreno, , 491 p. (lire en ligne).
- Joseph-Antoine Durbec, « Les villages du Val de Chanan et des terres environnantes dans l'ancien diocèse de Glandèves du XIe siècle au XVe siècle », Bulletin philologique et historique (jusqu'à 1610) du Comité des travaux historiques et scientifiques, Paris, Ministère de l’Éducation Nationale, Comité des travaux historiques et scientifiques, (lire en ligne).
- (it) Laura Esposito et Anna Laura Trombetti Budriesi (directrice de la publication), « Il patrimonio archivistico di Capua : Note preliminari per lo studio degli ospedalieri di San Giovanni di Gerusalemme nella città », dans Cultura cittadina e documentazione. Formazione e circolazione di modelli, Bologna, Reti Medievali, (lire en ligne).
- Dominique Robert de Briançon, L'Etat de la Provence dans sa Noblesse., vol. III, Paris, Pierre Aubouin, Pierre Emery et Charles Clousier, (lire en ligne).
- Claude Faure, Le dauphin Humbert II à Venise et en Orient (1345-1347)., t. 27, Paris et Rome, E. Thorin (Paris) et Spithöver (Rome), coll. « Mélanges d'archéologie et d'histoire de l'École française de Rome », (lire en ligne), pp. 509-562..
- Jean-François de Gaufridi, Histoire de Provence, t. 1, Paris, C. Osmont, , 477 p. (lire en ligne).
- Ivan Gobry, Philippe III: 1270-1285 fils de Saint-Louis., Paris, Flammarion et Pygmalion, coll. « Histoire des rois de France », 2004 et 2012, 271 p. (ISBN 978-2-7564-0653-4, 978-2-7564-0881-1 et 978-2-7564-0882-8, lire en ligne).
- Nicolae Iorga, Philippe de Mézières (1327-1405) et la croisade au XIVe siècle, Paris, Émile Bouillon, coll. « Bibliothèque de l’École des Hautes Études », (lire en ligne).
- Anthony Luttrell, « La chapelle de frère Guillaume de Reillanne à Sainte-Eulalie du Larzac », La Société de l’Histoire et du Patrimoine de l’Ordre de Malte, no 23, .
- Anthony Luttrell et Anne-Marie Legras, « Les Hospitaliers autour de Gap : une enquête de 1330 », Mélanges de l'Ecole française de Rome. Moyen-Age, Temps modernes, t. 90, no 2, (lire en ligne).
- (en) Kenneth Meyer Setton, The Papacy and the Levant, 1204-1571: The thirteenth and fourteenth centuries., t. 1, Philadelphie, The American Philosophical Society, , 512 p. (lire en ligne).
- (it) Dante Marrocco, L’Ordine Gerosolimitano in Alife., t. IV, Napoli, Arti Grafiche Ariello, coll. « Museo Alifano, Documenti per la Storia Dei Paesi del Medio Volturno », (lire en ligne).
- (it) Sebastiano Paoli, Codice diplomatico del sacro militare ordine Gerosolimitano oggi di Malta, raccolto da varj documenti di quell'archivio, per servire alla storia dello stesso ordine in Rodi ed in Malta, e illustrato con una serie cronologica de' gran maestri, che lo governarono in quei tempi, con alcune notizie geografiche, ed altre osservazioni., vol. 2, Lucca, Salvatore e Giandomenico Marescandoli, (lire en ligne).
- Jean Raybaud et César Nicolas (Éditeur scientifique), Histoire des grands prieurs et du prieuré de Saint-Gilles., t. 1, Nimes, A. Chastanier, (lire en ligne).
- Roux-Alphéran, Les rues d'Aix ou recherches historiques sur l'ancienne capitale de Provence, t. second, Aix-en-Provence, Typographie Aubin, , 569 p. (lire en ligne).
- Antoine de Ruffi, Histoire de la ville de Marseille, t. premier, Marseille, Henri Martel, , 496 p. (lire en ligne).
- Nicolas Viton de Saint-Allais, Nobiliaire universel de France: ou Recueil général des généalogies historiques des maisons nobles de ce royaume, t. quinzième, Paris, Valade, , 427 p. (lire en ligne).
- (it) Mariarosaria Salerno, « Legami familiari e rapporti con il potere nel mezzogiorno angioino », dans Mélanges de l'Ecole Française de Rome, Rome, Ecole Française de Rome, (ISBN 978-2-7283-0909-2, ISSN 1724-2150, lire en ligne).
- (en) Mariarosaria Salerno et Peter W Edbury (éditeur), The Military Orders : Politics and Ower. : The Hospitallers in Southern Italy : families and Power, Farnham, Ashgate Publishing, Ltd, (lire en ligne), chap. 22, pp. 266-269..
- (it) Mariarosaria Salerno, Kristjan Toomaspoeg et Cosimo Damiano Fonseca (préfacier), L'inchiesta pontificia del 1373 sugli Ospedalieri di San Giovanni di Gerusalemme nel Mezzogiorno d'Italia, t. Studi storici 10, Bari, Adda, coll. « Itineraria. Territorio e insediamenti del Mezzogiorno medievale. », .
- Jean-Bernard de Vaivre, « Odon de Montaigu, prieur d'Auvergne de l'Ordre de Saint-Jean de Jérusalem au XIVe siècle. », Comptes rendus des séances de l'Académie des Inscriptions et Belles-Lettres, Paris, Persée, vol. N. 3, t. 136e année, , pp. 577-614. (lire en ligne).
- Jean-Pierre Moret de Bourchenu Valbonnais, Histoire de Dauphiné et des princes qui ont porté le nom de dauphins., t. second, Genève, Fabri et Barrillot, , 413 p. (lire en ligne).
- (it) Elvira Vittozzi, « Moriale, Giovanni, detto fra Moriale », dans Dizionario Biografico degli Italiani, vol. 76, Roma, Treccani, (lire en ligne).
- « Archivio Orsini, Pergamene, Indice documenti, Scheda documento II.A.05,058,Permuta del castello di Celle, e di altri beni burgenzatici e feudali in Abruzzo », sur Comune di Roma, Dipartimento politiche culturali, Archivio Storico Capitolino.
Annexes
Bibliographie
- Marcelin Chailan, L'ordre de Malte dans la ville d'Arles, Bergerac, Imprimerie générale du Sud-Ouest, (lire en ligne).
- Jean-Marc Roger et Helen Nicholson (Directrice de la publication), « La réforme de l'Hôpital par Jean XXII : Le démembrement des prieurés de Saint-Gilles et de France (21 juillet 1317) », dans On the Margins of Crusading: The Military Orders, the Papacy and the Christian World, Abingdon, Routledge, , 224 p. (lire en ligne), chapitre 8..
Article connexe
- Portail de Naples
- Portail de la Provence
- Portail de l’histoire militaire
- Portail du Moyen Âge tardif
- Portail de l’ordre de Saint-Jean de Jérusalem
