| loi de Rademacher |
|
|
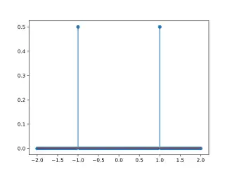
Fonction de masse
|
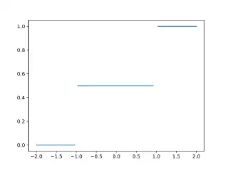
Fonction de répartition
|
|
| Support
|
|
| Fonction de masse
|
|
| Fonction de répartition
|
|
| Espérance
|
|
| Médiane
|
|
| Mode
|
N/A
|
| Variance
|
|
| Asymétrie
|
|
| Kurtosis normalisé
|
|
| Entropie
|
|
| Fonction génératrice des moments
|
|
| Fonction caractéristique
|
|
En théorie des probabilités et en statistique, la loi de Rademacher est une loi de probabilité discrète ayant une probabilité 1/2 d'obtenir 1 et 1/2 d'obtenir -1. Le nom de cette loi vient du mathématicien Hans Rademacher.
Cette loi correspond au gain lors d'un jeu de pile ou face dans lequel la mise est de 1 : un joueur a une probabilité de 1/2 de gagner, c'est-à-dire gagner 1, et 1/2 de perdre, c'est-à-dire gagner -1
Fonction de masse
La fonction de masse de la loi de Rademacher est donnée par :

Elle peut également être écrite de manière équivalente :

Fonction de répartition
La fonction de répartition de la loi de Rademacher est donnée par :

Liens avec d'autres lois
- Loi de Bernoulli : Si X suit la loi de Rademacher, alors
suit la loi de Bernoulli de paramètre
.
Article connexe
Portail des probabilités et de la statistique