| Loi logistique |
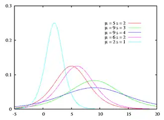
Densité de probabilité
|
|
|
|
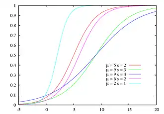
Fonction de répartition
|
|
| Paramètres
|
réel
réel
|
| Support
|
|
| Densité de probabilité
|
|
| Fonction de répartition
|
|
| Espérance
|
|
| Médiane
|
|
| Mode
|
|
| Variance
|
|
| Asymétrie
|
|
| Kurtosis normalisé
|
|
| Entropie
|
|
| Fonction génératrice des moments
|
 pour , Fonction bêta
|
| Fonction caractéristique
|
 pour
|
En probabilité et en statistiques, la loi logistique est une loi de probabilité absolument continue à support infini utilisé en régression logistique et pour les réseaux de neurones à propagation avant. Son nom de loi logistique est issu du fait que sa fonction de répartition est une fonction logistique.
Définition et propriétés
La loi logistique a deux paramètres μ et s > 0 et sa densité est

Sa fonction de répartition est

Son espérance et sa variance sont données par les formules suivantes :


La loi logistique standard est la loi logistique de paramètres 0 et 1. Sa fonction de répartition est la sigmoïde :

Son espérance vaut alors 0 et sa variance π2/3.
Distributions associées
- Si
alors
.
- Si
(loi uniforme continue) alors 
- Si
(loi de Gumbel) alors
.
- Si
(loi d'extremum généralisée) alors
.
- Si
alors
.
- Si
alors son exponentielle suit une loi log-logistique :
, et
(loi log-logistique à trois paramètres)
- Si
(loi exponentielle) alors

- Si
alors

Utilisations
La loi logistique est aussi utilisée pour le classement Elo.
Liens externes
Portail des probabilités et de la statistique