Loi triangulaire

En théorie des probabilités, une loi triangulaire est une loi de probabilité dont la fonction de densité est affine de sa borne inférieure à son mode, et de son mode à sa borne supérieure. Elle est mentionnée sous deux versions : une loi discrète et une loi continue.

Version discrète

La loi triangulaire discrète de paramètre entier positif a est définie pour tout entier x compris entre –a et a par :

.

Version continue

Triangulaire
Image illustrative de l’article Loi triangulaire
Densité de probabilité
Densité de la loi triangulaire

Image illustrative de l’article Loi triangulaire
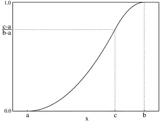
Fonction de répartition
Fonction de répartition de la loi triangulaire

Paramètres

Support
Densité de probabilité
Fonction de répartition
Espérance
Médiane
Mode
Variance
Asymétrie
Kurtosis normalisé
Entropie
Fonction génératrice des moments
Fonction caractéristique

Caractérisation

La loi triangulaire continue sur le support ]a ; b[ et de mode c a pour fonction de densité :

Dans de nombreux domaines, la loi triangulaire est considérée comme une version simplifiée de la loi bêta.

Liens avec la loi uniforme

Soit X1 et X2 deux variables indépendantes et identiquement distribuées selon une loi uniforme standard. Alors:

  • la distribution de la moyenne
est une loi triangulaire de paramètres a = 0, b = 1 et c = ½. C'est alors un cas particulier de la loi Bates, avec n = 2.
  • la distribution de l'écart absolu
est aussi distribué selon une loi triangulaire de paramètres a = 0, b = 1 et c = 0.

Liens externes

(en) Eric W. Weisstein, « Triangular Distribution », sur MathWorld

  • icône décorative Portail des probabilités et de la statistique