Management information base
Une MIB (management information base, base d'informations pour la gestion du réseau) est un ensemble d'informations structuré sur une entité réseau, par exemple un routeur, un commutateur ou un serveur. Ces informations peuvent être récupérées, ou parfois modifiées, par un protocole comme SNMP.
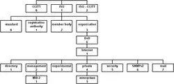
La structure de la MIB est hiérarchique : les informations sont regroupées en arbre. Chaque information a un object identifier, une suite de chiffres séparés par des points, qui l'identifie de façon unique et un nom, indiqué dans le document qui décrit la MIB.
Par exemple, 1.3.6.1.2.1.2.2.1.2 est l'object identifier ifDescr qui est la chaîne de caractères décrivant une interface réseau (comme eth0 sur Linux ou Ethernet0 sur un routeur Cisco).
Une des MIB les plus connues est MIB-II, décrite dans le RFC 1213, et qui est mise en œuvre dans quasiment tous les équipements TCP/IP. Elle compte dix groupes, "system", "interfaces" (dont fait partie ifDescr, citée plus haut), "Address Translation", "IP", "ICMP", "TCP", "UDP", "EGP", "transmission" et "SNMP".
Les MIB sont décrites en utilisant ASN.1. Par exemple, ifDescr est décrite par :
ifDescr OBJECT-TYPE
SYNTAX DisplayString (SIZE (0..255))
ACCESS read-only
STATUS mandatory
DESCRIPTION
"A textual string containing information about the
interface. This string should include the name of
the manufacturer, the product name and the version
of the hardware interface."
::= { ifEntry 2 }
MIBs maintenues par l'IETF
Sur les 5000 premières RFCs de l'IETF, 318 contiennent des MIBs. La liste suivante donne une faible fraction de celles-ci :
- RFC 1155[1] : SNMP - Structure of Management Information (SMI)
- RFC 1156[2] : MIB-I — Historiquement utilisée par CMOT, ne pas utiliser avec SNMP
- RFC 2578[3] : SNMPv2-SMI — Structure of Management Information Version 2 (SMIv2)
- RFC 1213[4] : MIB-II — Management Information Base for Network Management of TCP/IP-based internets
- RFC 3418[5] : SNMPv2-MIB — Management Information Base (MIB) for the Simple Network Management Protocol (SNMP)
- RFC 4022[6] : TCP-MIB — Management Information Base for the Transmission Control Protocol (TCP)
- RFC 4113[7] : UDP-MIB — Management Information Base for the User Datagram Protocol (UDP)
- RFC 4293[8] : IP-MIB — Management Information Base for the Internet Protocol (IP)
- RFC 2863[9] : IF-MIB — The Interfaces Group MIB
- RFC 4133[10] : ENTITY-MIB — Entity MIB (Version 3)
- RFC 4268[11] : ENTITY-STATE-MIB — Entity State MIB
- RFC 3877[12] : ALARM-MIB — Alarm Management Information Base (MIB)
- RFC 4044[13] : FC-MGMT-MIB — Fibre Channel Management MIB
- RFC 2837[14] : FIBRE-CHANNEL-FE-MIB — Definitions of Managed Objects for the Fabric Element in Fibre Channel Standard
- RFC 2584[15] : HPR-IP-MIB — Definitions of Managed Objects for APPN/HPR in IP Networks
Références
- ↑ (en) Request for comments no 1155
- ↑ (en) Request for comments no 1156
- ↑ (en) Request for comments no 2578
- ↑ (en) Request for comments no 1213
- ↑ (en) Request for comments no 3418
- ↑ (en) Request for comments no 4022
- ↑ (en) Request for comments no 4113
- ↑ (en) Request for comments no 4293
- ↑ (en) Request for comments no 2863
- ↑ (en) Request for comments no 4133
- ↑ (en) Request for comments no 4268
- ↑ (en) Request for comments no 3877
- ↑ (en) Request for comments no 4044
- ↑ (en) Request for comments no 2837
- ↑ (en) Request for comments no 2584
Liens externes
- Portail de l’informatique