Forces armées lituaniennes
| Forces armées lituaniennes Lietuvos ginkluotosios pajėgos | |
Insigne de l'armée lituanienne | |
| Fondation | |
|---|---|
| Branches | Force terrestre Force aérienne Force navale Forces spéciales |
| Quartier-général | Vilnius |
| Commandement | |
| Président de la république | Gitanas Nausėda |
| Ministre de la défense nationale | Raimundas Karoblis |
| Chef d'état-major | Major-général Arvydas Pocius |
| Main-d'œuvre | |
| Disponibles au service militaire | 890 074 (estimations 2010)[1] hommes |
| Aptes au service militaire | 669 111 (estimations 2010)[1] hommes |
| Atteignant l'âge militaire chaque année | 20 425 (estimations 2010)[1] hommes 19 527 (estimations 2010) femmes |
| Actifs | 7 979 militaires et 2 180 civils en septembre 2011[2] |
| Déployés hors du pays | 49 (octobre 2014)[3] |
| Réservistes | 4 300 (septembre 2011)[2] |
| Budgets | |
| Budget | €2,43 milliards d'euros en 2023[4] |
| Pourcentage du PNB | 3,2% (2023)[4] |

L'armée lituanienne est forte de près de 10 000 hommes actifs (environ 2 400 d'entre eux sont des civils)[5] et de 4 300 réservistes. La conscription prit fin en septembre 2008[6] mais est rétablie en 2015. Le ministère de la défense est responsable des forces armées lituaniennes[7].
Les 5 400 gardes-frontières sont sous la tutelle du ministère de l'Intérieur et sont responsables de la protection des frontières.
Histoire

Le , au début de la campagne de Russie, Napoléon Ier après avoir conquis la Lituanie décide la création d'une armée lituanienne composé en théorie de 5 régiments d’infanterie (10 000 hommes) et de 4 régiments de cavalerie (4 000 hommes), d'autres unités furent créés par la suite pour être intégré à la Grande Armée. Le recrutement fut difficile en raison du manque d’hommes, de ravitaillement et de chevaux, déjà réduits par les levées de l'armée impériale russe. Elle disparaitra à la suite de la retraite française et de la reconquête de l'ensemble des pays baltes par la Russie (Estonie, Lettonie et Lituanie).
L'armée lituanienne contemporaine fut fondée le lorsque ce pays se déclara indépendant de l'ancien empire russe plongé dans la guerre civile le 16 février 1918. Son ministre de la défense puis chef d'état-major est Silvestras Žukauskas. Elle parvient à faire reconnaitre l'indépendance à la suite des trois guerres d'indépendance lituaniennes de décembre 1918 à novembre 1920 dont la guerre polono-lituanienne tout en perdant Vilnius et sa région occupées par la Pologne à partir de 1920.
En décembre 1926, un coup d'État militaire renverse le premier gouvernement de gauche mis en place en juin et donne le pouvoir à l'ancien président Antanas Smetona. L'armée lituanienne fut dissoute lors de son annexion par l'URSS le après que l'Armée rouge avec quinze divisions soit un total de 150 000 soldats franchissent la frontière lituanienne le 15 juin 1940 à la suite d'un ultimatum.
Un mouvement de résistance, le Lietuvos aktyvistų frontas (front activiste lituanien) fut fondé le qui lance une insurrection anti-soviétique avec entre autres l'aide de 1 500 à 2 000 militaires lituaniens intégré à la 184e division de fusiliers soviétique aux premiers jours de l'opération Barbarossa mais l'Allemagne nazie dissout celui-ci le 26 septembre et envoya ses dirigeants dans les camps de concentration. L'Armée rouge repoussa l'armée allemande de Lituanie à partir d'octobre 1944.
La résistance armée anti-soviétique s'amplifia à la fin de la Seconde Guerre mondiale (" les Frères de la Forêt ") mais fut balayée en 1954 avec de très lourdes pertes de part et d'autre (on indique la perte de 80 000 à 180 000 soviétiques et de 12 000 à 25 000 insurgés entre 1944 et 1948. Le dernier combattant à être demeuré armé dans les forêts jusqu’en 1971 fut Benediktas Mikulis[8].
Le dimanche , le Soviet suprême de Lituanie proclama l'indépendance de la Lituanie, considérée comme nulle dès le 15 mars par le Congrès soviétique des députés du peuple. Moscou, dès le mois d'avril, mit en place un blocus de la Lituanie. La guerre d'usure se poursuivit jusqu'au 13 janvier 1991 avec l'assaut des forces spéciales soviétiques contre la télévision et le Parlement lituanien qui provoquèrent la mort de quinze Lituaniens.
Le , la Russie et la Lituanie reconnurent mutuellement leurs indépendances. Le retrait des troupes de la nouvelle armée russe du territoire lituanien s'achève le 31 août 1993, soit un an avant leur retrait de Lettonie et d'Estonie. Passées sous le contrôle de la Russie en décembre 1991, elles étaient constituées en 1992 de 49 000 hommes (terre : 35 000; mer : 9 000 et air : 5 000); la marine soviétique, basée à Klaipèda, ne comptait guère qu'une corvette et quelques bâtiments de surface. La Lituanie ayant obtenu le principe de leur retrait en février 1992.
En 1998, l'effectif de la nouvelle armée lituanienne dépassant atteint 10 000 militaires, auxquels il faut ajouter 9 000 volontaires et une garde nationale de réservistes de 12 500 hommes pour une population de 3 720 000 habitants et le budget de la Défense a approché en 1997 1 % du PIB[9]. Un escadron naval avec les autres pays baltes, le Baltic Naval Squadron (BALTRON) est créé en 1998[10].
Le , la Lituanie a été acceptée de jure comme membre à part entière de l'OTAN[11]; La base aérienne située sur l'aéroport international de Šiauliai accueille les détachements de 4 appareils de l'OTAN chargé de la défense aérienne des pays baltes dans le cadre de la Baltic Air Policing depuis le 30 mars 2004[12].
Les effectifs du ministère de la défense sont en 2005 de 20 000 personnes, et sont en baisse depuis avec 15 000 personnes en 2010. Après avoir été aboli en 2008, le service militaire est rétabli en 2015 du fait de la montée des tensions entre l'Union européenne et la Russie du fait, notamment, de la guerre du Donbass[13].
Composantes
Force terrestre
.jpg)
Elle dispose d'une brigade d’infanterie mécanisée nommée « Iron Wolf » à deux bataillons d'infanterie, basée à Rukla. Le 22 août 2016, la Lituanie confirme la commande de 88 Boxer en version combat d’infanterie (ou Vilkas selon la future désignation lituanienne), équipé d'une tourelle fournie par le groupe israélien Elbit Systems armée d’un canon de 30 mm et de missiles antichars Spike LR de Rafael, dont 4 sont en configuration « commandement » pour 385,6 millions d’euros[14],[15]. Livrés entre 2018 et 2021, ils remplacent sa flotte de 224 M113 en 2014 en service sur les 300 perçus à l'origine[16],[17].
Son bataillon d’artillerie « General Romualda Giedraitis » est équipé 21 canon automoteur PzH 2000 d'occasions ex-allemand commandé le 29 septembre 2015 pour livraison entre 2016 et 2019 pour 58,3 millions d'euros. 16 en ligne, deux pour entrainement, trois pour pièces détachées.
D'autres véhicules ex-allemands comme six chars de dépannage Büffel et 26 M577, une version du M113 sont également commandés[18]. 168 autres M577 sont commandés fin 2016[19].
En 2022 la Lituanie achète 18 canons Caesar à la suite de ses inquiétudes vis-à-vis de son voisin russe.
Force navale

La Force navale lituanienne comprend un effectif de 600 hommes. Elle est composée d'une flottille de guerre, du système de surveillance côtier, de l'unité de plongeurs démineurs, du service de logistique naval, du centre d'entraînement et du centre de coordination pour le sauvetage maritime[20]. La flottille est le cœur de la force navale et comprend une escadre de navires patrouilleurs, une escadre de dragueurs de mines et un groupe de navires portuaires. Le commandant actuel de la force navale est le contre-amiral Kęstutis Macijauskas. La base navale et le quartier-général se situent à Klaipėda[21]. La marine utilise des patrouilleurs pour la surveillance des côtes.
La Force navale lituanienne a acquis entre 2008 et 2016 quatre navires patrouilleurs de classe Flyvefisken danoise pour remplacer les anciens patrouilleurs de Storm-class patrol boat (en) norvégienne et les corvettes de classe Albatros russe.
Baltic Naval Squadron
Le BALTRON est une force navale mixte. Composée de navires, et de leurs équipages détachés en rotations de la marine de chacun des trois pays au sein de cette unité. Cette unité navale permanente créée en 1998 a un état-major mixte qui assure la présence en mer permanente ainsi que la formation des équipages[22].
Forces spéciales

Les forces spéciales lituaniennes existent de facto depuis 2002 mais leur existence n'a été officialisé que le quand des amendements de la loi sur l'organisation du système de défense national et du service militaire sont entrés en vigueur. Cette composante a été formée à partir des unités des opérations spéciales.
Ce corps des forces armées lituaniennes est responsable des missions suivantes :
- Reconnaissance spéciale ;
- Actions directes ;
- Soutien militaire.
En outre, les forces spéciales peuvent être amenées à remplir d'autres missions comme la protection de personnalités en temps de paix. Le noyau des forces spéciales est l'unité des services spéciaux, le bataillon de chasseurs Vytautas le Grand et les services divers de combat. Les membres du service des opérations spéciales de la force aérienne sont rattachés aux forces spéciales au niveau opérationnel. La structure des Forces spéciales est flexible, cela permettant de créer des groupes ad hoc pour des missions particulières. Les Forces spéciales peuvent agir à l'intérieur du territoire lituanien quand les forces de sécurité internes manquent d'effectifs ou n'ont pas les moyens nécessaires pour s'opposer à des attaques terroristes. Du fait de leurs capacités, les Forces spéciales sont le principal moyen d'action du pays dans le cas d'opérations contre-terroristes ou d'opérations devant prévenir des violations à la souveraineté lituanienne[23].
Force aérienne
.jpg)

La force aérienne lituanienne (FAL) est une part intégrante des forces armées lituaniennes. Elle est composée de 1 000 militaires professionnels et personnels civils[24]. Ses unités sont dispersées un peu partout autour du territoire :
- Kaunas (quartier-général et commandement du système de contrôle et de surveillance aérien);
- Karmėlava (centre de contrôle de l'espace aérien) ;
- Nemirseta (centre pour la recherche en mer et le détachement de secours) ;
- Šiauliai (base aérienne de la FAL, armement de la FAL et centre de réparation de l'équipement) ;
- Radviliškis (bataillon de défense aérienne)[25].
L'unité originelle de la FAL était le 2e escadron de transport créé avec le transfert de 20 Antonov An-2 venant de l'aviation civile. Ils sont d'abord basés sur la base aérienne de Barushai le . Ils sont rejoints par quatre Aero L-39 Albatros acheté au Kazakhstan. À terme, 16 de ces appareils devaient être achetés pour être utilisés par le 1er escadron de chasseurs.
Elle dispose, en 2012, de 3 avions de transport tactiques Alenia C-27J Spartan livré entre 2006 et 2009.
L'espace aérien est contrôlé par des chasseurs à réaction venant de pays membres de l'OTAN qui sont basés à l'extérieur de la ville de Šiauliai (sur l'aéroport Zokniai). Quant à la frontière extérieure de l'Union européenne (avec le Bélarus et l'enclave russe de Kaliningrad), elle fait l'objet de patrouilles par l'unité aérienne des garde-frontières lituaniens qui ont reçu de nouveaux hélicoptères EC-120, EC-135 et EC-145.
Dépenses
Déploiements
Comme de nombreux États européens, la Lituanie a participé à l'intervention en Afghanistan avec un contingent qui a dépassé les 200 hommes. L'armée lituanienne envoie d'abord des unités des forces spéciales entre 2002 et 2004. Entre 2003 et 2005, plusieurs médecins militaires sont déployés dans le pays puis la même année, l'armée lituanienne dirige une unité de reconstruction dans laquelle sont compris des contingents de plusieurs pays (Ukraine, États-Unis, Géorgie...). Le système de rotation de l'armée lituanienne permet de maintenir en Afghanistan un contingent de 200 hommes tandis qu'en 2007, des unités de force spéciale sont à nouveau envoyées dans le pays pour mener des opérations de reconnaissance. Enfin, vers la mi-2011, la Lituanie dirige une unité d'entraînement aérienne chargée de former des membres de la force aérienne afghane. En 2007-2008, un officier lituanien participe à la MANUA[27]. L'armée lituanienne a aussi participé à la coalition en Irak[28].
À la date du , l'armée lituanienne participe aux opérations suivantes[3] :
Kosovo : 1 militaire au sein de la KFOR ;
Géorgie : 3 observateurs militaires au sein de la mission européenne ;
Mali : 7 militaires au sein de l'EUTM Mali ;
République centrafricaine : 38 militaires au sein de l'EUFOR RCA.
Le Parlement lituanien a décidé de limiter le nombre de personnels pouvant être déployés en dehors du territoire lituanien a 420 personnels civils et militaires[28]. De 1993 (date de la première participation de la Lituanie a une mission de maintien de la paix) à janvier 2012, deux militaires lituaniens sont morts en opération (un lieutenant en Bosnie en 1996 et un sous-officier en Afghanistan en 2008)[29].
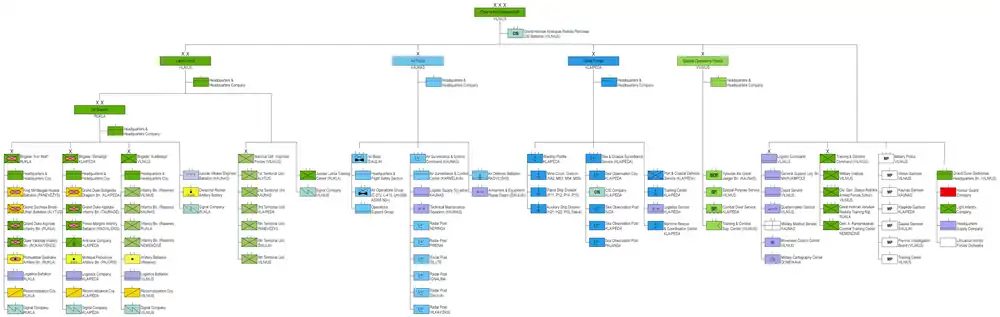
Organigramme

Liens externes
Notes et références
- 1 2 3 Page du CIA World Fact Book
- 1 2 Tableau des effectifs de l'armée
- 1 2
- 1 2 (en) « Budget Statement », sur Ministry of National Defence of the Republic of Lithuania (consulté le )
- ↑ (en) « Facts and Figures », Ministry of National Defence Republic of Lithuania.
- ↑ http://www.kam.lt/index.php/en/168627/
- ↑ http://www.kam.lt/EasyAdmin/sys/files/BK-En1.pdf
- ↑ Guérilla dans les forêts de Lituanie, Christian Nekvedavivius, article paru dans « Junge Freiheit », Berlin, no 4/2010 ; trad. franc. : Robert Steuckers
- ↑ « 1er octobre 1998 : La Lituanie : pays entre deux mondes », Rapport du Sénat français.
- ↑ (en) « The Baltic Naval Squadron - BALTRON »(Archive.org • Wikiwix • Archive.is • Google • Que faire ?), Estonian Defence Forces.
- ↑ (fr) L’adhésion de la Lituanie à l’OTAN, Ministère des relations extérieures de la Lituanie
- ↑ (en) « NATO Air - policing mission », ministère de la défense lituanien.
- ↑
- ↑ Laurent Lagneau, « La Lituanie confirme la commande de 88 véhicules blindés ARTEC Boxer », sur opex360.com, (consulté le ).
- ↑ (en) Jaroslaw Adamowski, « Lithuania Awards IFV Contract To German-Dutch Consortium », sur defensenews.com, (consulté le ).
- ↑ (en) Guy Anderson, « Lithuania to sign Boxer IFV contract on 22 August », sur janes.com, (consulté le ).
- ↑ Mathieu Lefort, « De nouveaux véhicules de combat d'infanterie pour la Lituanie », sur defenseinternationale.over-blog.com, (consulté le ).
- ↑ Nathan Gain, « La Lituanie signe pour 21 canons automoteur PzH 2000 », sur Forces Opérations Blog, (consulté le ).
- ↑ Joseph Henrotin, « Armement : les contrats du 16/10/2016 au 15/12/2016 »(Archive.org • Wikiwix • Archive.is • Google • Que faire ?), sur areion24.news, (consulté le ).
- ↑ « Page du ministère de la défense ».
- ↑ « Page de la force navale ».
- ↑ [Défense et Sécurité Nationale no 120 de décembre 2015]
- ↑ « Page du ministère de la défense sur les forces spéciales ».
- ↑ « Page de la force aérienne ».
- ↑ « Page de la force aérienne ».
- ↑ Juliette Verdes, « Les dépenses militaires des pays de l’Union européenne. »
, sur toute l'europe.eu, (consulté le ) - ↑ Site de l'armée lituanienne
- 1 2 « http://kariuomene.kam.lt/en/international_operations_1446/why_do_we_participate_in_international_operations.html »(Archive.org • Wikiwix • Archive.is • Google • Que faire ?)
- ↑ (en) « Page des forces armées ».
- Portail de l’histoire militaire
- Portail de l’OTAN
- Portail de la Lituanie
