Fonction somme des diviseurs

En arithmétique, la fonction somme des diviseurs est la fonction arithmétique qui, à un entier naturel non nul, associe la somme de ses diviseurs positifs, souvent notée[1] σ.

Ainsi σ(6) = 1 + 2 + 3 + 6 = 12, σ(p) = p + 1 pour tout nombre premier p et σ(1) = 1.

Cette fonction intervient dans l'étude des nombres parfaits, amiables, déficients ou abondants, des nombres intouchables ou sublimes, ou dans les suites aliquotes. Elle est aussi étudiée dans le cadre de l'hypothèse de Riemann.

C'est un exemple de fonction multiplicative.

On étudie aussi parfois la somme s(n) = σ(n) – n des diviseurs stricts[2] d'un entier n, c'est-à-dire de tous les diviseurs positifs de n strictement inférieurs à n.

Propriétés

  • Comme toutes les fonctions somme des puissances k-ième des diviseurs σk, la fonction σ = σ1 est multiplicative, c'est-à-dire que, pour tous entiers m et n premiers entre eux, σ(mn) = σ(m)σ(n).
  • La somme des termes d'une suite géométrique permet de calculer la somme des diviseurs d'une puissance d'un nombre premier :(La fonction σ n'est donc pas complètement multiplicative.)
  • L'utilisation des deux propriétés précédentes permet de déterminer la somme des diviseurs de n connaissant sa décomposition en facteurs premiers :
  • Au sens de la convolution de Dirichlet, on peut écrire . σ possède alors un inverse , qu'on peut calculer explicitement : est nul dès que admet un facteur cubique, et sinon en écrivant où les et les sont des nombres premiers deux à deux distincts, on a .
  • On a l'identité  : désigne la fonction partie entière[3] :

Loi d'Euler

Leonhard Euler énonce en 1752[4] un résultat, qu'il appelle « Loi tout extraordinaire des nombres par rapport à la somme de leurs diviseurs », permettant de déterminer la somme des diviseurs de n à l'aide d'une formule de récurrence :

où 1, 2, 5, 7, 12... est la suite des nombres pentagonaux généralisés (suite A001318 de l'OEIS).

avec Par exemple, .

Cette relation de récurrence est identique à celle vérifiée par la fonction p qui donne le nombre de partitions d'un entier, au détail près qu'on remplace la valeur par la valeur [5].

Euler démontre cette loi en 1754[6] à l'aide de l'écriture en série d'un produit infini :

Comportement asymptotique

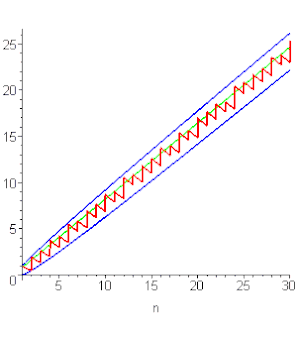
En rouge, représentation de  ; en bleu, de et  ; et en vert, de .

Moyenne de Cesàro

En moyenne de Cesàro, on a[3] . Ici et plus bas, O, o et Ω±, sont les symboles de Landau.

Ceci vient de la formule (voir supra), dont on déduit :

(cf. Problème de Bâle) et (cf. Série harmonique).

En rouge, représentation de  ; en bleu, de  ; en vert, le minorant correspondant aux nombres premiers ; et en cyan le majorant de Lagarias .

Ordre moyen

Un ordre moyen simple pour σ(n) est , puisqu'on a (voir supra) l'estimation

où le terme E(x) est un o(x2).

Une bonne estimation de ce terme E(x) fournit une évaluation fine de la précision obtenue si l'on attribue à σ(n) l'ordre moyen 2/6. Les meilleures majoration et minoration connues de cette précision sont données respectivement par[7]

et par[8]

Somme des diviseurs et hypothèse de Riemann

La fonction somme des diviseurs a été étudiée dans le contexte de l'hypothèse de Riemann.

T. H. Gronwall a démontré en 1913[9] que γ est la constante d'Euler-Mascheroni.

Le critère de Robin (du mathématicien français Guy Robin, en 1984[10]) stipule que l'hypothèse de Riemann est vraie si et seulement si

pour tout n 5 041.

Cette inégalité a déjà été établie pour 70,26 % des entiers naturels[11]. (Les auteurs montrent que les entiers quadratfrei, de densité 6/π2, ainsi que les impairs, de densité 1/2, satisfont l'inégalité. Les impairs non quadratfrei étant de densité 0,5 – 4/π2, les entiers satisfaisant l'inégalité sont de densité au moins 2/π2 + 1/2 = 0,702642… .)

En 2001, Jeffrey Lagarias, en utilisant le critère de Robin, lie la somme des diviseurs au n-ième nombre harmonique Hn et prouve[12] que l'hypothèse de Riemann est vraie si et seulement si pour tout entier n,

Autres expressions

La somme des diviseurs peut être exprimée sous forme de somme trigonométrique :

.

Notes et références

  1. « sigma(n) = sum of divisors of n. Also called sigma_1(n) » : suite A000203 de l'OEIS.
  2. Par exemple, n est premier si et seulement si s(n) = 1. Il est dit parfait si s(n) = n.
  3. 1 2 Gérald Tenenbaum, Introduction à la théorie analytique et probabiliste des nombres, Belin, , chap. I.3.3 (« La fonction somme des diviseurs »), p. 60.
  4. (la) Leonhard Euler, Commentationes arithmeticae collectae, vol. I, Observatio de summis divisorum, p. 148.
  5. (en) T. J. Osler, A. Hassen et T. R. Chandrupatla, « Surprising Connections between Partitions and Divisors », College Math. J., vol. 38, no 4, , p. 278-287 (DOI 10.1080/07468342.2007.11922249)
  6. (la) Leonhard Euler, Commentationes arithmeticae collectae, vol. I, Demonstratio theorematis circa ordinem in summis divisorum observatum, p. 234.
  7. (de) A. Walfisz, Weylsche Exponentialsummen in der neueren Zahlentheorie, Berlin, VEB Deutscher Verlag der Wissenschaften, .
  8. Y.-F.S. Pétermann. An Ω-theorem for an error term related to the sum-of-divisors function. Mh. Math. 103, 145-157 (1987); addendum ibid. 105, 193-194 (1988).
  9. (en) Eric W. Weisstein, « Gronwall's Theorem », sur MathWorld.
  10. (en) Eric W. Weisstein, « Robin's Theorem », sur MathWorld.
  11. (en) YoungJu Choie, Nicolas Lichiardopol, Pieter Moree et Patrick Solé, « On Robin's criterion for the Riemann hypothesis », J. Théor. Nombres Bordeaux, vol. 19, no 2, , p. 357-372.
  12. (en) Jeffrey C. Lagarias, « An Elementary Problem equivalent to the Riemann Hypothesis », Amer. Math. Monthly 109 (2002), no. 6, 534-543. En ligne sur arXiv:math/0008177.

Voir aussi

Articles connexes

Bibliographie

G. Halphén, « Sur diverses formules récurrentes concernant les diviseurs des nombres entiers », Bulletin de la S.M.F., vol. 6, , p. 173-188 (lire en ligne)

  • icône décorative Arithmétique et théorie des nombres