Spectroscopie à cavité optique
La spectroscopie à cavité optique (en anglais, cavity ring-down spectroscopy, CRDS) est un type de spectroscopie laser où l'échantillon est placé à l'intérieur d'une cavité hautement réfléchissante au laser et un effet induit par l'absorption de la lumière laser est détecté. Le temps de décroissance de la lumière sortant de la cavité est déterminé en fonction de la longueur d'onde laser pulsée[1].
Présentation
Ces méthodes se sont développées pour répondre au besoin dans plusieurs domaines comme la chimie, la physique et même en génie. Les molécules gazeuses qui sont en concentration en partie par milliard dans l’air n’arrivaient pas à être détectées par les autres méthodes spectrométriques telles que la spectrométrie à cellule multipasse[2]. En effet, les bandes d’absorption des molécules en faible concentration étaient trop petites. Une idée fait surface : augmenter la trajectoire optique du faisceau luminaire, afin que les pics des molécules en basses concentrations puissent être assez gros pour être quantifié[2]. C’est là que la méthode de spectroscopie d’absorption à cavité optique s’est développée : en coinçant le faisceau lumineux entre des miroirs, le trajet optique augmente de façon exponentielle[2]. En réfléchissant sur des miroirs ultras réfléchissants, le trajet optique passe de quelques centimètres à des kilomètres. Cela permet, entre autres, de détecter et de quantifier des molécules gazeuses qui sont en concentration partie par milliard[3],[2]. Les nombreux conflits globaux et l’utilisation accrue des armes explosives ont été une des raisons pour laquelle la CRDS a été développé. Il s'agit d'une méthode adaptée dont la limite de détection était plus basse a été développée[2]. Elle est très utilisée pour les molécules gazeuses et pour les molécules qui absorbent peu la lumière, comme les explosifs[2]. Cette méthode n’a cessé de s’améliorer depuis. Plusieurs améliorations ont pu augmenter sa sensibilité et diminuer sa limite de détection[3]. Plusieurs aspects seront abordés comme l’historique de la méthode, sa théorie, son instrumentation, son application ainsi que les avantages et les inconvénients qui en découlent.
Histoire
Avant d’être ce qu’elle est aujourd’hui, la spectroscopie à cavité optique a subi plusieurs changements au cours du temps. Elle a débuté en 1962 alors que le physicien français Alfred Kastler propose une nouvelle technique afin de mesurer l’absorption des molécules, mais également leur émission atomique. Afin d’y arriver, il propose d’utiliser une cavité appelée Fabry-Perot. Ce n’est qu’au début des années 1980 que la plupart des scientifiques convergent vers la même pensée que Kastler et commencent des recherches plus approfondies de ce nouvel appareil analytique. Les premiers travaux sont effectués par Herbelin et al, sur la réflectivité des miroirs présents dans une cavité optique. Pour ce faire, il utilise le décalage de phase et c’est ainsi que la première principale idée est lancée. Par la suite, les travaux faits par Anderson et al en 1964 permettent de mieux comprendre et d’utiliser la réflectivité des miroirs dans un appareil analytique. Les recherches de Deacon et O’Keefe sur la décroissance exponentielle d’une cavité résonante, en 1988, ont permis la première utilisation d’un laser à impulsions accordable. C’est finalement depuis 1966 que la CRDS utilise un laser monomode continue utilisé encore aujourd’hui. Ce laser est proposé par Kevin K. Lehmann qui permet ainsi à la CRDS d’avoir cette fameuse sensibilité qui la démarque des autres types de spectroscopie[4].
Principes de base et théorie
Principe

Il s’agit d’une spectroscopie d’absorption dont le principe de base est que l’échantillon à analyser absorbe à une certaine longueur d’onde et que la concentration en échantillon est directement proportionnelle à son absorbance. Ceci étant dit, on pourra remarquer que les équations utilisées pour analyser les résultats sont très similaires à la loi de Beer-Lambert : (1) (. La spectroscopie à cavité optique (CRDS) est une méthode adaptée de la spectroscopie d’absorption à laser. En effet, la cellule multipasse est remplacée par un résonateur optique stable. Ainsi, pour cette méthode spectroscopique, le principe de base permettant d’analyser les substances est la vitesse de diminution de l’intensité lumineuse dans la cavité optique. Cette vitesse est directement proportionnelle à la perte totale d’intensité lumineuse à l’intérieur de la cavité optique. Il est important de trouver le domaine de longueurs d’onde dans lesquels l’analyte à étudier absorbe pour accroître la sélectivité de la méthode[5]. La mesure de perte d’absorbance est effectuée au niveau des miroirs semi-réfléchissants sur les rayons réfractés du laser. Le rayon incident quant à lui, continue son parcours cyclique à l’intérieur de la cavité optique. Sachant que moins de 0,005 % du laser est réfracté au niveau des miroirs de la cavité optique, ceci permet pour une cavité de 30 cm d’avoir un parcours efficace de la lumière de plus de 12 km. Ceci amène au concept de finesse de la cavité optique, qui représente la capacité que les miroirs ont de réfléchir la lumière. Ainsi plus les miroirs sont réfléchissants, plus le parcours du faisceau de lumière sera grand. Il est important de cerner que la sensibilité d’un tel instrument est directement reliée à la longueur de parcours de la lumière et son influence sera démontrée mathématiquement plus loin[5].
Calculs
La première étape du fonctionnement d’un tel système est l’injection de la lumière dans la cavité optique puis l’impulsion laser est ensuite arrêtée. Le faisceau lumineux voyage donc dans la cavité optique en entrant en contact avec des miroirs semi-réfléchissants. La lumière réfléchie continue son parcours dans la cavité optique. Pour ce qui est de la lumière diffractée, elle est mesurée à l’aide de photo-détecteurs placés dans son trajet. La constante de perte d’intensité τ qui est fonction de la longueur d’onde est alors mesurée pour obtenir le spectre des pertes lumineuses dans la cavité. Elle peut être obtenue par la formule (2) où I représente l’intensité lumineuse et t représente le temps[2].
- (2)
Pour que l’équation soit valide, la longueur d’onde doit être constante durant l’expérience. Par après, à l’aide de τ, on peut trouver l’intensité lumineuse totale perdue pour un tour complet du faisceau dans la cavité vide à partir de la formule (3) où ltc est la longueur d’un tour complet du faisceau dans la cavité optique, L est l’intensité lumineuse totale perdue par le faisceau d’une longueur d’onde constante[5]. Il s'agit d'une perte instrumentale. Celle-ci sera considérée dans les calculs subséquents.
- (3)
Pour obtenir la perte d’intensité optique spécifique à un échantillon donné après l’obtention du spectre d’absorption on peut alors utiliser la formule (4), où α(λ) représente le spectre d’absorption à longueurs d’onde constantes :
- (4)
À partir de ces deux équations (3 et 4), on peut évaluer les pertes d’intensité lumineuse au niveau des miroirs de la cavité et permettre ainsi le calcul de l’absorbance réelle lorsque l’on effectue l’évaluation d’un échantillon gazeux. En effet, pour connaitre l’absorbance due à l’échantillon lors d’une expérience de spectroscopie à cavité optique, on détermine la différence entre la perte lumineuse instrumentale (équation 3) et l’absorbance expérimentale d’un échantillon. Cette dernière est obtenue mathématiquement par la formule (5).
- (5)
Dans un système à cavité optique, la sensibilité de l’instrument sera grandement accrue par rapport à d’autres méthodes spectrophotométriques. En effet, ce genre d’instrumentation peut atteindre une limite de détection aussi basse que le ppt soit une particule par trillion (1012) pour certains gaz. La raison principale d’une aussi grande sensibilité réside dans la distance que parcourt la lumière avant d’avoir une atténuation totale du faisceau laser qui permet un accroissement des interactions des photons avec les molécules gazeuses. La sensibilité d’un spectromètre à cavité optique peut être calculée à l’aide de l’équation (6). Cette dernière représente la perte d’absorption minimum détectable (MDAL). l eff représente la longueur du parcours de la lumière et τ, la vitesse de perte d’intensité lumineuse. De plus, α min représente l’absorption minimum pour un échantillon en particulier.
- (6)
On peut constater que la MDAL va diminuer si la longueur du parcours de la lumière augmente ce qui va directement chercher la caractéristique principale d’un système à cavité optique. De plus, le deuxième terme de cette équation (Δτ/τ) représente le bruit dû aux variations entre chaque prise de donnée. On peut donc affirmer qu’une meilleure constance au niveau du laser permettrait une diminution du bruit de l’instrument[5].
Variation de la méthode
Spectroscopie à cavité optique à laser pulsé (P-CRDS)
Le CRDS à laser pulsé (P-CRDS) est le système le plus simple à utiliser parmi ce genre d’instrument. Donc, il trouve une foule d’applications au niveau de la chimie ou de la spectroscopie en général. Par contre, la sensibilité du P-CRDS est affectée par l’utilisation d’un laser pulsé. En effet, les faisceaux pulsés se retrouvent chacun atténués de façon non négligeable par les miroirs à la sortie vers le détecteur ce qui influence les résultats d’absorbance obtenue. De plus, il y a une variation dans la constante de perte d’intensité due à une variation au niveau du laser à chaque faisceau[5].
Spectroscopie à cavité optique avec laser continu (CW-CRDS)
Le manque de sensibilité de la méthode précédente a amené dans le domaine de la spectroscopie d’absorption une variante de la méthode avec un laser qui est continu. En effet, le laser continu permet un domaine mince de fréquences soit moins de 50 MHz. De plus, les incréments spectraux c’est-à-dire la différence entre deux longueurs d’onde que le laser permet de différencier sont très petits. Ceci permet d’atteindre une très basse variabilité au niveau de la fréquence et de la longueur d’onde du faisceau laser. Les mesures de la constante de perte d’intensité s’en trouvent alors plus précises réduisant l’incertitude de la méthode. Ceci étant dit la principale différence se trouve dans l’ajout d’un modulateur externe au laser qui va arrêter l’entrée du faisceau laser dans la cavité lorsque l’intensité lumineuse de la cavité est suffisante[5].
Instrumentation
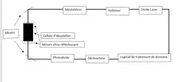
Le spectromètre utilisé en spectroscopie à cavité optique (CRDS) contient plusieurs composantes. D’une part, il y a le laser à diode, qui sert à émettre un faisceau lumineux. Juste devant le laser à diode se trouve un isolateur. L’isolateur est un petit instrument qui empêche le retour du faisceau lumineux vers la diode laser[6]. Après avoir été émis par la diode au laser, le faisceau lumineux est reflété par un miroir jusqu’à ce que le faisceau se rend dans la cellule d’absorption (cavité optique). La cellule d’absorption est l’endroit où la décroissance de l’intensité lumineuse est mesurée. C’est une petite cellule, composée de miroirs ultra-réfléchissants. Cela permet à la lumière d’être très réfléchie, menant à une augmentation significative du parcours optique entre les miroirs. C’est d’ailleurs dans cette cellule que l’échantillon à analyser est introduit[6]. Une photodiode, qui sert à convertir l’énergie lumineuse en signal électrique, est utilisée afin de mesurer l’intensité lumineuse dans la cellule d’absorption[6]. À l’aide d’un ordinateur avec le programme approprié, il est possible de définir une certaine intensité lumineuse standard. Lorsque cette intensité lumineuse est atteinte dans la cellule, un modulateur va se placer sur le trajet optique du faisceau lumineux, entre la cellule d’absorption et la diode au laser, afin de bloquer le faisceau lumineux provenant de la diode laser. Pour prendre la mesure de la décroissance de l’intensité lumineuse, il ne faut plus qu’il y ait de faisceau lumineux entrant. C’est à quoi sert le modulateur. Un déclencheur, qui est couplé avec la photodiode, sert aussi à convertir le signal lumineux en signal électrique. Le déclencheur est aussi celui qui va commencer ce qu’on nomme le cycle de réduction. Le cycle de réduction est le moment où, après avoir atteint l’intensité lumineuse prédéfinie, l’entrée d’énergie lumineuse est coupé. L’énergie lumineuse emprisonnée dans la cellule d’absorption va donc perdre de l’énergie en fonction du temps et à une vitesse dépendante de la substance à analyser. C’est la diminution d’intensité lumineuse qui est mesurée dans le temps lors du cycle de réduction[6]. La figure 1 montre de manière simplifiée, la trajectoire optique du faisceau lumineux traversant les différentes composantes du système.

Applications
Avec le réchauffement climatique causé par l’homme et l’augmentation de certains gaz dans notre atmosphère comme le méthane (CH4), le dioxyde de carbone (CO2), mais également l’oxyde nitreux (N2O), les scientifiques se devaient de trouver une solution pour calculer ces concentrations, même à l’état de traces, et ainsi mieux comprendre les impacts des activités humaines sur l’environnement[2]. C’est pour cette raison que des méthodes comme la spectroscopie à cavité optique ont vu le jour. Elle permet de mesurer la concentration de différents atomes et molécules volatiles présents dans des matrices gazeuses. Ces agents volatils se doivent d’être sous forme gazeuse puisque c’est sous cette phase que les molécules ont leurs propres caractéristiques qui les distinguent les unes des autres. Cela permet donc d’avoir une grande sélectivité et permet ainsi d’analyser plus en détail les molécules en question. On peut donc voir que cette méthode est grandement utilisée dans le domaine de l’environnement, mais elle est utilisée dans différentes sphères de la science comme en biologie, en physique, en médecine pour des diagnostics, mais également en chimie physique, en chimie atmosphérique et en chimie analytique[5].
Puisqu’il s’agit d’une spectroscopie d’absorption laser, elle est en mesure d’analyser des molécules qui s’étendent sur un large domaine d’énergie. Plus précisément, la spectroscopie par cavité optique couvre un domaine d’énergie qui se situe entre l’UV-visible, mais également dans l’infrarouge. Cette méthode peut analyser plusieurs composantes de notre environnement comme le CH4, le CO, le HF. Ces molécules ont des fortes raies d’absorption, mais en ayant accès à un grand domaine d’énergie, il est possible de les analyser par cette méthode[4],[2].
Avantages et inconvénients
Comme dans toutes les méthodes utilisées en chimie analytique, il y a des avantages et aussi des inconvénients qui font en sorte de déterminer qu’elle sera la méthode employée lors de l’analyse des molécules données. En ce qui a trait à la spectroscopie à cavité optique (CRDS), elle comporte plusieurs avantages. Premièrement, le prix est assez modeste ce qui fait en sorte qu’elle est grandement utilisée dans le milieu scientifique (7). Également, cette méthode d’analyse est présente dans plusieurs universités puisque c’est une méthode peu dispendieuse comparativement aux autres spectroscopies laser, mais également, c’est une technique qui est simple à comprendre et aussi à utiliser. Il est donc plus facile pour les étudiants d’utiliser la CRDS plutôt qu’une autre technique d’analyse[4]. Deuxièmement, la spectroscopie à cavité optique est insensible aux variations. Plus précisément, les fluctuations d’intensité de l’impulsion laser, qui représente un facteur assez important de bruit lors de l’utilisation de cette méthode, n’affectent aucunement les résultats obtenus de l’analyse de la molécule en question. Ainsi, en utilisant cette méthode on s’assure que les résultats qui sont obtenus sont bel et bien ceux que l’on s’attendait sans observer des fluctuations à cause de certaines sources de bruit, comme le laser[4],[5]. Finalement, la CRDS est reconnue pour sa grande sensibilité. En la comparant avec les autres techniques semblables, la spectroscopie par cavité optique peut avoir une sensibilité de trois à quatre ordres de grandeur supérieurs. Cette grande sensibilité s’explique du fait que dans la CRDS, les miroirs sont beaucoup plus réfléchissants que ceux que l’on retrouve dans les autres techniques et ainsi cela permet de garder plus facilement un faisceau lumineux. Comme dit plus tôt, l’accroissement de la longueur du parcours de la lumière influence positivement la sensibilité. Il est donc possible d’obtenir des concentrations qui sont au maximum exprimées en partie par trillion (ppt)[4],[5].
Comme mentionnée plus haut, la CRDS est une technique qui comporte également quelques inconvénients. La majorité des désavantages reliés à cette méthode est due à la largeur du spectre de l’impulsion laser. Également, la spectroscopie par cavité optique offre une mauvaise qualité du profil spatial du faisceau émis. L’élargissement du spectre du laser sur le plan longitudinal et transverse provoque une perte de sélectivité pour les molécules à analyser. Ceci est un inconvénient majeur puisque pour pouvoir détecter l’absorption des différentes molécules à analyser la largeur du spectre du laser doit être inférieur à celle de la molécule en question. Ainsi, en ayant des spectres plus larges, il se peut que la molécule à analyser ne puisse être reconnue par la CRDS du fait que le spectre obtenu est plus large que celle de la molécule[4].
Références
- ↑ Définition de la Royal Society of Chemistry
- 1 2 3 4 5 6 7 8 9 (en) « cavity Ring-Down Spectroscopy (CRDS) », sur www.picarro.com (consulté le )
- 1 2 M. W. Todd, R. A. Provencal, T. G. Owano, B. A. Paldus, A. Kachanov, K. L. Vodopyanoy, M. Hunter, S. L. Coy, J. I. Steinfeld et J. T. Arnold, Application of mid-infrared cavity-ringdown spectroscopy to trace explosives vapor detection using a btoadly tunable (6-8 µm) optical parametric oscillator. s.l., Applied Physics, septembre 2002, B 75, 2-3, p. 376-376.
- 1 2 3 4 5 6 (en) O’Keefe, A., Scherer, J.J., Paul, J.B. et Saykally, R.J., « Cavity Ringdown Laser Spectroscopy (CRDS): History, Development, and Applications. Los gatos research », sur www.lgrinc.com, (consulté le )
- 1 2 3 4 5 6 7 8 9 Barbara, A. Paldus et Alexander, A. Kachanov, G. W. F. Spectroscopic techniques: cavity enhanced methods, Drake Atomic, Molecular, and Optical Physics Handbook, Part C: Molecules, Springer, Berlin, 2004 p. 621-640
- 1 2 3 4 (en) « Cavity Ring-Down Spectroscopy (CRDS) », sur www.tigeroptics.com (consulté le )
- Portail de la physique
- Portail de la chimie