Urban Terror

| Développeur |
Sillicon Ice Development |
|---|---|
| Éditeur |
Frozensand Games Ltd |
| Date de sortie |
Novembre 1998 |
|---|
| Genre | |
|---|---|
| Mode de jeu | |
| Plate-forme |
| Langue |
Anglais |
|---|---|
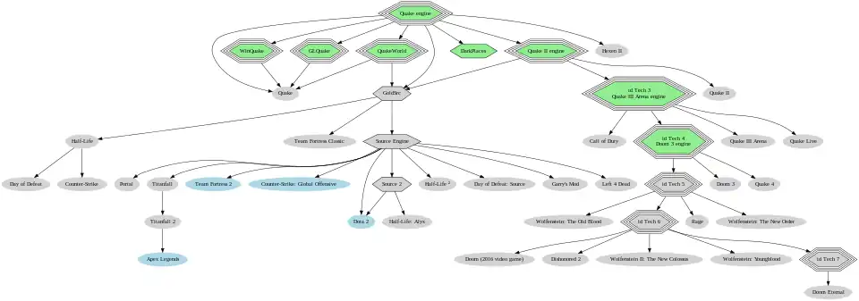
| Moteur |
ioquake3 |
| Version | 4.3.4
|
| Site web |
|---|
Urban Terror est un jeu vidéo de tir à la première personne (FPS). Publié initialement comme un mod pour Quake III Arena, il est disponible en tant que jeu à part entière (stand-alone) depuis avril 2007 grâce aux prouesses techniques du moteur ioquake3[2]. Le jeu est par ailleurs récompensé du titre de meilleur mod de l'année 2007 par Mod DB. Depuis fin 2013, FrozenSand se concentre sur le développement de Resurgence, une conversion du jeu sur le nouveau moteur Unreal Engine 4.
Urban Terror est conçu pour être un jeu en ligne et entièrement gratuit. Il existe sur les plates-formes Microsoft Windows, Mac OS X ou encore GNU/Linux, et est disponible en téléchargement depuis le site officiel. Ces deux caractéristiques en font un jeu qui a connu un succès non négligeable lors des années 2000, grâce à sa facilité d'accès et la montée en puissance du jeu en ligne.
Système de jeu
Urban Terror est un jeu de tir à la première personne où le joueur évolue dans un environnement 3D, dont l'objectif varie selon le mode de jeu. Dans la plupart de ces modes, les joueurs sont répartis en deux équipes, les rouges et les bleus. L'objectif peut soit s'agir d'éliminer toute l'équipe adverse (Team Survivor), ou de capturer le drapeau gardé par l'équipe ennemie (Capture The Flag). Ce sont les deux modes les plus populaires parmi les dix proposés.
Urban Terror se démarque clairement des autres jeux de tir à la première personne par de nombreux aspects qui le rendent irréaliste, notamment dans les déplacements des personnages, à l'image de la devise du jeu qui déclame : « Fun over realism »[3], ou « l'amusement avant le réalisme ». Étant un mod de Quake III Arena, le jeu en reprend de nombreuses caractéristiques, dont en premier lieu les mouvements très particuliers.
Modes de jeu
La plupart des modes historique du jeu sont basés sur leurs équivalents dans Quake III Arena. Cependant plusieurs modes ont été ajoutés pour répondre à la demande des joueurs, comme le mode Jump (saut en anglais) en 2012 et Freeze Tag en 2014[4],[5]. Au total, depuis la version 4.2.019, le jeu est composé de dix modes différents[6] :
- Last Man Standing (LMS)
- Il n'y a pas d'équipe et tout le monde s'affronte, jusqu'à ce qu'il n'y ait plus qu'un survivant. Ce dernier est alors déclaré vainqueur et obtient des points. La personne avec le plus de points en fin de partie gagne la carte.
- Free for All (FFA)
- Comme le mode LMS, les joueurs jouent de façon individuelle mais réapparaissent à un endroit aléatoire de la carte quelques secondes après leur mort. Il n'y a pas de notion de tour : le gagnant de la carte est celui qui aura fait le plus de morts.
- Team Deathmatch (TDM)
- Deux équipes s'affrontent sans notion de rounds, à l'image du FFA. Si un membre de l'équipe meurt, il réapparait à sa base au bout de quelques secondes. L'équipe gagnante est celle qui fait le plus de morts dans le temps imparti.
- Team Survivor (TS)
- Deux équipes s'affrontent mais cette fois-ci les joueurs morts ne réapparaissent qu'au début de chaque tour. À chaque tour, la dernière équipe ayant au moins un membre en vie gagne un point. L'équipe ayant le plus de points gagne au bout du temps imparti sur la carte.
- Follow the Leader (FTL)
- A chaque tour, un joueur est choisi aléatoirement comme étant le leader. Le but est que ce leader aille toucher le drapeau dans la base adverse ou de tuer l'ensemble de l'équipe adverse tout en gardant son leader en vie.
- Capture & Hold (CNH)
- Plusieurs drapeaux sont disséminés sur la carte et chaque équipe doit capturer et maintenir le plus drapeau possible. Chaque drapeau possédé rapporte un point à chaque intervalle régulier de temps et l'équipe gagnante est celle avec le plus de points à la fin de la carte.
- Capture the Flag (CTF)
- Chaque équipe a un drapeau à sa base et l'objectif est de récupérer le drapeau adverse et de le ramener à la base de son équipe afin de marquer un point. Il est possible de retourner le drapeau de son équipe en le touchant lorsqu'il est à terre (c'est-à-dire si un ennemi l'a lâché en mourant ou intentionnellement)
- Bomb & Defuse (BM)
- L'équipe rouge possède une bombe et l'équipe bleue doit protéger un ou deux points sur la carte. L'équipe rouge marque un point si elle arrive à poser la bombe et à la faire exploser, ou si toute l'équipe bleue meurt. L'équipe bleue marque un point si tous les membres de l'équipe rouge meurt ou si elle empêche la pose de la bombe lors du tour.
- Jump Mode (JUMP)
- Basé sur le système de déplacement de Quake, de nombreux joueurs ont conçu des cartes permettant de développer ses compétences de déplacement. Ce mode permet de désactiver les armes et ainsi de réaliser des cartes où le but est d'aller jusqu'au bout.
- Freeze Tag (FT)
- L'objectif est de rendre immobile, ou glacer, tous les membres de l'équipe adverse pour remporter le tour. Si un joueur est glacé, il peut être sauvé par un autre joueur ou également revenir dans la partie au bout d'un certain moment.
Mécaniques de déplacement
Basé sur Quake 3, le jeu offre au joueur des techniques de déplacement permettant d'être très mobile dans l'environnement de jeu. La technique la plus populaire est le walljump, technique consistant à enchaîner jusqu'à trois sauts contre les murs pour prendre de la hauteur ou de la vitesse. Le jeu propose également du circle jumping (ou strafe-jumping) qui est une technique permettant de prendre de la vitesse en alternant les sauts de manière particulière. Depuis la version 4.x, Urban Terror permet également de s'accrocher (grab) aux rebords de certains éléments et de glisser (slide) sur sol en s'accroupissant si le joueur a une certaine vitesse[7].
Toutes ces techniques peuvent être exploitées ensemble afin de se déplacer très rapidement sur les cartes de jeu, ce qui différencie très souvent les joueurs débutants des joueurs très expérimentés. Cette facette du jeu est même exploitée de façon autonome avec la création et le développements de maps de jump destinées uniquement à l'entraînement aux déplacements en proposant une succession de sauts à réaliser qui peuvent être plus ou moins faciles. Certaines de ces maps sont si difficiles que seule une poignée de joueurs arrivent à en venir à bout[8].
Auparavant non officiel et effectué via des astuces consistant à désactiver les tirs, ce mode a tellement été popularisé qu'il devient un mode de jeu officiel dans la version 4.2[9],[10].
Ces particularités du jeu rendent le gameplay extrêmement nerveux et rapide, ce qui met l'accent sur les réflexes et la dynamique des joueurs.
Équipement
Les armes, les décors et les personnages se veulent réalistes. Il existe ainsi de nombreuses armes, allant du fusil d'assaut au fusil de précision, en passant par les mitrailleuses lourdes ou légères, les armes de poing voire armes secondaires, ou encore les grenades, à fragmentation ou fumigènes. Le joueur a également la faculté de transporter divers éléments, appelés items qui lui permettent soit d'être plus résistant au combat (gilet en kevlar, casque), plus précis ou plus discret dans son tir (visée laser, silencieux) ou encore de soigner ses coéquipiers (médikit), et ce au moyen d'un inventaire de plusieurs slots. Les dégâts sont également plutôt réalistes, un tir à la tête étant le plus souvent mortel, et les joueurs ayant la possibilité de saigner jusqu'à en mourir si les dommages sont trop importants ou qu'ils ne se soignent pas.
Les joueurs ont également la possibilité de se soigner entre eux, le port du médikit permettant un soin plus complet et plus rapide. Enfin, le joueur dispose d'une barre de tonus, appelée stamina, qui décroît progressivement au fur et à mesure que le joueur sprinte ou saute. La quantité de stamina disponible est limitée par le nombre de points de vie qu'il reste au joueur, et celui-ci doit pour la regénérer rester immobile ou marcher un certain temps.
Développement
1998 - 2006 : création du mod pour Quake III Arena

Le projet débute en 1998 sur la base d'un pack de cartes pour Quake III Arena, proposant un environnement tiré du monde réel. Le projet s'est alors orienté vers une conversion totale, comprenant des armes réalistes et un gameplay similaire à celui d'Action Quake 2, sortie en 1999. Au printemps 2000, Silicon Ice Development est formé, composé de plusieurs développeurs, dont la plupart ont déjà travaillé sur des modifications du moteur de Quake III[réf. nécessaire]. Une première version est rendue publique lors de la QuakeCon 2000, présentant le mod réaliste comprenant les fonctionnalités et les graphismes les plus aboutis du jeu Quake III Arena. La beta 1.0 jouit alors rapidement d'une certaine popularité. L'équipe de développement s'est élargie et la beta 1.27 sort en [11].
La beta 2.0 est publiée en , visant à stabiliser le jeu : cette version comprend de nouvelles textures, modèles, armes et sons, et de nouvelles cartes. Ces améliorations haussent le jeu à un niveau équivalent aux jeux commerciaux de l'époque. La principale version suivante, la 2.3, fut présentée au QuakeCon 2001 et comprend plusieurs nouvelles cartes. De la même façon, la version 2.6, sortie en intègre de nouvelles cartes, des armes et des options de personnalisations. La dernière version de la série des beta 2 est la 2.6a, mais elle était surtout un patch de correction au niveau de l'équilibrage des armes[11].
En sort la version 3.0, incluant une refonte majeure des graphismes du jeu. Au cours des onze mois qui suivent, plusieurs mises à jour successives sont apportées, corrigeant essentiellement des bugs, jusqu'à arriver à la 3.7 en [12],[13]. Le travail sur Urban Terror est alors mis de côté, Silicon Ice travaillant alors sur un autre projet, une version de Wolfenstein: Enemy Territory reprenant les idées d'Urban Terror[14]. En réalité Silicon Ice Development, alors renommé FrozenSand, développe un nouveau jeu, Mercenary X, censé proposer des véhicules et un système de jeu totalement différent, mais le projet n'atteint jamais la phase alpha du développement et est abandonné en 2005[15].
2007 - 2010 : développement d'un jeu à part entière

Avec la libération du code du moteur id Tech 3 en 2005, Urban Terror peut légalement être publié sous la forme stand-alone, ce qui est le cas avec la version 4.0 en . Le jeu est alors délivré avec ioUrbanTerror, moteur libre remplaçant celui de Quake III Arena[16]. La beta 4.0 fut également une révision complète des graphismes, comprenant également de nouvelles cartes, des améliorations et des corrections de bogues. La popularité du jeu s'accrut sensiblement, car il n'était plus nécessaire alors de posséder Quake III Arena pour pouvoir jouer, rendant le jeu totalement gratuit.
La version 4.1 a été publiée en , apportant des outils d'administration et un système de bannissement, pour compenser le retrait de Punkbuster, utilisable qu'avec Quake III Arena. Cette version ajoute également des modifications mineures dans l'interface et un ajustement des armes[17]. Le , FrozenSand sort un patch qui fait évoluer le jeu à la version 4.1.1. Les changements sont cependant assez limités : il s'agit de quelques nouvelles cartes qui ne seront pas intégrées à Urban Terror HD, des modifications graphiques de certaines cartes (dont certaines très jouées, telles que Casa), et des changements mineurs du skin des personnages[18].
Depuis 2010 : Versions 4.2, 4.3, HD et Resurgence
Le , FrozenSand annonce sa décision de racheter une licence du Quake 3 engine (version 1.32b), afin de pouvoir se désolidariser totalement de Quake 3 Arena et de la licence GPL qui l'entoure. N'ayant plus l'obligation d'assurer une compatibilité arrière sur le jeu Quake 3 original, FrozenSand va donc pouvoir fermer entièrement le code à la fois du moteur et du jeu dans son ensemble, ce qui est nécessaire pour l'achèvement du système Passport et du logiciel anti-triche actuellement en développement. Ce système permet aux joueurs de s'authentifier sur le jeu, afin d'avoir une identité et permettre aux administrateurs de bannir les tricheurs. En effet, avec l'avènement de la version stand-alone, le système Punkbuster n'est plus utilisable. FrozenSand annonce également le nom de version sera Urban Terror HD, puisqu'il s'agira en fait d'une nouvelle ère pour le jeu[HD 1],[HD 2].
Cette version prévoit également l'ajout de nouvelles armes comme le Benelli M4 Super 90[HD 3],[HD 4], le FN P90[HD 5],[HD 6], le 44 Magnum [HD 7], le Glock 9 mm[HD 8], le remplacement de l'actuel fusil de précision Remington SR-8 par un autre, le FR-F1[HD 9] (qui lui existe dans la réalité), ou encore la possibilité de faire feu avec deux armes de poing ou deux armes secondaires (technique akimbo[19]).
Le , FrozenSand publie une version alpha d'Urban Terror HD, à un stade très précoce du développement. La communauté est ainsi invitée à signaler tous les bogues et à faire partager ses idées. Plusieurs patchs sont ensuite publiés, pour arriver à la version 1.0.3 c. Cette version n'est qu'une version de test, elle n'est pas jouable en l'état et aucune compétition ne l'a adoptée[HD 10].
En parallèle, la version 4.2 a été publiée le , après un test grandeur nature en LAN à Paris le mois précédent, dans le but d'apporter des correctifs par rapport à la 4.1 et quelques nouveautés, en attendant la sortie de la version HD. Cette version est la première à être pourvue d'un outil de mise à jour, afin de pouvoir corriger des bugs et ajouter des fonctionnalités sans refaire télécharger tout le jeu aux joueurs[20],[21]. Cette version reçoit des mises à jour régulières afin de corriger des bugs et faire des ajouts mineurs.
Le , FrozenSand annonce que la version HD s'appellera Resurgence et est finalement développée avec le moteur Unreal Engine 4, plus récent et avec plus de capacités que le moteur de Quake 3, permettant ainsi une distribution via Steam[HD 11]. Avec ce moteur, FrozenSand promet le renouveau des graphismes, avec l'intégration du bloom, du bump, des reflets dans l'eau, du système VBO, ou encore l'amélioration de la profondeur de champ ou de l'éclairage dynamique, ainsi que de nouveaux modèles et de nouvelles animations qui tendent à rendre l'aspect graphique plus réaliste[HD 12].
La date de sortie de cette version n'est toujours pas connue, et elle fait l'objet de beaucoup de fantasmes dans les différentes communautés de joueurs. Cependant, FrozenSand publie régulièrement de nombreuses captures d'écran et informations à propos de la prochaine version, pour tenter d'entretenir l’intérêt des joueurs.
Le , FrozenSand déploie la version 4.3 du jeu[22], annoncée à la communauté le [23]. Cette version a pour but la correction de nombreux bugs, ainsi que l'ajout de nouvelles armes[24] et de deux nouveaux modes de jeu : le Gun Game et le mode InstaGib. Deux mises-à-jour ont depuis lors été effectuées en 2016 et 2017, et la version officiellement supportée est aujourd'hui la 4.3.4[25].
Accueil
Critiques
| Média | Note |
|---|---|
| Jeuxvideo.com (FR) | 15/20[26] |
| Média | Note |
|---|---|
| Metacritic | 9.2 / 10[27] |
Du fait de son mode de distribution (d'abord en mod puis en stand-alone gratuit), Urban Terror n'a pas eu de réelle sortie comparable à celles des jeux commerciaux. Le jeu reçoit tout de même quelques bonnes critiques dans les années 2000, à l'apogée de sa popularité. Jeuxvideo.com parle d'un jeu aux « multiples originalités », bien qu'il n'innove pas à tous les niveaux[26]. De son côté, Macworld en 2011 apprécie le nombre de niveaux et les personnalisations possibles, tout en pointant les limites du moteur de Quake[28].
Cependant, avec le manque de mises à jour du jeu à partir de 2007, les joueurs affichent un mécontentement au début des années 2010. Le nombre de joueurs diminue, certains accusant la triche d'être le facteur principal de cette fuite. Le manque de nouveauté, le vieillissement du jeu, resté au niveau graphique des jeux des années 2000 et l'attente de la version HD, annoncée depuis plusieurs années, font que les joueurs se détournent du jeu pour des titres plus récents, tels que Counter-Strike: Global Offensive ou Team Fortress 2. De ce fait, l'activité de la communauté française, mais aussi de la communauté internationale, est en déclin dès 2012 et les joueurs s'en inquiètent régulièrement via des sujets sur le forum[29],[30],[31].
Fréquentation
Reconnu comme étant le meilleur mod et offrant une qualité proche des jeux commerciaux de l'époque, le jeu est particulièrement actif dans les années 2000.
À partir de 2013, la fréquentation, aussi bien des serveurs publics que les serveurs privés, chute, passant de 900 joueurs journaliers à moins de 400 en [32]. Plusieurs anciens joueurs expliquent que cette baisse peut s'expliquer par un manque de renouveau d'une part et d'autre part par l'arrivée d'autres jeux free to play plus populaires comme Team Fortress 2, League of Legends ou Dota 2. Urban Terror n'a que peu évolué depuis 2007 alors que ces jeux concurrents sont supportés par de grosses sociétés et sont donc plus actifs[33],[34].
Compétitions
Présentation
Du fait que ce soit un jeu en ligne opposant deux équipes, Urban Terror a rapidement vu se former différentes compétitions entre clans de joueurs, principalement autour des modes de jeu Team Survivor et Capture the Flag. Aux alentours des années 2010, les deux compétitions les plus actives sont ClanBase EuroCup (sv) et l'Urban Zone.
Clanbase propose deux fois par an diverses coupes, appelées open cups et consacrées au TS, BOMB et au CTF, divisées entre plusieurs divisions de niveau, et une fois par an une coupe du monde (appelée NationsCup). La France fut d'ailleurs championne du monde d'Urban Terror en 2010, pour la première fois de son histoire[35],[36]. Un exploit réédité en 2013[37],[38],[39]. Clanbase ferme toutefois en 2013 à la suite de difficultés financières[40].
Urban Zone est elle entièrement consacrée à Urban Terror et qui propose un système de championnat, également plusieurs fois par an ainsi qu'une Summer cup chaque été. D'autres sites de compétition ont également organisé des compétitions autour du jeu, dont l'ESL et la communauté française autour du jeu. Il existe enfin de nombreuses coupes organisées par les joueurs eux-mêmes, le plus souvent autour de concepts particuliers[réf. nécessaire].
À la suite du déclin de Clanbase, la ligue de l'Urban Zone continua d'organiser annuellement la NationsCup que la Team France ne cesse de gagner année après année depuis 2013.
Pour s'entraîner, les différents clans organisent fréquemment des matchs amicaux entre eux, presque exclusivement par l'intermédiaire de l'IRC sur le réseau Quakenet et grâce au robot spécialement développé, Warbot. Depuis 2016, ils sont plusieurs milliers à se retrouver sur différents serveurs Discord communautaires pour organiser matchs et pickups.
Urban Zone League
Présentation
L'Urban Zone League est une ligue eSport à but non lucratif. Fondée en , l'organisation est gérée par des bénévoles, notamment Eya, Biddle et SevenofNine. Cette organisation propose des compétitions et des tournois en ligne exclusivement pour le FPS gratuit : Urban Terror. Célèbre pour sa ligue CTF, l'Urban Zone propose désormais également des compétitions en Team Survivor et Bomb à ses joueurs. Au fil des ans, la ligue a organisé de nombreux événements ponctuels permettant de garder un nombre non négligeable de joueurs réguliers sur le jeu. À savoir, les tournois Skeet Shoot, Zombie, 2 contre 2, Knock Out et compagnie.
Clan Base
Présentation
Fondée en pour le jeu Quake II, ClanBase a été un pionnier des ligues de compétition en ligne. Au début de l'eSport, il s'agissait de la principale plate-forme compétitive pour des jeux tels que Counter-Strike, Quake et Urban Terror. Les tournois qu'ils ont initiés, tels que la NationsCup et l'EuroCup, ont attiré des milliers de téléspectateurs et ont été un pilier dans le développement de l'eSport dans le monde.
Pendant 10 ans (2002-2013), ClanBase a organisé pour Urban Terror plus de 40 événements spéciaux (2v2, SR8 uniquement, SummerCup, WinterCup), 37 OpenCups (BOMB, CTF & TS), 12 NationsCup et 1 EuroCup.
NationsCup
L'activité augmente drastiquement sur ce jeux gratuit et tout le monde prospère pour sa nation. Les meilleurs joueurs du monde entier sont sur le point de s'affronter sur les différents modes de jeux les plus populaires d'Urban Terror : Team Survivor, Capture the Flag et Bomb Mode. Vous l'aurez compris, c'est l'heure de la Coupe des Nations!
La Urban Terror NationsCup est organisée chaque année (à une exception près) depuis 2002. Etant à l’origine une compétition bi-annuelle, elle est désormais LE rendez-vous annuel pour les matchs les plus excitants et les plus tendus de l'eSport Urban Terror-ien.
Historique des éditions
Annexes
Articles connexes
Médias externes
Liens externes
Notes et références
- Sources concernant Urban Terror HD
- ↑ (en) « A new era of Urban Terror », sur urbanterror.info, (consulté le ).
- ↑ Sujet principal, mis à jour par l'équipe de développeurs : (en) http://forums.urbanterror.info/topic/15530-urbanterror-passport-anti-cheat/
- ↑ (en) Tombs and the Benelli M4 make a video
- ↑ (en) A new shooty
- ↑ (en) P90 meets the Benelli on Bohemia
- ↑ (en) New weapon : FN P90
- ↑ (en) The most powerful handgun in the world is coming to Urban Terror
- ↑ (en) Hoi’s Glock to be included in the next release
- ↑ (en) New sniper rifle on the workbench
- ↑ (en) « Testing Alpha 0.1, 0.2, 0.3 », sur urbanterror.info, (consulté le ).
- ↑ (en) « Moving Trucks For Urban Terror », sur urbanterror.info, (consulté le ).
- ↑ (en) « Sneak Peek I », sur urbanterror.info, (consulté le ).
- Autres sources
- ↑ « Page de téléchargement de la version 4.3.3 d'Urban Terror », sur urbanterror.info.
- ↑ Zachary Slater, « Site officiel du moteur ioquake3 », sur ioquake3.org, (consulté le ).
- ↑ (en) « Page d'accueil d'Urban Terror.info » (consulté le ).
- ↑ (en) « Jump Mode Notice », sur urbanterror.info, (consulté le ).
- ↑ (en) Charles Duprey, « Urban Terror 4.2.019 Release », sur urbanterror.info, (consulté le ).
- ↑ (en) « Game modes », sur urbanterror.info (consulté le ).
- ↑ « Différents termes utilisés en Jump », sur urban-terror.fr, (consulté le ).
- ↑ Communauté UrT Jumpers, regroupant la plupart des adeptes du mode Jump
- ↑ (en) « TwentySeven, 4.2 Feature preview, jump map training », (consulté le ).
- ↑ (en) Update 4.2.006 sur urbanterror.info le 9 novembre 2012
- 1 2 (en) « Game Read me », sur urbanterror.info (consulté le ).
- ↑ « Infos UrbanTerror.net et 3.5 ... », sur Urban Terror France, (consulté le ).
- ↑ « Urban Terror 3.7 !! », sur Urban Terror France, (consulté le ).
- ↑ « SID est de retour », sur Urban Terror France, (consulté le ).
- ↑ « Le futur d'Urban Terror (2) », sur Urban Terror France, (consulté le ).
- ↑ (en) « F.A.Q - Don't have Quake 3 Arena? », sur urbanterror.info (consulté le ).
- ↑ « Et de la hotte tombera la 4.1 », sur Urban Terror France, (consulté le ).
- ↑ (en) « Urban Terror 4.1.1 update », sur urbanterror.info, (consulté le ).
- ↑ (en) Adultery caught on tape!
- ↑ (en) « Urban Terror 4.2 RC on LAN 2k12 in Paris », sur urbanterror.info, (consulté le ).
- ↑ « Frozen Sand annonce la sortie d'Urban Terror 4.2 ! », sur Urban Terror France, (consulté le ).
- ↑ (en-US) Frozen Sand, « Urban Terror 4.3 "Still Dying" Launch », sur urbanterror.info (consulté le ).
- ↑ (en-US) Frozen Sand, « Urban Terror 4.3 », sur urbanterror.info, (consulté le ).
- ↑ « Une version 4.3 dans les tuyaux », sur Urban Terror France, (consulté le ).
- ↑ (en-US) Frozen Sand, « Urban Terror 4.3.3 Release », sur urbanterror.info, (consulté le ).
- 1 2 « Test du jeu Urban Terror sur PC », sur jeuxvideo.com, .
- ↑ (en) « Urban Terror », sur metacritic.com.
- ↑ (en) Karl Hodge, « Urban Terror review », (consulté le ).
- ↑ « La communautée Française d'URT dans le coma ? », sur Urban Terror France, (consulté le ).
- ↑ « Pourquoi UrT et UrTFr sont en phase de dépression. », sur Urban Terror France, (consulté le ).
- ↑ (en) « What happened... », sur urbanterror.info, (consulté le ).
- ↑ (en) « Players in game », sur urtstats.net (consulté le ).
- ↑ « La communautée Française d'URT dans le coma ? », sur Forums Urban Terror France, (consulté le ).
- ↑ « Pourquoi les nouveaux/jeunes se sont mis à UrT ? », sur Forums Urban Terror France, (consulté le ).
- ↑ And nioubie finally took the gold sur Clanbase Nations Cup XIII
- ↑ Retour sur la victoire finale sur Urban Terror France Actualités
- ↑ France won the gold and Germany gets the silver! sur Clanbase NationsCup XVI - Urban Terror
- ↑ The Cup is over, so is 4.1 sur Clanbase NationsCup XVI - Urban Terror
- ↑ Médaille d'or sous la dent de la Team France sur Urban Terror France Actualités
- ↑ (en) « Bye ClanBase », .
- Portail du jeu vidéo