Amplificateur commandé en tension
L'amplificateur commandé en tension ou VCA (de l'anglais : Voltage Controlled Amplifier) est un amplificateur dont le gain varie en fonction d'une tension d'entrée.
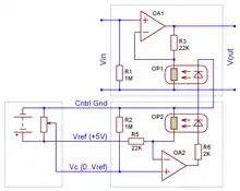
Fonctionnement
.PNG.webp)
Le gain étant un facteur multiplicatif, le dispositif correspond à une multiplication de deux signaux : celui modulé et celui de commande. On suppose que le signal de commande varie beaucoup moins vite que le signal modulé.
Applications
Le VCA est un module de synthétiseur modulaire permettant de faire varier le niveau sonore. C'est un élément constituant du compresseur et du noise gate[1]. Plus généralement dans le domaine des synthétiseurs, le terme VCA est utilisé pour désigner la modulation d'amplitude.
Sur certaines console de mixage, le niveau d'une tranche où transite un signal audio peut être commandé par VCA, en activant l'affectation par un bouton poussoir présent sur chaque tranche. Cela permet de régler un groupe de tranche à l'aide d'une unique commande, ou de gérer des automations. Cette technique est cependant aujourd'hui remplacée par l'utilisation de faders motorisés[2].
Notes et références
- Pierre-Louis de Nanteuil, Dictionnaire encyclopédique du son, Paris, Dunod, , 576 p. (ISBN 978-2-10-053674-0, lire en ligne), Définition de VCA, page 545.
- Pierre-Louis de Nanteuil, Dictionnaire encyclopédique du son, Paris, Dunod, , 576 p. (ISBN 978-2-10-053674-0, lire en ligne), Définition de Automation VCA, page 38.
- Portail de l’électricité et de l’électronique
- Portail de la musique électronique