Classification phylogénétique des oiseaux
Cette page a pour objet de présenter un arbre phylogénétique des Aves (Oiseaux), c'est-à-dire un cladogramme mettant en lumière les relations de parenté existant entre leurs différents groupes (ou taxa), telles que les dernières analyses reconnues les proposent. Ce n'est qu'une possibilité, et les principaux débats qui subsistent au sein de la communauté scientifique sont brièvement présentés ci-dessous, avant la bibliographie.
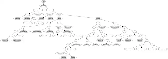
Arbre phylogénétique
Le cladogramme présenté ici ne possède qu'une valeur indicative. Il n'est pas forcément consensuel, et on peut toujours se référer à la bibliographie au bas de l'article.
Le symbole ▲ renvoie à la partie immédiatement supérieure de l'arbre phylogénétique du vivant. Le signe ► renvoie à la classification phylogénétique du groupe considéré. Tout nœud de l'arbre portant plus de deux branches montre une indétermination de la phylogénie interne du groupe considéré.
Les habitudes typographiques des botanistes et des zoologistes sont différentes. Ici, par commodité de lecture, et certains groupes actuels relevant des deux domaines traditionnels, les noms de taxons supérieurs au genre sont tous écrits en caractères droits, les noms de genres ou d'espèces en italiques.
À la suite d'un taxon, sa période d'apparition, quand elle est connue, peut être indiquée suivant la légende suivante : (Plé) : Pléistocène ; (Pli) : Pliocène ; (Mio) : Miocène ; (Oli) : Oligocène ; (Éoc) : Éocène ; (Pal) : Paléocène ; (Cré) : Crétacé ; (Jur) : Jurassique ; (Tri) : Trias ; (Per) : Permien ; (Car) : Carbonifère ; (Dév) : Dévonien ; (Sil) : Silurien ; (Ord) : Ordovicien ; (Camb) : Cambrien ; (Edi) : Édiacarien. Pour plus de précision si possible, (-) : inférieur ; (~) : moyen ; (+) : supérieur.
▲ └─o Aves └─o Carinatae ├─o Ichthyornithiformes (éteint) │ └─o Apatornithiformes (éteint) └─o Neornithes ├─o Palaeognathae │ ├─o Struthioniformes │ └─o │ ├─o Tinamiformes │ ├─o Rheiformes │ └─o │ ├─o Apterygiformes │ └─o Casuariiformes └─o Neognathae ├─o Galloanserae │ ├─o Galliformes │ └─o Anseriformes └─o Neoaves ├─o Metaves │ ├─o │ │ ├─o │ │ │ ├─o Podicipediformes │ │ │ └─o Phoenicopteriformes │ │ └─o │ │ ├─o Phaethontiformes │ │ └─o │ │ ├─o Pterocliformes │ │ └─o │ │ ├─o Mesitornithiformes │ │ └─o Columbiformes │ └─o │ ├─o Eurypygiformes │ └─o Strisores │ ├─o │ │ ├─o Steatornithiformes │ │ └─o Podargiformes │ └─o Cypselomorphae │ ├─o Caprimulgiformes │ └─o Apodiformes └─o Coronaves ├─o │ ├─o Opisthocomiformes │ └─o │ ├─o │ │ ├─o Otidiformes │ │ └─o │ │ ├─o Gruiformes │ │ └─o Cuculiformes │ └─o │ ├─o Musophagiformes │ └─o │ ├─o Gaviiformes │ └─o │ ├─o │ │ ├─o Sphenisciformes │ │ └─o Procellariiformes │ └─o │ ├─o Ciconiiformes │ └─o Pelecaniformes └─o ├─o Charadriiformes └─o ├─o │ ├─o Cariamiformes │ └─o │ ├─o Falconiformes │ └─o │ ├─o Passeriformes ► │ └─o Psittaciformes └─o ├─o Accipitriformes └─o ├─o │ ├─o Coliiformes │ └─o Strigiformes └─o ├─o Leptosomiformes └─o ├─o Trogoniformes └─o ├─o Bucerotiformes └─o ├─o Piciformes └─o Coraciiformes

▲ └─o Aves ├─o Archaeopterygidae (éteint) └─o ├─o Rahonavis (éteint) ├─o Jeholornis (éteint) ├─? Yandangornithidae (éteint) └─o Avebrevicauda ├─o Sapeornis (éteint) └─o Pygostylia ├─o Confuciusornithidae (éteint) └─o Ornithothoraces ├─o Enantiornithomorpha (éteint) │ ├─o │ │ ├─o Iberomesornis (éteint) │ │ └─o Noguerornis (éteint) │ └─o Euenantiornithes (éteint) │ ├─? Protopteryx (éteint) │ ├─o Concornis (éteint) │ ├─o Eoalulavis (éteint) │ └─o │ ├─o Axelornithiformes (éteint) │ ├─o Kurzholiidae (éteint) │ ├─o Sinornithiformes (éteint) │ ├─o Cathyornithiformes (éteint) │ ├─o Gobipterygiformes (éteint) │ └─o Enantiornithiformes (éteint) │ ├─o Gurilymia (éteint) │ ├─o Zhyraornithidae (éteint) │ ├─o Enantiornithidae (éteint) │ └─o Avisauridae (éteint) └─o Ornithuromorpha ├─? Eurolimnornithidae (éteint) ├─? Cursornithidae (éteint) ├─o Liaoningornithidae (éteint) ├─o Chaoyangidae (éteint) ├─o Songlingornithidae (éteint) ├─o Yanornithidae (éteint) ├─o Yixiaornithidae (éteint) └─o ├─o Gargantuavis (éteint) ├─o Patagopterygiformes (éteint) ├─o Vorona (éteint) └─o Ornithurae ├─o Apsaravis (éteint) └─o ├─o Neogaeornis (éteint) ├─o Hesperornithiformes (éteint) └─o ├─o Gansuiformes (éteint) └─o Carinatae ├─o Ichthyornithiformes (éteint) │ ├─o Apatornithiformes (éteint) │ └─o │ ├─o Ambiortidae (éteint) │ └─o Ichthyornis (éteint) └─o ├─o Limeavis (éteint) └─o Neornithes ├─o Palaeognathae │ ├─o Eremopezidae (éteint) │ ├─o Stromeria (éteint) │ ├─o Remiornithidae (éteint) │ ├─o Lithornithiformes (éteint) │ └─o │ ├─o Struthioniformes │ │ ├─o Eleutherornithidae (éteint) │ │ └─o Struthionidae │ └─o │ ├─o Tinamiformes ou Tinamidae │ │ ├─o Nothurinae ou Rhynchotinae │ │ └─o Tinaminae │ ├─o Dinornithiformes (éteint) │ │ ├─o Dinornithidae (éteint) │ │ └─o Emeidae (éteint) │ │ ├─o Anomalopteryginae (éteint) │ │ └─o Emeinae (éteint) │ ├─o Rheiformes │ │ ├─o Opisthodactylidae (éteint) │ │ └─o Rheidae │ └─o │ ├─? Aepyornithiformes ou Aepyornithidae (éteint) │ └─o │ ├─o Apterygiformes ou Apterygidae │ └─o Casuariiformes │ ├─o Casuariidae │ └─o Dromaiidae └─o Neognathae ├─o Galloanserae │ ├─o Galliformes │ │ ├─o Gallinuloididae (éteint) │ │ ├─o Paraortygidae (éteint) │ │ └─o │ │ ├─o Quercymegapodiidae (éteint) │ │ └─o │ │ ├─o Taoperdix (éteint) │ │ ├─o Craci │ │ │ ├─o Megapodiidae │ │ │ └─o Cracidae │ │ └─o Phasiani │ │ ├─o Odontophoridae │ │ ├─o Numididae │ │ ├─o Meleagrididae │ │ └─o Phasianidae │ │ ├─o Tetraoninae │ │ ├─o Perdicinae │ │ └─o Phasianinae │ └─o Odontoanserae │ ├─o Odontopterygiformes (éteint) │ │ ├─o Pelagornithidae (éteint) │ │ └─o Odontopterygidae (éteint) │ └─o Anserimorphae │ ├─? Diatrymiformes (éteint) │ │ ├─o Gastornithidae (éteint) │ │ └─o Diatrymatidae (éteint) │ └─o Anseriformes │ ├─o Chaunoides (éteint) │ ├─o Anhimidae │ └─o │ ├─o Dromornithidae (éteint) │ └─o Anseres │ ├─o Anseranatidae │ └─o │ ├─o Anatalavinae (éteint) │ └─o Anatoidea │ ├─o Presbyornithidae (éteint) │ ├─o Vegavis (éteint) │ └─o │ ├─o Cnemiornithidae (éteint) │ └─o Anatidae │ ├─o Dendrocygninae │ │ ├─o Thalassornithini │ │ └─o Dendrocygnini │ └─o │ ├─o Dendrocheninae (éteint) │ └─o │ ├─o Anserinae │ │ ├─o Cereopsini │ │ └─o │ │ ├─o Anserini │ │ ├─? Thambetochenini (éteint) │ │ └─o Cygnini │ └─o │ ├─o Stictonettinae │ └─o │ ├─o Tadorninae │ │ ├─o Plectropterini │ │ └─o │ │ ├─? Euryanatini (éteint) │ │ ├─o Merganettini │ │ └─o Tadornini │ └─o Anatinae │ ├─o Malacorhynchini │ ├─o Anatini │ ├─o Aythyini │ ├─o Mergini │ └─o Oxyurini └─o Neoaves ├─? Anisolornis (éteint) ├─? Gracilitarsidae (éteint) ├─? Zygodactylidae (éteint) ├─o Metaves │ ├─o │ │ ├─o │ │ │ ├─o Juncitarsus (éteint) │ │ │ └─o │ │ │ ├─o Podicipediformes ou Podicipedidae │ │ │ └─o Phoenicopteriformes │ │ │ ├─o Palaeolotidae (éteint) │ │ │ └─o Phoenicopteridae │ │ └─o │ │ ├─o Phaethontiformes │ │ │ ├─o Prophaethontidae (éteint) │ │ │ └─o Phaethontidae │ │ └─o │ │ ├─o Pterocliformes ou Pteroclidae │ │ └─o │ │ ├─o Mesitornithiformes ou Mesitornithidae │ │ └─o Columbiformes ou Columbidae │ └─o │ ├─o Eurypygiformes │ │ ├─o Rhynocheti │ │ │ ├─o Apterornithidae (éteint) │ │ │ └─o Rhynochetidae │ │ └─o Eurypygoidea │ │ ├─o Messelornithidae (éteint) │ │ └─o Eurypygidae │ └─o Strisores ou Caprimulgiformes s.l. (paraphylétique) │ ├─o │ │ ├─o Steatornithidae │ │ │ ├─o Preficinae (éteint) │ │ │ └─o Steatornithinae │ │ └─o Podargiformes │ │ ├─? Fluvioviridavidae (éteint) │ │ └─o │ │ ├─o Masillapodarcus (éteint) │ │ └─o Podargidae │ │ ├─o Podarginae │ │ └─o Batrachostominae │ └─o Cypselomorphae │ ├─? Archaeotrogonidae (éteint) │ └─o │ ├─o Caprimulgiformes s.s. │ │ ├─o │ │ │ ├─o Paraprefica (éteint) │ │ │ └─o Nyctibiidae │ │ └─o Caprimulgidae │ │ ├─? Ventivorus (éteint) │ │ ├─o Chordeilinae │ │ └─o Caprimulginae │ └─o Daedalornithes ou Apodiformes s.l. │ ├─o Aegothelidae │ └─o │ ├─o Aegialornithidae (éteint) │ ├─o Eocypselus (éteint) │ └─o Apodiformes s.s. │ ├─o Trochili │ │ ├─o Cypselavidae (éteint) │ │ └─o │ │ ├─o Jungornis (éteint) │ │ └─o Trochilidae │ │ ├─o Eurotrochilus (éteint) │ │ └─o │ │ ├─o Phaethornithinae │ │ └─o Trochilinae │ └─o Apodi │ ├─o Laputavis (éteint) │ └─o │ ├─o Hemiprocnidae │ └─o │ ├─o Scaniacypselus (éteint) │ └─o Apodidae │ ├─o Cypseloidinae │ └─o Apodinae └─o Coronaves ├─o │ ├─o Opisthocomiformes ou Opisthocomidae │ └─o │ ├─o │ │ ├─o Otidiformes ou Otididae │ │ └─o │ │ ├─o Gruiformes │ │ │ ├─o Ralloidea │ │ │ │ ├─o Aptornithidae (éteint) │ │ │ │ ├─o │ │ │ │ │ ├─o Heliornithidae │ │ │ │ │ └─o Sarothruridae │ │ │ │ └─o Rallidae │ │ │ │ ├─o Himanthornithinae │ │ │ │ └─o Rallinae │ │ │ │ ├─o Porphyriornithini │ │ │ │ └─o │ │ │ │ ├─o Gymnocrecini │ │ │ │ └─o Eulabeornithini │ │ │ └─o │ │ │ ├─o Ergilornithioidea (éteint) │ │ │ │ ├─o Geranoididae (éteint) │ │ │ │ └─o │ │ │ │ ├─o Eogruidae (éteint) │ │ │ │ └─o Ergilornithidae (éteint) │ │ │ └─o Gruoidea │ │ │ ├─o Psophiidae │ │ │ └─o │ │ │ ├─o Aramidae │ │ │ └─o Gruidae │ │ │ ├─o Balearicinae │ │ │ └─o Gruinae │ │ └─o Cuculiformes ou Cuculidae │ │ ├─o Carpococcystinae │ │ └─o │ │ ├─o Centropodinae │ │ └─o │ │ ├─o Neomorphinae │ │ └─o │ │ ├─o Crotophaginae │ │ └─o │ │ ├─o Phaenicophaeinae │ │ │ ├─o Rhinorthini │ │ │ └─o │ │ │ ├─o Ceuthmocharini │ │ │ └─o │ │ │ ├─o Saurotherini │ │ │ └─o Phaenicophaeini │ │ │ ├─o Rhopodytina │ │ │ └─o Phaenicophina │ │ └─o Cuculinae │ │ ├─o Taperini │ │ └─o │ │ ├─o Eudynamini │ │ └─o │ │ ├─o Coccygini │ │ └─o Cuculini │ │ ├─o Pachycoccystina │ │ └─o │ │ ├─o Chrysococcystina │ │ └─o Cuculina │ └─o │ ├─o Musophagiformes ou Musophagidae │ └─o │ ├─o Gaviiformes │ │ ├─? Neogaeornis (éteint) │ │ ├─? Gaviella (éteint) │ │ ├─? Lonchodytidae (éteint) │ │ └─o Gaviidae │ └─o │ ├─o │ │ ├─o Sphenisciformes ou Spheniscidae │ │ │ ├─o Palaeeudyptinae (éteint) │ │ │ └─o Spheniscinae │ │ └─o Procellariiformes │ │ ├─? Tytthostonychidae (éteint) │ │ ├─o Diomedeoididae (éteint) │ │ └─o │ │ ├─o Diomedeidae │ │ └─o │ │ ├─o Hydrobatidae │ │ │ ├─o Hydrobatinae │ │ │ └─o Oceanitinae │ │ └─o Procellariidae │ │ ├─o Procellariinae │ │ └─o │ │ ├─o Fulmarinae │ │ └─o Pelecanoidinae │ └─o │ ├─o Ciconiiformes ou Ciconiidae │ └─o Pelecaniformes │ ├─o Steganopodes │ │ ├─o Fregatidae │ │ │ ├─o Limnofregatinae (éteint) │ │ │ └─o Fregatinae │ │ └─o Suloidea │ │ ├─o Sulidae │ │ └─o │ │ ├─o Phalacrocoracidae │ │ │ ├─o Leucocarboninae │ │ │ └─o Phalacrocoracinae │ │ └─o │ │ ├─o Plotopteridae (éteint) │ │ └─o Anhingidae │ └─o │ ├─o │ │ ├─o Pelecanidae │ │ └─o │ │ ├─o Balaenicipitidae │ │ └─o Scopidae │ └─o │ ├─o Threskiornithidae │ │ ├─o Threskiornithinae │ │ └─o Plataleinae │ └─o Ardeidae │ ├─o Calcardea (éteint) │ ├─o Botaurinae │ └─o Ardeinae │ ├─o Nycticoracini │ ├─o Tigrisomatini │ └─o Ardeini └─o ├─o Charadriiformes │ ├─? Scaniornithidae (éteint) │ ├─? Cimolopterygidae (éteint) │ ├─? Graculavidae (éteint) │ └─o │ ├─o │ │ ├─o Chionidi │ │ │ ├─o Burhinidae │ │ │ └─o │ │ │ ├─o Chionididae │ │ │ └─o Pluvianellidae │ │ └─o Charadrii │ │ ├─o Pluvialinae │ │ └─o │ │ ├─o Charadriidae │ │ │ ├─o Charadriinae │ │ │ └─o Vanellinae │ │ └─o │ │ ├─o Haematopodidae │ │ └─o │ │ ├─o Ibidorhynchidae │ │ └─o Recurvirostridae │ └─o │ ├─o │ │ ├─o Thinocori │ │ │ ├─o │ │ │ │ ├─o Rostratulidae │ │ │ │ └─o Jacanidae │ │ │ └─o │ │ │ ├─o Thinocoridae │ │ │ └─o Pedionomidae │ │ └─o Scolopaci ou Scolopacidae │ │ ├─o │ │ │ ├─o Gallinagininae │ │ │ └─o Scolopacinae │ │ └─o │ │ ├─o │ │ │ ├─o Phalaropodinae │ │ │ └─o Tringinae │ │ └─o │ │ ├─o Calidridinae │ │ └─o Arenariinae │ └─o │ ├─o Turnici ou Turnicidae │ └─o Lari │ ├─o Glareolidae │ │ ├─o Cursoriinae │ │ └─o Glareolinae │ └─o │ ├─o Alcidae │ │ ├─o Hydrotherikornis (éteint) │ │ ├─o Mancallinae │ │ └─o Alcinae │ │ ├─o Alcini │ │ └─o │ │ ├─o Aethiini │ │ └─o Fraterculini │ └─o │ ├─o Dromadidae │ └─o │ ├─o Stercorariidae │ └─o │ ├─o Rhynchopidae │ └─o │ ├─o Laridae │ └─o Sternidae └─o ├─o │ ├─o Cariamiformes │ │ ├─o Ameghinornithinae (éteint) │ │ ├─o Bathornithidae (éteint) │ │ ├─o Idiornithidae (éteint) │ │ ├─o Cariamidae │ │ └─o Phorusrhacidae (éteint) │ │ ├─? Patagornithinae (éteint) │ │ ├─o │ │ │ ├─o Psilopterinae (éteint) │ │ │ └─o Mesembriornithinae (éteint) │ │ └─o │ │ ├─o Phorusrhacinae (éteint) │ │ └─o │ │ ├─o Cunampaiidae (éteint) │ │ └─o Brontornithinae (éteint) │ └─o │ ├─o Falconiformes ou Falconidae │ │ ├─o Herpetotherinae │ │ └─o │ │ ├─o Polyborinae │ │ └─o Falconinae │ └─o │ ├─o Passeriformes ► │ │ │ └─o Psittaciformes │ ├─o Pseudasturidae (éteint) │ └─o │ ├─o Psittacopes (éteint) │ ├─o Quercypsittidae (éteint) │ └─o Psittacidae │ ├─o │ │ ├─o Strigopini │ │ └─o Nestorini │ └─o │ ├─o │ │ ├─o Neopsephotus │ │ └─o │ │ ├─o Agapornis │ │ └─o │ │ ├─o Psittaculirostris │ │ └─o │ │ ├─o Melopsittacus │ │ └─o Loriinae │ ├─o Platycercini │ ├─o Psittaculini │ └─o │ ├─o Micropsittini │ ├─o Cyclopsittacini │ ├─o groupe Loriculus │ ├─o Psittacini │ ├─o Cacatuinae │ ├─o Arini │ └─o │ ├─o Coracopsis │ └─o Psittrichadini └─o ├─? Halcyornis (éteint) ├─? Sylphornithidae (éteint) ├─o Accipitriformes │ ├─o Vulturides │ │ ├─o Teratornithidae (éteint) │ │ └─o Cathartidae │ └─o │ ├─o Sagittariidae │ └─o │ ├─o Pandionidae │ └─o Accipitridae │ ├─? Horusornithidae (éteint) │ ├─o Messelastur (éteint) │ ├─o Aquilavus (éteint) │ ├─o │ │ ├─o Elaninae │ │ └─o Perninae │ └─o │ ├─o │ │ ├─o Aegypiinae │ │ └─o Circaetinae │ └─o │ ├─o groupe Harpia │ └─o │ ├─o groupe Spizaetus │ └─o │ ├─o Circiné ou Accipitrinae │ └─o │ ├─o Milvinae │ └─o Buteoninae └─o ├─o │ ├─o Coliiformes │ │ ├─o Sandcoleidae (éteint) │ │ └─o │ │ ├─o Selmes (éteint) │ │ └─o Coliidae │ └─o Strigiformes │ ├─o Protostrigidae (éteint) │ └─o │ ├─o Ogygoptyngidae (éteint) │ ├─? Palaeoglaugidae (éteint) │ ├─? Sophiornithidae (éteint) │ └─o │ ├─o Strigidae │ └─o Tytonidae │ ├─o Necrobyinae (éteint) │ ├─o Selenornithinae (éteint) │ └─o │ ├─o Phodilinae │ └─o Tytoninae └─o ├─o Leptosomiformes ou Leptosomidae └─o ├─o Trogoniformes ou Trogonidae │ ├─o Primotrogon (éteint) │ └─o │ ├─o Septentrogon (éteint) │ └─o │ ├─o Apaloderminae │ └─o Trogoninae │ ├─o Harpactini │ └─o Trogonini └─o ├─o Bucerotiformes │ ├─o Upupae │ │ ├─o Phoeniculidae │ │ └─o Upupidae │ └─o Buceroidea │ ├─o Bucorvidae │ └─o Bucerotidae └─o ├─o Piciformes │ ├─o Galbulae │ │ ├─o Bucconidae │ │ └─o Galbulidae │ └─o Pici │ ├─o Picoidea │ │ ├─o Indicatoridae │ │ └─o Picidae │ │ ├─o Jynginae │ │ └─o │ │ ├─o Picumninae │ │ └─o Picinae │ └─o Ramphastioidea │ ├─o Megalaimidae │ └─o │ ├─o Lybiidae │ └─o │ ├─o Capitonidae │ └─o │ ├─o Semnornis │ └─o Ramphastidae └─o Coraciiformes ├─o Meropidae └─o ├─o │ ├─o Todidae │ └─o │ ├─o Momotidae │ └─o Alcedinoidea │ ├─o Halcyonidae │ └─o Alcedinidae │ ├─o Cerylinae │ └─o Alcedininae └─o ├─o Eocoraciidae (éteint) ├─o Primobucconidae (éteint) └─o Coracioidea ├─o Ceranopteridae (éteint) └─o ├─o Coraciidae └─o Brachypteraciidae ├─o Brachypteraciinae └─o Atelornithinae
Pic noir (Dryocopus martius, Picidae) au nid
Sittelle torchepot (Sitta europaea, Sittidae)
Rollier d'Europe (Coracias garrulus, Coraciidae)
Colibri (Trochilidae)
Balbusard pêcheur (Pandion haliaetus, Pandionidae)
Vautour fauve (Gyps fulvus, Accipitridae)
Aix galericulata
Flamant rose (Phoenicopterus ruber, Phoenicopteridae)
Grue couronnée (Balearica regulorum, Gruidae)
Petit Paradisier (Paradisaea minor, Corvidae)
Manchot empereur (Aptenodytes forsteri, Spheniscidae)
Débat scientifique relatif à la phylogénie des Aves
Les origines des Oiseaux et leurs parentés parmi les différentes lignées de Théropodes restent des lieux de débat. On trouvera à la page « Dinosauria (classification phylogénétique) » un autre arrangement de ces différents groupes maniraptoriens que celui présenté dans le cladogramme ci-dessus.
La classification traditionnelle des Oiseaux modernes a été entièrement remise en question par les publications de Charles Sibley, dont la classification est basée sur la comparaison des hybridations de l'ADN. Le clade monophylétique formé, à la base de l'arbre des Néognathes, par les Galliformes et les Ansériformes est aujourd'hui accepté par tous les auteurs. Par contre, en ce qui concerne les Neoaves, sur la base de la classification de Sibley, d'autres analyses plus phylogénétiques en ont remis en cause certains des résultats, notamment sur l'appréciation de l'homologie de certains caractères.
La définition de la plupart des anciens ordres a été modifiée ; les noms d'ordres (en -iformes) portés dans l'arbre sont ceux du Congrès ornithologique international. Le cladogramme présenté ci-dessus suit Hackett et alii 2008.
Classification de Sibley
└─o classe des Aves ├─o Palaeognathae │ └─o Ratitae │ ├─o ordre des Struthioniformes │ │ ├─o famille des Struthionidae │ │ ├─o famille des Rheidae │ │ ├─o famille des Casuariidae │ │ │ ├─o tribu des Casuariini │ │ │ └─o tribu des Dromaiini │ │ └─o famille des Apterygidae │ └─o ordre des Tinamiformes │ └─o famille des Tinamidae └─o Neognathae ├─o Galloanserae │ ├─o Gallomorphae │ │ ├─o ordre des Craciformes │ │ │ ├─o famille des Cracidae │ │ │ └─o famille des Megapodiidae │ │ └─o ordre des Galliformes │ │ ├─o famille des Phasianidae │ │ ├─o famille des Numididae │ │ └─o famille des Odontophoridae │ └─o Anserimorphae │ └─o ordre des Anseriformes │ ├─o famille des Anhimidae │ ├─o famille des Anseranatidae │ ├─o famille des Dendrocygnidae │ └─o famille des Anatidae │ ├─o sous-famille des Oxyurinae │ ├─o tribu des Stictonettini │ ├─o sous-famille des Anserinae │ ├─o sous-famille des Plectropterinae │ ├─o sous-famille des Tadorninae │ └─o sous-famille des Anatinae └─o ├─o Turnicae │ └─o ordre des Turniciformes │ └─o famille des Turnicidae ├─o Picae │ └─o ordre des Piciformes │ ├─o famille des Indicatoridae │ ├─o famille des Picidae │ │ ├─o sous-famille des Jynginae │ │ └─o sous-famille des Picinae │ ├─o famille des Megalaimidae │ ├─o famille des Lybiidae │ └─o famille des Ramphastidae │ ├─o sous-famille des Capitoninae │ └─o sous-famille des Ramphastinae ├─o Coraciae │ ├─o Galbulimorphae │ │ └─o ordre des Galbuliformes │ │ ├─o famille des Galbulidae │ │ └─o famille des Bucconidae │ ├─o Bucerotimorphae │ │ ├─o ordre des Bucerotiformes │ │ │ ├─o famille des Bucerotidae │ │ │ └─o famille des Bucorvidae │ │ └─o ordre des Upupiformes │ │ ├─o famille des Upupidae │ │ ├─o famille des Phoeniculidae │ │ └─o famille des Rhinopomastidae │ └─o Coraciimorphae │ ├─o ordre des Trogoniformes │ │ └─o famille des Trogonidae │ │ ├─o sous-famille des Apalodermatinae │ │ └─o sous-famille des Trogoninae │ │ ├─o tribu des Trogonini │ │ └─o tribu des Harpactini │ └─o ordre des Coraciiformes │ ├─o famille des Coraciidae │ ├─o famille des Brachypteraciidae │ ├─o famille des Leptosomidae │ ├─o famille des Momotidae │ ├─o famille des Todidae │ ├─o famille des Alcedinidae │ ├─o famille des Halcyonidae │ ├─o famille des Cerylidae │ ├─o famille des Nyctyornithidae │ └─o famille des Meropidae ├─o Coliae │ └─o ordre des Coliiformes │ └─o famille des Coliidae │ ├─o sous-famille des Coliinae │ └─o sous-famille des Urocoliinae └─o Passerae ├─o Cuculimorphae │ └─o ordre des Cuculiformes │ ├─o famille des Cuculidae │ ├─o famille des Centropodidae │ ├─o famille des Coccyzidae │ ├─o famille des Crotophagidae │ │ ├─o tribu des Crotophagini │ │ └─o tribu des Guirini │ ├─o famille des Neomorphidae │ └─o famille des Opisthocomidae ├─o Psittacimorphae │ └─o ordre des Psittaciformes │ └─o famille des Psittacidae ├─o Apodimorphae │ ├─o ordre des Apodiformes │ │ ├─o famille des Apodidae │ │ └─o famille des Hemiprocnidae │ └─o ordre des Trochiliformes │ └─o famille des Trochilidae │ ├─o sous-famille des Phaethornithinae │ └─o sous-famille des Trochilinae ├─o Strigimorphae │ ├─o ordre des Musophagiformes │ │ └─o famille des Musophagidae │ │ ├─o sous-famille des Musophaginae │ │ └─o sous-famille des Criniferinae │ └─o ordre des Strigiformes │ ├─o │ │ ├─o famille des Tytonidae │ │ └─o famille des Strigidae │ └─o │ ├─o famille des Aegothelidae │ ├─o famille des Podargidae │ ├─o famille des Batrachostomidae │ ├─o famille des Steatornithidae │ ├─o famille des Nyctibiidae │ ├─o famille des Eurostopodidae │ └─o famille des Caprimulgidae │ ├─o sous-famille des Chordeilinae │ └─o sous-famille des Caprimulginae └─o Passerimorphae ├─o ordre des Columbiformes │ ├─o famille des Raphidae │ └─o famille des Columbidae ├─o ordre des Gruiformes │ ├─o famille des Eurypygidae │ ├─o famille des Otididae │ ├─o famille des Gruidae │ │ ├─o sous-famille des Balearicinae │ │ └─o sous-famille des Gruinae │ ├─o famille des Aramidae │ ├─o famille des Heliornithidae │ ├─o famille des Psophiidae │ ├─o famille des Cariamidae │ ├─o famille des Rhynochetidae │ ├─o famille des Rallidae │ └─o famille des Mesitornithidae ├─o ordre des Ciconiiformes │ ├─o sous-ordre des Charadrii │ │ ├─o famille des Pteroclidae │ │ ├─o famille des Thinocoridae │ │ ├─o famille des Pedionomidae │ │ ├─o famille des Scolopacidae │ │ │ ├─o sous-famille des Scolopacinae │ │ │ └─o sous-famille des Tringinae │ │ ├─o famille des Rostratulidae │ │ ├─o famille des Jacanidae │ │ ├─o famille des Chionidae │ │ ├─o famille des Pluvianellidae │ │ ├─o famille des Burhinidae │ │ ├─o famille des Charadriidae │ │ │ ├─o sous-famille des Recurvirostrinae │ │ │ │ ├─o tribu des Haematopodini │ │ │ │ └─o tribu des Recurvirostrini │ │ │ └─o sous-famille des Charadriinae │ │ ├─o famille des Glareolidae │ │ │ ├─o sous-famille des Dromadinae │ │ │ └─o sous-famille des Glareolinae │ │ └─o famille des Laridae │ │ ├─o sous-famille des Larinae │ │ │ ├─o tribu des Stercorariini │ │ │ ├─o tribu des Rynchopini │ │ │ ├─o tribu des Larini │ │ │ └─o tribu des Sternini │ │ └─o sous-famille des Alcinae │ └─o sous-ordre des Ciconii │ ├─o infra-ordre des Falconides │ │ ├─o section des Accipitrida │ │ │ ├─o famille des Accipitridae │ │ │ │ ├─o sous-famille des Pandioninae │ │ │ │ └─o sous-famille des Accipitrinae │ │ │ └─o famille des Sagittariidae │ │ └─o section des Falconida │ │ └─o famille des Falconidae │ └─o infra-ordre des Ciconiides │ ├─o section des Podicipedida │ │ └─o famille des Podicipedidae │ ├─o section des Phaethontida │ │ └─o famille des Phaethontidae │ ├─o section des Sulida │ │ ├─o famille des Sulidae │ │ ├─o famille des Anhingidae │ │ └─o famille des Phalacrocoracidae │ └─o section des Ciconiida │ ├─o super-famille des Ardeoidea │ │ └─o famille des Ardeidae │ ├─o super-famille des Scopoidea │ │ └─o famille des Scopidae │ ├─o super-famille des Phoenicopteroidea │ │ └─o famille des Phoenicopteridae │ ├─o super-famille des Threskiornithoidea │ │ └─o famille des Threskiornithidae │ ├─o super-famille des Pelecanoidea │ │ └─o famille des Pelecanidae │ │ ├─o sous-famille des Balaenicipitinae │ │ └─o sous-famille des Pelecaninae │ ├─o super-famille des Ciconioidea │ │ └─o famille des Ciconiidae │ │ ├─o sous-famille des Cathartinae │ │ └─o sous-famille des Ciconiinae │ └─o super-famille des Procellarioidea │ ├─o famille des Fregatidae │ ├─o famille des Spheniscidae │ ├─o famille des Gaviidae │ └─o famille des Procellariidae │ ├─o sous-famille des Procellariinae │ ├─o sous-famille des Diomedeinae │ └─o sous-famille des Hydrobatinae └─o ordre des Passeriformes ►
En savoir plus
Sources bibliographiques de référence
- Sterling J. Nesbitt, Daniel T. Ksepka et Julia A. Clarke : « Podargiform Affinities of the Enigmatic Fluvioviridavis platyrhamphus and the Early Diversification of Strisores ("Caprimulgiformes" + Apodiformes) », PLoS ONE vol. 6, 2011
- John Harshman, Edward L. Braun, Michael J. Braun, Christopher J. Huddleston, Rauri C. K. Bowie, Jena L. Chojnowski, Shannon J. Hackett, Kin-Lan Han, Rebecca T. Kimball, Ben D. Marks, Kathleen J. Miglia, William S. Moore, Sushma Reddy, Frederick H. Sheldon, David W. Steadman, Scott J. Steppan, Christopher C. Witt et Tamaki Yuri : « Phylogenomic evidence for multiple losses of flight in ratite birds », PNAS, vol. 105, n°36, 2008, pp. 13462–13467
- Shannon J. Hackett, Rebecca T. Kimball, Sushma Reddy, Rauri C. K. Bowie, Edward L. Braun, Michael J. Braun, Jena L. Chojnowski, W. Andrew Cox, Kin-Lan Han, John Harshman, Christopher J. Huddleston, Ben D. Marks, Kathleen J. Miglia, William S. Moore, Frederick H. Sheldon, David W. Steadman, Christopher C. Witt, Tamaki Yuri : « A phylogenomic study of birds reveals their evolutionary history », Science, vol. 320, n°5884, 2008, pp. 1763-1768
- Bradley C. Livezey et Richard L. Zusi : « Higher-order phylogeny of modern birds (Theropoda, Aves: Neornithes) based on comparative anatomy. II. Analysis and discussion », Zoological Journal of Linnean Society, vol. 149, 2007, pp. 1-95
- Per G.P. Ericson, Cajsa L. Anderson, Tom Britton, Andrzej Elzanowski, Ulf S. Johansson, Mari Källersjö, Jan I. Ohlson, Thomas J. Parsons, Dario Zuccon et Gerald Mayr : « Diversification of Neoaves : integration of molecular sequence data and fossils », Biol. Lett., 2006
- Gavin H. Thomas, Matthew A. Wills et Tamás Székely : « A supertree approach to shorebird phylogeny », BMC Evolutionary Biology 4:28, 2004
- Per G.P. Ericson, Ida Envall, Martin Irestedt et Janette A. Norman : « Inter-familial relationships of the shorebirds (Aves : Charadriiformes) based on nuclear DNA sequence data », BMC Evolutionary Biology, 3:16, 2003
- Charles Gald Sibley et Jon Edward Ahlquist : Phylogeny and classification of birds. A Study in Molecular Evolution, Yale University Press, 1990, (ISBN 978-0300040852)
Autres sources bibliographiques
- R.S. de Kloet et S.R. de Kloet (2005) « The evolution of the spindlin gene in birds: Sequence analysis of an intron of the spindlin W and Z gene reveals four major divisions of the Psittaciformes ». Molecular Phylogenetics and Evolution 36, pp. 706-721.
Sources internet
- David P. Mindell, Joseph W. Brown et John Harshman (2008) « Neoaves » in The Tree of Life Web Project et pages subséquentes
- Alan P. Peterson, « Zoological nomenclature data: Birds of the World - current valid scientific avian names » sur le site Zoonomen. Zoological Nomenclature Resource
- Charles G. Sibley et Burt L. Monroe Jr. (1993) « Sibley's Sequence Based on DNA hybridization comparisons », sur le site Picchio verde
- Mikko's Phylogeny Archive
- The Taxonomicon
- Palaeos.org
- Micro*scope
- NCBI Taxonomy Browser
Liens internes
- Aves -- Taxinomie Sibley-Ahlquist
- Histoire évolutive des oiseaux
- Le vivant (classification phylogénétique)
- Arbre phylogénétique
- Photo-guide taxinomique du monde animal
- Orientation bibliographique en ornithologie
- Portail origine et évolution du vivant
- Portail de l'ornithologie