PGM-11 Redstone
Hermes C, M8, M9, PGM-11, PGM-11A, PTM-11B, SSM-A-14, SSM-G-14
| PGM-11 Redstone | |
| Missile balistique | |
|---|---|
![]() ![]() ![]() ![]() PGM-11 Redstone de recherche et développement préliminaire, PGM-11 Redstone de recherche et développement, PGM-11 Redstone tactique Block I, PGM-11 Redstone tactique Block II. |
|
| Présentation | |
| Type de missile | Missile balistique à courte portée sol-sol |
| Constructeur | Rocketdyne, Chrysler, Reynolds Metals Company, Ford Instrument Company (en) |
| Développement | 1951-1958 |
| Statut | Retiré du service (1964) |
| Coût à l'unité | 1 994 000 USD |
| Déploiement | 85 déployés |
| Caractéristiques | |
| Nombre d'étages | 1 |
| Moteurs | NAA Rocketdyne 75-110 A :
|
| Ergols | Oxygène liquide / Alcool éthylique |
| Masse au lancement | 27 980 kg |
| Longueur | 21,13 m |
| Diamètre | 1,78 m |
| Envergure | 4,19 m |
| Vitesse | 5 650 km/h |
| Portée | 325 km |
| Apogée | 90 km |
| Charge utile | Ogive nucléaire W39 |
| Guidage | Guidage inertiel ST-80, LEV-3 |
| Précision | ECP 300 m |
| Plateforme de lancement | Plateforme de lancement mobile XM74 |
| Version décrite | Block I et Block II |
| Autres versions | Fusées R&D : |
| Pays utilisateurs | |



Le PGM-11 « Redstone » est le premier grand missile balistique sol-sol à courte portée américain. En développement à partir de , il fut en service dans l'armée américaine en Allemagne de l'Ouest de à dans le cadre de la défense de l'Europe occidentale par l'OTAN pendant la guerre froide. Il est le premier missile américain à porter une ogive nucléaire réelle, lors du test d'armes de l'océan Pacifique de , Hardtack Teak. Le programme Redstone et le missile balistique PGM - 11 Redstone sont des descendants directs de la fusée allemande V2, développée principalement par une équipe d'ingénieurs de fusée allemands amenés aux États-Unis après la Seconde Guerre mondiale. Ensuite, le projet Hermes a été mis en place, mais sera finalement abandonné, et ainsi aboutira au projet Redstone, qui permettait au missile de transporter l'ogive W39, d'une masse de 3 100 kg, avec son véhicule de rentrée à une portée d'environ 282 km. L'entrepreneur principal du Redstone était la Chrysler Corporation Missile Division. Le Redstone est avant tous un missile stratégique, qui peut être déplacé en plusieurs sections pouvant être facilement transportées, et pouvant être lancé à des points stratégiques lors d'opérations.
Le Redstone a engendré la famille de fusées Redstone qui détient un certain nombre de premières dans le programme spatial américain. Son premier variant sera le Jupiter-A, permettant le test des composants des missiles PGM-19 Jupiter, dérivant lui aussi du Redstone. Pour les tests des têtes de rentrées des Jupiter, sont créés des Jupiter-C, des Redstone combinés avec des MGM-29 Sergeant comme étage supérieur, permettant d'augmenter la portée. Après la proposition de la transformation du Jupiter-C en un lanceur spatial, il aura finalement mis en orbite le premier satellite américain Explorer 1, sur l'appellation de Juno I. Le Redstone sera par la suite transformé en un lanceur habité, Mercury-Redstone, qui permettra les premiers vols suborbitaux d'astronautes américains. Il a été retiré par l'armée en 1964 et remplacé par le MGM-31 Pershing, fonctionnant au propergol solide. Avec les missiles Jupiter, les Redstone ont formé les étages S-I des lanceurs lourds Saturn I et Saturn IB du programme Apollo. Après sa retraite, le Redstone servira de missile cible, dans le cadre du projet Defender. Parmi ce programme, des Redstone seront destinés pour l'Australie, dans le cadre du projet SPARTA (Special Anti-missile Research Test-Australia). Sparta sera finalement transformé en lanceur spatial, et permettra la mise en orbite du satellite Australien Wresat.
Avec ses 21 mètres de haut pour 1,78 mètre de large, il est composé de principalement 2 sections, l'un servant à la propulsion, et l'autre pour le guidage de la fusée, et contenant l'ogive nucléaire. Le Redstone est équipé des moteurs-fusées NAA Rocketdyne 75-110 A, ayant leurs versions qui varient sur les différents Redstone. Le Redstone utilise comme système de guidage et de contrôle le LEV-3 et le ST-80.
Désignation
Le missile Redstone peut aussi être désigné (dans l'ordre chronologique) sous les codes SSM-G-14, SSM-A-14, XSSM-A-14, M8 et XM9 (pour les Redstone d'entraînement), PGM-11A et PTM-11B (pour les Redstone d'entraînement)[1].
PGM-11
Selon le Système de désignation des aéronefs inhabités du département de la Défense des États-Unis, le missile doit recevoir la désignation de « PGM-11 » : la première lettre « P » (signifiant Soft Pad[pas clair]) signifie que le missile peut être lancé depuis une plateforme mobile et donc être tiré à des points stratégiques, ce qui est l'une de ses grandes qualités. La seconde lettre « G » indique que le missile doit attaquer un objet au sol. La troisième lettre « M » signale que c'est un missile guidé, drone cible ou drone (ici d'un missile guidé). Le nombre « 11 » enfin fournit le numéro de conception. « Redstone » est le surnom du missile ; ce nom provient de la base où il a été conçu, l'arsenal de Redstone[2].
Histoire
L'opération PaperClip
Lors de la Seconde Guerre mondiale, une équipe de recherche allemande sous domination nazie crée une fusée qui devient le premier missile balistique, l’Aggregat 4, alias le missile V2, pour décimer des populations civiles, principalement au Royaume-Uni et en Belgique. Mais les V2, avec leur capacité d'emport très faible et une précision peu satisfaisante, sont un échec. À la fin de la guerre, les Américains font venir sur leur sol la grande majorité des ingénieurs ayant développé le V2, dont Wernher von Braun qui était à l'origine du projet, afin de développer leurs propres missiles et ainsi rattraper le retard constaté par rapport à l'Allemagne dans ce domaine : ce projet de recrutement massif des ingénieurs allemands par l'armée américaine porte alors le nom de code Paperclip. De son côté, l'URSS ne récupère que des pièces détachées, avec lesquelles les Soviétiques vont créer leurs premiers missiles, les R1.

Politiques originales du programme Redstone
Les hommes qui ont établi le programme de missiles guidés pour le département de l'Armée avaient une connaissance directe de la coordination très réussie entre l'industrie, la science et le département de l'Armement pour créer un champ de tir pendant la Seconde Guerre mondiale. Naturellement, ils ont vu les avantages que le département de l'Armement pouvait tirer de l'utilisation des institutions commerciales et éducatives les plus compétentes pour réaliser des projets de recherche sur une base contractuelle. Ils ont choisi cette approche pour le programme de missiles guidés. Ce faisant, ils ont renoncé à la nécessité pour le département de l'Armement de mettre en place une importante force de personnel scientifique, un processus laborieux et coûteux. Le département de l'Armée a ainsi pu bénéficier des talents des scientifiques les plus remarquables du pays sans avoir la responsabilité et la dépense de les recruter ou de les employer. Néanmoins, dans la mesure où la bonne exécution du programme exigeait une évaluation et une direction habiles du travail effectué dans le cadre de contrats de recherche et de développement, la direction des fusées a jugé nécessaire d'établir au sein du département de l'ordonnance un noyau de personnel hautement qualifié[3]. En limitant le champ d'application des projets de recherche aux domaines dans lesquels le département de l'Armement était le plus qualifié, la Direction des fusées espérait assurer l'avancement de l'état de l'art par l'exécution de projets intégrés au moyen d'un processus étape par étape. De cette façon, le service des fusées dirigeait l'exécution de ces projets de la manière la plus économique possible. Elle a résolu les problèmes sur le terrain, dans les laboratoires, lorsque cela était possible. Lorsque cela était nécessaire, elle utilisait des véhicules d'essai de missiles bon marché pour les essais en vol. Elle a fourni des installations d'essai appropriées en utilisant celles qui existaient déjà dans ses propres installations, chaque fois que cela était possible. Il a construit de nouvelles installations lorsque la réalisation du programme l'exigeait. Le département de l'Armement a fourni des fonds spéciaux, chaque fois que cela était possible, à ses contractants pour l'agrandissement des installations de laboratoire et l'achat d'équipements spéciaux nécessaires à la réalisation des objectifs des projets de recherche. Comme preuve supplémentaire des intentions sérieuses du département de l'Armement dans ce domaine, la politique ministérielle ultérieure demandait une coopération complète dans le programme national de missiles guidés. Ce programme coordonnait les efforts de développement des missiles guidés des départements de l'Armée de terre, de l'Armée de l'air et de la Marine sous la direction du Research and Development Board du département de la Défense[4]. Ainsi, les doubles emplois coûteux ont été limités et les résultats des projets de recherche ont été mis à la disposition de tous les participants. Bien que ces concepts de base aient été les fondations sur lesquelles le département de l'Armement a érigé son programme de missiles guidés, l'expansion de l'effort a été permise par la flexibilité. Des changements d'orientation ont également eu lieu en fonction des besoins ou des contraintes budgétaires. En outre, en étant appliquées avec succès dans les projets de recherche antérieurs, en particulier dans les projets Hermes, ces politiques ont contribué de manière significative aux succès futurs du programme Redstone[5].
Le début d'Hermes


Parmi les premiers projets de recherche de missile, les projets Hermes étaient plus étroitement liés au Redstone que les autres. Le premier projet de missile Hermes a commencé lorsque le département de l'ordonnance a commencé à déterminer comment répondre au mieux aux besoins variés de ces nouvelles armes pour les forces armées sur le terrain. Le , le département de l'ordonnance a conclu un contrat de recherche et développement avec la General Electric Company (GEC) pour le développement de missiles à longue portée pouvant être utilisés à la fois contre des cibles au sol et des aéronefs à haute altitude [6]. L'entreprise a accepté de mener des enquêtes, des recherches, des expériences, des travaux de conception, de développement et d'ingénierie dans le cadre du développement, et parmi les classes de missiles incluses dans le projet figuraient des projectiles de roquettes et des jets sans ailes qui utilisaient des surfaces de contrôle permettant le guidage et le contrôle. Le contrat exigeait également que GEC développe des équipements de contrôle à distance, des équipements au sol, des dispositifs de lutte contre l'incendie et des dispositifs de guidage. Le GEC a ordonnée les travaux en trois phases. Premièrement, il ferait une recherche documentaire. Deuxièmement, il enverrait un groupe scientifique en Europe pour étudier et se renseigner sur le programme allemand de missiles guidés. Enfin, il concevrait et développerait ses propres systèmes d'expérimentation. Fondamentalement, ce projet couvrait toutes les phases de la technologie des missiles, à l'exception du développement et de la production à grande échelle d'ogives et de roquettes. Cependant, aux fins de cette étude, ces nombreux domaines peuvent être regroupés en trois catégories générales, à savoir les missiles A1 et A2, les missiles A3 et tous les autres missiles Hermes et la recherche à l'appui[7].
Les projets Hermes A1 et A2

Le missile Hermes A1 est un missile surface-air (anti-aérien). Cependant, à la suite de la mise en place du projet Nike, le Hermès perdu son intérêt, et fut annulé. Un avenant au contrat principal a réorienté le projet vers la recherche, des travaux de développement et d'ingénierie conduisant à la constitution d'une « famille » de missiles sol-sol pour l'armée. Les développements attendus comprenaient des missiles, des fusées ainsi que des systèmes de propulsion de statoréacteurs, des équipements de lancement et des systèmes de contrôle de tir. Pour cette raison, le Hermes A1 a été relégué pour être utilisé uniquement comme véhicule d'essai. Le missile Hermes A2, conçu par la General Electric Company (GEC) comme une version sol-sol sans ailes du Hermes A1, est abandonné au stade de la planification. Cette désignation a ensuite été relancée en quand elle a été appliqué à un projet de missile sol-sol à faible coût capable de transporter une ogive de 680 kg au-dessus d'une portée de 121 km. Le système de propulsion pour ce missile proposé a été développé conjointement par la GEC et la Thiokol Chemical Corporation[8]. Une fois de plus, cependant, le Hermes A2 proposé a expiré car aucun effort supplémentaire n'a été offert[9].
Le projet Hermes A3

Les spécifications militaires originales du Hermes A3 décrivaient un missile tactique capable de délivrer une ogive de 453 kg à une portée de 241 km avec une erreur circulaire probable de 61 m ou moins. Mais ses caractéristiques ont été modifiées à plusieurs reprises au cours de la vie du projet Hermes A3. À chaque changement de doctrine dans l'utilisation des armes nucléaires tactiques et à chaque avancé dans leur développement, le département de l'Armée de terre a réagi avec des changements correspondants dans les exigences de l'A3 Hermes. Cela a abouti à une révision pratiquement annuelle de l'ensemble du missile. Enfin, réduit au statut de véhicule d'essai en , le projet Hermes A3 prend fin en . Parmi les autres projets de missiles que le département des ordonnances a chargé le GEC de mener en tant que phases distinctes des projets Hermes, il y avait les fusées américaines V2, et des travaux de recherche et développement dans les projets Bumper, Hermes B, Hermes C1 et Hermes II. En commençant par le premier coup de feu à White Sands Proving Ground le , le département de l'ordonnance a demandé à l'entrepreneur d'utiliser les données scientifiques et techniques qu'il avait obtenues du V2 pour concevoir des fusées de ce type. De plus, le département de l'artillerie voulait que la GEC utilise des tirs de V2; vérifier les données de recherche disponibles et mener de nouvelles recherches en haute altitude; tester les développements américains en matière d'équipement de contrôle, de fusées, de contre-mesures et d'instrumentation; et acquérir de l'expérience dans la manipulation et le tir de missiles à grande vitesse. Ces tirs coûtaient environ 1 million de dollars par an avant de prendre fin en . Néanmoins, les contributions à la technologie des missiles résultant de ces tirs représentaient l'une des phases les plus efficaces et économiques de l'ensemble du programme des missiles guidés. Le Bumper, en tant que première fusée à ergols liquides à deux étages au monde, a marqué une étape importante dans la recherche et le développement de missiles guidés. Ceci résulte du couplage d'un V2 modifié et d'un WAC Corporal comme premier et second étages, respectivement. Huit de ces fusées ont été construits et lancés. Ils ont prouvé la faisabilité des fusées à carburant liquide à deux étages en résolvant les problèmes de séparation de deux fusées en vol. En outre, ils ont résolu les problèmes d'allumage et de fonctionnement des moteurs-fusées qui se déplaçaient à des vitesses et des altitudes élevées. Les données de conception de base des futurs missiles ont également évolué à partir des études des problèmes d'échauffement aérodynamique de ces missiles hypersoniques. Les travaux dans le domaine de la propulsion des statoréacteurs étaient dans le cadre du projet Hermes B[10].
Le projet Hermes B
Le projet Hermes B a débuté en lorsque la General Electric Company (GEC) était le « ... seul groupe du pays qui croyait pouvoir développer un statoréacteur Mach 4 ». Cet ambitieux projet a nécessité une recherche fondamentale dans la propulsion, l'aérodynamique, les structures et la mise en forme de trajectoire pour un missile tactique qui serait capable de soulever une de ogive de 454 kg sur une portée de 1 609 km à une vitesse de 3 219 km/h. Plus tard, le bureau du chef de l'ordonnance a modifié les exigences de l'Hermes B afin que le projet vise le développement d'un missile tactique qui serait capable de transporter une ogive de 2 268 kg sur une portée minimale de 2 778 km à une vitesse de Mach 4. La GEC a développé des conceptions préliminaires pour un missile provisoire, le Hermes B1, en tant que véhicule d'essai pour le Hermes B2. L'entrepreneur a réussi à tirer en statique un modèle d'essai du moteur, mais n'a développé aucun autre équipement. Le bureau du chef de l'ordonnance, a mis fin au projet en [10].
Le projet Hermes C1

En même temps que la General Electric Company (GEC) entame les travaux sur le projet Hermes B, elle entreprend également une étude de faisabilité sur un missile balistique à longue portée, dénommé Hermes C1. Cette étude a jeté les bases du développement ultérieur du missile qui est devenu connu sous le nom de Redstone. Les recommandations cruciales pour le Hermes C1 proposaient un missile à trois étages utilisant six moteurs-fusées en groupes de deux dans son premier étage. Ces moteurs seraient conçus pour développer une poussée de 272 155 kg pendant une durée de combustion de 1 minute. Après avoir largué le premier étage, les moteurs du deuxième étage prennent le relais, et fournissent une poussée supplémentaire de 45 359 kg pendant une durée de combustion d'une minute. Lors de la séparation du deuxième étage, le troisième étage, étant une charge utile non alimentée de 454 kg, glisserait vers la cible. Au total, la masse au décollage du missile proposé serait d'environ 113 398 kg. La GEC a effectué peu de travaux supplémentaires sur le projet en raison d'un état de la technique insuffisant à l'époque et d'un manque de données techniques de base sur les performances des missiles se déplaçant à des vitesses élevées. Un autre facteur important était probablement les priorités plus élevées attribuées à d'autres projets Hermes qui limitaient la quantité d'efforts pouvant être consacrés au Hermes C1. Ce n'est que 4 ans plus tard que les données préliminaires rassemblées dans cette étude de faisabilité ont été utilisées. À ce moment-là, en , il s'est avéré d'une grande valeur et d'une grande applicabilité lorsque le bureau du chef de l'ordonnance a ordonné la poursuite de l'étude de faisabilité[11].
Le projet Hermes II


Par un supplément au contrat Hermes, le département de l'ordonnance a demandé à la General Electric Company (GEC) de fournir du personnel et des services pour permettre une meilleure utilisation des spécialistes allemands des missiles V2 à Fort Bliss, Texas, à partir d'. Ces individus étaient les Allemands qui avait été amené aux États-Unis sous les auspices du département de l'ordonnance dans le cadre de l'opération Paperclip. Après avoir été assemblés à Fort Bliss, ces experts allemands en missiles représentaient un cadre complet du programme allemand de missiles. Le personnel du Corps de l'ordonnance et les employés de la GEC qui travaillaient directement avec ces hommes ont appris l'étendue de la technologie des missiles allemands et ont appliqué ces connaissances pour accélérer les développements américains dans ce domaine. De nombreuses années et une grande somme d'argent ont ainsi été économisés dans la création et le développement du programme de missiles des États-Unis. En plus d'employer ces scientifiques allemands dans les premiers tirs des V2 américains, le département de l'ordonnance a confié au groupe d'autres projets de recherche et de développement. L'un de ces projets, Hermes II, visait à développer un missile statoréacteur comme véhicule d'essai de recherche. Conçu pour une charge utile de 227 kg sur une plage de 805 km à une vitesse de Mach 3, il a utilisé un V2 modifié comme étage de rappel. tandis que le deuxième étage était un missile statoréacteur ailé. L'objectif principal du projet Hermes II était la mise en place d'informations de conception de base pour les missiles capables de transporter des charges utiles plus lourdes sur de longues distances. Par conséquent, l'activité de recherche de base du projet a couvert de nombreux domaines, y compris les systèmes de propulsion, les carburants, l'aérothermodynamique et la guidage du système. Le , le Hermes II a été rebaptisé RV-A-3. Les travaux se poursuivirent sur ce projet jusqu'en , date à laquelle il a été annulé[12].
Le département de l'Armée a investi bien plus de 100 millions de dollars dans les projets Hermes, pendant 10 ans, jusqu'à son arrêt. Pourtant, à la fin de cette décennie, il n'y avait pas de missile Hermes disponible pour la production ou le déploiement tactique. Comme cela avait été l'un des objectifs initiaux (la mise au point d'un système d'armes tactiques), le département de l'ordonnance doit justifier cette dépense de fonds de recherche et développement. La justification peut bien être trouvée dans les contributions qu'il a apportées à l'état actuel de la technique. Parce que la GEC a commencé le projet Hermes alors qu'il y avait une pénurie d'informations de conception de base pour la conception de missiles, il a effectué des recherches comme condition préalable à la réalisation de ses objectifs. Ce faisant, il a découvert et étendu les connaissances de base dans des domaines tels que les systèmes de propulsion, les carburants pour fusées, l'aérodynamique, les équipements de guidage et les équipements de test. Il a compilé des statistiques de base sur la conception du moteur. Il a été pionnier dans la production de carburants à impulsion plus élevée et plus efficaces. Il a mis au point un procédé consistant à inclure, dans les propulseurs, des additifs de silicium qui déposent des revêtements protecteurs à l'intérieur des moteurs-fusées contre les effets corrosifs des vitesses et des températures élevées. Une autre de ses réalisations dans les moteurs-fusées était le moteur hybride, qui était le premier dans lequel la poussée pouvait être contrôlée par la régulation du débit de l'agent oxydant dans le moteur. Grâce à des études et des tests aérodynamiques exhaustifs, il a également accumulé des données techniques utilisées dans la conception des structures de cellule de missile. En outre, la GEC a été pionnière dans le développement d'équipements de guidage pour une plus grande précision du trajet de vol des missiles. Il a inventé un radar de guidage de commande codé qui a été adapté pour être utilisé dans le système du WAC Carporal. Le premier équipement de guidage inertiel utilisé dans tout missile a été conçu pour l'Hermes A3. Un système de guidage similaire a été utilisé plus tard dans le Redstone[13].
Fournir des installations et de l'équipement pour le programme de recherche

Conscient rapidement de la nécessité de disposer d'installations adéquates pour soutenir le programme de recherche nécessaire, le département de l'ordonnance s'est tourné vers ses propres laboratoires et arsenaux. Parmi les installations alors existantes, l'Aberdeen Proving Ground, l'arsenal Picatinny, l'arsenal Frankford et l'arsenal de Watertown étaient les mieux équipés et qualifiés pour fournir le support requis. Aucun exploit d'imagination n'a cependant été nécessaire pour reconnaître l'insuffisance de ces installations existantes en ce qui concerne la bonne exécution du programme de développement du missile. Par conséquent, le département de l'ordonnance a fourni de nouvelles installations au fur et à mesure des besoins[14]. À titre d'exemple, il a acquis le White Sands Proving Ground en comme terrain d'essai en vol pour les missiles de l'armée. Le plus important pour le futur missile Redstone, cependant, était l'installation qui devint connue sous le nom du sous-bureau de la division de recherche et développement de l'ordonnance à Fort Bliss, au Texas. Cette installation, établie principalement pour fournir des installations de travail aux experts allemands en fusées recrutés dans le cadre de l'opération Paperclip, disposait de ses propres laboratoires de matériel chimique et électronique, d'installations d'essai de composants et d'un petit atelier de production. Tandis qu'ici, le groupe a concentré ses travaux sur le projet Hermes. Également, l'équipe de Fort Bliss est transféré à Huntsville dans l'Alabama et le dirigeant de cette équipe, Wernher Von Braun devient directeur technique du groupe de développement des engins guidés de l'arsenal de Redstone[15]. À cette époque, les forces américaines et le gouvernement américain commencent à s'intéresser très sérieusement aux vols et aux projets spatiaux. Ainsi, Wernher Von Braun développe la fusée Redstone[15]. Alors que toutes ces installations se sont avérées adéquates pour la première fois, en , le département de l'ordonnance a trouvé son programme de missiles et de missiles guidés mis en péril par leur insuffisance. En , le colonel Holger Toftoy (en), en tant que chef de la branche des fusées au bureau du chef de l'ordonnance, révéla que le département de l'ordonnance était incapable de s'acquitter de ses responsabilités dans la recherche et le développement de fusées et de missiles guidés. Il a mis la responsabilité sur le département de l'ordonnance de ne pas avoir établi un arsenal de fusées, d'employer un nombre suffisant de personnel qualifié et d'obtenir des fonds adéquats pour le programme. Le colonel Toftoy a recommandé, en conclusion à son rapport, que le département de l'ordonnance prenne des mesures immédiates pour établir un laboratoire de l'ordonnance des fusées, approprié comme une première étape dans la fourniture des installations et du personnel nécessaires pour le soutien du programme de recherche[16]. Le département de l'ordonnance a soutenu la position du colonel Toftoy et a commencé à arpenter les sites possibles pour localiser l'arsenal proposé. Puis, le , le chef de l'ordonnance a annoncé que l'arsenal de Redstone, à Huntsville, Alabama, alors en état de veille, serait réactivé en tant qu'arsenal de fusées. En février 1949, l'Ordnance Rocket Center y fut établi à titre provisoire. Par la suite, l'arsenal de Redstone est officiellement revenu à son statut actif le . Lors de la création du Centre des fusées d'artillerie, d'autres événements liés directement au futur programme de Redstone se sont produits. Au début de , le général commandant de la troisième armée décida de désactiver l'arsenal de Huntsville, une installation du Corps chimique, à côté de l'arsenal de Redstone. L'intérêt suscité par l'utilisation éventuelle de ces installations a conduit à une enquête sur ces installations par des représentants de la 9330e Unité d'appui technique, sous-bureau de la division de la recherche et du développement de l'ordonnance, Fort Bliss. Des installations inadéquates et le manque de place pour l'expansion à Fort Bliss ont gravement entravé les activités de ce groupe dans le projet Hermes II. Alors, ils cherchaient un endroit pour déménager[17].
Déplacement de l'équipe de Fort Bliss à l'arsenal de Redstone
Les résultats prometteurs de l'enquête sur les installations de l'arsenal de Huntsville ont abouti à la proposition de déplacer le groupe de missiles guidés de Fort Bliss à l'arsenal de Redstone et de créer un centre de missiles guidés de l'ordonnance utilisant les anciennes installations de l'arsenal. Le secrétaire à l'Armée a approuvé la proposition le ; l'adjudant général a publié la directive sur les mouvements le ; et le Ordnande Guided Missile Center a été officiellement établi à l'arsenal de Redstone le en tant que centre du département de l'ordonnance pour la recherche et le développement de missiles guidés. Cependant, le transfert du personnel, du matériel de laboratoire et du matériel d'outillage s'est poursuivi pendant encore 6 mois et s'est achevé en octobre. Bien que la consolidation des activités lointaines du département de l'ordonnance dans la recherche et le développement de fusées et de missiles guidés dans ces deux installations ne soit pas une solution aux nombreux problèmes qui affligent le programme, c'est un pas dans la bonne direction. Avec la création du Ordnande Guided Missile Center avec des installations adéquates en construction ; et avec un programme de recrutement autorisé pour le personnel technique et scientifique qualifié, le groupe qui allait bientôt recevoir la responsabilité de la conception et du développement du missile Redstone était mieux placé pour mener à bien sa mission[18].
Le besoin de l'armée américaine pour un missile tactique
Pendant la période où le département de l'ordonnance travaillait activement à l'établissement de son programme de base qui lui permettrait de développer des roquettes et des missiles en tant que systèmes d'armes tactiques, d'autres au sein du département de l'armée ont étudié et planifié l'utilisation éventuelle de ces nouvelles armes[17]. Dès , le War Department Equipment Board (communément appelé le Stilwell Board après son président, le lieutenant-général Joseph W. Stilwell) a prédit un rôle de premier plan pour les missiles tactiques dans une potentielle guerre future. Alors que le Conseil de Stilwell a reconnu les exigences de l'armée pour certains systèmes de missiles tactiques dans son rapport du , il a également mis en garde :
« Étant donné que tant de recherches fondamentales doivent être lancées et accomplies et que les principes de conception, une fois établis pour les missiles plus petits, peuvent s'appliquer à d'autres types, une étude approfondie devrait être menée pour déterminer les types à développer initialement. Le développement d'autres types doit être différé jusqu'à ce que les modèles de test de ces types soient terminés. À ce moment-là, sur la base de l'expérience acquise, les pouvoirs et les limites des missiles guidés devraient être revus et des exigences fermes établies comme base de développement. »
Deux ans après que le Conseil de Stilwell a publié son rapport sur les besoins de l'armée de l'après-Première Guerre mondiale, le Conseil des Forces de Campagne de l'Armée numéro 4, est convoqué à Fort Bliss, Texas, en avril, pour examiner les exigences alors existantes en matière de missiles tactiques des forces armées sur le terrain et pour déterminer les caractéristiques militaires de toute nouvelle arme. Lorsque le bureau a trouvé les exigences existantes sur la base du rapport du Conseil de Stilwell, il a recommandé qu'elles soient réévaluées et mises à jour à la lumière des progrès réalisés dans la technologie des missiles au cours de la période de deux ans. Le conseil a ensuite procédé à l'établissement de deux projets pour un examen et une révision des caractéristiques militaires du missile sol-sol et des missiles sol-air qui seraient utilisés à l'appui des opérations des forces de campagne de l'armée[19]. Après avoir réfléchi pendant une année supplémentaire aux besoins des forces de campagne de l'armée en ce qui concerne le développement de missiles guidés en tant qu'armes utiles sur le plan opérationnel, le chef des forces de campagne de l'armée a convoqué à nouveau le conseil des forces de campagne de l'armée numéro 4. Il a ensuite indiqué au conseil qu'il considérait les études antérieures comme inadéquates dans leur examen des rôles des missiles par rapport aux cibles rentables, des types d'ogives les plus appropriées pour être utilisées contre les divers types de cibles possibles et des exigences de précision. Il a demandé au conseil de réétudier les aspects plus larges des missiles tactiques sol-sol ayant une portée de 805 km. Le bureau du chef des forces de terrain de l'armée a dirigé un autre changement dans ces études, en , après avoir réalisé que le conseil préparait des caractéristiques militaires à la fois pour un missile sol-sol d'une portée de 241 km et pour un sol-à- missile de surface d'une portée de 805 km. Étant donné qu'aucun projet ne pouvait logiquement être séparé de l'autre au cours du développement — ni que la duplication des efforts ne pouvait être évitée dans une grande partie de l'étude à l'appui — le bureau a ordonné que les projets séparés soient combinés en un seul projet. Ceci, permettrait à l'armée de réaliser des économies d'effort tout en réalisant plus d'études, formulations et présentations efficaces des besoins en missiles intégrés de ses forces de campagne[20]. Dans le rapport final daté du , le comité énonçait les exigences des forces de campagne de l'armée en matière de missiles tactiques sol-sol. Le rapport énumérait les exigences relatives aux missiles qui posséderaient des portées commençant aux limites de l'artillerie existante et s'étendant jusqu'à 1 389 km. Pour aller encore plus loin, le conseil a également recommandé que les missiles soient développés dans la priorité suivante: un missile de 9 à 65 km pour le soutien du corps, un missile de 37 à 278 km pour le soutien de l'armée et un missile de 278 à 1 389 km pour le soutien du théâtre militaire[21].
Étude préliminaire pour un missile de 805 km
Apparemment conscient de la tendance à la réflexion au sein des forces armées sur le terrain, le département de l'ordonnance prenait également des mesures pour rechercher le développement d'un missile de 805 km. Par exemple, le , le bureau du chef de l'ordonnance, a ordonné au Ordnance Guided Missile Center de mener une étude préliminaire des exigences techniques et des possibilités de développer un missile tactique de 805 km qui serait principalement utilisé pour soutenir la Force de campagne de l'armée[21]. Si une telle arme était nécessaire, le bureau du chef de l'ordonnance, a informé le Guided Missile Center qu'il n'existait pas de caractéristiques militaires détaillées. Au lieu de cela, il a fourni au Guided Missile Center des déclarations provisoires relatives aux exigences de performance souhaitées pour la charge utile, la portée, la précision, le lancement et le type de système de propulsion. Ainsi, l'étude serait basée sur l'utilisation d'une charge utile (ogive) d'un poids brut de 1,361 t et d'un diamètre de 1,12 m, sans aucune restriction quant à la longueur de l'ogive. Une vitesse de Mach 2, ou plus, serait souhaitée, de même qu'une portée de l'ordre de 926 km. L'exigence de précision spécifiait une erreur probable circulaire de 0,9 kilomètre qui, serait atteinte sans utiliser l'équipement de commande avancée. Cependant, comme la précision serait l'un des objectifs les plus stricts, il serait envisagé d'utiliser des équipements de commande avancée dans certaines circonstances, si nécessaire, pour assurer une meilleure précision dans ces cas. Le lancement serait réalisé soit avec une fusée de grande envergure à propergols liquides, soit avec des jatos à propergols solides. Dans le choix du système de propulsion principal, cependant, des systèmes de fusée ou de statoréacteur pourraient être recommandés.
Des instructions supplémentaires du bureau du chef de l'ordonnance, ont également ordonné l'inclusion dans l'étude d'estimations réalistes de la main-d'œuvre et des installations qui seraient nécessaires pour assurer la production de prototypes à des fins d'évaluation dès que possible. Le Guided Missile Center examinerait également l'opportunité d'utiliser les composants disponibles, développés par d'autres groupes dans le cadre du programme national de missiles guidés, ainsi que l'utilisation d'autres installations de l'ordonnance ou de sous-traitants afin d'accélérer le développement de prototypes[22]. Les estimations de coûts seraient incluses. De plus, en raison des besoins urgents des Forces de Campagne de l'Armée pour le missile proposé, l'étude préliminaire aurait la priorité sur tous les Hermes II, Hermes B1 et les autres travaux alors exécutés par le Guided Missile Center. Moins d'un mois s'est écoulé avant le bureau du chef de l'ordonnance a envoyé des instructions supplémentaires sur l'étude préliminaire au Guided Missile Center. Ces instructions supplémentaires ont élargi l'étude encore davantage en demandant que l'on envisage également une proposition alternative pour un missile de 805 km. Cette nouvelle proposition décrivait les exigences pour un missile ayant les mêmes caractéristiques de performance que le précédent, sauf que son ogive aurait un poids brut de 635 kg ou 680 kg, avec un diamètre de 0,81 m[23].
Transfert du projet Hermes C1 de la General Electric Company au Ordnance Guided Missile Center
Le 11 septembre 1950, le département de l'ordonnance ordonna au district de Rochester de modifier le contrat du projet Hermes de la General Electric Company en transférant la responsabilité du projet Hermes C1 au Ordnance Guided Missile Center. Cette action comprenait une demande que les résultats des études préliminaires précédentes Hermes C1 soient également envoyés au Guided Missile Center. Par cette action, le Guided Missile Center reçoit la responsabilité de l'ingénierie, de la conception, de la fabrication et des tests du missile Hermes C1[23]. Le bureau du chef de l'ordonnance, a informé le Guided Missile Center que, bien que le projet Hermes C1 ait une priorité plus élevée que n'importe lequel de ses autres travaux, l'activité y serait limitée pour le reste de cet exercice (). Plus précisément, le seul travail qui serait effectué était celui qui serait nécessaire dans la poursuite de l'étude préliminaire d'un missile de 805 km, comme indiqué en juillet. Ces instructions excluaient tout effort de conception et de développement de composants à l'exception de ceux qui pourraient être accomplis avec les fonds déjà disponibles. À la suite de la réception de ces instructions, le Guided Missile Center a appliqué la désignation Hermes C1 au projet de missile de 805 km pour lequel il effectuait l'étude préliminaire[24].
Organisation du programme Redstone
Lorsque le département de l'ordonnance a ordonné au Ordnance Guided Missile Center de commencer l'étude préliminaire sur le missile proposé de 805 km, le Guided Missile Center n'avait toujours pas terminé de déplacer une grande partie de son personnel et la plupart de son équipement de Fort Bliss à l'arsenal de Redstone. Le travail de conversion des installations de l'ancien arsenal de Huntsville en un laboratoire et des bureaux adéquats pour le programme de missiles a été encore plus éprouvant pour le temps et l'attention du personnel, qui travaillait déjà à l'arsenal de Redstone. Les problèmes de recrutement de personnel qualifié pour l'emploi sont également épineux et vexants. Cependant, malgré ces conditions défavorables, le Centre de missiles guidés a répondu au défi qui lui était présenté par le département de l'ordonnance et s'est mis à la collecte et à l'analyse des données lors de la réalisation de l'étude demandée. Étonnamment, les mauvaises conditions de travail n'ont eu aucun effet désastreux sur l'exécution de l'étude préliminaire. Bien qu'achevé assez rapidement, il était néanmoins complet et comprenait une évaluation réaliste de l'état de l'art[25].
Résultats de l'étude préliminaire
En tant qu'ingénieur de projet, Wernher von Braun a rédigé un rapport complet sur les résultats et les recommandations du Guided Missile Center de l'étude préliminaire. Un résumé de ces résultats a été présenté pour la première fois à une réunion du Conseil de la recherche et du développement à l'automne . Plus tard, le , ils ont été présentés à la 30e réunion du Comité du Guided Missiles[26].
Conclusion de l'étude
L'organisation de l'étude prévoyait une enquête et une évaluation de tous les types de base de missiles susceptibles de répondre aux exigences de performance. Ces types de missiles comprenaient des fusées à propergols solides; fusées planantes; statoréacteurs; fusées balistiques à propergols liquides monoétage; et les fusées balistiques à propergols liquides à deux étages. Une considération primordiale tout au long de l'étude était la prescription selon laquelle la rapidité du développement était d'une grande importance. Par conséquent, toutes les conclusions et recommandations ont souligné les possibilités et les avantages d'utiliser les composants éprouvés disponibles comme moyen d'accélérer le développement d'un missile qui satisferait aux besoins militaires. Les résultats de l'étude préliminaire n'ont pas simplifié le problème du Guided Missile Center consistant à recommander la meilleure approche à suivre pour développer le Hermes C1. Les résultats n'ont pas non plus distingué un type de missile comme étant le meilleur choix pour le développement comme le Hermes C1[27]. Au contraire, les résultats ont montré que chaque type de missile présentait certains inconvénients qui devaient être soigneusement mis en balance avec les éventuels avantages qu'il pourrait posséder. Cela a été révélé dans la conclusion :
« Un missile fusée-statoréacteur semble être la solution technique optimale pour 805 km et les deux charges utiles. Du point de vue de la vulnérabilité potentielle, cependant, une fusée balistique à deux étages pour la même portée semble supérieure, malgré ses coûts plus élevés. Pour des portées allant jusqu'à 644 ou 724 km, pour la plus grande et la plus petite charge utile, respectivement, des fusées balistiques monoétage devraient être utilisées. »
Étant donné que l'utilisation des composants disponibles pourrait raccourcir le temps nécessaire pour le développement d'un prototype, le groupe d'étude a mené une enquête sur l'ensemble du programme national de missiles guidés afin d'identifier les composants déjà développés, éprouvés et adaptés, qui pourrait être utilisé dans le missile proposé. Ces enquêtes ont identifié deux projets de développement de moteurs-fusées qui semblaient répondre aux exigences. La première des centrales électriques choisies avait été développée par North American Aviation. dans le cadre de son projet MX-770. Ce moteur-fusée, appelé XLR-43-NA-1, avait été initialement développé pour être utilisé comme propulseur dans le projet de missile Navaho de l'US Air Force. Fondamentalement, il s'agissait d'une version repensée et améliorée du moteur-fusée 39a du V2 qui pouvait être utilisée dans une fusée balistique monoétage ou comme propulseur pour un missile statoréacteur[28]. L'autre projet de moteur-fusée qui méritait d'être sérieusement étudié était une proposition d'Aerojet Engineering Corporation. Ce moteur-fusée proposé, appelé AJ-10-18, devait développer 712 kN de poussée à partir d'une unité de quatre chambres de combustion montées sur pivot brûlant des ergols liquides. Cette proposition n'a cependant guère pu être effectuée de plus qu'une évaluation préliminaire, puisqu'elle a atteint le Guided Missile Center alors que l'étude préliminaire était presque terminée. Même ainsi, cette évaluation rapide a montré que ce type de moteur-fusée serait plus adaptable pour une utilisation dans une fusée balistique à deux étages.
Tous les résultats de l'étude indiquent que l'utilisation du moteur de North American Aviation est plus avantageuse. Pour une raison, il était disponible, alors que le moteur Aerojet n'était qu'au stade de la planification. D'autre part, il devait être prêt pour la production en série à la fin de l'été . En outre, il pourrait être adapté pour être utilisé à la fois dans des fusées balistiques à mono-étage et des statoréacteurs. Et enfin, il a presque satisfait aux exigences de puissance et de performance du missile de 805 km. D'autres composantes étudiées dans l'étude préliminaire concernaient le domaine des systèmes de guidage. Les principaux de ces systèmes étaient le radar de comparaison de phase de la General Electric Company, le système Azusa de Consolidated Vultee Aircraft Corporation et le système de guidage inertiel du Ordnance Guided Missile Center[29]. Au cours de l'étude préliminaire, il est devenu évident que si le radar de comparaison semblait acceptable pour une utilisation dans des fusées balistiques, sa vulnérabilité aux contre-mesures le rendait indésirable pour une utilisation dans le Redstone. Le système Azusa, en revanche, semblait avoir un potentiel de précision suffisant. Mais il n'en était qu'au stade du développement et n'avait été ni testé ni prouvé. Ayant trouvé ces deux systèmes insuffisants, le groupe d'étude s'est tourné vers le système de guidage inertiel comme choix logique à utiliser dans le missile proposé. Ils ont souligné que leur propre système de guidage à inertie fournirait une précision d'erreur circulaire probable de 450 mètres. En plus d'être disponible et raisonnablement précis, il était adaptable à la fois aux fusées balistiques et aux statoréacteurs. Étant donné que l'erreur probable circulaire dépassait les exigences militaires, le groupe d'étude a envisagé la possibilité d'ajouter un système de guidage de référence pour obtenir une plus grande précision[30].
Recommandations du chef de la division de la recherche et du développement
Pour déterminer le type de missile à recommander pour le développement comme missile de 805 km, le groupe d'étude préliminaire a pesé tous les facteurs impliqués. Ils ont examiné les exigences énoncées dans les lettres et les instructions verbales adressées au Centre de missiles guidés par le chef de la division de la recherche et du développement du bureau du chef de l'ordonnance. Ensuite, ils ont déterminé où ces exigences pouvaient être satisfaites et où des sacrifices seraient nécessaires. Ce n'est qu'alors qu'ils sont parvenus à la conclusion que le missile de 805 km devrait être développé comme une fusée balistique à ergols liquides un monoétage, propulsée par le moteur-fusée North American Aviation XLR-43-NA-1. Le système de guidage inertiel, complété par un système de radionavigation, fournirait une précision d'erreur circulaire probable de 450 mètres pour des distances de 740 km. La perfection du système de guidage de retour, cependant, réduirait l'erreur circulaire probable à 150 mètres[31].
Estimations du coût du programme de développement
Comme pour tous les programmes de recherche et de développement de missiles, trois des facteurs de coût les plus importants qui détermineraient si le programme de développement serait lancé ou non étaient ceux qui impliquaient à quoi s'attendre en termes de temps, de main-d'œuvre et de financement. Comme la conception préliminaire du missile était incomplète à la fin de l'étude préliminaire, ces facteurs ont pris une importance encore plus grande[31].
La période de temps qui serait nécessaire pour la mise au point du missile a peut-être été la plus importante étant donné que le département de l'ordonnance avait prescrit qu'un prototype devait être mis à disposition pour les essais d'évaluation le plus rapidement possible. Que cela, dans une large mesure, a dicté les résultats de l'étude et la recommandation qui en a découlé a été bien illustrée lorsque le major J.P Hamill, en tant que chef de l'Ordnance Guided Missile Center, a déclaré que les propositions étaient aussi simples que possible afin de raccourcir la période de temps nécessaire au développement du missile. Il a également déclaré :
« Un œil a été gardé sur le calendrier pour ainsi dire, et bien que l'étude de base ait été la plus détaillée, le missile... peut être lancé dans environ 20 mois après le lancement du soutien à grande échelle du projet. »
Lorsque le major Hamill a évoqué la nécessité de 20 mois avant le lancement du premier missile, il fondait son estimation sur le calendrier prévu par le Guided Missile Center. Ce calendrier prévoyait que les deux premiers missiles d'essai seraient prêts à être lancés à la fin de 20 mois. Le programme d'essais se poursuivra jusqu'à ce que 20 missiles au total aient été lancés sur une période de 16 mois. Entre-temps, la production pilote commencerait environ 30 mois après le début du programme de développement. Le premier prototype de production serait donc disponible 36 mois après le début du programme, ou en même temps que le programme d'essai se terminerait. Il est attendu à ce que ce calendrier soit réaliste car le moteur-fusée était déjà développé.
Le Guided Missile Center a néanmoins indiqué clairement au département de l'artillerie qu'il avait fondé le calendrier sur deux hypothèses de politique administrative[32]. L'exactitude de ces hypothèses, nécessairement, déterminerait le succès ou l'échec du calendrier. La première hypothèse était que le programme de développement se verrait accorder une haute priorité. Pour le Guided Missile Center, cela signifiait que cinq conditions seraient remplies pour assurer la bonne exécution du programme. Celles-ci étaient que l'industrie respecterait ses engagements le plus rapidement possible; que les installations de soufflerie d'autres agences gouvernementales seraient disponibles selon les besoins et sans délai; que des installations au sol d'essai pour les tirs d'essai seraient attribuées sans délai; qu'une force de personnel adéquate serait employée; et que les fonds nécessaires seraient mis à disposition sur demande. Deuxièmement, le Guided Missile Center a supposé que la construction des principaux éléments serait assurée par l'industrie privée dans le cadre d'arrangements contractuels. Un avantage de cette procédure, prévue par le Guided Missile Center, serait la libération de ses ateliers pour les essais et l'évaluation des modèles de soufflerie et des échantillons de structure. Le Guided Missile Center aurait alors la capacité d'apporter les modifications nécessaires aux composants fabriqués par les entrepreneurs et même à développer des composants difficiles. De plus, cela permettrait également aux ateliers d'être disponibles pour la construction de composants pour les équipements au sol et les dispositifs d'essai ainsi que pour l'assemblage final des missiles d'essai[33].
Le Centre de missiles guidés a estimé qu'une augmentation de 330 hommes de son effectif serait nécessaire pour s'acquitter de sa part du programme. En outre, cette accumulation devrait être accomplie avant la fin des 20 premiers mois, le plus grand pourcentage étant recruté au cours des 12 premiers mois. Il a estimé le coût total du programme de développement de 36 mois à 26 millions de dollars. Sur ce montant, 9 millions de dollars seraient nécessaires au cours des 20 premiers mois pour couvrir les dépenses du Guided Missile Center pour la fabrication de modèles, d'échantillons d'essai et de composants pour missiles; fournir des installations adéquates; et couvrir les frais d'assemblage des deux premiers missiles d'essai et couvrir les frais généraux administratifs. Au cours des 16 mois suivants, la fabrication et le lancement de 18 missiles d'essai supplémentaires devraient consommer les 17 millions de dollars restants[34].
Modification du projet Hermes C1
À peine le Guided Missile Center avait-il terminé l'étude préliminaire et était-il parvenu à ses conclusions et recommandations avant que le département de l'ordonnance n'impose un changement fondamental dans le projet Hermes C1. En février 1951, le colonel Holger Toftoy (en), en tant que chef de la branche des fusées du bureau du chef de l'ordonnance, a demandé verbalement au Guided Missile Center de modifier les exigences relatives à la charge utile. Là où les ogives de 680 kg entre 1 360 kg étaient auparavant considérées, le poids brut actuellement requis serait de 3 130 t. Le colonel Toftoy a également conseillé au Guided Missile Center de considérer l'exigence de la portée comme étant celle qui pourrait être atteinte avec les moteurs-fusées disponibles, car l'augmentation de la masse de l'ogive avait un effet négatif sur le potentiel de portée du missile proposé[35]. Les raisons de cette réorientation ont été expliquées plus tard par le brigadier général Stanley R. Mickelsen (en), alors adjoint au chef d'état-major adjoint, Recherche et développement (G-4) pour les armes spéciales. Le général Mickelsen a souligné que le projet Hermes C1 a été réorienté comme une solution rapide au problème du développement d'un missile qui serait capable de livrer la plus efficace des ogives atomiques existantes. Il a également souligné que, bien que la portée du missile proposé ne soit pas un facteur déterminant dans la décision de développer ou non le système, une portée de l'ordre de 185 km marins serait nécessaire. En outre, il a souligné[36]:
« La considération importante dans le développement de ce missile est la rapidité ; c'est-à-dire que l'approche technique doit être une approche qui utilise les composants existants lorsque cela est possible et aboutit à un missile tactique et pratique dans les plus brefs délais. Il doit être extrêmement fiable… avant que son utilisation, tactiquement, ne puisse être justifiée. »
Réorganisation du programme de missiles de l'armée
Kaufman Thuma Keller (en), alors directeur des missiles guidés au bureau du secrétaire à la Défense, a visité l'arsenal de Redstone en dans le cadre de son enquête sur le programme de missiles du département de l'Armée. Pendant qu'il se trouvait à l'arsenal de Redstone, Keller a reçu des exposés sur divers projets de missiles par lesquels le département de l'ordonnance tentait de développer des armes tactiques pour les forces de campagne de l'armée. Des représentants des agences utilisatrices potentielles étaient également présents à ces séances d'information. Les sujets abordés comprenaient des éléments tels que l'état de l'art en matière de technologie des missiles, le coût unitaire prévu des missiles tactiques proposés, la précision et la fiabilité des missiles tactiques proposés, l'efficacité attendue des ogives atomiques, l'état de développement de chaque projet. , les exigences militaires pour les missiles et la nécessité de chacun. À la suite de l'examen de M. Keller, le département de l'Armée a recommandé la réorganisation de son programme afin qu'il y ait trois projets de missiles tactiques sol-sol. Dans ces trois projets, MGM-5 Corporal, Hermes A3 et Hermes C1, l'objectif serait de répondre aux besoins des Forces de campagne de l'Armée de terre en matière de soutien des systèmes de missiles tactiques. Le département de l'Armée a également recommandé que les trois projets soient accélérés au cours de leur phase de développement, l'accent étant mis sur l'obtention de la précision et de la fiabilité terminales dans le développement de ces missiles[37]. Il y avait cependant une assez grande disparité, entre les projets de missiles réorientés et dans les forces de campagne[38].
Accord sur le programme provisoire
Alors que Keller était à l'arsenal de Redstone le pour passer en revue le programme du département de l'Armée de terre pour le développement de missiles sol-sol, il a analysé les résultats de l'étude préliminaire Hermes C1. En raison de cette analyse, Keller et des représentants du Guided Missile Center sont parvenus à un accord verbal sur les caractéristiques générales du missile Hermes C1, le temps nécessaire à son développement, la priorité du projet, le coût estimé et le nombre de véhicules d'essai à construire. Autrement dit, ils sont convenus que le temps de développement couvrirait une période de 20 mois suivant la réception des fonds avant le premier essai en vol du missile[38]. Ils ont également établi que le programme de développement aurait une priorité de « 1A » et ils ont en outre convenu que le coût estimé de la production et des essais en vol des quatre premiers missiles était de 18 millions de dollars. En outre, ils ont défini un total de 100 missiles à construire[39].
Recommandations du département de l'Armée

Le , le secrétaire à l'Armée Frank Pace (en), a fourni à Keller des recommandations spécifiques montrant comment le département de l'Armée prévoyait que le projet Hermes C1 pourrait remplir sa partie du programme de missiles réorganisé. Ces recommandations décrivaient les dispositions d'un programme accéléré de recherche et développement, les allocations pour la fabrication des missiles d'essai par l'arsenal de Redstone et l'industrie privée, la conception et la fabrication de l'équipement au sol à des fins d'essai et de développement, et la construction d'installations. à l'arsenal de Redstone pour le programme de recherche et développement. Puisque Pace, Jr. a identifié l'objectif du projet Hermes C1 comme étant le développement le plus précoce possible d'un missile qui serait utilisé comme porteur pour l'ogive atomique de 1,52 m de diamètre, il a recommandé que le département de l'Armée de terre soit autorisé de lancer un programme accéléré de recherche et développement pour atteindre cet objectif. Cela se ferait en développant et en adaptant le moteur-fusée XLR-43-NA-1 en tant que système de propulsion par poussée, en concevant et en développant la cellule et l'équipement de guidage, et en effectuant des essais en vol d'ingénierie[40]. Il a également demandé aux échelons supérieurs l'autorisation et les fonds nécessaires pour la fabrication de 75 missiles à des fins de recherche et de développement. Pace, Jr. a en outre proposé que, lors de la fabrication des 75 missiles de recherche et développement, les 24 premiers soient assemblés par le Centre de missiles guidés. En plus d'être responsable de l'assemblage final de ces missiles, le Centre de missiles guidés assumerait également la responsabilité d'effectuer environ 30% de la fabrication des 12 premiers missiles. Dans le cadre de ce système, le reste des composants des 12 missiles initiaux serait fabriqué par l'industrie privée sur des bases de sous-traitance. Cependant, les composants des 12 autres des 24 missiles initiaux seraient principalement fabriqués par l'industrie privée, seule une petite partie des composants de guidage et de contrôle étant réservée à la fabrication par le Centre de missiles guidés. Le calendrier soumis par le secrétaire à l'Armée prévoyait l'achèvement de la fabrication de la totalité des 75 missiles d'ici . Le mois de a été fixé comme date butoir pour le vol d'essai du premier missile. Par la suite, la fabrication devait se poursuivre à un rythme qui permettrait les vols d'essai de deux missiles par mois jusqu'en . À ce stade, une usine d'assemblage de pilotes industriels (à construire) commencerait la production pilote, à raison de deux missiles par mois, mais accélérerait rapidement la production jusqu'à un taux maximum de 15 missiles par mois d'ici août 1954. Le secrétaire Pace a indiqué que le coût estimé des 75 missiles par mois. le programme de développement de missiles était de 54 250 000 dollars. Ce montant, combiné aux coûts de production prévus de 22 300 000 de dollars, a porté le coût total estimatif du programme à 76 550 000 de dollars[41]. Le coût de construction des installations de recherche et développement à l'arsenal de Redstone, au montant de 10 590 000 de dollars, a été exclu de ce total; cependant, comme ces installations seraient disponibles pour des projets, le département de l'Armée a estimé que le coût ne devrait pas être supporté par le seul projet Hermes C1[42].
Accélération du programme dirigé, dit « Keller »
Si Keller a approuvé le programme recommandé le , il l'a fait après avoir apporté d'importants changements. En conséquence, le programme est rapidement devenu connu sous le nom de programme accéléré «Keller». Il a ordonné au département de l'Armée de poursuivre un programme accéléré de recherche et développement pour le Hermes C1 en fabriquant 12 missiles d'essai d'ici et en lançant un programme de soutien qui fournirait l'équipement auxiliaire nécessaire, comme le lancement et la manipulation, le guidage au sol et contrôle et essais sur le terrain. Il a précisé que les objectifs seraient les premiers essais d'épreuve du moteur-fusée XLR-43-NA-1, la sélection précoce et l'adaptation d'un système de guidage, la fabrication de missiles pour les premiers vols d'essai, et le début de l'établissement des performances des composants et facteurs de fiabilité[42].
Plan de développement préliminaire
Lorsque le bureau du chef de l'ordonnance a transféré la responsabilité du projet Hermes C1 au Ordnance Guided Missile Center le , il est apparu que le projet progresserait d'une manière similaire au projet Hermes II antérieur. Autrement dit, le personnel du Guided Missile Center a supposé que la conception, le développement, la fabrication et les autres travaux détaillés sur le missile proposé seraient exécutés en interne. Mais lorsque Keller a désigné le projet « Redstone »[alpha 1] comme un projet qui serait accéléré au cours de sa recherche et développement, cette attitude a commencé à changer. Une analyse des capacités et des installations dont disposait le Guided Missile Center a révélé qu'elles étaient inadéquates et ne pouvaient pas être développées assez rapidement pour permettre que toute la fabrication y soit effectuée en raison du temps limité dans le calendrier de développement. En conséquence, le Guided Missile Center a décidé de sous-traiter à l'industrie autant de composants plus petits que possible du système proposé. Cependant, il prévoyait de conserver la responsabilité de l'assemblage final, de l'inspection et des essais des missiles. Cette intention a constitué la base de la planification préliminaire du programme de développement[43].
Objectifs
À la suite de la mise en place du programme accéléré « Keller », le Guided Missile Center a considéré que ses objectifs généraux de développement étaient une démonstration du système d'armes proposé et le lancement de la production pilote. Pour atteindre ces objectifs, le Centre entendait poursuivre la recherche et le développement du Redstone à un rythme accéléré afin de modifier et compléter le développement du système de propulsion, et de concevoir et développer la cellule et les équipements de guidage afin que les 12 essais autorisés Les missiles pourraient être fabriqués et préparés pour les essais en vol qui devaient commencer d'ici mai 1953. Le Centre de missiles guidés devait également établir les facteurs de performance et de fiabilité des composants ainsi que créer un programme de soutien pour fournir l'équipement auxiliaire nécessaire pour le lancement et la manutention, le guidage au sol et contrôle, essais sur le terrain et autres besoins[44].
Programme principal
Le Guided Missile Center a conçu un calendrier de tir prévu pour les missiles expérimentaux qui seraient assemblés et achevés pour être lancés dans les limites du programme de développement. Le Guided Missile Center a utilisé le calendrier de tir comme un moyen pour montrer quels 25 missiles il avait l'intention de produire et d'équiper dans ses propres ateliers et laboratoires de développement, ainsi que pour montrer les 50 missiles restants qu'un entrepreneur industriel produirait pour le Centre de missiles guidés pour équiper. Les 25 missiles dont la production et l'équipement étaient prévus par un entrepreneur industriel ne devaient pas être utilisés exclusivement à des fins de recherche et de développement. Ils étaient plutôt destinés à être utilisés pour l'entraînement des troupes et à d'autres fins spéciales[45].
Le programme de fabrication

Basant son programme de fabrication prévu sur le calendrier, le Guided Missile Center avait l'intention de construire ses 12 missiles en trois lots de quatre missiles chacun, tous de même conception, seule exception étant qu'il y aurait des différences dans certains des équipements de mesure. Le Guided Missile Center a établi un plan en trois phases pour la fabrication et l'assemblage des missiles expérimentaux. Dans ce plan, il s'attendait à ce que, à mesure que le programme passait d'une phase à l'autre, ses propres responsabilités et sa participation au programme de fabrication diminueraient[46]. Les entrepreneurs industriels, en revanche, s'impliqueraient davantage dans le programme à chaque changement de phase en phase. Par exemple, le Guided Missile Center prévoyait que pendant la première phase du programme (la fabrication et l'assemblage des missiles des lots 1 et 2), il agirait en tant que maître d'œuvre. Dans ce rôle, il fabriquerait environ 30% des tout en s'approvisionnant auprès de sources industrielles par le biais de contrats de sous-traitance. Ainsi, les huit missiles seraient tous fabriqués, assemblés, inspectés, testés et mis à l'essai en vol par les ateliers de développement du Guided Missile Center. Le transfert progressif à l'industrie d'une plus grande responsabilité et d'une plus grande participation a caractérisé la deuxième phase du programme de fabrication prévu. Le Guided Missile Center a proposé que dès que les progrès de la mise au point des missiles le justifieraient, — avec un peu de chance, le lot 3 — une source supplémentaire d'assemblage serait introduite dans le programme. Grâce à cette approche le Guided Missile Center avait l'intention de sous-traiter à l'industrie la fabrication et l'assemblage des principaux composants structurels, tels que la tête, la section centrale et la section arrière. Malgré tout, le Guided Missile Center prévoyait de conserver son rôle central en assurant l'assemblage final, l'inspection, les tests et la préparation au lancement de ces missiles.[47]. La mise en place d'une production pilote, dans laquelle un sous-traitant s'acquitterait de toutes les fonctions de l'assemblage final du missile, a marqué la troisième et dernière phase du programme projeté. Pourtant, même dans cette phase, le Guided Missile Center prévoyait que les missiles seraient acheminés dans ses ateliers pour l'installation de certains équipements de mesure en plus d'être inspectés et préparés pour le lancement[48].
Le programme de test
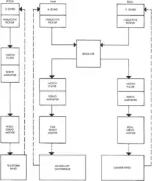
.jpg.webp)
Étant donné que les exigences militaires pour le Redstone soulignaient la nécessité d'un système d'arme antimissile extrêmement précis et fiable, le Guided Missile Center a planifié un vaste programme d'inspection et de test. Il était conçu de manière que les composants puissent être inspectés et testés pendant leur développement, leur fabrication et leur assemblage[49]. Plus tard, des tests de fiabilité sous forme de tirs statiques du missile complet prouvent une fois de plus les composants. Le tir statique, le missile pourrait être partiellement démonté, reconditionné et préparé pour le lancement des essais en vol. Ensuite, il serait soumis à une dernière série de tests fonctionnels avant le test en vol. Le Guided Missile Center prévoyait que le programme d'inspection et d'essais approfondis serait exécuté avec des installations d'essai spéciales qu'il avait l'intention d'installer dans ses propres ateliers et laboratoires afin de tester les divers composants au cours de leur développement et de leur fabrication. Il visait également à obliger les sous-traitants à installer certains types d'équipements et d'installations d'essai dans le cadre de leurs opérations. Étant donné que de nombreuses questions devaient être résolues avant le premier test en vol, le Centre de missiles guidés a planifié les tests de tir statique pour servir de nombreuses raisons. Ils fourniraient des informations sur les voies et moyens d'améliorer le fonctionnement du moteur-fusée. Ils seraient également utilisés pour prouver la fiabilité du système à travers des tests des servomécanismes, du tir de missile, des équipements de contrôle et des accéléromètres, et d'autres composants majeurs dans des conditions de fonctionnement sévères présentes lors des tirs statiques de l'usine de pover. Ces tests vibratoires seraient également utilisés pour prouver l'exactitude de la conception structurelle du missile. Le Centre de missiles guidés avait également l'intention d'utiliser les essais de tir statique comme moyen d'introduire des composants améliorés et des simplifications dans la conception du système au cours des étapes avancées du programme de développement du missile. Un autre avantage des essais de tir statique serait l'utilisation de l'équipement de lancement pendant les essais. Cette utilisation permettrait non seulement de tester l'équipement de lancement, mais également de déterminer les procédures d'exploitation pour les lancements et la formation des équipages de lancement[49].
Le Guided Missile Center a fixé les objectifs des trois lots de missiles afin qu'ils soient les mêmes pour chaque missile de chaque lot. Pour les quatre missiles du lot 1, qui devaient être prêts pour les essais en vol d'ici janvier 1953, le Guided Missile Center souhaitait pouvoir tester la centrale électrique, la structure du missile, le système de contrôle des booster (actionneurs, aubes de réaction et ailettes); évaluer l'action des missiles à de faibles accélérations de décollage; et pour faire fonctionner le système de contrôle du roulis entre la coupure du moteur et la séparation des ogives. Si toutes ces fonctions s'avéraient normales, il souhaitait tester la séparation des ogives. Les objectifs spécifiés par le Guided Missile Center pour les quatre missiles du lot 2 étaient des tests de séparation de l'ogive, le contrôle de la position spatiale de l'ogive, la manœuvrabilité de l'ogive pendant sa descente atmosphérique et une détermination de l'échauffement aérodynamique et des contraintes sur l'ogive pendant sa descente. Le Guided Missile Center a déterminé que les objectifs des essais en vol des quatre missiles du lot 3 seraient des tests de fiabilité du missile et du système de guidage inertiel (suivi, contrôle de position spatiale et guidage terminal). En plus. les quatre derniers missiles seraient utilisés pour améliorer la précision du système, le fonctionnement des composants, les procédures de lancement et la formation du personnel[50].
Responsabilité développementale du projet Redstone
Le 10 juillet 1951, le bureau du chef de l'ordonnance, a officiellement transféré la responsabilité de la conduite de la phase de recherche et développement du projet Redstone à l'arsenal de Redstone[51]. Un mois plus tard, le , le Guided Missile Center a été officiellement reconnu comme ayant la responsabilité principale de la poursuite du programme de recherche et développement, à l'exception de la mise au point de certaines parties intégrantes de l'ogive. L'arsenal Picatinny a reçu la responsabilité de la mission de développer le kit d'adaptation, la fusée de proximité radio et le mécanisme de sécurité et d'armement. À son tour, il a redélégué sa responsabilité du développement de la fusée de proximité radio et du mécanisme de sécurité et d'armement aux laboratoires Diamond Ordnance Fuze. Pour le développement des composants explicatifs de l'ogive nucléaire, le Corps de l'ordonnance s'est appuyé sur la Commission de l'énergie atomique et son sous-traitant, la Sandia Corporation. Plus tard, alors que le programme de recherche et développement évoluait de ses maigres débuts à un programme multiforme englobant des domaines fonctionnels et des problèmes largement divergents, le Corps du génie a assumé la responsabilité de la mission pour le développement de l'équipement de production et de transport pour l'oxygène liquide et le dioxyde de carbone du système obligatoire[52]. Le Corps des ingénieurs exerçait également un contrôle autoritaire sur les compresseurs d'air, l'équipement de lutte contre l'incendie et les théodolites utilisés dans le cadre du programme[53].
De la conception préliminaire au test en vol
Après avoir présenté au bureau du chef de l'ordonnance en les résultats de l'étude préliminaire et ses recommandations sur le développement du missile proposé, le Ordonance Guided Missile Center a repris ses travaux en menant des études de conception préliminaires. Le , il a reçu 2,5 millions de dollars du bureau du chef de l'ordonnance, avec des instructions pour utiliser ces fonds pour soutenir le lancement de ce programme de développement. En conséquence, le Guided Missile Center a supposé que le calendrier du programme de développement commençait à cette date[54].
Développement des principaux composants
Le programme de développement du Redstone a commencé sérieusement le et s'est poursuivi pendant les 7 ans et demi, jusqu'à ce qu'il soit essentiellement achevé avec le test en vol du dernier missile de recherche et de développement désigné le 5 novembre 1958. Pendant cette période, le principal composant du Redstone a évolué à partir de la théorie et de la conception et a fait du missile Redstone un système d'arme éprouvé de haute précision et fiabilité. Le programme de fabrication pour la fabrication et l'assemblage de ces missiles expérimentaux se sont également développés à partir de plans idéalistes pour devenir un processus de fabrication efficace et hautement productif[55]. À l'origine, la division du développement de missiles guidés avait l'intention de suivre son plan de développement préliminaire pendant le processus de fabrication et d'assemblage des missiles de développement. Mais en , il est devenu évident que le délai requis pour le développement et la fabrication des composants menaçait le calendrier global du programme. Par conséquent, bien que la division de développement de missiles guidés préférait le développement en interne, elle a reconnu qu'elle devrait s'appuyer sur de grandes entreprises industrielles pour fournir les principaux assemblages et composants dès le début, plutôt que de demander aux petits ateliers de fournir les composants mineurs. comme initialement prévu. en faisant cela, on gagnerait du temps. Par conséquent, la division du développement de missiles guidés a décidé de combiner les phases 1 et 2 de son plan de développement préliminaire en demandant aux entrepreneurs industriels de fabriquer tous les principaux composants du missile dès que la conception préliminaire était terminée. Néanmoins, la division du développement de missiles guidés prévoyait toujours d'effectuer les opérations d'assemblage final de ces missiles dans ses propres ateliers et laboratoires[56]. Il entendait donc assumer le rôle et les responsabilités d'un maître d'œuvre. En fait, la division du développement de missiles guidés avait déjà utilisé cette procédure pour développer et fabriquer le composant le plus important du missile, le système de propulsion ou le moteur-fusée[57].
Le moteur-fusée


Consciente de la nécessité de trouver la solution la plus rapide et la plus fiable au problème de la fourniture d'un système de propulsion pour le Redstone proposé, la division du développement de missiles guidés s'est tournée vers North American Aviation lorsque l'étude préliminaire a révélé que le moteur XLR-43-NA-1 de la société s'approchait, que tout autre, pour répondre aux 5 exigences particulières du Redstone. En réponse à la demande de la division d'un programme de développement pour modifier ce moteur, North American Aviation a proposé l'établissement d'un « programme technique général pour la conception, la modification et les essais d'une fusée à poussée de 75 000 lbs pendant 110 secondes et avec une coupure de poussée spéciale ». Par la suite, la fabrication, le développement et le moteur du Corps de l'ordonnance ayant des caractéristiques de durée nominale à la poussée ont laissé un contrat de recherche et de développement à coût plus fixe, le [58]. Le contrat, d'un montant de 500 000 de dollars et offrant 120 jours d'efforts de recherche et de développement, North American Aviation a dû modifier la conception et les caractéristiques de performance du moteur XLR-43-NA-1 pour répondre aux spécifications du Corps de l'ordonnance. Il a également exigé de la société qu'elle fabrique et livre au Corps de l'ordonnance une maquette et deux prototypes complets du moteur XLR-43-NA-1 modifié (désigné NAA 75-110). Le Corps de l'ordonnance a émis de nombreux accords supplémentaires qui ont élargi la portée des travaux requis de North American Aviation pendant la durée du contrat. Par exemple, lorsque le contrat exigeait à l'origine que l'entrepreneur ne livre que deux prototypes complets, un supplément du 26 avril 1952 augmenta la quantité de dix-sept autres. Un supplément du 20 janvier 1953 « prévoyait que l'entrepreneur mènerait un programme d'ingénierie et de développement pour améliorer la conception, la fiabilité, l'entretien, les caractéristiques de maniement et les performances du moteur-fusée; et de fournir des analyses, des modifications de conception, la fabrication du matériel d'essai, et des tests de développement ». D'autres modifications du contrat ont ordonné à North American Aviation d'exécuter un programme d'essais de fiabilité et d'endurance, de fournir des pièces de rechange pour les moteurs-fusées, de fabriquer et de fournir des équipements de test simulés (avec pièces de rechange) pour les moteurs NAA 75-110, et de modifier les 17 moteurs-fusées conformément à la direction technique de la division de développement de missiles guidés[59]. Le Corps de l'ordonnance n'a pas augmenté davantage le nombre de moteurs-fusées achetés dans le cadre de ce contrat. Au contraire, la quantité restante requise à la fois pour la recherche et le développement et les programmes industriels a été achetée sur une base sous-contractuelle par le maître d'œuvre. Néanmoins, le coût du contrat s'élevait à 9 414 813 de dollars lors de sa clôture en . Parce que le programme de développement pour le moteur NAA 75-110 et les essais en vol des missiles de recherche et développement étaient menés simultanément, la division de développement de missiles guidés était dans une excellente position pour fournir une direction technique sur l'incorporation de modifications ou d'améliorations dans les composants du moteur. En conséquence, les améliorations des caractéristiques de performance et des composants du moteur NAA 75-110 ont donné sept types de moteurs différents à utiliser dans les missiles de recherche et développement. Désignés A-1 à A-7, chaque type de moteur différent avait les mêmes procédures opérationnelles de base et a été conçu pour les mêmes caractéristiques de performance que tous les autres moteurs NAA 75-110. Chaque type ne différait des autres que par des modifications de divers composants. En outre, les sept types de moteurs étaient interchangeables, car seules des modifications mineures de la tuyauterie étaient nécessaires pour accoupler le moteur au missile[60]. Sur les 19 moteurs achetés dans le cadre de ce contrat, la division du développement de missiles guidés en a utilisé 12 pour les essais en vol des missiles autorisés dans le cadre du programme accéléré « Keller ». Elle a utilisé les sept autres pour des opérations importantes telles que l'entretien, l'expédition et les essais de stockage. Ils ont également été utilisés dans les essais de matériel d'inspection et dans la formation des inspecteurs. Leur utilisation dans les essais de tir statique a non seulement fourni des données de tir utiles, mais a également testé le matériel de manutention et la tour d'essai de tir statique nouvellement construite[61].
Le fuselage

La division du développement de missiles guidés a achevé la conception préliminaire du fuselage du missile proposé en et a demandé à un fabricant industriel d'aider à la conception finale et à l'effort de fabrication. Pour déterminer la configuration préliminaire, la division de développement de missiles guidés a utilisé le moteur-fusée comme «pierre angulaire» autour de laquelle il a modelé la coque structurelle du missile, ou le fuselage. Dans une tentative de maintenir le calendrier de développement, il a choisi de procéder aux travaux préliminaires de conception avant de terminer les essais en soufflerie et sans attendre les résultats de toutes les investigations et essais préliminaires.[62] Par conséquent, il s'est appuyé sur des calculs aérodynamiques et des données provenant d'essais en soufflerie de configurations de missiles similaires comme source d'informations utilisées dans la conception du Redstone. Prévoyant de construire les fuselages pour les 12 missiles autorisés dans ses propres ateliers, la division du développement de missiles guidés a vu le besoin d'unités supplémentaires à utiliser dans différents types de tests, tels que l'expédition, la contrainte, l'étalonnage et les tirs statiques. Il était également conscient de la nécessité pour un sous-traitant de commencer les travaux le plus rapidement possible afin d'éviter un retard dans le programme de développement. Par conséquent, la division du développement de missiles guidés a proposé de sous-traiter avec une source industrielle pour la fabrication de ces composants. En outre, il prévoyait que le contrat serait basé sur la conception préliminaire, établirait des procédures pour la refonte et la reconfiguration des composants et fournirait des plans pour la production en quantité. Lorsque la Reynolds Metals Company, Louisville, Kentucky, a semblé s'intéresser au programme, la division du développement de missiles guidés a demandé au Cincinnati Ordnance District de charger cette société de préparer une estimation des coûts et une proposition pour le travail[63]. Dans un processus de sélection concurrentiel, la division de développement de missiles guidés a choisi la société Reynolds Metals pour le sous-contrat de fuselage, puis elle a demandé au Cincinnati Ordnance District de négocier le contrat de recherche et de développement. Le Corps de l'ordonnance a laissé le contrat avec la division des pièces industrielles de Reynolds Metals Company le . Aux termes de ce contrat à prix coûtant majoré d'honoraires fixes, l'entrepreneur a accepté de fournir tous les services, la main-d'œuvre, le matériel et les installations nécessaires à la conception, la refonte, le développement, la fabrication et l'assemblage du composants du fuselage. Ainsi, l'entrepreneur a effectué les travaux de liaison préliminaires et la fabrication de 10 sections centrales, avant et arrière, comme spécifié dans les dessins préliminaires et les instructions ultérieures fournies par la division du développement de missiles guidés. L'entrepreneur a également fourni du personnel d'ingénierie compétent qui a étudié, analysé et adapté la conception préliminaire à des procédures et des normes industrielles plus efficaces et économiques en prévision de la production en quantité. Pour s'acquitter de ses obligations contractuelles, la Reynolds Metals Company a utilisé ses installations de Sheffield, en Alabama, car elles se trouvaient à proximité de l'arsenal de Redstone[64]. Cela a permis une relation de travail plus étroite entre le contractant et la division du développement de missiles guidés que cela n'aurait été possible autrement. Cela a également permis de gagner du temps et de réduire les coûts de manutention des composants du fuselage. Les problèmes d'expédition des composants fabriqués à l'arsenal de Redstone étaient également moins nombreux. Par le biais de compléments au contrat de base et d'ordres de modification technique, la division de développement de missiles guidés a dirigé l'intégration de modifications de conception majeures dans les différents composants du fuselage. Parmi ces changements, l'allongement de la section centrale de 22,86 centimètres, le raccourcissement de la section arrière de 10,16 centimètres, les modifications de la section arrière pour accueillir le moteur NAA Rocketdyne 75-110 A-4 et d'autres améliorations de conception ont été les plus significatifs à l'augmentation du coût du contrat du montant initial de 2 706 165,70 de dollars à un total final de 3 907 801 de dollars. La division du développement de missiles guidés n'a pas demandé d'augmentation du nombre de composants fabriqués aux termes de ce contrat. Reynolds Metals Company a continué à fabriquer les composants, cependant, en tant que sous-traitant du maître d'œuvre pour le reste du programme de recherche et développement et également pendant la production du système d'armes tactiques[65].
Le guidage et le contrôle
Tout comme pour les composants du fuselage, la division du développement de missiles guidés a décidé de s'approvisionner en composants du système de guidage et de contrôle d'une source industrielle. Il a achevé la conception et la fabrication de prototypes d'environ 85 % des équipements de guidage et de contrôle en décembre 1951. Il a ensuite commencé à enquêter sur des entrepreneurs potentiels et a finalement décidé de passer un contrat avec la Ford Instrument Company (en), division de Sperry Rand Corporation, pour la :
« Conception, refonte, développement et travail expérimental pour finaliser, modifier, simplifier et améliorer les conceptions de base des composants et équipements pour les équipements de guidage et de contrôle du Redstone... »
La Ford Instrument Company était également requise, selon les termes du contrat, pour fabriquer un prototype du système de guidage complet stabilisé gyroscopiquement et des composants du système de contrôle Le coût initial du contrat a été fixé à 1 135 607 de dollars pour les efforts de recherche et de développement allant de la date d'exécution du contrat, le , au [66]. La division du développement de missiles guidés a modifié ce contrat de base avec de nombreux accords supplémentaires prévoyant l'ingénierie. ordres de modification, pour la fabrication de composants et matériel supplémentaires du système de guidage et de contrôle, et pour l'extension des travaux de recherche et développement du contractant. En conséquence, le contrat a atteint un coût total final de 6 628 396 de dollars le . Plus tard, la division du développement de missiles guidés a confié à Ford Instrument Company trois autres contrats de recherche et de développement à coût plus fixe sur le système de guidage et de contrôle.
Le premier, loué le , prévoyait une étude de six mois, au coût de 94 819 de dollars, de la conception, du développement et de l'essai des ordinateurs latéraux et de distance du système de guidage et de contrôle. Le second de ces contrats, loué le , prévoyait la conception, le développement, la fabrication et les essais d'un conteneur pour la plate-forme stabilisée. Son coût est passé de l'estimation initiale de 37 022 de dollars à un coût final de 107 684 de dollars. Le troisième contrat, loué le , créait un programme d'études pour l'élaboration d'exigences finales d'essai et d'étalonnage pour la plate-forme stabilisée utilisée dans le système de guidage et de contrôle[67]. Les modifications ultérieures de ce contrat prévoyaient la fabrication de certains composants de guidage et de contrôle. Le coût de ce contrat est également passé d'une estimation initiale de 245 654 de dollars à un montant final de 1 480 590 de dollars en . En raison des longs délais nécessaires à la fabrication des composants du système de guidage ST-80, la division du développement de missiles guidés a commencé les essais en vol des missiles de recherche et développement en utilisant le système de commande du pilote automatique LEV-3 et aucun système de guidage. Cela a permis aux essais en vol de commencer beaucoup plus tôt qu'il n'aurait été le cas s'il avait été nécessaire d'attendre le développement complet du système de guidage ST-80. L'utilisation du système de commande du pilote automatique LEV-3 a permis la qualification précoce du système de propulsion, de la structure du missile, du système d'expulsion pour la séparation des ogives et d'autres sous-systèmes du missile. Mais surtout, il a fourni les moyens par lesquels le système de guidage ST-80 pouvait être développé et qualifié en faisant tester ses composants en tant que passagers sur les missiles d'essai en vol[68].
| Systèmes de guidage et de contrôle utilisés dans les missiles de recherche et de développement | ||||
|---|---|---|---|---|
| Vol | Date | Missile | Contrôle | Guidance |
| 1 | RS-1 | LEV-3 | Aucune | |
| 2 | RS-2 | LEV-3 | Aucune | |
| 3 | RS-3 | LEV-3 | Aucune | |
| 4 | RS-4 | LEV-3 ST-80 (Passagé) |
Aucune | |
| 5 | RS-6 | LEV-3 ST-80 (Passagé) |
Aucune | |
| 6 | RS-8 | LEV-3 | Aucune | |
| 7 | RS-9 | LEV-3 (Contrôle) ST-80 (Guidance) |
Latéral uniquement | |
| 8 | RS-10 | LEV-3 (Contrôle) ST-80 (Guidance) |
Latéral uniquement | |
| 9 | RS-7 | LEV-3 | Aucune | |
| 10 | RS-11 | ST-80 | Complète | |
| 11 | RS-12 | ST-80 | Complète | |
| 12 | RS-18 | ST-80 | Complète | |
| 13 | RS-19 | LEV-3 | Aucune | |
| 14 | CC-13 | ST-80 | Complète | |
| 15 | RS-20 | ST-80 | Complète | |
| 17 | CC-14 | ST-80 | Complète | |
| 18 | RS-25 | LEV-3 | Aucune | |
| 19 | RS-28 | LEV-3 | Aucune | |
| 20 | CC-15 | ST-80 | Complète | |
| 21 | RS-22 | LEV-3 | Aucune | |
| Les autres vols étaient dotés d'un système de guidage complet ST-80 et d'un contrôle des aubes. | ||||
Équipement de soutien au sol

L'équipement de soutien au sol du missile Redstone comprenait tous les équipements utilisés pour le transport, la manutention, les essais, l'entretien et le lancement des missiles. Comme les principaux composants du missile Redstone, ces équipements de soutien au sol ont également subi un processus de développement évolutif. Cependant, alors que les caractéristiques militaires approuvées sont normalement disponibles au début d'un projet en tant que guide technique pour les caractéristiques de conception souhaitées et les exigences de performance de l'équipement de soutien au sol, elles n'étaient disponibles que très tard dans le programme de Redstone. Leur absence, par conséquent, a ajouté à la difficulté de développer des équipements qui seraient acceptables pour l'utilisateur. Néanmoins, la division de développement de missiles guidés a adhéré à son concept original de mobilité maximale pour le système tactique et a ainsi gagné l'un de ses principaux avantages puisque le missile et l'équipement de soutien au sol associé étaient robustes et autosuffisants, mais très mobiles et transportables par voie terrestre, mer ou air. La division du développement de missiles guidés a tenté de concevoir et de fabriquer l'équipement de soutien au sol de manière qu'il soit adapté à une utilisation tactique. La plupart des véhicules utilisés étaient des véhicules militaires standard, mais certains équipements ont été conçus et fabriqués spécialement pour être utilisés comme équipement de soutien au sol pour le Redstone. Le monteur léger est un excellent exemple d'équipement spécialement conçu. Conçu et fabriqué pour remplacer l'ancienne grue mobile de 25 tonnes, le monteur léger représentait les améliorations presque continues de la conception et des performances de l'équipement de soutien au sol[69]. En tant que principal organisme de développement, la division de développement de missiles guidés s'est appuyée sur le Corps du génie pour obtenir des conseils détaillés sur l'équipement de soutien pour le transport, la manutention et l'entretien du missile Redstone. Il a également reçu l'aide de l'arsenal de Watertown dans la conception et la fabrication de la plate-forme de lancement mobile, du US Naval Training Device Center sur la conception et la fabrication de l'entraîneur Redstone, et le l'arsenal de Frankford sur la conception d'un ordinateur de table de tir qui est devenu communément appelé « Juke Box ». Le tir du missile Redstone RS-1002 le a marqué la première tentative d'évaluation de l'équipement tactique d'appui au sol utilisé avec un missile tactique[70].
Le programme de fabrication
À l'origine, la division du développement de missiles guidés avait l'intention de mettre en œuvre le programme de fabrication des missiles Redstone en créant une ligne d'assemblage dans ses propres ateliers de développement. Le bureau du chef de l'ordonnance, a cependant anéanti ces espoirs le , en désapprouvant le plan de développement qui contenait cette proposition[70]. Au lieu de cela, il a souligné qu'en ce qui concerne le Corps de l'ordonnance, les installations de recherche et de développement de l'arsenal de Redstone resteraient exactement cela.
« Toute fabrication et assemblage de missiles Redstone au-delà de ce qui est requis pour qu'un entrepreneur principal puisse fonctionner avec succès sera effectué par contrat en dehors de l'arsenal de Redstone. »
Le bureau du chef de l'ordonnance a ajouté qu'il avait l'intention de faire participer un maître d'œuvre au programme le plus rapidement possible[71].
Sélection de l'entrepreneur principal : la Chrysler Corporation
.svg.png.webp)
La division du développement de missiles guidés a soumis son projet de portée du contrat de recherche et de développement au chef de l'ordonnance pour approbation le 17 avril 1952. Dans le même temps, elle a demandé les fonds nécessaires et la permission d'attribuer un contrat de type coût plus fixe et le pouvoir d'attribuer un contrat de commande de lettres à 100% en raison du peu de temps restant pour les négociations contractuelles. Il a mentionné qu'il avait en fait examiné les entrepreneurs principaux potentiels au cours des derniers mois depuis la tentative avortée de la division industrielle du bureau du chef de l'ordonnance, de lancer une étude de phase II pour la production de masse du Redstone[71]. Pour fournir une base pour la sélection d'un entrepreneur principal, la division du développement de missiles guidés a nommé une équipe de personnel clé pour contacter des entrepreneurs potentiels parmi les industries de l'automobile et des locomotives. Malgré le fait que l'industrie aéronautique avait des références aussi acceptables que les industries de l'automobile et des locomotives, la division du développement de missiles guidés a décidé d'exclure l'industrie aéronautique de toute considération car :
« De par sa nature, elle aura toujours tendance à donner la préférence aux contrats de l'armée de l'air. »
L'équipe chargée de l'enquête a accordé une attention particulière aux qualifications des cofitracteurs potentiels, essayant de s'assurer que chacun disposait de personnel technique et d'artisans disponibles pour accomplir la tâche. Elle a également cherché à déterminer si la capacité de gestion et d'administration était telle que le contractant serait capable de gérer et de coordonner tous les facteurs impliqués dans la conception, le développement, l'approvisionnement, la fabrication, l'assemblage et la livraison du missile complet. La division du développement de missiles guidés a soumis au bureau du chef de l'ordonnance, le , une liste de six entrepreneurs potentiels, trois d'entre eux, dont la Chrysler Corporation, ont par la suite refusé de soumissionner. La division du développement de missiles guidés a rapidement enquêté et ajouté trois autres entrepreneurs potentiels à la liste. Sur ces six, seules trois firmes ont soumis des propositions et aucune de ces firmes n'a été considérée comme pleinement qualifiée par le Corps de l'ordonnance pour entreprendre cette tâche. Avant la décision finale sur les soumissions, cependant, la Chrysler Corporation a exprimé un regain d'intérêt pour le programme. Cela faisait suite à l'annulation d'un programme de production de moteurs à réaction de la Marine à l'usine de moteurs à réaction appartenant à la Marine à Warren, au Michigan[72]. La disponibilité du personnel et des installations de ce programme annulé a placé la Chrysler Corporation dans la position de pouvoir envisager de participer au programme de recherche et développement du Redstone. Le , la division du développement de missiles guidés a recommandé au bureau du chef de l'ordonnance, que la Chrysler Corporation reçoive le contrat principal pour le programme de recherche et de développement. Le bureau du chef de l'ordonnance a approuvé la sélection le 15 septembre 1952. Puis, le 28 octobre, le Detroit Ordnance District a émis le contrat de commande par lettre qui autorisait la Chrysler Corporation à entreprendre des travaux actifs en tant que maître d'œuvre du missile Redstone. Le contrat exigeait que la Chrysler Corporation[73] :
« Entreprenne des travaux d'assistance à la conception, au développement, à l'approvisionnement, à la fabrication, aux essais et à l'assemblage des composants, sous-ensembles et assemblages du missile Redstone; pour fournir du temps et du talent d'ingénierie, dans la mesure du possible, pour la refonte des composants pour la production; et pour étudier les problèmes de production impliqués. »
De plus, pour éviter de nouveaux retards dans le programme, le Corps de l'ordonnance a imposé au maître d'œuvre les conditions d'accepter comme sous-traitants majeurs les entreprises industrielles développant déjà les composants majeurs. Ainsi, North American Aviation a continué à travailler sur le moteur-fusée, la Ford Instrument Company (en) a continué avec les composants de guidage et de contrôle, et la Reynolds Metals Company a continué à fabriquer les assemblages de fuselage sur des bases de sous-traitance avec la Chrysler Corporation. L'Accord complémentaire 4 au contrat de base a établi le contrat définitif le en précisant les nombreuses façons dont l'entrepreneur devait fournir au gouvernement une assistance pour les activités de recherche et de développement liées au missile Redstone. Lorsque le Detroit Ordnance District a laissé le contrat de commande par lettre, il a prévu 120 jours d'activités de recherche et développement pour un coût total de 500 000 de dollars. De fréquentes modifications de la portée des travaux et des prolongations de la durée du contrat se sont succédé au cours des 12 années suivantes, de sorte que lorsque le contrat a été clos et le paiement final effectué au cours du , son coût est passé à un montant final de 24 494 223 de dollars[74].
Installations et équipement
Lorsque le secrétaire à l'Armée a approuvé le transfert du sous-bureau de la division de l'ordonnance de la recherche et développement (Rocket) de Fort Bliss à l'arsenal de Redstone à la fin de 1949, l'un des facteurs de motivation était qu'il :
« Permettrait l'utilisation maximale des scientifiques allemands qualifiés. dans ce domaine, réaliser de nouvelles économies de ces programmes de recherche et éliminer les efforts en double et parallèles. »
Cependant, peu de choses ont été faites au départ à l'arsenal de Redstone pour réaliser les économies escomptées et éliminer les doubles emplois, car la planification du déplacement du groupe de missiles guidés reposait sur l'idée d'une séparation physique continue des deux activités. Par conséquent. des plans de parcelle ont été élaborés pour attribuer des sites distincts au Ordnance Rocket Center et au Guided Missile Center par le matériel sur la réserve. Bien que ces plans aient rendu possible l'utilisation maximale des bâtiments et des services publics existants, ils étaient fondés sur le principe que des complexes complets d'installations de recherche et de développement seraient mis à disposition pour chaque cefiter Une telle planification était totalement irréaliste, cependant, comme rien dans le Corps de l'ordonnance les expériences financières des sept dernières années ont indiqué que l'argent serait plus facilement disponible pour la construction de ces installations distinctes qu'il ne l'avait été pour soutenir les activités de recherche et de développement au cours de ces années[75]. En , lorsque le programme Redstone commençait, des progrès remarquables avaient été accomplis dans la conversion des installations de l'ancien arsenal de Huntsville à leurs nouvelles fins. Un grand atelier, un laboratoire de chimie, un laboratoire de mécanique et d'hydraulique, un laboratoire de métallurgie et un laboratoire de guidage constituaient les installations du Guided Missile Center. Même ainsi, ces ressources étaient encore grandement insuffisantes. Le Guided Missile Center a accordé la priorité dans ses projets de construction proposés à son besoin d'une tour d'essai statique verticale et d'installations de stockage de propergols afin de pouvoir effectuer des essais de tir statique des missiles complets. Parmi les projets les moins vitaux figuraient ses plans pour l'achèvement d'un bâtiment d'assemblage de missiles, un hangar de missiles, un hangar de composants, des ajouts à certains des bâtiments existants et la construction de quelques bâtiments d'essai et laboratoires plus petits. Il prévoyait que toutes ces installations seraient financées par les fonds spéciaux qui seraient mis à disposition pour des projets de construction à l'arsenal de Redstone. Les allocations très lentes de ces fonds spéciaux ont contribué à des retards et à des révisions du calendrier des programmes. La fourniture d'installations et d'équipements adéquats aux entrepreneurs exécutant les contrats de Redstone est devenue un enchevêtrement et complexe de partage des coûts et de solutions rapides[76]. À titre d'exemple de la façon dont les coûts du programme ont été partagés, le contrat d'installations avec la Ford Instrument Company a aidé l'entrepreneur à remplir les exigences de deux de ses contrats à Redstone. Pourtant, le Corps de l'ordonnance a entièrement financé les côtes du contrat avec les fonds du programme Jupiter, car toutes les actions concrètes soutenaient le programme Jupiter. Dans le cas de North American Aviation, la division du développement de missiles guidés a utilisé des suppléments au contrat de recherche et développement de base comme moyen de fournir les installations, les outils et l'équipement nécessaires à la fabrication des moteurs-fusées. Plus tard, le Corps de l'ordonnance a également attribué un contrat d'installations dans lequel il a accepté de rembourser North American Aviation pour le coût de la fourniture des outils et de l'équipement qui seraient utilisés dans l'exécution du contrat de développement de base. Cependant, une approche différente a été adoptée par le Corps de l'ordonnance avec la Reynolds Metals Company. Dans ce cas, le Corps de l'ordonnance a modifié un précédent contrat d'installations non lié qu'il avait déjà avec la Reynolds Metals Compagny et l'a rendu compatible avec le programme Redstone. Les modifications ultérieures de ce contrat ont permis à l'entrepreneur d'acquérir de l'équipement supplémentaire pour la conception, la refonte, le développement et la fabrication des composants du fuselage[77]. Les installations de fabrication de Chrysler Corporation se sont avérées être un problème difficile dans le cadre du programme Redstone. Comme indiqué précédemment, la Chrysler Corporation prévoyait d'utiliser une partie (environ 130 mètres carrés) de l'usine de moteurs à réaction appartenant à la Marine à Warren, au Michigan, pour la fabrication et l'assemblage des missiles Redstone. Après que la Chrysler Corporation eut contacté le département de la Marine, le chef du bureau de l'aéronautique, le , approuva l'utilisation de l'usine de moteurs à réaction pour d'autres productions de défense lorsqu'elle n'était pas utilisée pour la production de moteurs à réaction d'avions navals. Cependant, le Bureau a restreint l'utilisation des installations dans la mesure où il voulait être tenu informé de tous les programmes envisagés pour l'usine, et aussi que l'usine serait dégagée de tous les autres travaux dans les 120 jours suivant la réception par Chrysler de l'avis de le Bureau qu'il était nécessaire par le département de la Marine pour la production de moteurs à réaction. Au début du programme de développement de Redstone, il n'existait aucune installation de production dans le secteur privé pouvant être utilisée pour fabriquer et assembler le Redstone[78]. Ainsi, le Corpos de l'ordonnance était prêt à aider la Chrysler Corporation en réhabiliter et à convertir la partie de l'usine qui serait utilisée dans le programme de Redstone. Le coût estimatif de la préparation de ces installations en vue de leur utilisation dans le cadre du programme de Redstone a été fixé à 2 335 000 de dollars. En , la Chrysler Corporation a commencé à demander un espace supplémentaire dans l'usine. Après une étude plus approfondie des besoins en équipement et en espace pour un programme d'ingénierie et de production de développement qui soutiendrait un taux de production de cinq missiles par mois, la Chrysler Corporation a déterminé qu'elle avait besoin d'environ 260 mètres carrés, soit près d'un quart de la superficie totale de l'usine. En raison de l'investissement croissant du département de l'Armée dans l'usine appartenant à la Marine et de la possibilité de changements futurs dans les plans du département de la Marine à cet égard, le Corps de l'ordonnance a tenté d'obtenir des éclaircissements sur l'accord d'occupation afin que tout effort futur par le département de la Marine pour placer l'usine en état de veille ou pour la louer à des fins commerciales ne nécessiterait pas le déracinement et la suppression du programme Redstone. En conséquence, c'est en que le Corps de l'ordonnance a appris pour la première fois que le département de la Marine envisageait de « mettre en attente » ou de louer l'usine. Le Corps de l'ordonnance a ensuite tenté d'obtenir un accord d'utilisation ferme du département de la Marine pour l'utilisation de la partie requise de l'usine de moteurs à réaction[79]. Le département de la Marine a par la suite refusé d'accorder cet engagement au motif qu'il considérait que l'utilisation la plus élevée et la meilleure de cette usine était liée à la fabrication et à l'assemblage de moteurs d'avions à réaction.
« Bien que l'usine ne soit pas actuellement utilisée pour la production de moteurs d'avions à réaction, elle constituerait une source de premier choix pour les moteurs indispensables dans des conditions de mobilisation. Il est vital pour la Marine que les installations de l'usine de Warren soient préservées de manière à garantir leur disponibilité totale et immédiate pour la production de moteurs à réaction en cas d'urgence. Toute utilisation provisoire proposée de l'usine doit être jugée en fonction des besoins de mobilisation de la marine pour les moteurs à réaction et de la protection de l'investissement de la marine dans l'usine. Placer le projet Redstone dans l'usine de Warren signifierait, à mon avis, que deux programmes très prioritaires seraient en concurrence pour l'utilisation de l'usine en cas de mobilisation. Je ne crois pas qu'aucun d'entre nous aujourd'hui puisse prédire lequel de ces programmes, moteurs à réaction ou missiles guidés. serait le plus important pour la sécurité nationale en cas de mobilisation. Je pense que nous pouvons tous convenir, cependant, que des moteurs à réaction et des missiles guidés seraient nécessaires de toute urgence dans cette situation d'urgence. Attribuer de l'espace dans l'usine de Warren pour le projet de Redstone réduirait la capacité de mobilisation du pays pour la production de moteurs à réaction. Si d'autres installations pouvaient être fournies à Redstone, la capacité de mobilisation de la nation pour la production de moteurs à réaction et de missiles guidés serait augmentée. »
Acceptant, dans un premier temps, le refus du département de la Marine de donner un accord d'occupation ferme sur l'usine, le sous-chef d'état-major, G-4, a demandé à l'Ordrsrce Corps d'entreprendre un programme visant à établir des installations séparées loin le Bedstone programme. Le Corps de l'ordonnance et la Chrysler Corporation ont ensuite mené une enquête conjointe sur quelque 45 sites de fabrication potentiels. Celles-ci comprenaient à la fois des usines publiques et privées et d'autres installations[80]. Cependant, tous ont été rejetés pour diverses raisons, à l'exception de l'usine de San Leandro de Chrysler Corporation, en Californie. Le Corps de l'ordonnance a par la suite demandé 6 428 504 de dollars en fonds pour les installations de production au chef d'état-major adjoint du G-4, le , pour couvrir les coûts de remise en état et de conversion de cette usine en vue de la production du missile Redstone. Rien de plus sur cette demande, cependant. Au lieu de cela, le secrétaire adjoint à l'Armée pour la logistique et la recherche et le développement, Frank H. Higgins, a lancé une série d'actions qui ont abouti à l'acquisition, à titre temporaire, de l'usine d'avions de la Réserve industrielle navale en tant qu'installation pilote de production pour le programme Redstone. Le , Higgins a inspecté l'installation. Il a indiqué, à ce moment-là, qu'il croyait que l'usine pouvait être occupée en commun et qu'il considérait que le Corps de l'ordonnance était assuré de l'utilisation de l'usine pendant 2 ans. De plus, il a révélé qu'à son niveau, il avait réussi à s'entendre avec le département de la Marine sur l'utilisation de l'usine dans le programme Redstone. Par conséquent, il a demandé au Corps de l'ordonnance de soumettre un projet de mémorandum d'accord sur l'utilisation de l'espace de fabrication et administratif de l'usine à l'approbation du département de l'Armée et du département de la Marine[81]. Ce mémorandum prévoyait la poursuite de l'occupation de l'usine de moteurs à réaction par le Corps de l'ordonnance pendant 24 mois supplémentaires à titre provisoire. Néanmoins, l'attitude du bureau du chef de l'ordonnance et des échelons supérieurs, était que l'usine de moteurs à réaction serait le siège permanent du programme de fabrication de missiles de Redstone. Entre-temps, le Corps de l'ordonnance a cédé un contrat d'installations à la Chrysler Corporation le . Des suppléments ultérieurs au contrat prévoyaient des fonds pour couvrir les frais de remise en état de l'équipement et des installations de l'usine de moteurs à réaction. Puis, le , le Corps de l'ordonnance élargit la portée du concret par une modification, faisant que le contrat fournisse également un soutien au programme Jupiter. Par la suite, les coûts du contrat ont été financés avec les fonds des programmes Redstone et Jupiter[82].
| Contrat n° | Contracteur | Date | Fonction | Type | Statut | Prix |
|---|---|---|---|---|---|---|
| DA-04-495-ORD-288 | North American Aviation, Inc. | P&P | COST | Open | 426 956 USD | |
| DA-33-008-ORD-571 | Reynolds Metals Company | R&D | COST | Final | 390 714 USD | |
| DA-30-069-ORD-1820 | Reynolds Metals Company | P&P | COST | Open | 0[notes3 1] | |
| DA-20-018-ORD-13336 | Chrysler Coportaion | P&P | COST | Open | [notes3 2] |
- Installations pour le programme Redstone et Jupiter financées uniquement par les fonds de P&P de Jupiter.
- Installations pour le programme Redstone et le programme Jupiter financées par les deux programmes.
Fabrication et assemblage du missile
À l'origine, la planification de la fabrication et de l'assemblage des missiles de développement reposait sur l'hypothèse que la division du développement de missiles guidés livrerait les 12 premiers missiles pour les essais en vol et, avec sa livraison initiale en , le Chrysler Corporation produirait tous les missiles ultérieurs pour la division du développement de missiles guidés pour effectuer l'inspection d'acceptation, le tir d'essai statique, l'installation d'instruments d'essai spéciaux et l'inspection finale[83]. Le développement et la fabrication des composants et sous-ensembles ont commencé sur cette base, mais les retards dans l'acquisition des installations de production pour le maître d'œuvre ont entraîné des retards dans le calendrier initial. En conséquence, pour éviter de retarder le programme, la division de la mise au point guidée de missiles a entrepris l'assemblage de 12 missiles supplémentaires. Bien que cet arrangement n'ait pas pu empêcher un certain retard dans le programme, il a néanmoins empêché une rupture complète du calendrier des programmes. Les RS-01 à RS-12 ont été fabriqués et assemblés par la division de développement de missiles guidés, tout comme les missiles RS-18 à RS-29. La Chrysler Corporation, par contre, a fabriqué et assemblé les missiles CC-13 à CC-17 et, en commençant par le CC-30, tous les missiles suivants. Soit dit en passant, la Chrysler Corporation a acheté et livré les composants de tous les missiles de développement à partir du CC-13. En fabriquant et en assemblant ces missiles, la division du développement de missiles guidés n'avait la capacité de livrer ses missiles qu'à raison d'un par mois. en raison des installations limitées de ses ateliers de recherche et développement. La Chrysler Corporation n'était guère mieux lotie dans l'usine de moteurs à réaction, car elle produisait les missiles à raison d'un par mois à partir de et de deux par mois à partir de .[84] Au départ, le Corps de l'ordonnance a planifié un programme de recherche et développement englobant les essais en vol de 75 missiles. Mais le . la division industrielle du bureau du chef de l'ordonnance, a informé la division du développement de missiles guidés que le Redstone CC-45 serait le dernier missile de recherche et de développement désigné. À partir du CC-46, la division de l'industrie assumerait le contrôle et la responsabilité du programme et tous les missiles seraient entièrement destinés à l'usage de la division du service mobile du bureau du chef de l'ordonnance ou de son destinataire désigné. En fait, il était
« Actuellement prévu que la recherche et le développement seraient un demandeur pour les cinq premiers missiles industriels, 46 à 50, et peut-être pour quelques unités supplémentaires. »
Il y avait trois raisons à ce changement dans le programme prévu. Premièrement, en vertu de son accord avec le département de la Marine, le département de l'Armée de terre a dû retirer son programme Redstone de l'usine de moteurs à réaction avant la fin d'. Le CC-45, dont la livraison est prévue début octobre. serait donc le dernier missile qui pourrait être assemblé à l'usine. Deuxièmement, bien que le Corps de l'ordonnance ait reçu l'autorisation d'augmenter le nombre de missiles d'essai de RS-12 à CC-45 dans les deux extensions approuvées du programme, seuls 32 de ces missiles avaient été entièrement financés. Le Corps de l'ordonnance avait donc l'intention de soumettre une demande de troisième prolongation du programme qui achèverait le financement des 13 missiles partiellement financés. Dans le même temps, la troisième extension autoriserait l'augmentation du nombre de missiles d'essai à 75[85]. Et comme ces 30 missiles seraient entièrement financés par des fonds d'achat et de production, le Corps de l'ordonnance a considéré que c'était le lieu logique pour assurer la transition de la recherche et développement à la production industrielle. La troisième raison était probablement plus significative dans la réduction du nombre de missiles d'essai en vol, car elle traduisait mieux le succès que le Corps de l'ordonnance obtenait avec les missiles Redstone. En raison des vols réussis réalisés avec les premiers missiles, le Corps de l'ordonnance a décidé qu'il pourrait réduire en toute sécurité le nombre de missiles de recherche et de développement. Ainsi, cela a conduit à la décision d'utiliser environ 50 des missiles pour les essais en vol tout en en réservant 25 pour la formation des troupes, pour l'ingénierie, le service et les essais d'utilisateurs, et pour d'autres tests spéciaux qui pourraient devenir nécessaires[86].
Test en vol des missiles de développement

Les essais en vol de recherche et développement de Redstone ont probablement été l'une des réalisations les plus remarquables de tout le programme. Ils ont enregistré une série de succès phénoménaux non seulement en prouvant l'efficacité de la conception et des caractéristiques de performance du Redstone, mais aussi en enregistrant les réussites dans d'autres utilisations. Il y avait 57 missiles Redstone qui ont été désignés comme missiles de recherche et développement[87]. Parmi ceux-ci, sept missiles n'ont jamais été lancés. Ils ont été utilisés, à la place, pour la formation et divers tests sur le terrain. Par conséquent, seuls 50 missiles (dont deux prototypes tactiques) ont été testés en vol dans le cadre du programme de recherche et développement de Redstone. Cependant, après avoir éliminé les tirs de missiles qui avaient d'autres objectifs, seuls 37 missiles Redstone ont été testés en vol à des fins de recherche et développement. Bien que les essais en vol de recherche et développement de Redstone n'aient pas été divisés en phases, ils ont été regroupés en trois types de tests différents, conçus pour évaluer les performances des missiles. Autrement dit, neuf missiles ont été désignés comme véhicules d'essai de propulsion et de cellule car ils étaient principalement utilisés pour déterminer les performances de la conception du missile Redstone dans ces domaines. De plus, il y avait 18 véhicules d'essai de propulsion, de cellule et de guidage et 10 véhicules d'essai de propulsion, de cellule, de guidage et de charge utile. Ces 37 missiles constituaient le principal programme d'essais de Redstone[88].
Un descendant du Redstone : le Jupiter

À la fin de , le secrétaire à la Défense Charles E. Wilson a demandé à l'Army Ballistic Missile Agency de coopérer avec l'US Army et l'US Navy pour le développement d'un missile de portée intermédiaire (1 600 km), qui pourrait être de type mer-sol ou sol-sol, et ayant comme objectif de remplacer le Redstone. Lorsque le missile Thor est mis en étude en 1955, l'Army demande à développer le Jupiter en collaboration avec la Navy comme missile mer-air. Le Jupiter utilisant des propergols liquide, incompatible avec la sécurité en mer à bord des navires, la Navy commence le développement du Jupiter-S en . Mais il sera vite annulé et remplacé par le Polaris UGM-27. En démarre les premiers essai du moteur Rocketdyne S-3D, qui brûlait de l'oxygène liquide/RP-1 (kérosène) et pouvait produire une poussée de 150 000 livres au décollage. Les premiers d'essais en vol sur le Jupiter-A, un Redstone modifié commence en . Le Jupiter a été retiré du service en 1964[89],[90].
Tester les missiles Jupiter : les Jupiter-A et Jupiter-C

En raison de l'utilisation de missiles Redstone pour prouver les composants du missile PGM-19 Jupiter, seuls 12 de ces 37 missiles ont été utilisés uniquement aux fins du programme Redstone. Les 25 autres missiles ont été désignés comme Jupiter-A car ils ont été utilisés pour obtenir des données de conception, pour prouver le système de guidage, pour faire évoluer les procédures de séparation et pour développer d'autres informations spéciales qui ont été utilisées dans le programme Jupiter. Trois missiles Redstone modifiés ont été désignés Jupiter-C et utilisés comme véhicules d'essai de rentrée composite pour le programme Jupiter. Ils ont propulsé un modèle réduit Jupiter, un cône nasal protégé contre la chaleur, le long d'une trajectoire spécifiée pour reproduire les conditions de rentrée d'un cône nasal Jupiter à grande échelle[91].
Dans d'autres utilisations spéciales, six missiles Redstone ont été utilisés comme lanceurs spatiaux pour placer des satellites artificiels en orbite autour de la Terre. Et dans un autre cas, deux missiles Redstone ont été tirés avec succès lors de l'opération Hardtack.
Les essais en vol de recherche et développement du Redstone ont prouvé sa précision et sa fiabilité. En fait, pour les 10 derniers tirs de missiles, le programme a atteint un record de 80 % de lancements réussis, avec seulement 2 échecs. De plus, les deux lancements réussis auxquels les troupes ont participé ont démontré la fiabilité du système. Cela a été confirmé par la décision d'aller de l'avant avec le déploiement du Redstone pour l'appui des troupes à l'étranger[92].
Le Redstone tactique
Dans la mesure où le département de l'Armée a inauguré le projet Redstone avant d'établir formellement les caractéristiques militaires du système proposé, l'objectif principal au départ avait été déclaré comme étant le développement d'un missile capable de délivrer l'ogive de 3,13 tonnes. Cet objectif a ensuite été complété par des directives supplémentaires concernant la portée souhaitée, la charge utile et les exigences de précision. Un projet des caractéristiques proposées a été rédigé en 1954, mais les changements résultant des actions de développement du missile ont empêché la délivrance de caractéristiques militaires approuvées avant . Néanmoins, le concept de base de l'emploi tactique est resté essentiellement le même pendant toute la durée du programme[93].
Mission du Redstone
En tant qu'arme, le Redstone était considéré comme un missile à moyenne portée pour compléter et étendre la portée ou la puissance de feu de l'artillerie existante et des missiles à plus courte portée, afin de fournir un soutien accru pour déployer des forces de combat au sol, et pour compenser les dimensions croissantes de la zone de combat[94]. Fondamentalement, il était destiné à compléter les tirs d'artillerie de l'armée et du corps et de fournir des tirs d'artillerie de missiles balistiques sur toutes les cibles d'intérêt pour le commandant de l'armée de campagne. Parmi les cibles potentielles figuraient les concentrations de troupes, les installations de commandement, les sites de lancement de missiles, les aérodromes, les centres de communication, les installations logistiques et les défilés de terrain critiques[95].
Organisation du Redstone
L'unité de base pour l'emploi du Redstone était le Field Artillery Missile Group (lourd). Normalement, il contenait un quartier général et une batterie de quartier général, un bataillon de missiles d'artillerie de campagne (lourd), une compagnie d'ingénieurs et une compagnie de l'ordonnance. La batterie du quartier général remplissait les fonctions d'administration, de communication, de sécurité et d'autres fonctions de soutien au commandement. Le bataillon d'artillerie de campagne (lourd) en tant qu'unité de tir de base était de loin le groupe le plus important. Il était composé d'un quartier général de bataillon, d'une batterie de service et de deux batteries de tir. Le quartier général et la batterie de service remplissaient toutes les fonctions d'administration, d'approvisionnement, de mess, de transport, d'entretien, d'enquête et de direction du feu pour le bataillon. Les batteries de tir avaient, pour fonctions, le tirage, le stockage et le transport de la charge de base des composants des missiles; l'assemblage, les essais, le ravitaillement en carburant et la mise à feu du missile; et l'entretien organisationnel de tous les missiles, du matériel d'essai et du matériel de manutention associé[96]. La société d'ingénierie a fourni de l'oxygène liquide et d'autres supports techniques pour les batteries de mise à feu, tels que les équipes de lutte contre l'incendie et le support de maintenance des ingénieurs. La compagnie de l'ordonnance a fourni les missiles, les ogives, les outils, les pièces et le soutien de maintenance pour les armes et l'équipement propres au missile dans le cadre de son soutien direct à l'unité de tir. Chaque batterie de tir faisait fonctionner un seul lanceur et se voyait attribuer une charge de base d'un missile par lanceur. Étant très mobile et transportable par voie aérienne, chaque bataillon était employé comme une seule unité de tir. Il pouvait être déplacé rapidement après l'achèvement d'un lancement de missile ou être maintenu en position de tir pendant un nombre indéfini de tirs[97].
Opérations du Redstone
Transporté en trois unités (tête de rentré, arrière et poussée), le missile a été conçu et construit pour être assemblé sur le terrain. L'ogive et les unités arrière formaient le corps du missile et contenaient l'ogive, les mécanismes de mise à feu et de tir, ainsi que les instruments de guidage et de contrôle. Le corps du missile était accouplé à l'unité de poussée qui était composée de la section centrale et de la queue. L'unité de poussée, construite en alliage d'aluminium, contenait les réservoirs d'ergols et le moteur-fusée[97]. Étant guidé par inertie, une fois que le Redstone a été lancé, il était au-delà des efforts supplémentaires de contrôle correctif de l'unité de tir. Par conséquent, pour atteindre la cible, il était nécessaire de fournir un moyen permettant au missile de déterminer où il se trouvait et où il devait recouvrir à tout moment sur toute sa trajectoire de vol. Ceci a été accompli par la plate-forme stabilisée ST-80 qui a fourni une référence fixe dans l'espace pour mesurer le mouvement angulaire de l'axe du missile et le déplacement du missile. Avant le lancement, la trajectoire prévue du missile a été calculée et les données ont été préréglées dans le système de guidage et de contrôle du missile. Cela a permis au missile de déterminer où il devrait être à tout moment pendant son vol. Après le lancement, le missile a détecté où il se trouvait dans l'espace et l'a comparé aux informations prédéfinies. En cas de divergence, le système de guidage et de contrôle calculait les mesures correctives nécessaires pour ramener le missile sur sa trajectoire prévue. Lancé en position verticale, le missile a continué à s'élever dans cette position jusqu'à ce que le système de guidage et de contrôle commence à le basculer progressivement dans une trajectoire balistique. Une fois que le missile a atteint une vitesse et une position suffisantes dans l'espace, le moteur-fusée s'est arrêté. Le missile a ensuite roulé vers le haut pendant plusieurs secondes jusqu'à ce que le corps se sépare de l'unité de poussée par la détonation des vis explosives et des cylindres pneumatiques. Une fois séparés, les deux unités ont suivi leurs trajectoires balistiques séparées. Lors de la rentrée de l'unité de corps, elle subit des actions correctives terminales et a ensuite continué le long de sa trajectoire vers la cible[98].
Production et approvisionnement du Redstone
Conformément à l'Ordnance Corps Order 46-52, daté du , le Corps de l'ordonnance choisit la Chrysler Corporation comme maître d'œuvre pour le programme d'achat et de production du Redstone. Le premier contrat industriel avec la Chrysler Corporation était un contrat industriel à coût plus fixe exécuté le 15 juin 1955. Il prévoyait la production et l'assemblage de trois missiles Redstone. Le Corps de l'ordonnance a signé un autre contrat industriel avec l'entrepreneur le . Il prévoyait également l'acquisition de deux ensembles d'équipements de manutention et de lancement en escale et de 10 ensembles de conteneurs de missiles et de composants de missiles. Un troisième contrat industriel prévoyait des services d'ingénierie sur une base coût plus fixe. Finalement, le Corps de l'ordonnance a fusionné ces trois contrats différents en un seul contrat industriel de base qui prévoyait la conception, le développement, la recherche, la fabrication, l'assemblage, la fourniture et la modification des composants et des éléments finaux du système pour le missile Redstone. Ce contrat a également lancé le concept «Round Buy» par lequel le gouvernement a acheté la totalité de missiles Redstone de la Chrysler Corporation au lieu d'adhérer aux pratiques antérieures d'achat de composants, de pièces détachées et d'assemblages de missiles[99].
Planification de la production des Redstone
La division des opérations industrielles de l'Army Ballistic Missile Agency (ABMA)[alpha 2] a soumis un plan de mobilisation pour le Redstone au bureau du chef de l'ordonnance en . En vertu de celle-ci, la division a accordé un délai de 18 mois pour la production des missiles. Le plan prévoyait également la production des missiles par blocs de six et l'introduction des seuls changements qui n'entraîneraient pas de retards dans les livraisons. Grâce à cette méthode, chaque missile dans chaque bloc serait identique à tous les autres missiles dans ce bloc. En outre, le plan prévoyait une augmentation ordonnée des taux de production d'un missile par mois à quatre missiles par mois, atteignant le taux de production maximal en 24 mois. Un changement radical dans cette planification a eu lieu à l'automne 1958. À ce moment-là, le quartier général supérieur a décidé de réviser ses plans pour le Redstone. Le Redstone serait un système intérimaire, utilisé seulement jusqu'à ce que le Pershing devienne disponible. Par conséquent, moins de missiles seraient nécessaires que ce qui avait été initialement prévu. Au lieu des 43 missiles inclus dans les plans de l'année fiscale (FY) , seuls 9 missiles Redstone supplémentaires seraient nécessaires dans le cadre d'un programme de rachat[100]. Jusqu'au cours de l'année fiscale , des dispositions avaient été prises pour l'achat de 53 missiles Redstone. Ainsi, le 9 à acquérir au cours de l'année fiscale 1959 mettrait fin au programme d'achat et de production du Redstone de 62 missiles et de trois ensembles d'équipement tactique d'appui au sol. Si cela signalait une fin plus précoce du programme de Redstone que prévu, d'autres mesures ont été prises dans le programme d'achat et de production à la suite de l'adoption de certains changements dans la conception du missile. La nouvelle conception des missiles, les missiles tactiques Redstone Block II, a également entraîné une modification de l'équipement de soutien au sol car l'équipement de soutien au sol des Block I et II n'était pas compatible avec les missiles de l'autre bloc de conception[101].
| Années fiscales | Besoins en fond du programme (en million d'USD) |
Achats et livraisons (les unités sont en million d'USD) | |||||||||||||
|---|---|---|---|---|---|---|---|---|---|---|---|---|---|---|---|
| Missile | Équipement au sol | ||||||||||||||
| Recherche et développement | Prod [notes2 1] |
Non-tactical | Tactical | ||||||||||||
| Développement | PEMA | Opération et maintenance | Total | Appro[notes2 2] | Livr[notes2 3] par assemblage | Appro | Livr par assemblage | Appro | Livr | Appro | Livr | ||||
| RDT&E [notes2 4] |
PEMA [notes2 5] |
Ingénierie | Assem [notes2 6] |
Ingénierie | Assem | ||||||||||
| PRIOR | 78,1 | 126,3 | 204,4 | 57 | 52 | 16 | 16 | 2 | |||||||
| 57 | 7,0 | 9,7 | 73,8 | 90,5 | 5 | 19 | 17 | 7 | 2 | 3 | |||||
| 58 | 4,4 | 6,6 | 104,2 | 115,2 | 16 | 20 | 10 | 6 | 1 | 1 | |||||
| 59 | 1,0 | 81,9 | 82,9 | 6 | 9 | 45 | 15 | 1 | 3 | ||||||
| 60 | 4,3 | 12,5 | 16,8 | 31 | 1 | ||||||||||
| 61 | 1,9 | [4,9]
2.2 |
9,0 | * 1 | 10 | ||||||||||
| 62 | [, 3]
5.4 |
5,7 | |||||||||||||
| 63 | , 4 | , 4 | |||||||||||||
| 64 | |||||||||||||||
| Total | 96,7 | 142,6 | 285,6 | 524,9 | 57 | 57 | 57 | 62 | 63 | 63 | 3 | 3 | 4 | 4 | |
- * : Fabrication de composants mineurs, montage et démontage d'un missile.
- [ ] : Report financé en année fiscale 61. Principaux composants achetés au cours des années précédentes.
- Production
- Approvisionnement
- Livraison
- Recherche, développement, essai et évaluation
- Achat d'équipements et de missiles, Armée de terre
- Assemblage
Installations d'assemblages des Redstone

Après que le département de la Marine ait transféré l'usine d'avions de la réserve industrielle navale au département de l'Armée en , la Chrysler Corporation a continué à occuper l'usine en exécution de ses contrats sur les programmes Redstone et Jupiter. L'usine de moteurs à réaction, rebaptisée Michigan Ordnance Missile Plant, était une installation hautement organisée, dotée d'équipements que la Chrysler Corporation utilisait efficacement dans le programme de production de Redstone. Ses caractéristiques de fabrication, de test et de contrôle de la qualité ont fourni adéquatement tous les éléments nécessaires à la Chrysler Corporation pour produire un missile tactiques[102].
Entraînement des troupes du Redstone
Le programme de formation des troupes garantissait que le missile déployé était accompagné d'hommes spécialement formés à son utilisation et prêts à l'entretenir et à le soutenir. La formation avancée s'est poursuivie pendant le déploiement du missile Redstone.
Responsabilité de la formation des troupes

L'Army Ballistic Missile Agency (ABMA) de l'armée a supervisé la formation sur le missile Redstone, en le centralisant dans l'Ordnance Guided Missile School (OGMS) C'était un arrangement pratique, car le site était le même pour l'arsenal de Redstone. C'était également l'emplacement du seul équipement d'entraînement précoce disponible, les missiles de développement Redstone. L'OGMS n'offrait normalement que la formation sur l'approvisionnement et la maintenance, mais a considérablement élargi ses offres de cours dans le cadre du programme de Redstone. La formation complète à Redstone a commencé par le développement d'un cadre clé et d'instructeurs potentiels et s'est poursuivie par des cours d'opérations (mise en place, lancement et guidage), ajoutés aux cours de logistique habituels (approvisionnement et entretien)[103]. Les instructeurs militaires ont assuré la majeure partie de la formation, mais des instructeurs qualifiés de la fonction publique et des entrepreneurs ont également donné des cours. Bien que la majorité des étudiants soient des cadres du Commandement de l'armée continentale et de l'ordonnance du personnel de l'entretien, plusieurs membres clés de l'ABMA et des agences associées se sont inscrits à des cours, et le département de la Marine a inscrit un certain nombre d'hommes pour étudier les Redstone / Jupiter. La proximité était un grand avantage dans la centralisation de l'instruction initiale de Redstone, puisque l'école disposait non seulement de l'autorité administrative de l'ABMA mais aussi de ses magasins et laboratoires. L'école avait accès à toutes les ressources de ces installations. Lorsque le cours l'exigeait, les étudiants se formaient sur le tas, souvent en contact quotidien étroit avec les ingénieurs et les scientifiques qui avaient conçu et développé le Redstone. L'ABMA avait également le pouvoir d'utiliser dans son programme de formation toute autre installation ou activité de l'ordonnance nécessaires, sur une base prioritaire et dans une mesure maximale. Ainsi, le programme de formation utilisait la zone de formation contiguë mais n'était pas limité par celle-ci. Plus tard, au fur et à mesure que l'équipement et le personnel formé devenaient disponibles, le Commandement de l'armée continentale a mené une formation supplémentaire sur Redsfone dans sa propre école à Fort Sill, dans l'Oklahoma[104].
Politique du Corps de l'ordonnance
Une politique de formation continue du Corps de l'ordonnance avait depuis longtemps inclus dans la mission de chaque installation opérationnelle la responsabilité de formation liée à la mission. Une telle formation sur place a permis à l'agence de donner une direction, une orientation et une surveillance constantes à un programme de formation centralisé et complet dans lequel elle détenait le principal intérêt. L'Ordnance Training Command, créé en au Aberdeen Proving Ground, était à l'origine entièrement responsable du programme de formation du Redstone. Mais en , par un changement dans sa mission, l'Ordnance Training Command se rendit à certaines installations de Classe II, telles que l'Army Ballistic Missile Agency (ABMA) de l'armée devint plus tard, les activités de formation associées à leurs missions. Néanmoins, l'Ordnance Training Command a conservé le contrôle opérationnel de toute la formation de l'ordonnance. L'école du Ordnance Guided Missile a obtenu l'approbation du programme de formation du Redstone par le chef de l'ordonnance, par le biais du Ordnance Training Command. La division de développement de missiles guidés a assuré la majeure partie de l'instruction pour le groupe initial d'étudiants. La nécessité d'une instruction directe diminuait à mesure que le programme créait son propre personnel enseignant, mais la responsabilité directe de l'instruction incombait à l'ABMA[105].
Division de formation des troupes de l'Army Ballistic Missile Agency
Avec une formation sur les missiles qui lui a été assignée, l'Army Ballistic Missile Agency (ABMA) a créé une division de formation dirigée par des officiers expérimentés sur le plan tactique pour s'acquitter de la tâche. Une telle organisation a économisé beaucoup d'argent en utilisant le laboratoire et les installations d'essai disponibles comme aides à la formation. Ainsi, il n'était pas nécessaire pour le département de l'Armée de construire un centre de formation supplémentaire. La division de la formation est devenue opérationnelle le 26 novembre 1956. Dans l'exercice de ses fonctions, la division de la formation a cherché à inculquer au soldat l'habileté du spécialiste des missiles afin que les troupes qui l'utilisent possèdent capacité et efficacité. Cela exigeait que la division de la formation établisse les exigences relatives à la formation individuelle et en unité, réalise la planification de toute la formation et détermine les objectifs du programme de formation. Pour ce faire, le directeur de la division a maintenu la liaison avec les services techniques, toutes les écoles de service et les divisions opérationnelles au sein de sa propre agence afin de déterminer les besoins de formation de la mission nationale et d'obtenir les informations techniques et logistiques nécessaires. Le premier bataillon qui a reçu une formation sur le Redstone a suivi un itinéraire unique et intéressant. Après avoir terminé les cours sur le guidage, le contrôle, le carburants et la propulsion, le personnel du 217e bataillon d'artillerie de campagne ont été divisés en quatre groupes et affectés au laboratoire d'essai, laboratoire de lancement et de manipulation, et laboratoire d'analyse et de fiabilité des systèmes de l'ABMA et le centre de service des ingénieurs de Chrysler Corporation[106]. Cette formation en cours d'emploi a permis de travailler sur le missile et son équipement connexe. Par conséquent, elle a encore élargi les connaissances des participants sur les missiles balistiques. La division de la formation a atteint le sommet de sa participation au programme de formation de Redstone au cours de l'exercice lorsqu'elle a présenté un projet de budget de 3 250 000 de dollars au Conseil d'examen des programmes. Ce projet de budget demandait à la division de la formation d'appuyer les fonctions de formation aux missiles balistiques de l'Ordnance Guided Missile School; pour soutenir l'équipement utilisé dans la formation technique; pour se procurer des composants de missiles, des pièces de rechange et des pièces de rechange pour la formation technique; et de payer les frais de gestion de la division de la formation[107].
Cours initiaux


Les premiers stagiaires ont occupé deux postes essentiels, formant le noyau du premier groupe de missiles d'artillerie de campagne de Redstone (le 40e) et le noyau du premier détachement de soutien de l'ordonnance du Redstone (le 78e) qui a fourni des instructeurs pour poursuivre le programme de formation[107]. Les progrès du programme de recherche et développement ont largement déterminé le premier programme de formation de Redstone. Les cours ont commencé en et se sont poursuivis sur une période de 18 mois en trois phases séquentielles de 6 mois. Les étudiants militaires et civils ont étudié les principes fondamentaux, les procédures et les techniques d'inspection, de réglage, de dépannage, de réparation et de maintenance du missile Redstone et de son équipement d'essai associé. Au cours de la phase I, un petit groupe d'étudiants qui avaient démontré leur potentiel en tant qu'instructeur a reçu une formation en cours d'emploi dans la division du développement de missiles guidés. La moitié de ce groupe s'est spécialisée dans la formation mécanique et l'autre moitié dans la formation à l'orientation et au contrôle. Ce premier groupe s'est rapidement divisé, certains poursuivant leur formation en tant que cadre clé et les autres poursuivant leur développement en tant qu'instructeurs pour les cours des cadres clés et des pensionnats. Au cours de la phase II du programme, les instructeurs-stagiaires ont préparé les plans de leçon pour les principaux cours pour cadres, observé et étudié des tests de tir statique à l'arsenal de Redstone et assisté à un tir de missile sur la Patrick Air Force Base. Ils ont également suivi un cours de formation d'instructeur de deux semaines à l'Ordnance Guided Missile School (OGMS). Au cours de la phase II du programme, ils ont commencé à enseigner les cours aux cadres clés. Alors que les instructeurs sélectionnés quittaient la formation régulière à la phase II, le personnel du détachement de soutien de l'ordonnance restants a continué la formation en cours d'emploi, se subdivisant à nouveau pour parallèlement à la formation donnée pendant la phase I[108]. Ces hommes, qui ont continué à s'entraîner en tant qu'unité, ont formé le noyau du détachement de soutien de l'ordonnance du Redstone. Du personnel d'approvisionnement supplémentaire a par la suite renforcé le 78e Détachement de soutien de l'ordonnance; il a ensuite poursuivi sa formation unitaire en vue de soutenir le programme de test utilisateur-ingénieur. Dans une tentative continue de ne sélectionner que des hommes qualifiés pour la formation des cadres clés de Redstone, l'Army Ballistic Missile Agency (ABMA) de l'armée a demandé que les candidats soient des hommes de carrière et de l'artillerie, de préférence avec une formation connexe antérieure avec une formation du missile MGM-5 Corporal, par exemple[109].
Aides à la formation des troupes
L'Army Ballistic Missile Agency (ABMA), dans le cadre de sa responsabilité de la formation et du contrôle des unités de Redstone, a préparé la documentation de formation et les aides à la formation pour les cadres. Les deux ensembles d'équipement au sol et les missiles de développement Redstone, disponibles à l'arsenal de Redstone au début de la formation, ont aidé les stagiaires à devenir efficaces dans la manipulation, le montage et le ravitaillement du missile[110]. Ces missiles factices ont ensuite été complétés par un simulateur de vol d'entraînement, qui indiquait la précision des données qui y étaient introduites pour déterminer la trajectoire de vol du missile. Cependant, le Commandement de l'armée continentale avait besoin d'instructeurs et l'ABMA de l'armée les a achetés. Chaque entraîneur de Redstone était une maquette à grande échelle avec un fourgon analyseur. L'entrepreneur a construit, six ont été achetés au coût de 3,5 millions de dollars. En 1961, chacun des trois groupes de missiles d'artillerie de campagne du Redstone en avait un, l'École d'artillerie de l'armée (anciennement l'École d'artillerie et de missiles) de Fort Sill en avait deux ; et Ordnance Guided Missile School en avait un. Le chef de l'ordonnance était responsable de la préparation des manuels techniques et le général commandant du Commandement de l'armée continentale était responsable des manuels de terrain. Les responsabilités générales étaient routinières. L'école d'artillerie et de missiles de Fort Sill avait pour tâche spécifique de préparer le manuel de terrain sur l'emploi du système de Redstone. Le manuel décrit l'organisation et la tactique emploi de toutes les unités organiques du groupe. Le manuel décrivait l'organisation et l'emploi tactique de toutes les unités organiques du groupe. L'ABMA a préparé les parties du manuel qui concernaient le détachement de soutien de l'ordonnance[111].
Groupe de missiles d'artillerie de campagne composite
Le produit final du programme de formation était un petit groupe de missiles d'artillerie de campagne composite et autosuffisant qui non seulement exploiterait et tirerait le missile Redstone, mais pourrait également répondre à ses propres besoins, même en effectuant des réparations et des entretiens sur place. Chaque membre du groupe a été formé en tant que spécialiste du Redstone. La planification initiale prévoyait qu'un groupe de missiles d'artillerie de campagne serait affecté en permanence à chaque armée de campagne, car le missile était un système d'arme tactique de l'armée de campagne. Les premières troupes à terminer la formation de Redstone ont composé le 40e Groupe de missiles d'artillerie de campagne, le premier de trois groupes de ce type à atteindre le terrain. La mission des cadres, décrite dans l'ordre du jour de la conférence de Redstone de et approuvée par le département de l'Armée, a été affectée au 78e détachement de l'ordonnance qui a été activé en [112]. Lorsque la 630e compagnie d'artillerie a été activée à l'arsenal de Redstone le , le 40e Groupe de missiles d'artillerie de campagne était à plein régime. Il a ensuite été affecté à l'Army Ballistic Missile Agency (ABMA). Le 40e Field Artillery Missile Group, le premier groupe de missiles lourds organisé dans l'armée américaine, a été transféré de Fort Carson, Colorado, Fifth Army, à l'arsenal de Redstone, Third Army, où il s'est réorganisé le . Le 217e Field était composé du 217e Field Bataillon de missiles d'artillerie et les composants de soutien, le quartier général et la batterie du quartier général, la 630e Ordnance Company et la 580e Engineer Support Company. Ces éléments avaient tous connu un long service au sein de l'armée dans des activités connexes. Avec la réactivation, ils ont gagné du nouveau personnel, une nouvelle mission et un nouveau tableau d'organisation et d'équipement; La 580e Engineer Support Company, activée à Fort Belvoir le , transporta trois cadres d'ingénieurs à travers la formation du Redstone, pour fournir un cadre chacun pour les groupes de missiles d'artillerie de campagne. Lorsque le 40e s'est formé un an plus tard, le 580e était presque à pleine puissance et était prêt à commencer l'entraînement individuel avancé et le travail en unité[113]. Le 217e bataillon de missiles d'artillerie de campagne, activé à l'arsenal de Redstone à l'effectif des cadres le , commença la formation des cadres le mois suivant. L'Ordnance Guided Missile School a dispensé des cours de base à Redstone, suivis par des cours spécialisés individuels cet été-là, alors que le personnel de remplissage continuait de suivre une formation pour amener le bataillon à ses effectifs. À la fin de l'été, le général commandant de l'ABMA a assuré au secrétaire à l'Armée que le bataillon serait prêt à intervenir un quart avant la date prévue de préparation de l'ordonnance. Le plan à longue portée de l'ABMA de l'armée prévoyait que la moitié du bataillon serait déployée au cours du troisième trimestre de l'exercice 1958 et l'autre moitié au cours du trimestre suivant. Le plan s'est avéré réaliste et le déploiement effectif a respecté ce calendrier. Les exercices sur le terrain et la formation avancée en unité et individuelle auraient dû commencer en , mais ont été retardés, parfois de plusieurs semaines.

Le ralentissement temporaire était en partie dû au fait que toutes les composantes du groupe avaient commencé à s'entraîner à moins que leur pleine force. Par conséquent, au cours des premiers mois, le personnel nouvellement affecté commençait encore une formation et recevait une instruction spéciale et intensive lorsque cela était nécessaire pour les intégrer dans le programme de formation[114]. En outre, certains retards d'approvisionnement et de financement, à la fois pour les équipements spécifiques aux missiles et de routine, ont entravé les progrès de la formation du groupe. Au cours de sa période de formation, le groupe a non seulement fourni des instructeurs pour ses propres cours, mais a également contribué substantiellement à la formation spéciale, y compris des cours pour le personnel de l'Ordnance Guided Missile School (OGMS) l'ABMA, le détachement d'instruction d'artillerie de campagne, l'armée École d'artillerie et de missiles et terrain d'essai de White Sands. Tout en maintenant son propre calendrier de formation, le groupe a mené une mission secondaire à multiples facettes. Cela comprenait des activités aussi diverses que l'assistance à l'ABMA dans ses travaux sur le missile Redstone; en soutenant l'OGMS et le détachement d'instruction d'artillerie de campagne dans la mise en place du programme de formation; effectuer des tests pour le Conseil d'artillerie; aider l'École d'artillerie et de missiles à formuler la doctrine et les procédures tactiques; présenter de fréquentes démonstrations et expositions pour les visiteurs importants; en aidant l'école d'artillerie et de missiles à préparer le manuel de terrain classifié; et transmettre les recommandations du groupe pour leur propre amélioration organisationnelle. Bon nombre de ces affectations spéciales ont fourni d'excellentes situations d'apprentissage pour la formation en cours d'emploi. Il ne fait cependant aucun doute que le programme de formation subit de fréquentes interruptions, dont certaines ne remplissent pas son objectif pédagogique. Le 217e bataillon a aidé le laboratoire de lancement et de manipulation de l'ABMA à élaborer une procédure de compte à rebours pour le tir du missile Redstone. Aidé par sa compagnie de l'ordonnance, le bataillon s'entraîna avec la fusée de R&D Jupiter-A CC-17 et le Jupiter-A CC-33, conduisant des démonstrations d'entraînement avec le missile 36. Les cadres des deux équipes de tir du 217e acquirent de l'expérience en observant le tir du CC-37. L'un des équipages a ensuite tiré le premier missile tactique, RS-1002, à cap Canaveral. L'autre équipage a tiré le missile CC-1004 au White Sands Missile Range[115].
Les 209e et 46e groupes FAM
Le programme Redstone en avait prévu la formation de quatre groupes de missiles lourds (Redstone), trois pour un déploiement en Europe et un pour une affectation dans la zone continentale des États-Unis. L'année suivante, le nombre de groupes de missiles d'artillerie de campagne retenus à trois: le 40e, le 46e et le 209e. Le 46e, comme le 40e, soutiendrait l'armée américaine en Europe tandis que le 209e resterait à Fort Sill pour former des troupes et aider aux tirs d'évaluation. Le 46e et le 209e ont été affectés à Fort Sill pendant la période d'entraînement, plutôt qu'à l'arsenal de Redstone comme le 40e l'avait été. Cependant, ils ont suivi le programme de formation établi par le 40e et ont utilisé le même modèle d'organisation générale. Une grande partie de la formation du 46e et du 209e était coordonnée, car leurs programmes de formation et de déploiement étaient presque parallèles[116]. Les deux ont été déployés vers la fin de l'année fiscale 1959[117].
Le Ordnance Training Command
L'Ordnance Training Command a récupéré en toute la formation des résidents pour le Redstone, ainsi que pour plusieurs autres roquettes et missiles. Presque toute la correspondance relative à ce basculement reconnaissait le fait qu'aucun basculement ne se produisait. Au contraire, l'Ordnance Training Command a officiellement assumé cette responsabilité de formation tout au long de l'histoire du Redstone. Le commandement des missiles d'artillerie de l'armée a continué à participer activement à la formation de Redstone, mais a toujours la mission d'effectuer une formation sur le nouvel équipement pour tous les systèmes de missiles balistiques[117].
Le 40e Groupe de missiles d'artillerie de campagne



La 40e armée du groupe de missiles d'artillerie de campagne l'a inspectée et l'a trouvée limitée en état de préparation opérationnelle[118]. À cette époque, en , aucune des deux batteries n'avait encore tiré de missile. De plus, le groupe n'avait encore reçu aucune de sa charge de base de quatre missiles. Le 16 mai, une lacune a été corrigée lorsque la batterie A a effectué, à Cap Canaveral, le premier lancement réussi par une troupe d'un missile tactique Redstone. La batterie A et son équipement, qui comprenait le missile et son équipement de soutien au sol, ont voyagé par avion de l'Army Ballistic Missile Agency (ABMA) au Cap et vice-versa. Le , la batterie B s'est qualifiée en tirant son missile (le missile Redstone Block I CC-1004) et en réalisant des « premières » supplémentaires. Ces tirs marquent la première utilisation d'équipements légers au sol; le premier tir tactique hors du terrain; le premier tir sans instrumentation et surveillance du blockhaus; le premier contrôle préalable à la délivrance de l'ordonnance et le contrôle de l'artillerie et le tir uniquement par les troupes; le premier tir dans des conditions environnementales désertiques et le premier tir de Redstone sur le champ de tir de White Sands; le premier tir dans des conditions autres que celles du niveau de la mer; et le premier tir du Redstone sur une cible terrestre. Le 40e avait maintenant terminé sa formation individuelle et d'équipage, son entraînement individuel d'artillerie et de l'ordonnance, son entraînement d'unité dans toutes les unités de la composante, ses tests d'entraînement requis de l'armée et ses tirs de fin d'études, et s'est embarqué en juin pour l'Europe. Le corps principal est monté à bord du navire le pour Saint-Nazaire, en France, et s'est déplacé en convoi à travers la France et l'Allemagne, arrivant à sa destination de la septième armée au début de juillet[119]. Une fois déployé, le groupe n'avait qu'un seul de sa charge de base de quatre missiles. Les trois autres missiles, expédiés séparément, sont arrivés sur le site de déploiement avant .
Le major général John Bruce Medaris (en), général commandant de l'Army Ordnance Missile Command, a écrit au général Henry I. Hodes (en), commandant de l'armée américaine en Europe, expliquant le degré de formation du groupe. En tant qu'unité tactique et en tant que spécialistes de Redstone, les hommes étaient bien entraînés, a-t-il noté. En tant qu'équipe militaire, cependant, il a souligné que les hommes avaient besoin de plus de formation et que 6 mois ne seraient pas trop longs à y consacrer. Le 40e était unique à bien des égards, a souligné le général Medaris, puisqu'il s'agit de la première des grandes unités de missiles pilotées par les forces militaires américaines à être déployée à l'étranger. En tant que telle, l'armée a la possibilité « d'écrire un livre ». Dès le début, le 40e avait été unique. Le général Maxwell Davenport Taylor, alors chef d'état-major, a confié au général Medaris le déploiement précoce du groupe en tant que responsabilité personnelle. Sa structure organisationnelle a fait l'objet de controverses tout au long, et la structure finale était un compromis. Les allocations d'équipement sont restées dans un état quelque peu fluide, le tableau final d'organisation et d'équipement étant réglé juste avant le déploiement. L'entraînement avec du matériel tactique se faisait sur une base d'accident et était fréquemment accompli par des improvisations, puisque l'entraînement commençait avant que le missile ne soit terminé[120]. Le manque de temps a également rendu nécessaire la prise en sandwich des tests d'entraînement de l'armée dans un programme déjà compressé. Puisqu'il s'agissait de la première unité tactique du Redstone, l'intérêt public et officiel généralisé, accompagné de pressions et de tensions, accompagnait chaque phase de son entraînement. Tous ces facteurs ont contribué à la recommandation du général Medaris pour une formation de shakedown supplémentaire de 6 mois pour suivre le déploiement. Le général Hodes informa le général Medaris, le , que le groupe et son équipement étaient arrivés « sans incident ni accident » et accepta le résumé du général Medaris sur l'état de préparation du groupe[121].
Le 46e groupe de missiles d'artillerie de campagne
Le 46e Groupe de missiles d'artillerie de campagne s'est déployé en Europe près d'un an plus tard. Il a profité des expériences pionnières du 40e et a évité la plupart de ces problèmes associés. Ses hommes et son équipement ont voyagé sur plusieurs navires différents à Bremerhaven, en Allemagne, en avril 1959, et ont rejoint cette ville portuaire. Le groupe a ensuite marché pendant 800 km jusqu'à sa destination à Neckarsulm, en arrivant le . Là, il est devenu un groupe de soutien à la fois pour la septième armée et les forces de l'OTAN. Ses unités constituantes étaient le quartier général et la batterie du quartier général; le 2e Bataillon, 333e Artillerie; la 523e compagnie d'ingénieurs, activée au fort Belvoir; et la 91e Ordnance Company activée à l'arsenal de Redstone[122]. Tous avaient des affectations à Fort Sill au moment où le 46e les a incorporés. Le 46e fut affecté à Fort Sill tout au long de sa formation. Après avoir terminé la formation en groupe et individuelle, le groupe a participé aux essais d'ingénierie-utilisateur au White Sands Missile Range en janvier et février, tirant deux missiles. Le groupe s'est déployé avec sa charge de base complète de quatre missiles. La batterie A, présente au White Sands Missile Range en mars 1960 pour ses tirs annuels de pratique de service, a tiré le Redstone modifié Block II et est revenue en Europe en avril. La batterie B est arrivée en mai pour ses mises à feu annuelles. Son missile avait la tâche supplémentaire d'emporter un téléviseur de bord pour transmettre des images en vol. La batterie B est revenue en Allemagne en juin. Les deux batteries de chaque groupe de missiles d'artillerie de campagne ont tenu chaque année leurs tirs de pratique de service au White Sands Missile Range[123].
Le 209e groupe de missiles d'artillerie de campagne
Le 209e groupe de missiles d'artillerie de campagne, le groupe de soutien CONUS, était le deuxième groupe formé, en cours de déploiement à Fort Sill, au cours du dernier trimestre de l'exercice 1958. Outre son quartier général et sa batterie de quartier général, ses composants étaient le 4e bataillon de la 333e artillerie, Ordnance Company et la 76e compagnie d'ingénieurs[124]. La mission du 209e incluait non seulement le soutien aux missiles des Forces de l'Armée Stratégique, mais aussi le soutien aux tirs annuels de pratique de service de tous les groupes de missiles d'artillerie de campagne. Chaque batterie de chaque groupe de missiles d'artillerie de campagne a tiré un missile chaque année. Les tirs réels ont été organisés par le 209e à Fort Wingate avec le White Sands Missile Range comme zone d'impact. Cependant, seuls quatre missiles étaient dépensés chaque année par les six batteries. Les deux batteries de tir du 209e s'entraînaient avec les 40e et 46e groupes et n'avaient pas de tirs proprement dits[125].
Responsabilités
L'approvisionnement des groupes de missiles d'artillerie de campagne était, comme la formation des troupes, centralisé dans l'Army Ballistic Missile Agency (ABMA). Le Redstone a suivi le plan d'approvisionnement propre au missile balistique de faible densité et techniquement complexe. Le groupe de missiles d'artillerie de campagne a été organisé avec son propre ingénieur et ses propres sociétés d'approvisionnement et d'entretien de l'ordonnance. L'ABMA a directement fourni le soutien logistique spécialisé, tandis que les canaux d'approvisionnement normaux fournissaient les articles d'usage commun[125]. La troisième armée a nommé l'ABMA de l'armée comme premier quartier général de la chaîne d'approvisionnement, et les bulletins d'approvisionnement de Redstone ont spécifiquement nommé le général commandant de l'ABMA, comme l'officier d'approvisionnement responsable du matériel conçu par l'ordonnance, à la fois dans le premier et l'approvisionnement de réapprovisionnement. En outre, il accélérerait également l'approvisionnement par les canaux normaux, si un retard d'approvisionnement menaçait la capacité opérationnelle du groupe. Cette autorité de financement n'était pas clairement liée aux responsabilités de soutien est devenue évidente dans les premiers mois suivant l'activation du groupe. Le général John Bruce Medaris (en) et le colonel Robert C. Gildart, le commandant du 40e, ont appelé à plusieurs reprises l'attention sur la situation de financement insatisfaisante et sur l'absence de responsabilité de soutien clairement définie, avec les dommages qui en résultent pour le programme de formation. Dans le cas du 40e, le groupe a réquisitionné ses besoins en juin, avant son activation en septembre. En janvier, il manquait encore de nombreux éléments de support communs. Certains équipements tactiques arrivaient également en retard et le commandant avait jugé nécessaire de reporter la phase d'entraînement de l'unité du groupe de plusieurs semaines jusqu'à son arrivée. À la fin du mois de novembre, l'ABMA de l'armée a jonglé avec ses propres fonds, avec l'accord du chef de l'ordonnance, pour prêter suffisamment au groupe pour le rattraper jusqu'en janvier. Une enquête menée en janvier et des mesures de suivi au niveau du département de l'Armée ont clarifié la situation en matière d'approvisionnement et, à la fin du mois, le groupe a signalé que l'approvisionnement n'était plus un problème majeur[126]. L'équipe d'enquête du bureau du chef de l'ordonnance a constaté que le défaut fondamental derrière le retard d'approvisionnement était que les fonds des consommateurs avaient été alloués tard le , près de 5 mois après l'activation du groupe. L'équipe a recommandé que le chef d'état-major adjoint chargé de la logistique fournisse les publications de base et les pièces de rechange de l'unité en même temps et automatiquement avec la première sortie d'équipement, au moment de l'activation. L'équipe d'enquête a en outre recommandé que le chef d'état-major adjoint chargé des opérations fournisse des fonds aux consommateurs et précise les responsabilités en matière de financement au moment où l'unité a été mise en service. Bien que l'approvisionnement de base ne soit plus un problème, le 40e a continué à avoir des difficultés d'approvisionnement jusqu'à et après son déploiement. La plupart d'entre eux étaient directement attribuables au fait qu'il s'agissait de la première unité de ce type à être déployée[127].
Soutenir le groupe déployé
À l'approche de la date de déploiement du 40e Groupe de missiles d'artillerie de campagne, le programme déjà télescopé a pris les caractéristiques du programme de crash. Le missile et son équipement de soutien au sol étaient toujours en cours de modification. Le chef d'état-major adjoint aux opérations a approuvé l'équipement léger pour le 40e, à condition que le déploiement ne soit pas retardé. L'unité en main a été renvoyée au laboratoire d'équipement de lancement et de manutention de l'Army Ballistic Missile Agency (ABMA) pour le renforcement de ses dispositifs de sécurité face aux rigueurs de la manutention des troupes[128]. Elle a été renvoyée à l'unité à l'heure limite. La batterie A a tiré avec l'ancien équipement tandis que la batterie B a utilisé le nouveau. Afin de déployer le groupe dans les délais prévus (avant la fin de juin 1958), l'ABMA a désigné l'équipement déployé en tant que Block I et s'est arrangé pour le remplacer complètement par l'équipement du Block II dans les prochains mois. Des équipements légers et des équipements de stockage et de transport supplémentaires, prévus pour le 40e groupe opérationnel de missiles d'artillerie de campagne, avaient également été commandés pour le 209e et le 46e. Le général John Bruce Medaris a écrit au général Henry I. Hodes, au moment où le 40e s'approchait de sa destination européenne, que le groupe était bien formé sur le Redstone mais qu'il pouvait utiliser un entraînement de 6 mois en tant qu'unité militaire, l'équipement, qui n'avait pas encore démontré le degré de fiabilité souhaitée, serait remplacée dès que possible. Le général Hodes a écrit qu'il comprenait les difficultés de formation que le groupe avait rencontrées et qu'il donnerait suite à la suggestion de formation. Il s'est toutefois déclaré préoccupé par l'équipement, car l'armée américaine en Europe devait être en permanence prête, entièrement équipée et rapidement approvisionnée. Il a ajouté[129]:
« La nature pionnière de cette unité et les implications de sa présence ici sont reconnues. Le potentiel de l'arme ne sera pas dégradé par un manque d'attention aux besoins de l'unité. J'espère que la prochaine unité Redstone ne sera pas accablé pendant l'entraînement par les fonctions du conseil de l'armée. »
Une controverse sur l'état de préparation opérationnelle du groupe s'est enflammée à mesure que l'été avançait. L'armée américaine en Europe a câblé à l'ABMA cinq pages d'objets d'équipement jugés extrêmement rares. L'ABMA a envoyé des représentants en Europe pour enquêter sur le problème d'approvisionnement. Ces représentants ont par la suite allégué que les pénuries, pour la plupart, n'étaient pas réelles. Ils ont souligné que, dans certains cas, ils résultaient d'une identification incorrecte ou d'un manque d'inventaire. Dans d'autres cas, il s'agissait de tentatives de surcharger l'inventaire au-delà des exigences. L'ABMA a envoyé des représentants en Europe pour enquêter sur le problème d'approvisionnement. Ces représentants ont par la suite allégué que les pénuries, pour la plupart, n'étaient pas réelles. Ils ont souligné que, dans certains cas, ils résultaient d'une identification incorrecte ou d'un manque d'inventaire. Dans d'autres cas, il s'agissait de tentatives de surcharger l'inventaire au-delà des exigences. Un porte-parole de l'armée américaine en Europe a cependant insisté:
« Nous ne sommes pas encore opérationnels et ne serons jamais dans un état opérationnel continu (jusqu'à ce que les approvisionnements commencent à couler régulièrement de l'arsenal de Redstone). L'armée a eu du mal à nous approvisionner toute l'année en CONUS et aucune amélioration n'a été notée dans le système depuis son arrivée ici. »
L'ABMA de l'armée a reconnu que le groupe n'était pas pleinement opérationnel et a soutenu que l'attribution d'une mission opérationnelle était prématurée. Un seul missile a été envoyé avec le groupe, et le groupe n'était équipé que de suffisamment de composants pour tirer ce missile[130]. La controverse s'est largement dissoute lorsque les missiles et équipements restants ont atteint le groupe, aux dates prévues, cet automne. Le groupe de missiles d'artillerie de campagne est arrivé le suivant formé, entièrement équipé et pleinement opérationnel. Le 46e, comme le 40e, n'a jamais eu à démontrer sa disponibilité opérationnelle, sauf en temps de paix. Les deux sont devenus des pièces maîtresses de la septième armée pour de nombreuses démonstrations de la capacité de combat de l'OTAN, de l'armée américaine en Europe, de la septième armée et du septième corps. Les deux groupes ont également poursuivi leur formation militaire en Europe, participant à tous les exercices et manœuvres de gestion, aux tests d'entraînement de l'armée et aux inspections de compétence technique. Ils sont également retournés une fois par an au White Sands Missile Range pour des tirs annuels d'entraînement au service. La controverse s'est largement dissoute lorsque les missiles et équipements restants ont atteint le groupe, aux dates prévues, cet automne. Le 46e printemps, le groupe de missiles d'artillerie de campagne est arrivé le suivant formé, entièrement équipé et pleinement opérationnel. Le 46e, comme le 40e, n'a jamais eu à démontrer sa disponibilité opérationnelle, sauf en temps de paix. Les deux sont devenus des pièces maîtresses de la septième armée pour de nombreuses démonstrations de la capacité de combat de l'OTAN, de l'armée américaine en Europe, de la septième armée et du septième corps. Les deux groupes ont également poursuivi leur formation militaire en Europe, participant à tous les exercices et manœuvres de gestion, aux tests d'entraînement de l'armée et aux inspections de compétence technique. Ils sont également retournés une fois par an au White Sands Missile Range pour des tirs annuels d'entraînement au service. Le , les missiles affectés aux unités d'outre-mer ont été convertis du Block I à la configuration du Block II. Les 40e et 46e groupes FAM sont devenus opérationnels à ce moment-là. Dans le cas de l'équipement de soutien au sol, l'Army Ballistic Missile Agency (ABMA), appuyée par le maître d'œuvre, a accéléré la modernisation de celui-ci en échangeant le Block II pour la configuration du Block I. Les opérations de soutien sur le terrain de l'ABMA de terre ont remis tous les kits de conversion et de modification essentiels aux utilisateurs afin que l'équipement puisse être échangé le plus rapidement possible. En outre, les opérations d'appui aux missions ont répertorié les articles de ravitaillement indispensables au maintien du programme de Redstone afin que ces articles puissent être fournis sur demande avec un minimum de retard[131].
Élimination progressive du Redstone
.png.webp)
Avec le déploiement du missile MGM-31 Pershing plus rapide et plus mobile en , le Redstone a commencé à être progressivement éliminé en tant que missile tactiques de l'armée. Cela avait été le plan depuis le début puisque le département de l'Armée considérait officiellement le Redstone comme étant seulement un missile provisoire qui ne serait déployé que pendant la période nécessaire au développement du Pershing. À la fin de , lorsqu'il est devenu évident que le déploiement du Pershing était imminent, un comité a commencé à se réunir au Commandement des missiles de l'armée pour planifier l'élimination progressive du Redstone. Le Commandement des missiles de l'armée, en tant qu'organisme responsable de la gestion de l'élimination du système, a préparé un projet de plan d'élimination qui a reçu l'approbation du département de l'Armée le . Selon ce plan, tous les missiles Redstone et certaines pièces d'autres équipements seraient renvoyés d'outre-mer. Tout cet équipement serait temporairement stocké au dépôt militaire de Pueblo. De plus, le Commandement avait l'intention d'offrir l'équipement de Redstone à d'autres agences du département de la Défense et à d'autres clients potentiels par l'intermédiaire de l'Agence. Lorsque le système Pershing a commencé à se déployer en , l'équipement Redstone a commencé à être retiré et retourné conformément aux dispositions du plan d'élimination progressive. À la fin de , toutes les unités tactiques utilisant le Redstone ont été inactivées et le système d'arme de Redstone a été classé comme obsolète. Les articles d'équipement ont été annoncés dans tout le département de la Défense dans le cadre du programme d'utilisation du matériel de défense. Cependant, les missiles eux-mêmes sont restés dans l'inventaire du DA, car le commandement des missiles de l'armée prévoyait leur utilisation dans les programmes de développement d'armes de défense aérienne[132].
Le Redstone « cible »

En mai 1964, la Branche des cibles de la Direction de la recherche et du développement du Commandement des missiles de l'armée a demandé six missiles Redstone avec leur équipement de soutien au sol pour utilisation comme cibles possibles dans le programme de développement Hawk ATBM / HIP 1965-66. Plus tard, le général de brigadel Howard P. Persons, Jr., en tant que général commandant adjoint pour les systèmes de défense aérienne au Commandement des missiles de l'armée, a établi une exigence pour les 23 missiles Redstone désactivés. Cela signifie que les 23 missiles, avec leur équipement de soutien au sol, seraient utilisés pour répondre aux besoins de défense aérienne[133]. Leur disposition serait contrôlée par le général commandant adjoint des systèmes de défense aérienne. Cependant, le , le bureau du secrétaire à la Défense a demandé l'attribution de huit missiles Redstone pour une utilisation par l'Agence des projets de recherche avancée dans le cadre d'un programme d'essais expérimentaux. Une demande ultérieure, le 6 avril de cette agence, a porté à 15 la quantité de missiles nécessaires. L'Agence des projets de recherche avancée a déclaré qu'elle avait l'intention de lancer cinq des missiles Redstone depuis l'île de San Nicolas dans le cadre du programme de test Data Assist à la fin de et 10 des missiles au début de dans Woomera dans le cadre du programme Sparta. En raison de ces actions, le Commandement des missiles de l'armée a dû demander le retour d'équipement supplémentaire d'outre-mer. En fait, il a également dû emprunter du matériel qu'il avait réservé à la Smithsonian Institution. Le , ce dernier accepta de prêter l'équipement au Army Missile Command, étant entendu que le matériel serait restitué après l'achèvement du programme de lancement. Le , l'Army Missile Command a conclu un contrat avec la Chrysler Corporation. Aux termes de ce contrat, l'entrepreneur a accepté d'inventorier, d'inspecter et de sélectionner les missiles, l'équipement et les pièces de rechange de Redstone à remettre à neuf et à utiliser pour le lancement des 23 missiles[134]. L'entrepreneur a également accepté d'expédier le matériel sélectionné à l'usine de missiles de l'armée du Michigan pour une remise à neuf et une réparation ultérieures. En attribuant les 15 missiles Redstone à l'Advanced Research Projects Agency et en prévoyant d'utiliser 8 missiles dans le cadre du programme de développement Hawk ATBM / HIP au cours de l'année fiscale , l'Army Missile Command avait prévu l'utilisation d'équipements évalués à plus de 626 960 000 de dollars dans des projets de recherche et des programmes de développement. En conséquence, les seuls actifs qui restaient dans l'inventaire du commandement du matériel de Redstone au étaient évalués à 135 602 de dollars. La commande avait l'intention de faire des efforts supplémentaires pour délivrer ces éléments à d'éventuels utilisateurs. Il semblait probable qu'il n'y aurait pas de matériel du programme Redstone qui ne serait pas utilisé d'une manière efficace[135].
Retraite cérémonielle du Redstone

Lors d'une cérémonie sur le terrain de parade à l'arsenal de Redstone le 30 octobre 1964, le missile Redstone a été officiellement retiré. Le général commandant du Commandement des missiles de l'armée, le major général John G. Zierdt, a fait l'éloge du Redstone comme[135] :
« Un autre soldat accomplissant un long et honorable service après avoir répandu le nom et la réputation de cet arsenal et de ses habitants à travers le monde. »
Tout en rejetant la sentimentalité sur une arme que « la technologie de pointe a dépassée », il a souligné que le Redstone nous avait[136] :
« Appris beaucoup de choses, .. A servi l'armée avec distinction, .. [Et] a aidé à maintenir la paix. Aucun soldat ne pouvait aspirer à plus. »
Le Redstone, le « vieux fiable » de l'armée
En tant que missile tactique d'artillerie de campagne de l'armée, le Redstone a eu un temps de service court. D'abord déployé le , puis désactivé à la fin de juin , le Redstone n'a passé que 6 ans sur le terrain. Ainsi, il était sur le terrain 2 ans de moins que ce que le Corps de l'ordonnance avait passé ( à ) à développer le missile. Cependant, cela ne révèle pas l'importance des succès remportés par le Redstone au cours de ses 14 années de vie. En effet, au cours de ces années, le Redstone a accumulé une liste de « premières » si longue et si impressionnante que son palmarès pourra longtemps servir d'objectif aux développeurs de systèmes de missiles actuels et futurs. En même temps, il a contribué aux développements scientifiques dans le domaine de la technologie des missiles qui ont fait progresser l'état de l'art à un rythme très rapide. Les spécialistes des missiles de l'armée ont utilisé le Redstone pour prouver ou réfuter des concepts et des techniques qui ont permis de créer une base d'informations qu'ils ont utilisée pour développer les missiles Jupiter, Pershing, Honest John, Littlejohn et Sergeant. En raison de son succès phénoménal en vol, les scientifiques l'ont également utilisé pour des expériences audacieuses et complexes dans l'espace ainsi que pour des applications militaires. Par conséquent, le Redstone est devenu le lanceur du programme spatial américain[137].
Projet Orbiter

Dès 1952, des discussions ont eu lieu sur la possibilité d'effectuer des recherches au moyen de satellites terrestres artificiels en orbite. Ces satellites seraient équipés de divers types d'appareils de mesure et de matériel radio pour transmettre les données recueillies à la terre. Il était évident, cependant, qu'un puissant moteur-fusée, capable de produire une poussée suffisante pour accélérer le satellite à une vitesse d'environ 27360 km/h, serait nécessaire. Il était également évident qu'il serait nécessaire de guider le satellite dans un plan orbital approprié. À cette époque, l'état de cette technologie était insuffisant pour cette tâche. Puis, le , au bureau de la recherche navale, Wernher von Braun propose d'utiliser le Redstone comme étage principal d'une fusée à 4 étages pour le lancement de satellites artificiels. Il expliqua que cette fusée, utilisant des fusées Loki 11-A dans ses trois étages supérieurs, serait capable d'injecter un objet d'environ 8 kilogrammes sur une orbite équatoriale à une altitude de 300 kilomètres. De plus, comme le véhicule de lancement serait assemblé à partir de composants existants et éprouvés dans un délai relativement court, le projet serait peu coûteux. D'autres discussions et sessions de planification ont abouti à l'adoption de la proposition en tant qu'entreprise conjointe de l'armée et de la marine appelée Project Orbiter. Le projet proposé a été soumis au secrétaire adjoint à la Défense le . Cependant, 5 jours plus tard, il est devenu une question morte après que le président ait officiellement sélectionné une autre projet de satellite terrestre artificiel, le projet Vanguard[138].
Le Jupiter-C


En raison des contraintes dynamiques sévères et de la chaleur intense rencontrées par un objet rentrant dans l'atmosphère terrestre, l'Agence des missiles balistiques de l'armée a rapidement reconnu la nécessité de développer des méthodes et des matériaux de construction de cône de nez pour protéger la charge utile pendant la rentrée. Bien que des essais approfondis en laboratoire aient pu prouver la justesse de l'approche adoptée pour combattre le problème de la rentrée dans l'atmosphère, les scientifiques de l'Army Ballistic Missile Agency (ABMA) ont estimé qu'il était nécessaire d'effectuer des essais en vol afin que le cône de nez nouvellement développé puisse être testé dans un environnement de rentrée réel. Pour ces essais, l'Agence a utilisé la fusée composite, proposée pour la première fois dans le cadre du projet Orbiter. Malgré le fait que le véhicule était un Redstone modifié, l'ABMA l'a désigné sous le nom de Jupiter-C en raison de son utilisation dans le programme de développement de Jupiter. L'étage final, destiné à mettre en orbite un satellite dans son ancienne configuration, a été remplacé par un cône de nez Jupiter à échelle réduite. En tant que véhicule composite, il se composait d'un booster Redstone allongé comme premier étage et d'un arrangement en grappe de fusées Sergeant à échelle réduite dans les deux étages solides. Plusieurs de ces fusées ont été assemblées, mais seules trois d'entre elles ont volé en tant que véhicules d'essai de rentrée Jupiter (RS-27 le , RS-34 le , et RS-40 le )[139]. Les trois vols ont été considérés comme réussis, mais ce n'est qu'au cours du dernier tir que le cône de nez a été récupéré, après son impact en un point situé à 2 150 kilomètres du point de lancement. Pendant son vol, le cône de nez a atteint une altitude de 419 kilomètres et a survécu à des températures de plus de 1093°C pendant la rentrée dans l'atmosphère. Premier objet à être récupéré dans l'espace, le cône de nez a été montré à la télévision nationale par le président et a ensuite été placé en exposition permanente à la Smithsonian Institution[140].
Les satellites Explorer



Ernst Stuhlinger, de l'Army Ballistic Missile Agency (ABMA), a révélé dans un discours prononcé lors du symposium scientifique de l'armée à l'Académie militaire des États-Unis, à West Point, dans l'État de New York, en , que pratiquement tous les composants nécessaires au lancement réussi d'un satellite étaient disponibles à l'ABMA. Ces composants, a-t-il dit, provenaient du précédent projet Orbiter et étaient également disponibles dans le cadre du programme de véhicule d'essai de rentrée Jupiter-C. Il a également indiqué que l'ABMA disposait d'un programme d'évaluation de l'orbite, projeté pour la première fois par la division du développement des missiles guidés en . Il s'agit d'un programme informatique qui fournit des données scientifiques sur l'aplatissement de la terre, sur la densité de la haute atmosphère et sur l'ionisation à haute altitude. Dans son discours, Ernst Stuhlinger a notamment fait remarquer que la charge utile de 136 kilogrammes du missile d'essai à rentrée Jupiter-C pouvait être convertie en un quatrième étage de fusée et en un satellite terrestre artificiel[141]. En déclarant que le programme projeté comprenait également des études sur les conditions atmosphériques élevées, sur les couches ionisées des grandes altitudes, sur la durée de vie des satellites, sur le champ de gravité terrestre, sur les études mathématiques des satellites en orbite, sur le matériel de récupération, sur les revêtements de protection des cônes de nez et sur les équipements de radiopistage et de télémétrie (tels que le micro-lock, un petit émetteur radio à ondes continues développé par le Jet Propulsion Laboratoriy pour le projet Orbiter), Stuhlinger a renforcé les rumeurs, très répandues à l'époque, selon lesquelles le département de l'Armée était engagé dans un projet de satellite non autorisé. En raison de ces rumeurs, le secrétaire à la Défense a ordonné au département de l'Armée de s'abstenir de toute activité spatiale. Par la suite, le département a réaffirmé son étroite collaboration avec le programme Vanguard et a nié que l'un de ses programmes de recherche ait interféré avec les utilisations tactiques prévues du Redstone. Puis, l'Union soviétique lance Spoutnik I le . Un mois plus tard, l'Union soviétique mettait en orbite un deuxième satellite, plus grand, contenant la chienne Laïka. Dans ce pays, le projet Vanguard vacille lorsqu'il connaît des échecs répétés. Le secrétaire à l'Armée de terre soumet alors au secrétaire à la Défense une proposition de programme de satellites au cours du mois d'octobre. Il fait remarquer que huit missiles Jupiter-C sont disponibles et qu'avec une légère modification, ils seraient capables de lancer des satellites artificiels. Il a suggéré que le département de l'Armée soit autorisé à poursuivre un programme de satellite en trois phases en utilisant ces Jupiter-C[142]. La première phase du programme proposé prévoyait le lancement de deux missiles Jupiter-C dans lesquels le cône de nez serait remplacé par un quatrième étage contenant des instruments qui seraient emballés dans un conteneur cylindrique le satellite. Dans la deuxième phase du programme proposé, l'armée lancerait cinq des missiles Jupiter-C qui orbiteraient des satellites équipés d'installations de télévision. La troisième et dernière phase du programme proposé impliquait également le lancement d'un Jupiter-C. Le cône de nez de ce missile devait être fixé sur le satellite. Dans celui-ci, le cône de nez serait remplacé par un satellite de surveillance de 136 kilogrammes. Le , le secrétaire à la Défense ordonna au département de l'Armée de modifier deux missiles Jupiter-C et de tenter de placer un satellite terrestre arti2ciel en orbite avant . Quatre-vingt-quatre jours plus tard, le 31 janvier 1958, l'ABMA mettait en orbite le premier satellite américain, Explorer I. Le lancement fut un succès. Après ce lancement réussi, cinq autres de ces missiles Jupiter-C modifiés (redésignés par la suite Juno I) ont été lancés pour tenter de placer d'autres satellites Explorer en orbite. Trois de ces tentatives se sont soldées par un échec. Il s'agit de Explorer II, RS-26, le , Explorer V, RS-47, le et Explorer VI, RS-49, le . Les deux autres réussites sont Explorer III, RS-24, le et Explorer VI, RS-44, le . Au cours de ce programme de satellites, le département de l'Armée a recueilli une grande quantité de connaissances sur l'espace. Explorer I a recueilli et transmis des données sur les densités atmosphériques et l'aplatissement de la Terre. On se souvient surtout de sa découverte de la ceinture de rayonnement cosmique de Van Allen[143]. Explorer III a également recueilli des données sur la densité atmosphérique, tandis qu'Explorer IV a collecté des mesures de rayonnement et de température[144]
Projet de démonstration de la faisabilité de la télévision : Le T-1 TV

Le projet de démonstration de la faisabilité de la télévision est un projet de recherche qui pourrait être utilisé dans les futurs programmes spatiaux ainsi que dans les applications militaires. L'Army Ballistic Missile Agency (ABMA), sous la direction du chef de la recherche et du développement, a proposé un programme de développement visant à déterminer la faisabilité de l'utilisation de systèmes de télévision embarqués dans les missiles pour évaluer les dommages causés aux cibles. Cette proposition, faite en , trouve son origine dans les études d'évaluation des dommages causés aux cibles et de surveillance de JANUS « B ». En outre, le commandement de l'armée continentale avait exprimé le besoin d'un tel système et le bureau du chef des transmissions avait manifesté son intérêt pour le projet. Le bureau du chef de l'ordonnance a reçu l'approbation du projet proposé par le département de l'Armée le . Il a ensuite confié la responsabilité globale des systèmes à l'Army Ordnance Missile Command, tandis que l'ABMA est devenue le directeur du projet. Le Signal Corps a également participé en tant qu'agence responsable du développement de la caméra de télévision, de l'émetteur et des composants du récepteur au sol. Et comme le Redstone était disponible pour les essais de démonstration de faisabilité, il a été choisi pour le projet puisque l'objectif global était de montrer qu'une unité de télévision pouvait être utilisée avec succès dans un missile tactique pour fournir à un commandant sur le terrain une évaluation instantanée de la performance des missiles tirés sous sa direction[145]. La Chrysler Corporation Missile Division a conçu et construit le véhicule de reconnaissance télévisuel en modifiant le nez de rentrée de Jupiter. La Radio Corporation of America a développé et équipé les capsules avec le matériel de télévision. La technique employée par le système consistait essentiellement à éjecter la capsule (contenant la caméra de télévision et l'émetteur) de la base du corps de Redstone. La capsule au nez émoussé traînait derrière le corps de rentrée de sorte qu'au moment de l'impact de la charge utile, la capsule se trouvait encore à une altitude d'environ 13 kilomètres. Cinq essais en vol ont prouvé la faisabilité du système. Les deux premiers essais en vol ont utilisé des modèles expérimentaux tandis que les trois derniers étaient des modèles prototypes. Le premier essai en vol, le à la base aérienne d'Eglin, en Floride, a utilisé un avion B-57 pour larguer la capsule. Quatre missiles Redstone Block II, CC-2011, CC-2014, CC-2021 et CC-2022, ont été utilisés lors des autres essais. Ces missiles, tous de la série d'essai Ingénierie-Utilisateur, ont été mis à disposition pour le projet en plus de leur utilisation comme tirs d'entraînement des troupes au White Sands Missile Range. En résumé, le projet s'est avéré être un succès incontestable en démontrant qu'un véhicule de reconnaissance télévisuel pouvait être utilisé pour surveiller la zone d'impact des missiles tactiques[146]. Il a également démontré une fois de plus la fiabilité et la flexibilité du système du missiles Redstone[147].
Le lancement du missile CC-2014 est disponible au lien suivant :
(en) [vidéo] Redstone Missile CC-2014 at White Sands Missile Range, New Mexico on March 15, 1960. sur YouTube
L'opération Hardtack


Le projet d'armement spécial des forces armées et le département de la Défense ont décidé en d'étudier les effets des détonations nucléaires à très haute altitude. Ils ont créé un programme d'essai qu'ils ont appelé « opération Hardtack » pour mener à bien un projet de recherche complet. En , puis en février, des membres de l'Army Ballistic Missile Agency (ABMA) assistent à des conférences sur l'opération Hardtack et tentent de persuader l'Armed Forces Special Weapons Project d'utiliser les missiles Redstone dans l'opération Hardtack. Ils ont fait valoir la fiabilité et la précision éprouvées du Redstone pour justifier son utilisation pour transporter les engins nucléaires à faire exploser dans l'opération. Enfin, l'Armed Forces Special Weapons Project a demandé à l'ABMA de participer à l'opération et, ce faisant, de tirer deux missiles Redstone qui feraient exploser des ogives nucléaires à des altitudes spécifiées. À l'origine, l'île How dans l'atoll de Bikini a été choisie pour les tirs d'essai des deux missiles Redstone. Toutefois, ce choix a ensuite été remplacé par l'île Johnston[147]. En vue de l'opération, l'ABMA a modifié trois missiles Redstone, RS-50, 51 et 53, pour les utiliser lors des essais. Les missiles CC-50 et CC-51 étaient prévus pour une utilisation réelle tandis que le 53 était de réserve. Chaque missile transportait quatre ensembles d'instructions externes appelés « pods » qui étaient éjectés à des moments prédéterminés de la trajectoire de vol des missiles. Après l'éjection, chaque module a suivi sa propre trajectoire balistique pour recueillir des données sur les effets de l'explosion nucléaire. L'opération s'est terminée avec succès avec les lancements du CC-50 le et du CC-51 le . Le premier missile a fait exploser son ogive à une altitude de plus de 70 kilomètres tandis que le second a explosé à une altitude de plus de 30 kilomètres. Lors de cette opération, le Redstone est devenu le premier missile balistique à faire exploser une ogive nucléaire[148].
Programme de transport par missiles de l'armée
Un projet intéressant sur lequel l'Army Ballistic Missile Agency (ABMA) a travaillé en relation avec le programme Redstone était le Army Missile Transport Program. Ce projet a vu le jour après que l'ABMA ait recommandé au Continental Army Command d'établir des exigences militaires pour l'utilisation du missile Redstone dans le transport de cargaisons et de personnel. Dans un premier temps, le Continental Army Command a fait part de son manque d'intérêt pour la recommandation formulée en par l'ABMA[149]. Néanmoins, le Army Ordnance Missile Command a demandé à l'ABMA de poursuivre ses études dans ce domaine. Puis, le 28 novembre 1958, le Continental Army Command a recommandé au chef d'état-major adjoint pour les opérations d'établir des objectifs de développement du combat pour l'utilisation des missiles pour le soutien logistique dans les théâtres d'opérations. l'ABMA a poursuivi ses travaux pendant une année supplémentaire avec des études sur les applications possibles des missiles logistiques. À la suite de ces études, l'ABMA a conclu que les fusées de transport de fret et de troupes fourniraient la maniabilité et le soutien logistique souhaités pour l'armée moderne. « Le rapport coût/efficacité du transport par fusée par rapport au transport par avion à voilure fixe semble exiger que le transport par fusée soit substitué au système de transport par avion classique dans un avenir immédiat. » Cette constatation a été appuyée par les résultats d'une étude réalisée par le Transportation Corps Combat Development Group. Elle reconnaissait la nécessité de réapprovisionner les troupes en missiles et recommandait leur développement. Le programme de transport de missiles de l'armée n'a cependant pas obtenu de soutien supplémentaire et rien n'a suivi[150].
Programme Mercury





Sans aucun doute, l'accomplissement le plus spectaculaire de la Redstone a été son succès sans réserve dans le projet Mercury de la National Aeronautics and Space Administration (NASA). La participation de la Redstone au projet Mercury est le résultat d'une série d'actions et d'événements plutôt sournois. En , lors d'une réunion à l'Army Ballistic Missile Agency (ABMA), il y a eu des discussions sur une proposition, faite par le département de l'Armée, pour un projet conjoint de l'armée, de la marine et de l'armée de l'air pour placer un homme dans un environnement spatial et le ramener en toute sécurité sur terre. Le titre préliminaire du projet était « Man Very High » En avril, le département de l'Air Force a décidé de ne pas participer au projet. Par la suite, le département de l'Armée a décidé de redésigner le projet sous le nom de « projet Adam » et a proposé qu'il soit uniquement un projet de l'armée. La proposition officielle du projet a été soumise au bureau, chef de la recherche et du développement le . Le secrétaire à l'Armée de terre a transmis la proposition du projet Adam à l'Agence des projets de recherche avancée en mai et a recommandé que cette agence approuve la proposition et fournisse les fonds pour le projet. Le , le directeur de l'Agence des projets de recherche avancée a indiqué dans un mémorandum adressé au secrétaire à l'Armée que le projet Adam n'était pas considéré comme nécessaire au programme Man in Space alors en cours. Tel qu'il était proposé, le projet Adam visait à envoyer un homme à une altitude de 278 à 282 km dans une capsule de récupération spéciale qui serait montée sur un missile Redstone. Une grande partie de la recherche connexe avait déjà été effectuée à l'ABMA[151].
L'équipements pour l'enregistrement de données, la photographie et la transmission d'informations entre la Terre et le véhicule spatial ont déjà été développés. Des études de faisabilité sur la miniaturisation de l'équipement d'enregistrement et de photographie, sur la communication et l'acquisition de données, sur le contrôle et le guidage à distance, sur l'informatique et la surveillance électronique continue, et sur l'éjection à haute vitesse étaient également déjà terminées. Par conséquent, lorsque la NASA a demandé des discussions sur l'utilisation possible des missiles Redstone et Jupiter en soutien à son projet de satellite habité, le département de l'Armée était prêt à coopérer. La planification globale du projet Mercury prévoyait l'utilisation de la Redstone uniquement à titre de mesure préliminaire. En raison des objectifs du projet (placer une capsule spatiale habitée en vol orbital, étudier les capacités de performance et de survie de l'homme dans un véritable environnement spatial, et ramener la capsule et l'homme sur terre en toute sécurité), la NASA a choisi d'utiliser le Redstone, pour les vols de recherche et de développement de la capsule Mercury et les premiers vols suborbitaux habités, car il avait une fiabilité éprouvée. Le , la NASA a demandé à l'ABMA huit missiles Redstone pour le projet Mercury. En accord avec la NASA, ces huit missiles ont été assemblés par la Chrysler Corporation Missile Division à l'usine de missiles de l'ordonnance du Michigan et expédiés à l'arsenal de Redstone où l'ABMA a été chargée de les assembler et les expédiés à l'arsenal de Redstone où l'ABMA a effectué la vérification finale du booster. l'ABMA a également installé un système de récupération du booster utilisant un parachute et un système de détection d'avortement au cours de la procédure de vérification finale, en plus d'accoupler la capsule Mercury au Redstone[152]. Le Redstone a dû subir de nombreuses modifications avant de pouvoir être utilisé dans son rôle de transport d'hommes. Au total, quelque 800 changements ont été apportés à la conception et aux caractéristiques de performance de Redstone. Par exemple, la longueur de l'unité de poussée a été augmentée de 2 mètres pour permettre une plus grande capacité de carburant. Cela a porté la longueur du véhicule à 25,3 m, y compris la capsule Mercury de 2,75 m de long, et a ajouté 20 secondes de temps de combustion tout en augmentant la masse au décollage à 293 kN. Un nouveau compartiment d'instruments a également été prévu pour le système de détection automatique d'urgence. Trois lancements de Mercury-Redstone ont précédé le premier vol habité avec le système.

Lors du premier, Mercury-Redstone 1 (en), une défaillance électrique a empêché la réussite de sa mise à feu lors de la première tentative. Après avoir été remis en état, il a été lancé avec succès le et a prouvé les capacités opérationnelles du système dans un environnement spatial. Le second, Mercury-Redstone 2, le , transportait un chimpanzé nommé Ham pour un vol similaire. Ham a survécu à la mission sans encombre. Le premier vol habité, Mercury-Redstone 3, a eu lieu le lorsque le capitaine de frégate Alan B. Shepard, Jr. de l'USN, a pris place à bord de la capsule pour un vol suborbital jusqu'à une altitude de 190 km et une portée de 486 km. Ce vol a démontré que l'homme était capable de contrôler un véhicule spatial pendant des périodes d'apesanteur et de stress gravitationnel élevé. Le dernier vol Mercury-Redstone, également un vol suborbital habité, a transporté le capitaine Virgil I. Grissom, USAF, à une altitude de 190 km et l'a fait atterrir en toute sécurité à 488 km de distance[153]. Deux missiles Redstone que la NASA a achetés pour le projet Mercury n'ont pas été affectés à des missions et n'ont donc pas été utilisés dans le cadre du projet. Un autre, désigné MRBD pour Mercury Redstone Booster Development, a été lancé le comme vol de développement d'un booster non habité. Les six missiles Redstone utilisés dans le projet Mercury ont tous fonctionné avec succès et ont démontré une fois de plus la fiabilité du missile Redstone[154].
Le Redstone et les Saturn du programme Apollo
En avril 1957, l'Army Ballistic Missile Agency commença le développementd'un lanceur moyen, nommé le Super-Jupiter. Ce lanceur est capable de placer en orbite basse une charge utile d'une masse comprise entre 9 et 18 t, et la possibilité à des sondes spatiales d'une masse comprise entre 2 700 et 5 400 kg, à atteindre la vitesse d'évasion. À cette époque, les lanceurs les plus puissants (Les Thor, le Juno II, et les Atlas), ne pouvaient que mettre 1 400 kg en orbite. Cette capacité pourrait être portée à 4 500 kg grâce à des ergols de haute énergie dans les étages supérieurs. Toutefois, ces moteurs-fusées, propulsés par des ergols conventionnels, ne seraient pas disponibles avant deux ans. La version haute énergie ne sera disponible que vers 1961 - 1962. Compte tenu de l'urgence des besoins du département de la Défense en matière pour le transport de satellite lourd, une nouvelle catégorie de propulseurs et d'équipements associés doit être développée dans des délais très courts, tout en maintenant les coûts dans les limites du département[155].
Caractéristiques du Redstone préliminaire
Dimensions


Le Redstone de design préliminaire à une longueur de 19,15 m pour un diamètre général de 1,78 m. La section de corps est longue au total de 7,72 m, la section centrale est longue de 8,89 m et l'unité de queue de 2,54 m. L'unité de corps a un diamètre de 1,78 m à la base et 1,62 m au sommet[156].
Masse
La masse du missile préliminaire à vide est de 7,843 t. La masse de l'oxygène liquide est de 9,761 t, 7,711 t pour l'alcool éthylique et 308 kg pour le peroxyde d'hydrogène, ce qui fait une masse au total (au décollage du missile) de 25,623 t[156].
Données sur la propulsion
Le Redstone préliminaire est équipé d'un moteur-fusée NAA Rocketdyne 75-110 A de plus de 333 kN (75 000 lbs), et fonctionnent pendant 110 secondes (ce qui doit au moteur-fusée le nom de « 75-110 »), ayant une impulsion spécifique de 218,8 sec. Il consomme 2,72 kg/sec de peroxyde d'hydrogène, et le taux de consommation des ergols (oxygène liquide et alcool éthylique) est de 155 kg/sec[156].
Performances
Le missile à une portée de 287 km, un temps de vol de approximative de 370 sec, une vitesse de coupure approximative de 1 480 m/sec, une altitude approximative au sommet de 94 km, et une portée approximative du booster de 268 km[156].
Caractéristiques du Redstone Tactique
Structure

Le missile est constitué de deux parties : Le body unit (le corps) et le thrust unit (l'unité de poussée). Le corps est lui-même composé de deux parties : le warhead (tête nucléaire) (aussi dit nose) et le aft unit (l'arrière, l'arrière du corps). Le compartiment des instruments de contrôle et de navigation est logé dans l'arrière du corps. L'unité de poussée est composée de deux parties : le center unit (l'unité centrale) et le tail unit (unité de queue). L'unité centrale loge les réservoirs d'alcool éthylique et d'oxygène liquide, tandis que l'unité de queue loge le moteur-fusée. les emplacements du composant de missile sont appelés avant pour le composant situé vers le nez du missile et après pour ceux situés vers la queue. Vu depuis la queue du missile, la localisation des composants peut également être spécifié par rapport aux vannes d'aires et gouvernails[157].
Le PGM-11 Redstone de recherche et développement.
Le PGM-11 Redstone Block I.
Le PGM-11 Redstone Block II.
Unité de nez

L'unité nez contient la charge utile (bombe nucléaire). D'une hauteur de 4,62 m (15 pieds 5 pouces), d'une largeur à la base de 1,60 m (5 pieds 3 pouces), d'un diamètre intermédiaire de 1,37 m (4 pieds 6 pouces) et d'un diamètre au sommet de 0,61 m (2 pieds), il est construit à partir d'une peau d'acier allié rivetée et soudée à une structure d'anneaux, de cloisons et de longerons. Toutes les surfaces extérieures ont été peintes avec du chromate de zinc pour assurer une protection contre la corrosion. Le cadre annulaire le plus à l'avant était conçu comme une bride de montage pour la fusée de proximité qui était fixé au nez de l'appareil à l'aide de six vis mécaniques. L'anneau le plus à l'arrière de la section de l'ogive avait une surface à bride pour l'accouplement du nez à l'unité arrière. La section de l'ogive comportait quatre raccords à bille sur son anneau antérieur arrière qui se boulonnaient dans les raccords correspondantes de l'unité arrière, alignant et fixant les deux unités. Quatre boulons de fixation supplémentaires qui ne s'inséraient pas dans les raccords à rotule étaient également utilisés. Un joint en caoutchouc de silicone a été installé entre le nez et l'unité arrière pour assurer l'étanchéité à l'air.
Un support métallique de forme conique, utilisé comme l'une des surfaces de montage de la charge utile, était situé près de l'extrémité avant de la section de l'ogive. Le support de la charge utile arrière du compartiment de la charge utile était plat et comportait une ouverture circulaire dans sa section centrale. La section centrale ouverte de ce support permettait d'accéder au compartiment de la charge utile pour l'entretien et était recouverte par la base de la charge utile. La base de la charge utile reposait sur un joint en caoutchouc de silicone pour assurer l'étanchéité à l'air. Ce joint était nécessaire car le support de la charge utile constituait également l'extrémité avant du compartiment des instruments pressurisés de l'unité arrière.
Deux portes situées à l'extrémité arrière du nez de l'unité donnaient accès à la cloison arrière du compartiment de la charge utile. Ces portes étaient également munies de joints en caoutchouc de silicone pour assurer l'étanchéité à l'air[158].
La bombe nucléaire utilisée pour le Redstone est le W39. Les deux versions sont la Mk-39Y1 Mod 1 et la Mk-39Y2 Mod 1[159].
- Unité de nez



Unité arrière

L'unité arrière contient le système de guidage et 4 ailettes et de RCS utilisées pour diriger l'ogive vers sa cible. D'une hauteur de 2,84 m (9 pieds 4 pouces), d'une largeur de 2,64 m (8 pouces 8 pieds)[160] avec les ailettes, d'une largeur de 1,78 m (5 pieds 10 pouces) à sa base et 1,60 m (5 pieds 3 pouces) à la jonction avec l'unité de nez, il était constituée d'un revêtement en acier allié riveté à une structure de cadres annulaires. Il était constitué de 2 parties, qui sont distinguées par une cloison étanche renforcée :
- Situé en haut, le compartiment des instruments comprenait les instruments de guidage et de contrôle et abritait la plate-forme stabilisée ST-80 du système de guidage inertiel.
- Situé en bas, la section de jupe, à l'arrière de la cloison étanche, était ouverte et abritait deux sphères d'air à haute pression de 3 000 psi qui alimentaient les systèmes pneumatiques de l'unité arrière. Quatre actionneurs qui actionnaient les ailerrons étaient situés à l'extrémité arrière de la section de jupe.
Deux grandes portes, équipées de joints en caoutchouc silicone assurent une étanchéité à l'air, permettant d'accéder au compartiment des instruments. Une porte d'accès dans la section de la jupe permettait d'accéder à l'équipement lorsque l'unité arrière était accouplée à l'unité de poussée. Les deux sphères à haute pression sont desservies au sol via une conduite de remplissage à haute pression à partir de l'unité de poussée. La sphère d'alimentation du palier à air contenait 28316,8 cm3 (un pied cube) et la sphère d'alimentation de la buse à jet tenait 42475,3 cm3 (1,5 pied cube).
Des buses à jet, situées sur les contreforts des aillerons, permettaient de contrôler l'attitude spatiale lorsque les aubes d'air dépassaient un angle de ± 5 degrés. La pression d'air a été réduite de 3 000 psi au niveau de la sphère d'alimentation à 300 psi par un régulateur de pression, après quoi l'air passe à un collecteur et aux électrovannes de la buse à jet.
La deuxième sphère fourni un système d'alimentation en air et de contrôle de la température pour la plate-forme stabilisée ST-80 dans le compartiment des instruments. Lorsque la plate-forme stabilisée était en fonctionnement, les pendules, les accéléromètres et les gyroscopes stabilisateurs étaient alimentés en air séché à un débit de 11 scfm à une pression de 32,5 psi[161].
- Unité arrière



L'unité de poussée
L'unité de poussée est longue de 12,59 m dans sa totalité par 1,78 m. Elle est composée de l'unité centrale et de queue[157].
Unité centrale

L'unité centrale héberge les réservoirs d'oxygène liquide (LOx) et d'alcool pour alimenter en carburant et comburant le moteur-fusée. D'une hauteur de 9,78 m (32,08 pieds)[162] pour une largeur de 1,78 m (5 pieds 10 pouces), il est réalisé en aluminium léger, car il n'est pas conçu pour survivre à la rentrée atmosphérique lors de sa séparation.
L'unité centrale contenait toute la plomberie des réservoirs d'ergols. Il y avait des raccords externes pour un évent d'oxygène liquide et pour les lignes de remplissage/vidange de d'oxygène liquide et d'alcool. Le réservoir d'alcool, situé en haut de l'unité, était desservi par un conduit qui traversait le réservoir d'oxygène liquide aboutissait à la cloison séparant les compartiments des réservoirs. La conduite d'évent d'oxygène liquide remontait le long de la paroi du réservoir LOx et se terminait juste avant la cloison de séparation. La conduite de remplissage/vidange d'oxygène liquide était simplement fixée en bas du réservoir. Un conduit traversait également les deux réservoirs pour transporter le faisceau de câbles général et les lignes pneumatiques qui reliaient les composants pneumatiques et électriques situés à l'avant des réservoirs à ceux situés dans l'unité arrière.
L'anneau du cadre avant de l'unité comprend six supports qui recevaient les raccords à billes de l'unité arrière afin d'aligner les deux composants et de fixer l'unité arrière à l'unité centrale. Des portes d'accès aux vis explosives situées en ligne avec chaque prise permettaient d'installer les vis explosives depuis l'extérieur du missile ; l'unité de poussée (l'unité centrale plus l'unité arrière) est larguée après la l'extinction du moteur.
L'extrémité avant de l'unité centrale comportait également quatre tiges de verrouillage des ailerons de l'unité arrière qui se prolongeaient vers l'avant à partir de la section centrale pour rejoindre les quatre tiges de verrouillage des ailerons. Les tiges de verrouillage des ailerons maintenaient les aubes de l'unité arrière dans une position fixe jusqu'à la séparation du missile en vol. Au moment de la séparation, les tiges de verrouillage des aubes sont retirées des quatre actionneurs de l'unité arrière et les aubes sont laissées libres de fonctionner.
Le cadre annulaire arrière comportait quatre patins en acier sur lesquels le support du moteur était boulonné et 20 supports de connexion qui fixaient l'unité centrale à l'unité de queue[163].
- Unité centrale


Unité de queue

L'unité de queue comprend principalement le moteur-fusée, les ailettes, et les aubes en carbones, ces deux derniers servant au contrôle de la fusée durant la phase d'ascension dans l'atmosphère terrestre. C'est une structure en aluminium riveté large de 2,90 m (9 pieds 6 pouces) sans compter les ailettes[160], et haute de 2,82 m (9,27 pieds)[162]. L'unité abrite des composants électriques et deux ensembles de sphères triplex à haute pression qui servaient au système pneumatique. Des faisceaux de câbles montés sur le côté de l'unité reliaient le système électrique aux connecteurs situés au-dessous des ailerons numérotés II, III et IV. L’aileron II comprend 2 connecteurs de réseau tactique, le III le connecteur de charge utile, le connecteur de mesure et enfin le connecteur de guidage. L'aileron IV comprend lui un connecteur de coupure d'urgence, un connecteur d'alimentation en courant alternatif, et un connecteur d'alimentation en courant continu.
Deux trappes situées sur les côtés opposés permettaient d'accéder à l'intérieur de l'unité. Huit connecteurs électriques situés sur la face arrière des ailes reliaient le réseau électrique général de bord du missile au réseau au sol. Pour éviter que le souffle du moteur endommage les connexions lorsqu'ils sont rompu au moment où le missile quitte son pas de tir au décollage, des capuchons à ressort recouvraient les extrémités des connecteurs.
L'unité de queue comporte deux autres raccords ombilicaux, situés à 180° l'un de l'autre. La première était une prise de réapprovisionnement en oxygène liquide (LOx), abritant un raccord qui se connectait à la valve de remplissage et de vidange du circuit du LOx et était utilisé pour remplir le réservoir de ce dernier. La prise comportait également une plaque qui recouvrait un orifice du système d'aération, utilisé pour faire circuler l'air dans l'unité afin d'éviter la condensation lorsque le missile était stocké. Le second raccord ombilical sur l'unité de queue était le balcon de couplage pneumatique multiple. Cet ombilical permettait la commande au sol des systèmes pneumatiques embarqués, y compris le remplissage des sphères a haute pression, la pressurisation du réservoir en LOx, la commande de réapprovisionnement en LOx, la conduite de bouillonnant d'alcool, la la pressurisation du réservoir d'alcool de l'igniteur, le contrôle de l'évent d'alcool et la détection d'alcool. Il abritait également la ligne de purge de l'injecteur d'alcool et la ligne de vidange du joint d'alcool[164].
L'unité de queue se fixe à l'unité central par l'intermédiaire de 20 supports d'assemblage[165].
- Unité de queue


Support du moteur-fusée

Le support du moteur est un cadre soudé en tube d'acier qui est boulonné à l'unité centrale. Le support transmet la poussée produite par le moteur au cadre annulaire arrière de l'unité centrale. Des cales sont utilisées entre le support moteur et le moteur pour aligner le moteur. En plus de supporter le moteur-fusée, le support moteur est utilisé pour supporter la turbo-pompe, le réservoir de peroxyde d'hydrogène et d'autres composants liés à l'unité de propulsion. Le moteur est du type à propulsion liquide, à poussée fixe, composé d'une chambre de poussée produisant une poussée nominale de 78 000 lbs. Le moteur est conçu pour fournir cette poussée pendant une durée d'étage principal de 117 secondes. Le carburant pour le moteur est un mélange d'alcool et d'eau avec de l'oxygène liquide comme oxydant. Le refroidissement est effectué de manière régénérative en utilisant le carburant alcoolisé comme liquide de refroidissement. Le carburant et le comburant sont acheminés vers la chambre de poussée par une turbopompe à deux étages qui entraîne les pompes de carburant et d'oxygène liquide. La turbopompe est alimentée par la vapeur générée par la réaction du peroxyde d'hydrogène et du permanganate de potassium dans le générateur de vapeur de peroxyde[166].
Trajectoire de référence, standard et réelle


La trajectoire du Redstone repose sur 2 trajectoires théoriques : la première est la trajectoire de référence, une trajectoire balistique pure partant du pas de tir jusqu'à la cible. La trajectoire peut être comparée à celle d'un boulet de canon. Pour atteindre la cible, le canon devrait être incliné à un certain angle, et toute sa vitesse doit être acquise au moment où il est tiré. Or, le missile Redstone ne peut remplir aucune de ces contraintes. Le missile doit être tiré à la verticale, et sa vitesse doit être conférée pendant sa phase d'ascension, de l'allumage à la coupure du moteur. La solution consiste à rapprocher le point de lancement de la cible. Le missile peut alors être tiré depuis une position verticale et programmé ou incliné dans la trajectoire de référence. Si la vitesse du missile, au moment où il entre dans la trajectoire de référence, est la même que la vitesse théorique du missile à ce point, le résultat final sera le même; les deux missiles atteindront la cible. Cette seconde trajectoire est nommée la trajectoire standard. C'est cette trajectoire que le missile doit emprunter.
La véritable trajectoire suivie par le missile est dite la trajectoire réelle, celle que le missile suit, y compris toutes les déviations et corrections. Le vol parfait serait celui où les trajectoires standard et réelle coïncideraient en tous poins. Ce vol parfait est impossible à cause des variations de traînée, de poussée, de vent et d'autres facteurs d'influence. La fonction du système de guidage et de contrôle est de faire coïncider les trajectoires réelle et standard à l'impact.
Les 4 phases du vol
Le vol du missile Redstone est divisé en quatre. La phase I est la partie du vol qui s'étend du lancement à la coupure du moteur. Dès le lancement, le missile s'élève verticalement et est ensuite incliné pour intercepter la trajectoire de référence. Pendant la première partie de la phase I, le missile est contrôlé par quatre aubes en carbone situées dans le souffle du moteur. Lorsque le missile a atteint une vitesse suffisante pour devenir aérodynamiquement stable, quatre gouvernails d'air situés à des points équidistants autour de l'extérieur de la section de queue prennent alors le relais. La transition de la commande des ailettes en carbone aux gouvernes de direction est toutefois graduelle, car les ailettes et les gouvernes de direction sont entraînées par le même actionneur et tournent simultanément. Au moment de la coupure, le missile sera hors de l'atmosphère terrestre et aura une vitesse suffisante pour atteindre la cible. La coupure se produira entre 96 et 107 secondes après le lancement, selon la portée.
La phase II commence avec la coupure du moteur et se termine avec la séparation du corps de l'unité de poussée; la séparation du missile a lieu 127 secondes après le lancement[167].
La phase III commence à la séparation et se termine à un point appelé Q, le point où le missile rentre dans l'atmosphère terrestre. Cette partie du vol se déroule en dehors de l'atmosphère terrestre et est donc la phase de vol spatial. Pendant le vol spatial, le contrôle du missile doit être assuré par un dispositif de type action-réaction, car tout dispositif aérodynamique serait inutile en raison de l'absence d'air pour la portance. Ces dispositifs de contrôle sont des jets d'air qui sont situés autour de la circonférence de la section de la jupe.
La phase IV est la phase entre le point Q à l'impact et est généralement appelée « phase de plongée ».
Le Redstone, comme tout autre missile, possède six degrés de liberté : trois angulaires et trois translatoires. Le missile est libre d'effectuer des mouvements de tangage et de lacet autour de son centre de gravité et de roulis autour de son axe longitudinal. Il est également libre de se déplacer vers la droite et la gauche, vers le haut et le bas, ou vers l'avant et l'arrière. Les trois mouvements angulaires concernent l'attitude du missile et sont donc des fonctions de contrôle; les trois mouvements de translation concernent le déplacement physique du missile et sont donc des fonctions de guidage. C'est la distinction entre le guidage et le contrôle. Le système de guidage et de contrôle du Redstone est capable de mesurer tout écart d'attitude ou tout déplacement par rapport à la trajectoire standard. Ceci est accompli par l'utilisation d'une plate-forme stabilisée connue sous le nom de ST-80. Le ST-80 fournit au missile un cadre de référence fixe dans l'espace. La plate-forme est stabilisée sur le site de lancement et maintient une référence, tout au long du vol, fixée dans l'espace à l'horizontale locale au moment du lancement. En plaçant des potentiomètres entre la plate-forme stable et la cellule du missile, on dispose d'un moyen pour détecter et mesurer la rotation angulaire du missile autour de cette référence. En utilisant trois potentiomètres, les erreurs dans les plans de tangage, de roulis et de lacet sont détectées et mesurées. Ces signaux d'erreur portent la désignation de signaux Φ (phi) et sont classés comme signaux d'erreur d'attitude. Avec une amplification et une distribution appropriées aux divers dispositifs de commande, ces signaux sont utilisés pour contrôler l'attitude du missile pendant le vol. Il existe un moyen par lequel le point de référence du potentiomètre de commande de tangage ou du potentiomètre de commande peut être modifié pendant le vol pour faire basculer le missile et lui faire suivre une trajectoire balistique. Cela est possible grâce à l'utilisation d'un dispositif de programmation qui envoie une série continue d'impulsions au système de stabilisation, provoquant le déplacement de la position zéro du potentiomètre de commande de tangage. Le système de contrôle du missile reconnaît ce déplacement du point zéro comme un signal d'erreur d'attitude et fait basculer le missile jusqu'à ce que le curseur du potentiomètre soit aligné sur le nouveau zéro. Ce processus est connu sous le nom de programmation de l'assiette et constitue le moyen par lequel le missile est amené à entrer dans une trajectoire balistique et à maintenir une assiette correcte pendant tout le vol. Afin de détecter sa position physique par rapport à la trajectoire standard, le missile Redstone est équipé de deux gyro-accéléromètres : un pour les mesures latérales et un pour les mesures de distance. L'accéléromètre latéral mesure les accélérations à droite ou à gauche de la trajectoire, et l'accéléromètre de distance mesure l'accélération le long de la coordonnée de distance. Par une première intégration de ces signaux d'accéléromètres, on obtient des informations sur la vitesse; une seconde intégration fournit des informations sur le déplacement[168].
La première intégration a lieu dans l'unité d'accélérométrie elle-même. Les accéléromètres sont montés sur le ST-80 car c'est le seul composant du missile dont l'orientation ne change pas pendant le vol. Les axes sensibles des deux accéléromètres doivent être alignés sur leurs coordonnées de mesure. La coordonnée latérale est transversale par rapport au plan de la trajectoire. La coordonnée de distance est formée en traçant une ligne à partir du point de lancement pour couper à un angle de 90 degrés, une ligne tracée tangente à la trajectoire au point d'impact. L'angle formé par la coordonnée de distance et l'horizontale locale est l'angle epsilon (E) et varie de 20 à 43 degrés. L'accéléromètre de portée est aligné sur cet angle avant le lancement. Comme le montre le schéma fonctionnel de guidage et de contrôle, le système de guidage et de contrôle du Redstone est constitué de cinq sous-systèmes de base : Stabilisation, guidage, commande, programme et alimentation. Le système de stabilisation est composé du ST-80, du boîtier d'amplificateur d'alignement et du boîtier d'amplificateur de servo-boucle. Ces trois unités fournissent au missile une référence fixe dans l'espace. Le système de guidage contient les ordinateurs latéraux et de distance. Les deux ordinateurs, en conjonction avec leurs accéléromètres respectifs situés sur le ST-80, fournissent la position du missile par rapport à la trajectoire standard. Le système de programmation contient le dispositif de programmation et le commutateur de pas du missile et fournit une base de temps pour le missile. Le système d'alimentation est composé d'un onduleur de 1 800 VA, de deux batteries de 28 volts à activation automatique et d'une alimentation en courant continu de 60 volts. L'onduleur de 1800 voltampère (VA) fournit une sortie de 400 cps, triphasée, 115 volts pour les composants du missile qui nécessitent une alimentation hautement régulée, comme le dispositif de programmation. Une batterie de 28 volts est utilisée pour alimenter l'onduleur; l'autre batterie est utilisée pour les réseaux généraux. L'alimentation en courant continu de 60 volts est utilisée pour tous les circuits de commande, comme les potentiomètres de commande. Le système de contrôle de Redstone utilise un ordinateur de contrôle, une boîte de relais, quatre actionneurs sur l'unité de poussée, quatre actionneurs sur l'unité de corps, et quatre ensembles de jets d'azote gazeux spatiaux, également situés sur l'unité de corps. Le contrôle d'attitude est maintenu à tout moment. Le guidage latéral est actif pendant les phases I et IV. Le guidage en distance n'est actif que pendant la phase IV, mais il calcule la coupure du moteur pendant la phase I. La programmation est maintenue pendant tout le vol afin d'assurer une attitude correcte du missile. L'ordinateur de contrôle accepte ces signaux et les mélange dans des proportions appropriées pour les distribuer aux différentes surfaces de contrôle[169].
Dispositif de programme

Le dispositif du programme est un enregistreur à bande magnétique à trois canaux qui utilise une bande Mylar de 16 millimètres et 450 secondes. L'information est enregistrée sur la bande sous forme d'impulsions de 2 kc d'une durée de 50 millisecondes. Le canal fournit les impulsions pour la programmation du pas qui détermine la trajectoire du missile. Le Canal Il contient les impulsions pour le commutateur de pas du missile, qui est utilisé pour chronométrer la séquence de vol. Le Canal Il contient également le programme de plongée, qui est activé à et est utilisé pour le guidage terminal. Le Canal Ill est utilisé pour la télémétrie. Le mouvement de la bande est assuré par un moteur triphasé de 215 volts, 400 cps, couplé à des douilles de 16 millimètres par un différentiel mécanique. Ce moteur compense également la différence de vitesse lorsque la bande passe d'une bobine à l'autre[169]. Lors de la première utilisation du programme, un ressort de freinage sur le moteur de la bobine crée une tension qui n'est relâchée qu'en cas de panne de courant. Cela augmente la fiabilité et empêche le déversement de la bande pendant le transport et le fonctionnement. Des amplificateurs à transistors, un pour chaque canal, amplifient les impulsions de la bande et les appliquent aux relais de sortie[170].
Système de stabilisation
La précision d'un missile à guidage inertiel, comme le Redstone, repose principalement sur la capacité du système de stabilisation à fournir et à maintenir, tout au long du vol, une référence fixée dans l'espace. Étant donné que les dispositifs de détection des erreurs de guidage et de contrôle sont montés sur cette référence fixe dans l'espace, il est évident qu'il faut des exigences rigoureuses pour maintenir cette référence[170]. Le système de stabilisation peut être divisé en quatre unités : la plate-forme stabilisée ST-80, le boîtier amplificateur de servo-boucle, le boîtier amplificateur d'alignement et le panneau de commande du stabilisateur. La répartition suivante de chaque composant majeur du système de stabilisation indique l'emplacement des composants mineurs[171] :
La plate-forme stabilisée ST-80 :
- 3 gyroscopes stabilisateurs (axes x, y, et z), type AB-9.
- 3 servomoteurs (tangage, roulis et lacet).
- 2 pendules à coussin d'air (axes x et z).
- 2 ensembles d'accéléromètres intégrateurs (distance et latéral), type AB-5.
- 3 potentiomètres de commande (tangage, roulis et lacet).
- Unité de transmission du programme.
- Gimballing interne.
- Ensemble de cage.
- Capteur inductif d'azimut.
- Arbre principal - y compris l'élément central.
Boîtier d'amplificateur de boucle de servo :
- 3 amplificateurs servo-boucle (stabilisation).
- 3 amplificateurs de boucle de servo (accéléromètres).
- Divers relais et transformateurs.
Boîte d'amplificateurs d'alignement :
- 3 amplificateurs de torque (tangage, roulis et lacet).
- 2 circuits de polarisation du pendule.
- 3 circuits de polarisation de la rotation terrestre,
Panneau de commande du stabilisateur :
- Réglages à distance de la polarisation du pendule et de la rotation de la terre.
- Circuits de mise sous tension du système.
- Compteurs et commandes de vérification du système.
- Divers interrupteurs et indicateurs.
Description des composants
Gyroscopes stabilisateurs (gyroscopes d'axes x, y et z, type AB-9) :
Le moteur du rotor est un moteur synchrone à hystérésis qui utilise la masse du rotor du gyroscope comme rotor du moteur. Ce moteur tourne à 24 000 tours/min et utilise un palier à air autour de l'axe de précession du gyroscope. Un cylindre intérieur séparé par de l'air du cylindre extérieur précède le gyroscope. La précession du gyroscope est provoquée par l'application d'un couple à la plate-forme et au gyroscope. Un capteur inductif est utilisé pour fournir un signal de sortie électrique qui indique que le gyroscope a précessé dans une direction ou dans l'autre[171].
Accéléromètres (portée et latéral, type AB-5) :
Le moteur du rotor est un moteur synchrone à hystérésis fonctionnant à 12 000 tours/min. Il utilise un palier à air autour de l'axe d'entrée, ou axe sensible. Un poids ou une masse non équilibré(e) est monté(e) sur le cylindre intérieur. Lorsque la plate-forme subit une accélération ou une décélération, la masse déséquilibrée applique un couple au gyroscope et le fait précéder. Un émetteur synchro fixé à un engrenage de sortie sur l'axe de précession transmet l'information aux ordinateurs de guidage[172].
Servomoteurs (tangage, roulis et lacet, type induction biphasée) :
Chacun de ces moteurs a une phase fixe, tandis que l'autre phase est fournie par les sorties des amplificateurs de servo respectifs. Les moteurs appliquent un couple entre la partie stabilisée de la plate-forme et l'arbre principal ou le missile[172].
Servo-amplificateurs (tangage, roulis et lacet) :
Ces amplificateurs sont pratiquement identiques. Ils reçoivent un signal d'entrée provenant des capteurs inductifs des gyroscopes stabilisateurs, l'amplifient, fournissent le déphasage nécessaire et transmettent le signal aux servomoteurs respectifs[172].
Pendules à coussin d'air (X et Z) :
Ces pendules sont utilisés pour mettre à niveau la plate-forme autour des axes X et Z. Chaque pendule est équipé d'une pièce qui se déplace sur un coussin d'air. Lorsque la plate-forme est parfaitement à niveau, les pendulettes sont positionnées à égale distance des deux extrémités des pendules, et la sortie électrique est nulle. Lorsque la plate-forme n'est pas de niveau, les linguets se déplacent vers l'une ou l'autre extrémité ; le mouvement produit une sortie électrique, dont la phase indique la direction dans laquelle la plate-forme n'est pas de niveau[172].
Capteur inductif d'azimut :
Ce capteur est utilisé pour déterminer quand la partie stabilisée de la plate-forme (anneau porteur) est perpendiculaire à l'arbre principal. Il s'agit d'un transformateur de type Dual-C, avec une partie mobile du noyau (pièce polaire) fixée à l'anneau porteur. Lorsque la plate-forme est perpendiculaire à l'arbre principal, la sortie électrique est nulle. Le fait de s'écarter du zéro mécanique dans l'une ou l'autre direction produit une sortie électrique avec une phase indiquant la direction[172].
Potentiomètres de commande :
Les potentiomètres de tangage, de roulis et de lacet sont utilisés pour fournir les vcltages des signaux d'attitude. Ces potentiomètres sont fixés sur la plate-forme de telle sorte que le corps et le balai se déplacent l'un par rapport à l'autre lorsque l'attitude du missile change par rapport à la plate-forme stabilisée[172].
Unité de transmission du programme :
Cette unité contient un moteur de programme, un solénoïde de programme, l'engrenage associé et un résolveur. Il est utilisé pour faire avancer le potentiomètre de pas à une vitesse et une distance prédéfinies afin d'introduire un faux signal d'erreur dans l'ordinateur de commande. Cette unité reçoit du dispositif de programmation les impulsions nécessaires au fonctionnement du solénoïde de programmation. Lorsque le potentiomètre de commande de pas est tourné, le rotor du résolveur tourne également. Le résolveur effectue l'échange de signaux entre les capteurs inductifs des gyroscopes de roulis et de lacet et les amplificateurs d'asservissement de roulis et de lacet lorsque le missile passe de la verticale à l'horizontale et vice-versa[173].
Ensemble de mise en cage :
Ce dispositif est un ensemble motorisé qui positionne mécaniquement et verrouille ou déverrouille l'anneau porteur lorsque l'alimentation doit être coupée du système de stabilisation, ou après la mise sous tension du système[173].
Cardan interne :
Le cardan interne est un système d'engrenages et de roulements situé en partie sur l'anneau porteur et en partie dans l'arbre principal. Ce système assure la liberté de mouvement de la plate-forme dans tous les axes[173].
Circuit de polarisation du pendule :
Ce circuit fournit une tension électrique pour égaliser et annuler une sortie du pendule si les nullités électriques et mécaniques ne coïncident pas[173].
Amplificateur de torsion :
Les amplificateurs X, Y et Z reçoivent leur entrée des pendules ou du capteur inductif d'azimut, l'amplifient et l'appliquent aux bobines de torque de leurs gyroscopes respectifs[173].
Biais de rotation terrestre :
Lorsque la plate-forme fonctionne au sol, elle est fixée à un point dans l'espace. Lorsque la terre tourne, il y a un mouvement relatif entre la terre et la plate-forme, ce qui fait que les pendules et le capteur inductif produisent un courant. Le biais va coupler la plate-forme et la faire avancer au rythme de la terre pour la maintenir en coïncidence, et pour maintenir les sorties du pendule et du capteur inductif d'azimut à zéro[173].
Fonction du système de stabilisation


Dans l'état actuel de la technique, le missile doit être fixé mécaniquement à la plate-forme par le biais du système de cardan. Bien que la friction dans le système de cardan soit faible, elle n'est pas négligeable. En raison de cette friction, un couple est appliqué à la plate-forme lorsque le missile se déplace autour de son centre de gravité ou autour de son axe longitudinal. Le système de stabilisation a pour fonction d'appliquer un couple égal et opposé à la plate-forme pour contrebalancer le couple appliqué par les mouvements du missile, afin que la plate-forme ne dévie pas de sa position initiale. Il est important de noter que le système de stabilisation n'essaie pas d'empêcher le missile de dévier de sa trajectoire. Il empêche simplement la plate-forme d'être entraînée par le missile. Le mouvement relatif entre le missile et la plate-forme stabilisée est alors mesuré électriquement, et cette sortie est appelée le signal Φ. Les accéléromètres intégrateurs montés sur la plate-forme sont utilisés pour détecter l'accélération et la décélération le long d'une coordonnée particulière. L'accéléromètre de distance détecte l'accélération et la décélération le long de la coordonnée de distance, et l'accéléromètre latéral détecte l'accélération et la décélération perpendiculaire à la trajectoire et dans le plan horizontal. Il est extrêmement important que ces accéléromètres ne changent pas leurs directions de mesure.
La plate-forme stabilisée ST-80 utilise trois gyroscopes alimentés par des coussinets d'air. Les principes des phénomènes gyroscopiques sont ceux de la rigidité et de la précession. Les règles qui régissent leur action sont les suivantes :
- Rigidité : un corps tournant régulièrement autour d'un axe aura tendance à résister aux changements de direction de l'axe.
- Précession : propriété d'une masse en rotation dans laquelle le plan de la masse en rotation tourne ou s'incline dans la direction du couple appliqué.
La figure ci-droite, premier partant du haut, montre le rotor d'un gyroscope typique. La flèche sur la jante indique le sens de rotation ou de rotation. Si un couple était appliqué au gyroscope en un point quelconque de l'arbre du rotor, il serait effectivement le même que si le couple était appliqué à un point de la jante dans le plan normal. La moitié inférieure de l'illustration montre le couple effectivement appliqué à différents points de la jante. Si le rotor tournait et que le point A' était le point du couple effectif, le rotor ne se déplacerait pas dans le plan du couple appliqué, mais plutôt à un point situé à 90 degrés de A' dans le sens de la rotation (point A) et dans le même sens du couple. Ce phénomène n'est vrai que si le rotor est en rotation[174].

Le principe du palier à air repose sur un flux d'air constant pour soutenir ou lubrifier la surface du palier. L'huile la plus légère disponible a une viscosité suffisante pour provoquer un signal de sortie erroné du capteur inductif du gyroscope. La figure IV-6 est un dessin idéalisé décrivant la méthode utilisée pour séparer une surface de roulement d'une autre par l'utilisation d'un flux d'air. L'utilisation de paliers à air sur l'axe de précession des gyroscopes stabilisateurs réduit les erreurs au minimum. Le premier problème du système de stabilisation consiste à mettre le ST-80 à niveau et à l'orienter ou le viser dans la direction de tir. Cette mise à niveau et ce pointage sont réalisés au moyen du circuit d'alignement et du circuit de stabilisation. Pour mettre la plate-forme à niveau par rapport à l'horizon local, les pendules x et z sont utilisés. En ce qui concerne la mise à niveau de l'axe de tangage, ou de l'axe z, le coulisseau du pendule z ne sera pas de niveau, ce qui produira une tension de sortie électrique avec une phase indiquant la direction de la mise à niveau. Cette tension est transmise à l'amplificateur de torsion, où elle est amplifiée et renvoyée aux bobines de torsion montées sur le gyroscope de stabilisation Z. Les bobines de torsion appliquent un couple de rotation à l'axe Z. Les bobines torques appliquent un couple au gyroscope, qui réagit en essayant de précéder autour d'un axe perpendiculaire à son axe de précession normal. La plate-forme réagit en commençant à se déplacer dans la direction de la précession du gyroscope. Le frottement du cardan entraîne alors la précession du gyroscope et du cylindre interne autour de l'axe de précession normal, et le capteur inductif est déplacé, ce qui produit une sortie électrique qui est envoyée dans l'amplificateur d'asservissement, où elle est amplifiée et renvoyée au servomoteur de tangage. Le servomoteur de tangage s'entraîne contre l'engrenage de tangage qui est monté efficacement sur l'arbre principal. Cela élimine la friction et permet à la plate-forme de tourner autour de l'arbre principal jusqu'à ce qu'elle atteigne le point où le pendule z devient de niveau et sa sortie est réduite à zéro. La même procédure est utilisée pour la mise à niveau du pendule Y[175].


Le capteur inductif d'azimut détecte lorsque l'arbre principal de la plate-forme n'est pas perpendiculaire à l'anneau porteur. Le missile est orienté sur l'azimut de visée à l'aide du prisme de Porro et du théodolite. La plate-forme doit ensuite s'aligner sur le missile ou l'arbre principal. (L'arbre principal du ST-80 est fixé au missile). La procédure est la même que pour les canaux et z, à l'exception du dispositif de détection, c'est-à-dire le pendule par rapport au capteur inductif d'azimut. Dans les trois boucles, la fonction est de continuer à fonctionner jusqu'à ce que les pendules soient à niveau et que le capteur inductif d'azimut soit annulé. Ces boucles sont alors appelées « boucles de recherche de zéro ». Cependant, en raison de la rotation de la terre, des complications apparaissent tant que le missile est sur le lanceur. On considère que la plate-forme est correctement alignée et orientée uniquement lorsque les perdulums et le capteur inductif d'azimut ont une sortie nulle. En raison de la rotation de la terre, les pendules et le capteur inductif d'azimut ne seront jamais vraiment à zéro, car dès que le servomoteur s'arrête de tourner, la rotation de la terre bouleverse la condition zéro ou annulée. Par conséquent, la plate-forme ne pourra jamais être considérée comme correctement alignée. En raison de cette situation, des circuits de polarisation de la rotation de la terre ont été incorporés dans les boucles d'alignement. Des tensions sont préréglées à partir de l'équipement au sol et la valeur est prédéterminée et influencée par l'emplacement géographique du site de tir. Cette tension fait en sorte que les bobines de torsion tordent constamment les trois gyroscopes d'une quantité qui maintiendra la plate-forme parfaitement nivelée et orientée, maintenant ainsi les sorties du pendule et du capteur inductif d'azimut à zéro. Ce circuit d'alignement fonctionnera jusqu'au décollage et maintiendra la plate-forme fixée à la terre. Au décollage, les circuits d'alignement sont désactivés ; la plate-forme devient alors fixe dans l'espace. Les boucles de stabilisation maintiendront alors la plate-forme dans sa position de fixation spatiale. Fondamentalement, les trois boucles de stabilisation fonctionnent de manière identique. Le roulis et le lacet sont toutefois modifiés par l'utilisation d'un résolveur pour compenser l'échange des plans de torsion des deux servomoteurs lorsque le missile bascule d'une position verticale à une position horizontale. Si une rafale de vent provoque le basculement d'un missile s'élevant verticalement, un couple est appliqué à la plate-forme. Comme le mouvement de tangage s'effectue autour de l'axe Z de la plate-forme, le gyroscope Z détectera ce couple en raison de la friction du cardan autour de l'axe Z. La réaction du gyroscope sera la même que celle du gyroscope. Dès que le gyroscope se déplace de la moindre distance, le capteur inductif n'est plus annulé et, par conséquent, une tension de sortie est produite, qui présente une phase particulière indiquant la direction du couple appliqué à la plate-forme. La sortie est envoyée à l'amplificateur du servomoteur, amplifiée et renvoyée au servomoteur de tangage. Le boîtier du servomoteur de pas est monté sur l'anneau porteur de la plate-forme, tandis que l'arbre et l'engrenage entraînent un engrenage monté sur l'arbre principal de la plate-forme. La mise sous tension du moteur exerce un couple sur l'engrenage pour que l'anneau porteur se déplace dans une direction ou une autre autour de l'arbre principal. La sortie de l'amplificateur d'asservissement amène le servomoteur à appliquer un couple égal et opposé à celui provoqué par le mouvement du missile. La rapidité avec laquelle la boucle fonctionne permet à la plate-forme de ne se déplacer que très peu avant que la correction ne soit effectuée[176].
La petite quantité d'erreur causée par le mouvement de la plate-forme est corrigée lorsque le couple du missile est supprimé. Le servomoteur se met alors à zéro, ou annule, le capteur inductif. Les canaux de lacet et de roulis fonctionnent de manière similaire, à l'exception suivante : les sorties des capteurs inductifs des gyroscopes X et Y alimentent un résolveur. La sortie du résolveur est ensuite transmise à l'amplificateur d'asservissement. La fonction du résolveur est de répartir les signaux d'entrée sur le canal approprié. Le plan dans lequel les servomoteurs de roulis et de lacet appliquent le contre-couple change en fonction de l'attitude du missile autour de l'axe de tangage. Étant donné qu'un missile qui ne suit pas une trajectoire verticale ou horizontale réelle appliquera généralement un couple (à la plate-forme) d'un angle tel qu'au moins deux gyroscopes détecteront le couple, il est évident que les deux servomoteurs seront entraînés. Le degré d'entraînement de chacun dépend de deux facteurs : I) le mouvement du missile lui-même, à savoir s'il s'agit d'un mouvement de roulis ou de lacet pur, ou d'un mouvement complexe impliquant à la fois le roulis et le lacet ; et 2) l'angle de la trajectoire, ou plus précisément, l'angle du rotor du résolveur. Par exemple, si le missile vole à un angle de 45 degrés et qu'il effectue une notion de lacet pur, les gyroscopes x et y détecteront tous deux le couple sur la plate-forme. Les deux gyroscopes produiraient une sortie vers le résolveur. Cependant, en raison du changement de plan des servomoteurs de lacet et de roulis, le moteur que nous devons entraîner pour contrer ce couple est uniquement le servomoteur de lacet. Sans le résolveur, les deux moteurs entraîneraient une quantité égale et le couple appliqué résultant ne serait pas exactement opposé au couple appliqué et notre référence serait perdue. En raison de l'action du résolveur, cependant, la seule sortie du résolveur sera celle vers le servoamplificateur et le moteur de lacet[177].

Une fois la plate-forme stabilisée, le problème est de mesurer la déviation du missile par rapport à la référence. Pour ce faire, on utilise des potentiomètres de commande. Le corps d'un potentiomètre étant fixé à l'arbre principal et le curseur à l'anneau porteur, tout mouvement relatif entre les deux villages produit une tension de sortie. Cette tension sera soit positive soit négative par rapport à une tension de référence. La tension différentielle est transmise directement à l'ordinateur de contrôle, où elle est utilisée pour corriger l'attitude du missile. Le curseur du potentiomètre est ainsi repositionné et la tension de sortie est ramenée à zéro. Les trois signaux d'attitude sont dérivés de manière identique, en ce sens que l'attitude en tangage, en roulis et en lacet du missile est mesurée par leurs potentiomètres respectifs. L'utilisation de l'unité de transmission du programme pour fournir la programmation du tangage nécessaire à l'inclinaison du missile sur la trajectoire balistique fonctionne conjointement avec le potentiomètre de commande de tangage. L'unité de transmission du programme comprend le moteur du programme, le solénoïde du programme, l'embrayage à glissement, l'engrenage et le résolveur. Pendant le vol, le moteur du programme tourne constamment, mais l'arbre et l'engrenage sont fixés au moteur par l'embrayage à glissement. Si le solénoïde n'est pas alimenté, l'arbre est bloqué en position. Le dispositif de programmation fournit les impulsions nécessaires à la mise sous tension du solénoïde de programmation. À un moment prédéterminé du vol, on souhaite incliner le missile pour qu'il coïncide avec la trajectoire balistique. Les impulsions sont envoyées par le dispositif de programmation au solénoïde de programmation, qui est alors mis sous tension et permet à l'arbre et à l'engrenage de tourner. La longueur de l'impulsion et l'assemblage à cliquet permettent à l'arbre de tourner l'équivalent d'un degré de pas du missile. La rotation de l'arbre a deux effets : I) il fera tourner le rotor du résolveur de 1 degré ; 2) par l'intermédiaire d'une série d'engrenages, il fera glisser le curseur du potentiomètre de commande de pas vers une position qui produira une tension indicative d'un degré d'erreur. L'ordinateur de commande répond à cette tension en faisant tanguer le missile de plus de 1 degré et repositionne ainsi le corps du potentiomètre de commande de pas à un point nul. Ce processus se poursuit selon une trajectoire prédéterminée[178].
L'accéléromètre de portée est le dispositif qui détecte l'accélération et la décélération du missile le long de la coordonnée de portée. L'angle E est l'angle formé par la coordonnée de portée et l'horizon local. Comme la coordonnée de distance est différente pour chaque changement de distance de la cible, l'angle epsilon est également différent. Pour mesurer avec précision l'accélération le long de la coordonnée de distance, l'angle de l'accélération de distance doit être ajusté de manière que la direction de mesure réelle coïncide avec la coordonnée de distance. L'utilisation du panneau de commande du stabilisateur et d'un ensemble motorisé de réglage de l'epsilon de l'accéléromètre de distance permet un réglage précis de l'angle correct. Comme l'accéléromètre latéral n'est affecté que par les déviations du missile à gauche et à droite de la cible, il est monté sur la plate-forme sans moyen de réglage disponible. Fondamentalement, les accéléromètres de portée et latéraux fonctionnent de manière identique. Une accélération du missile fait réagir ou. la masse déséquilibrée, ou poids, fixée au cylindre intérieur qui contient le gyroscope et applique un couple à la masse en rotation autour du palier à air. Cela va tordre le gyr3et faire précéder l'ensemble de l'accéléromètre (à l'exception du montage sur la plate-forme). Un engrenage de sortie est fixé à cet ensemble, auquel sont couplés un émetteur synchro et un servomoteur. Le rotor de l'émetteur synchro tourne, fournissant ainsi une tension électrique rotative à l'ordinateur de guidage. Cette tension de rotation est indicative de la vitesse atteinte. En d'autres termes, la rotation angulaire de l'accéléromètre autour de l'axe de précession pendant une période de temps donnée est une mesure de la vitesse. Ainsi, on peut voir que la première intégration de l'accélération à la vitesse est accomplie dans l'accéléromètre.
La fonction de la boucle d'asservissement de l'accéléromètre est d'éliminer la friction dans l'axe de précession des deux accéléromètres. L'accumulation de frictions résultant des bagues collectrices, des roulements à billes et des engrenages entraînerait des informations erronées sur la vitesse. Lorsque le poids déséquilibré subit une accélération ou une décélération, il applique un couple au cylindre interne qui contient le gyroscope. Le gyroscope commence alors à précéder. Comme il y a une friction autour de l'axe de précession, il faut prévoir un moyen de contrer cette friction. À l'extrémité du cylindre intérieur de l'accéléromètre se trouve un capteur inductif qui produit une sortie électrique en raison de la friction lorsque l'accéléromètre commence à précéder. Cette tension est amplifiée et transmise au servomoteur de l'accéléromètre. Le couple qu'il applique à l'engrenage de précession est exactement suffisant pour annuler la friction. L'axe de précession est donc considéré comme essentiellement sans frottement, fournissant ainsi aux ordinateurs de guidage la valeur correcte de la vitesse.
Système de guidance
Le système de guidage du Redstone est divisé en trois sections :
- l'ordinateur de guidage latéral,
- l'ordinateur de guidage à distance,
- l'ordinateur de coupure.
Les ordinateurs de guidage à distance et latéral reçoivent et stockent les informations de vitesse provenant des accéléromètres à distance et latéraux. En outre, les informations de vitesse sont intégrées et les informations de déplacement qui en résultent sont stockées. À des moments prédéterminés du vol, ces informations de vitesse et de déplacement sont transmises à l'ordinateur de commande. L'ordinateur de contrôle agit alors pour que le missile modifie sa trajectoire afin de revenir à la trajectoire prédéterminée. L'ordinateur de coupure utilise les informations de vitesse et de déplacement de la portée pour résoudre l'équation de coupure. Lorsque cette équation est résolue (avec certaines restrictions particulières), la poussée s'arrête[179].
L'ordinateur de guidage latéral
Le problème du maintien du centre de gravité du missile sur la trajectoire est une fonction des ordinateurs de guidage. Dans le cas du ordinateur de guidage latéral, il sert à fournir un signal correctif lorsque le missile dévie à gauche ou à droite de la trajectoire, du lancement à la coupure plus 1,5 seconde. De la coupure plus 1,5 seconde à Q (la rentrée atmosphérique), tout écart du missile par rapport à la trajectoire est détecté, et plutôt que de fournir une action corrective immédiate, l'information est stockée. Au moment de la rentrée, ces informations sont transmises à l'ordinateur de contrôle et le missile commence à effectuer la manœuvre corrective nécessaire pour revenir à la trajectoire prévue. Cette dernière phase est appelée « guidage terminal ». Les déviations de la trajectoire peuvent être causées par les conditions atmosphériques, la diminution de la poussée, la séparation et d'autres facteurs. Les déviations sont détectées à l'aide d'accéléromètres intégrateurs. L'action de l'accéléromètre est de précéder chaque fois que le missile accélère ou décélère dans le plan de mesure de l'accéléromètre. C'est pourquoi l'accéléromètre latéral est monté sur la plate-forme stabilisée dans une position telle qu'il détecte les accélérations et décélérations à droite ou à gauche de la trajectoire.
Lorsqu'un missile s'élevant verticalement est décalé vers la gauche de la trajectoire, l'accéléromètre latéral précède à une vitesse proportionnelle à l'accélération et dans une direction dépendant de la direction de l'accélération. Le dispositif de couplage de sortie est un émetteur synchro ; le rotor est mis en rotation mécaniquement par la précession de l'accéléromètre. La rotation du rotor de l'émetteur synchro entraîne donc une rotation électrique de la tension du stator à une vitesse proportionnelle à la vitesse. Cette tension électrique rotative du signal crée un champ magnétique rotatif dans le stator du transformateur de commande. Une tension est ainsi induite dans le rotor du transformateur de commande et cette tension, à son tour, est envoyée à un amplificateur d'asservissement, où elle est amplifiée et utilisée pour entraîner un servomoteur. Le servomoteur entraîne un train d'engrenages qui remplit trois fonctions :
- Repositionner le rotor du transformateur de commande pour annuler l'entrée de l'amplificateur d'asservissement,
- Positionner le curseur du potentiomètre de contrôle de la vitesse latérale à un point tel que la tension apparaissant sur le curseur indique la vitesse du missile,
- Entraîner les vis de plomb de l'intégrateur à billes.
L'intégrateur à billes et à disques effectue la deuxième intégration, celle de la vitesse par rapport au temps, et la sortie entraîne un train d'engrenages qui positionne le curseur du potentiomètre de déplacement. La position du curseur détermine la tension de sortie, et cette tension est alors indicative du déplacement par rapport à la trajectoire. Ainsi, deux tensions sont envoyées à l'ordinateur de contrôle
- La tension du signal de vitesse latérale,
- La tension du signal de déplacement latéral.
Ces tensions continuent d'augmenter tant que le missile accélère. Lorsque le missile atteint une vitesse constante, l'accéléromètre latéral cesse de précéder, le servomoteur cesse d'entraîner le train d'engrenages et le curseur du potentiomètre de vitesse cesse de bouger. La sortie de l'intégrateur à billes tourne toujours, mais le curseur du potentiomètre de déplacement continue de se déplacer et la tension de déplacement continue d'augmenter.
Dans la phase I (du lancement à la coupure) du vol, cependant, l'ordinateur de contrôle accepte ces tensions d'entrée et produit les tensions de commande nécessaires pour entraîner les gouvernes dans une direction qui ramène le missile vers la trajectoire prévue. Lorsque les gouvernails se déplacent, le missile décélère latéralement, le mouvement latéral du missile s'arrête et il accélère pour revenir sur la trajectoire prévue. Pendant ce temps, l'accéléromètre latéral détecte la décélération et l'accélération et accélère dans la direction opposée. Ce faisant, le servo-système du calculateur de guidage latéral tourne dans la direction opposée, ramenant ainsi le curseur vers le point de tension zéro et repositionnant les vis à tête de l'intégrateur à bille et disque de sorte que le curseur du potentiomètre de déplacement revienne également à zéro. À ce moment, le missile est de nouveau sur la trajectoire prévue et le système de guidage devient statique jusqu'à ce qu'il y ait une autre perturbation. Pendant les phases II et III, les erreurs accumulées en vitesse et en déplacement sont stockées sur les potentiomètres plutôt que d'être transmises à l'ordinateur de contrôle. A'. Lors de Q (la rentrée atmosphérique), les potentiomètres sont remis à zéro comme lors de la phase I[180].
Ordinateur de l'orientation de la portée
L'objectif principal du système de guidage en distance est de s'assurer que le missile ne dépasse pas ou ne sous-estime pas la cible. Le système comprend l'accéléromètre de portée, l'ordinateur de portée et l'ordinateur de coupure. L'accéléromètre de portée est monté sur la plate-forme stabilisée ; les ordinateurs de portée et de coupure sont montés sur un châssis dans le boîtier de l'ordinateur de portée. Les informations relatives à ce système sont la vitesse et le déplacement du missile le long des coordonnées de portée. L'accéléromètre est donc monté sur la plate-forme stabilisée selon un angle tel que la direction de mesure réelle coïncide avec la coordonnée de distance. L'angle sous-tendu par la coordonnée de distance et l'horizon local est appelé l'angle E[180]. Le problème consistant à placer le missile sur une trajectoire balistique de manière à pouvoir déterminer le point d'impact implique des considérations particulières qui doivent être prises en compte dans l'ordinateur de portée. Des informations préétablies sont insérées dans les potentiomètres de vitesse et de déplacement de l'ordinateur de portée. Puisque le point de lancement du missile est physiquement en avant du site de lancement théorique (le site qui serait utilisé en conjonction avec la trajectoire de référence pour placer un missile sur la cible sélectionnée) et que le missile démarre à partir d'une vitesse nulle (plutôt qu'à partir d'une vitesse spécifique fixe), une vitesse négative et une valeur de déplacement positive sont préréglées dans les potentiomètres de vitesse et de déplacement de l'ordinateur de distance et du compteur de coupure, respectivement. En outre, des valeurs prédéfinies qui tiennent compte des effets de la diminution de la poussée, de la séparation du corps et de l'unité de poussée, et de la traînée de l'air entre la coupure et la rentrée sont insérées. Lorsque le missile quitte le lanceur, l'accéléromètre de portée commence à précéder. Ce faisant, le servomoteur de portée commence à repositionner les potentiomètres de vitesse et de déplacement vers zéro. Lorsque la coupure se produit, la vitesse et le déplacement préréglés sont considérés comme annulés (le missile a atteint la vitesse et le déplacement du missile théorique). Les seules valeurs restantes seraient celles des effets de la décroissance de la poussée, de la séparation et de la traînée de l'air.
Entre la coupure et la rentrée, la variation de la vitesse de portée est relativement faible (et si les conditions étaient exactement celles prévues lors du préréglage, l'ordinateur de portée serait remis à zéro à la rentrée). Lors de la rentrée, toutes les informations de portée qui restent sur les potentiomètres de vitesse et de déplacement de la portée sont introduites dans l'ordinateur de commande, où une action corrective est lancée pour annuler ces erreurs[181].
L'ordinateur de coupure
La fonction de l'ordinateur de coupure est de calculer le moment approprié pour la fin de la poussée (coupure du moteur) et de déclencher l'action. L'ordinateur est de type amplificateur magnétique ; les informations de vitesse négative et de déplacement positif préréglées sont fournies au ordinateurs par les potentiomètres de vitesse et de déplacement de coupure. En outre, des tensions de polarisation représentant le temps calculé entre la coupure et la rentrée dans l'atmosphère, ainsi qu'une constante de coupure permettant de prendre en compte les effets de la diminution de la poussée, de la séparation et de la chute d'air, sont fournies à l'ordinateur. Les informations de vitesse et de déplacement préréglées doivent être remises à zéro dans l'ordinateur de coupure. Comme la vitesse et le déplacement changent continuellement pendant l'ascension du missile, l'équation de coupure est résolue plusieurs fois. Afin d'éviter une coupure prématurée, un commutateur à came, en série avec le relais de coupure dans l'ordinateur de coupure, doit être fermé. L'interrupteur à came est actionné lorsque le missile a atteint entre -55 et +60 mètres par seconde de la vitesse souhaitée. La première fois que l'équation de coupure est résolue après l'actionnement de l'interrupteur à cames et à condition que le relais X+96 secondes soit fermé, le relais de coupure (dans la distribution de contrôle) sera mis sous tension, initiant ainsi la coupure du moteur. Après la coupure, l'ordinateur de coupure n'a plus aucune fonction[181].
Système de contrôle
Le système de commande du Redstone, comme indiqué précédemment, comprend l'ordinateur de commande, le boîtier de relais et les actionneurs. L'ordinateur de commande reçoit les sept signaux de guidage et de commande et amplifie et mélange ces signaux dans la partie droite pour les distribuer à la surface de commande. Les signaux (tangage, roulis et lacet) passent par des réseaux R-C et entrent dans les préamplificateurs respectifs, où ils sont mélangés à tout signal de guidage entrant. Les signaux de guidage latéraux sont envoyés au préamplificateur de lacet, et les signaux de distance sont envoyés aux préamplificateurs de tangage. Les sorties des préamplificateurs sont alimentées dans les amplificateurs principaux. La sortie du préamplificateur de tangage est alimentée dans les amplificateurs principaux Il et IV. Le préamplificateur de lacet alimente les amplificateurs principaux I et Ill. Les quatre amplificateurs principaux sont alimentés par le préamplificateur de roulis. Tous les amplificateurs du calculateur sont des amplificateurs magnétiques. Grâce à l'utilisation des réseaux R-C, le signal Φ entrant peut être décomposé en ses deux composantes. Le courant circulant dans le préamplificateur à travers la partie résistance du réseau représente la magnitude de l'erreur. Un deuxième courant circule dans le préamplificateur à travers la partie capacitive du réseau, qui représente le taux de variation du signal d'erreur.
La sortie du préamplificateur est le résultat non seulement de l'importance de l'erreur mais aussi de la vitesse à laquelle elle s'est produite. Les signaux de vitesse entrants provenant des ordinateurs de guidage vont directement aux préamplificateurs. Cependant, les signaux de déplacement sont placés sur deux potentiomètres qui sont entraînés par le moteur pas à pas. À « Q », le moteur pas à pas est entraîné par le programme de plongée du dispositif de programmation et, à son tour, entraîne les frotteurs des potentiomètres de la position zéro à la position maximale. Cela permet de corriger progressivement les erreurs de déplacement qui se sont produites pendant le vol au lieu d'insérer la totalité de l'erreur dans le système en une seule fois. L'ordinateur de commande contient également divers relais. Le but de ces relais est de commuter les valeurs du circuit afin de modifier le gain et la réponse du système de contrôle pour compenser les changements de vitesse, de configuration et de conditions aérodynamiques du missile. La sortie des quatre amplificateurs principaux est acheminée vers la boîte à relais. Le boîtier de relais, comme son nom l'indique, est constitué de relais qui convertissent le signal à faible ampérage provenant de l'amplificateur principal de l'ordinateur de commande en un ampérage élevé nécessaire pour entraîner les moteurs des actionneurs. Le signal entrant alimente un relais polarisé qui, à son tour, alimente un relais robuste qui relie la batterie de 28 volts au moteur de l'actionneur. Lorsque les actionneurs entraînent les ailettes vers l'extérieur, un potentiomètre (potentiomètre bêta) situé à l'intérieur des actionneurs renvoie les informations relatives à la position des ailettes dans l'amplificateur principal de l'ordinateur de commande, où elles sont comparées à l'erreur initiale. Comme il y a quatre canaux, le boîtier de relais contient quatre relais polarisés et quatre relais à usage intensif (un relais polarisé et un relais à usage intensif pour chacun des quatre canaux). La sortie de la boîte à relais est de 28 volts, courant continu provenant de la batterie du réseau général et connectée aux actionneurs par l'intermédiaire des relais à usage intensif. Les actionneurs sont constitués d'un moteur à courant continu de 28 volts, d'un train d'engrenages, d'un élément de sortie, de deux potentiomètres et de quatre microcontacts. Le train d'engrenages donne une réduction d'environ 600 à 1. Les deux potentiomètres fournissent des informations sur la position des aubes[182]. Le potentiomètre bêta renvoie ses informations à l'ordinateur de contrôle, et le potentiomètre de mesure (M) renvoie les informations aux circuits de télémétrie pendant le vol et à l'équipement de contrôle au sol pendant le contrôle[183].
Alimentation en electricité



Il y a deux phases d'exploitation des sources d'alimentation du système du Redstone. La première phase implique l'utilisation de l'équipement de soutien du groand, en plus d'une partie de l'équipement d'alimentation du missile, afin de fournir les tensions nécessaires pour vérifier et préparer le missile pour le lancement. La deuxième phase est initiée par une étape de la procédure de compte à rebours appelée transfert de puissance. Pendant la deuxième phase, toute l'énergie utilisée sur le missile est fournie par des sources à bord du missile. La liste suivante contient toutes les sources d'énergie utilisées dans les deux phases[183] :
Phase I :
- Générateur diesel de 60 kw - 208 volts/120 volts, 60-cps, triphasé,
- 2 électrificateurs d'avion - 28 volts, courant continu,
- Alimentation électrique - 60 volts courant continu,
- 2 onduleurs - 115 volts, 400-cps, triphasé.
Phase II :
- 2 piles auto-activées - 28 volts,
- Alimentation en courant continu 60 volts,
- Onduleur, 115 volts, 400-cps, triphasé.
En plus de l'équipement ci-dessus, les panneaux suivants, situés dans la station d'essai du missile guidé et dans la remorque de distribution de l'énergie, sont nécessaires pour alimenter, contrôler et surveiller ces composants :
- Générateur de précision,
- Panneau de commande de l'onduleur Panneau d'alimentation électrique,
- Panneau d'alimentation électrique, 28 volts, courant continu.
Phase I



La fonction de l'équipement d'alimentation au sol est de fournir les tensions nécessaires à la vérification, aux essais et à la préparation du lancement. La source d'alimentation principale est le générateur diesel de 60 kW. Cette génératrice fournit une tension de 208 volts, triphasée, 60 cps, à la boîte de distribution de courant alternatif, à la remorque de service de la batterie et à la remorque de distribution de l'alimentation. Le générateur est entraîné par un moteur diesel Cummins à 6 cylindres qui développe 160 chevaux à 2 500 tours/min. Sa vitesse de fonctionnement normale est d'environ 1 850 tours/min. Ce moteur entraîne un générateur synchrone de General Electric qui fournit une sortie de 208 volts, triphasée, 60 cps à partir d'un transformateur connecté en Y[183]. La sortie à 4 fils, en conjonction avec le 208 volts (phase à phase), rend également disponible le 120 volts (phase à neutre). Il utilise à la fois la régulation de la fréquence et de la tension. La régulation de la fréquence est assurée par un régulateur Westinghouse Electric et la régulation de la tension par un régulateur de tension et un excitateur statique General Electric. La tension fournie à la boîte de distribution à courant alternatif est acheminée vers diverses pièces d'équipement de soutien au sol, telles que l'axil alc, les remorques oxygène liquide, le véhicule à peroxyde d'hydrogène et la station d'essai des missiles guidés[184]. Dans la remorque de distribution de l'électricité, la tension triphasée de 208 volts est acheminée vers les deux générateurs de l'engin. Ces moteurs-générateurs fournissent au système une tension de 28 volts continus. Ils sont constitués d'un moteur triphasé à enroulement en triangle entraînant un générateur qui fournit 28 volts dc à un maximum de 265 ampères en continu. Il utilise un régulateur à pile de carbone pour assurer la régulation de la tension. Les commandes de mise sous tension, de surveillance et de réglage sont situées sur le panneau d'alimentation en courant continu de 28 volts. Les sorties du générateur sont acheminées vers deux bus. L'excitateur du réseau est connecté au bus +D1 qui alimente le bus +D8 dans le missile. Ce bus est utilisé principalement pour faire fonctionner les relais et les actionneurs rotatifs. L'autre énergiseur fournit une tension au bus +D2, qui alimente le bus +D9 du missile. Ce bus est principalement utilisé pour faire fonctionner l'onduleur du missile[185]. L'alimentation 60 volts est utilisée pour fournir une tension aux potentiomètres de commande, aux potentiomètres de vitesse et de déplacement, et aux potentiomètres de retour bêta. Son entrée est de 120 volts, 60 cps, monophasée et sa sortie est de 54 à 66 volts continus à un maximum de 2 ampères. Il utilise un régulateur de tension de type amplificateur magnétique. Sa sortie est alimentée sur le bus +F. Le panneau d'alimentation électrique situé dans la station d'essai des missiles guidés contient des compteurs pour surveiller les deux bus de courant continu de 28 volts. Ce panneau comprend également un compteur qui sert à surveiller l'alimentation en tension de commande de courant continu de 60 volts et un interrupteur qui active un relais pour appliquer la tension au bus +F[186].
L'onduleur 4 est utilisé pour fournir une tension de 115 volts, triphasée, 400 cps au banc d'essai de l'équipement de mise à la terre. L'onduleur est constitué d'un moteur bobiné composé de 28 volts qui entraîne un générateur triphasé connecté en Y. Il comprend également un régulateur qui contient un régulateur de fréquence et un régulateur de tension. Il comprend également un régulateur qui contient des circuits de régulation de fréquence et de tension. L'utilisation d'un circuit discriminateur de fréquence permet de détecter un changement de fréquence et d'augmenter ou de diminuer le courant dans l'enroulement shunt du moteur afin de modifier la vitesse du moteur et donc la fréquence. Un circuit discriminateur de tension détecte les changements de tension de sortie et commande le courant dans le champ du générateur, contrôlant ainsi la tension de sortie[187].
Phase II
La fonction des composants d'alimentation des missiles est de fournir les tensions courant alternatif et courant continu nécessaires au maintien du missile en vol. En outre, l'alimentation a-c fournit la tension aux panneaux de la station d'essai des missiles guidés lorsque le missile est vérifié. Les deux batteries de 28 volts, l'alimentation en courant continu de 60 volts et l'onduleur 1 constituent le système d'alimentation du missile. Les deux batteries de 28 volts à bord du missile sont activées à distance par la station d'essai des missiles guidés. Les deux batteries sont enfermées dans un boîtier commun et activées simultanément. La batterie « A » alimente l'onduleur du missile ; la batterie « B » alimente les actionneurs mécaniques et les relais du système du missile. Les deux batteries contiennent 20 cellules d'oxyde de zinc-argent avec un total de 2 000 cm2 d'hydroxyde de potassium comme électrolyte. Avant l'activation des batteries, l'électrolyte est stocké dans un tube de cuivre qui entoure les batteries. Le signal d'activation, depuis le sol, tire deux pétards explosifs qui créent une pression, forçant l'électrolyte à passer par le manchon pour atteindre les éléments de la batterie. Le temps d'activation est d'environ 5 minutes ; le temps de charge en veille est de 12 heures. La batterie « A » est connectée au bus D9 et la batterie « B » est connectée au bus +D8 lors du transfert de puissance. L'alimentation de 60 volts fournit son voltage continus à un maximum de 2 ampères au bus +F lors du transfert de puissance. Cette tension est utilisée pour les potentiomètres de commande, les potentiomètres de rétroaction bêta et les potentiomètres de vitesse et de déplacement des ordinateurs de guidage. La tension d'entrée triphasée de 115 volts, 60 cycles, est appliquée au transformateur de puissance connecté en triangle. Un redresseur pleine onde est utilisé dans chaque phase, et la sortie est alimentée à travers un filtre de type Pi. Un amplificateur magnétique est utilisé pour assurer la régulation de la tension.
L'onduleur 1 est identique à l'onduleur 4, situé dans la remorque de distribution d'énergie. En plus des circuits de régulation incorporés à l'onduleur, un panneau de contrôle de l'onduleur est situé dans la station d'essai des missiles guidés. En plus des circuits de régulation incorporés dans l'onduleur, un panneau de commande de l'onduleur est situé dans la station d'essai des missiles guidés. S'il y a une différence de fréquence, le panneau de commande de l'onduleur actionnera un commutateur qui appliquera une tension à un potentiomètre motorisé de contrôle de fréquence dans l'onduleur-régulateur. Cela fera bouger le Wiper du potentiomètre dans un sens ou dans l'autre, modifiant ainsi la résistance du circuit du discriminateur. Le circuit du régulateur de fréquence modifiera alors le courant de l'enroulement shunt du moteur, modifiant ainsi la fréquence du générateur de précision[188].
Système de propulsion

Le moteur-fusée du missile Redstone est un moteur-fusée à propergol liquide fabriqué par la division Rocketdyne de la North American Aviation Corporation. Ce moteur, qui est une amélioration du moteur allemand V2, a une poussée fixe d'environ 78 000 livres. Cette poussée peut être générée pendant une période de 121 secondes, si nécessaire, mais son utilisation réelle est moindre. L'énergie de cette poussée est fournie par une concentration de 75 % d'alcool éthylique (coupé à 25 % d'eau) et de l'oxygène liquide. Ces propergols sont transférés des réservoirs du missile à la chambre de combustion du moteur par des pompesà haute pression entraînées par une turbine à vapeur. Bien que ce moteur soit un moteur à poussée fixe, les petites variations de poussée dues aux conditions ambiantes peuvent être corrigées. Cette correction permet de maintenir la poussée constante à des fins de guidage et supprime effectivement une variable qui compliquerait davantage le système. Le moteur-fusée, comme d'autres centrales électriques plus familières, a besoin de plusieurs systèmes de soutien pour démarrer, s'arrêter et fonctionner efficacement[189].
Système de vapeur

Ce système est plus connu sous le nom de système H2O2, ou système de peroxyde d'hydrogène. Le peroxyde d'hydrogène, lorsqu'il est décomposé rapidement, forme de la vapeur à haute pression et à haute température. Dans le missile REDSTONE, le système de peroxyde est utilisé pour actionner les pompes à propergol au moyen d'une turbine à vapeur. Le système de vapeur comporte les principaux éléments suivants : un réservoir de 76 gaIIon, un générateur de vapeur, une vanne d'arrêt, une vanne de régulation variable, une vanne de pressurisation et de purge, et un système d'échappement. Lorsque l'on appuie sur le bouton de démarrage, la valve de pressurisation s'ouvre et de l'air est libéré à une pression de 550 à 650 psi dans le réservoir, Le système est maintenant statique jusqu'à ce que la valve d'arrêt soit ouverte. Le peroxyde s'écoule à travers la vanne de contrôle variable et dans le générateur de vapeur, également connu sous le nom de « pot » de vapeur. À l'intérieur du générateur de vapeur se trouvent des pastilles de permanganate de potassium. Ces pastilles agissent comme un catalyseur et provoquent la décomposition rapide du peroxyde en eau et en oxygène. Cette action libère une énorme quantité de chaleur et forme une vapeur à haute pression et à haute température. La vapeur est dirigée vers la turbine, qui entraîne à son tour les pompes à combustible et à oxygène liquide. Les pompes sont fixées sur le même arbre. Après avoir traversé la turbine, la vapeur passe dans le conduit d'échappement, où elle vaporise une petite quantité d'oxygène liquide afin de pressuriser le réservoir d'oxygène liquide du missile et d'augmenter l'alimentation en air du missile principal par mesure d'économie[190]. Cela se fait par le biais d'une unité appelée échangeur de chaleur, située dans le conduit d'échappement. La vapeur est ensuite rejetée à du moteur, ajoutant quelques centaines de livres de poussée supplémentaire au missile[191].
Système de propergol

Le système de propulsion transfère sous pression le carburant et l'oxydant des réservoirs du missile vers la chambre de poussée. Le système se compose de deux réservoirs, de deux pompes de type centrifuge, de deux vannes de commande tout ou rien, d'une vanne de commande du rapport de mélange et des passages du moteur. Les deux réservoirs font partie de la structure du missile ; le réservoir de carburant est situé immédiatement au-dessus du réservoir d'oxydant. Le carburant passe par le réservoir d'oxydant (par un tuyau) jusqu'à la pompe à carburant. Après avoir quitté la pompe à carburant, le carburant est empêché de pénétrer dans le moteur par la vanne de carburant principale fermée. Après le robinet de carburant principal se trouve le robinet de mélange. Cette vanne est réglée avant le vol pour compenser les effets de l'environnement sur le carburant. Comme la densité de l'alcool varie en fonction de la température et de la pression, des quantités variables de carburant doivent être admises dans le moteur afin d'assurer une poussée adéquate. Depuis la vanne de mélange, le carburant s'écoule vers une section, incorporée au moteur, appelée collecteur de carburant. Cette section recueille le carburant et l'envoie à travers les parois de la chambre du moteur. Le carburant qui s'écoule à travers les parois du moteur a deux fonctions. Le premier est de refroidir les parois de la chambre du moteur ; aucun métal ne peut résister sur de longue durée à la température de 5 000 °F (2 760 °C) de la combustion. Le carburant circule très rapidement dans la chambre et absorbe tellement de chaleur que la température de la paroi extérieure est maintenue à environ 125 °F (51 °C). Le deuxième objectif est d'augmenter l'efficacité thermique du combustible par cette absorption de chaleur. L'efficacité globale du système est ainsi accrue. Les passages du moteur mènent à une partie du moteur appelée l'injecteur. L'injecteur est une plaque d'acier qui contient des passages internes et des anneaux. Ces anneaux ont des trous percés à un angle tel qu'ils envoient un flux de carburant contre un flux de carburant en alternance avec un anneau d'oxygène liquide qui fait de même. De cette manière, le combustible et le comburant se mélangent à une distance donnée de la plaque et forment un mélange combustible. Le flux d'oxygène liquide provient du réservoir, passe par la pompe l'oxygène liquide et est arrêté par la vanne principale de l'oxydant. De la vanne, l'oxygène liquide s'écoule vers l'avant (ou le haut) du moteur et dans le dôme et l'injecteur d'oxygène liquide. Le dôme se trouve juste au-dessus de l'injecteur et sert de collecteur. L'injecteur remplit deux autres fonctions. L'anneau le plus à l'extérieur envoie du carburant le long de la paroi interne de la chambre de poussée et aide au refroidissement de la chambre de poussée. l'oxygène liquide et le carburant alternent, le dernier anneau (parmi les 20 anneaux) déchargeant l'oxygène liquide. L'autre fonction est d'aider au démarrage du moteur. Le centre de l'injecteur présente une surface appelée disque d'allumage. Dans cette surface est fixé un allumeur pyrotechnique qui est similaire à une fusée. Cette surface reçoit également le carburant d'un réservoir de démarrage externe. Ce carburant est dirigé à travers des passages séparés dans l'injecteur[191].
Turbopompe

La turbopompe est le cœur du système de propulsion. Sans elle, le poids des réservoirs serait prohibitif car ceux-ci devraient être lourds afin d'être suffisamment solides pour permettre une pressurisation adéquate. La turbopompe se compose d'une turbine, d'une section de réduction à engrenages et de deux pompes centrifuges. Ces pompes sont couplées à l'arbre de la turbine et sont entraînées à la même vitesse[192]. La turbopompe est l'élément le plus critique du système. La température ambiante de la turbopompe est de 70 °F (21 °C) (vapeur) et de −300 °F (149 °C) (oxygène liquide). En raison de ces conditions extrêmes, la turbopompe doit être bien conçue, même si elle ne fonctionne que pendant une courte période[193].
Système pneumatique

Le démarrage et l'arrêt du moteur doivent être contrôlés. Le missile Redstone utilise un système électro-pneumatique combiné pour actionner les vannes et pressuriser les réservoirs. Un système entièrement électrique nécessiterait un système d'accumulateurs plus volumineux, donc plus lourd, et ne garantirait pas un fonctionnement fiable. Un système entièrement pneumatique nécessiterait une grande quantité de tubes, ce qui rendrait le système plus volumineux et plus coûteux. Une combinaison des deux s'est avérée légère, fiable et peu coûteuse. Des électrovannes à commande électrique sont utilisées pour contrôler le débit d'air à haute pression afin de pressuriser les réservoirs et de faire fonctionner la vanne de combustible principal, la vanne d'oxydant et la vanne d'arrêt du peroxyde. L'alimentation en air du missile est répartie entre trois zones. La plus grande quantité est stockée dans la section où se trouve le moteur. Cette section fournit de l'air pour pressuriser le réservoir de carburant et le réservoir de peroxyde et pour faire fonctionner les vannes principales de propergol et la vanne d'arrêt. La deuxième plus grande quantité est utilisée pour contrôler la tête du missile et la section des instruments après la séparation. La troisième alimentation est utilisée pour faire fonctionner le système de coussin d'air de la plate-forme stabilisée et pour maintenir le compartiment des instruments à une pression constante.
Contrôle de la poussée

Le système de contrôle de la poussée corrige les petites variations de poussée dues aux conditions atmosphériques. Ce système utilise la pression de la chambre de combustion pour contrôler la poussée. (La poussée est fonction de la pression de la chambre.) Par exemple, si la chambre est conçue pour produire 75 000 livres de poussée à 300 psig, elle en produira beaucoup moins à 275 psig et beaucoup plus à 325 psig. La seule façon de modifier la pression dans le système Redstone est de modifier la quantité d'ergols entrant dans la chambre par unité de temps. Ainsi, si la pression de la chambre est faible, il est nécessaire d'augmenter le débit de propergols entrant dans la chambre. Le système de contrôle de la poussée surveille en permanence la pression de la chambre et compare cette pression à une pression standard préréglée dans un amplificateur de contrôle de la poussée. Lorsque la pression de la chambre diffère de la pression standard, un signal est envoyé à la vanne de contrôle variable du système de vapeur. Cette vanne augmente ou diminue le débit de peroxyde d'hydrogène vers le générateur de vapeur qui, à son tour, augmente ou diminue le débit de vapeur[193]. Lorsque le débit de vapeur augmente ou diminue, la vitesse de la turbine change également et, à son tour, modifie la vitesse de la turbopompe. Les changements de vitesse de la turbopompe entraînent une modification du débit de propergol, ce qui modifie la pression de la chambre et, par conséquent, la poussée. Une faible pression dans la chambre provoque un signal qui ouvre la vanne de vapeur variable. Cela augmenterait le débit de peroxyde vers le générateur de vapeur et la vitesse de la pompe. Plus de propergols par unité de temps entreraient dans la chambre, amenant la pression de la chambre à la pression standard réglée dans l'amplificateur. Si la pression de la chambre était trop élevée, le système diminuerait le débit de vapeur pour ralentir les pompes et réduire le débit de propergol. La pression de la chambre et, par conséquent, la poussée sont alors ramenées au niveau souhaité[194].
Système de démarrage
Le moteur de la fusée ne comporte aucune pièce mobile et dépend d'un système externe pour son démarrage. Si la turbopompe était mise en marche et que les propergols étaient ensuite allumés dans la chambre, une explosion pourrait se produire. C'est pourquoi une petite quantité de propergols est envoyée dans la chambre et enflammée. La turbopompe est alors mise en marche, la pleine poussée est obtenue et le missile est lancé[194]. Une fois les trois réservoirs pressurisés, l'allumeur pyrotechnique situé dans l'injecteur est mis à feu électriquement. Lorsque cet allumeur se déclenche, une connexion électrique est coupée, ce qui permet l'ouverture de la vanne principale d'oxygène liquide. Cette valve permet à l'oxygène liquide de s'écouler vers le dôme et à travers l'injecteur jusqu'à la chambre de poussée. Lorsque la soupape d'oxygène liquide s'ouvre, elle signale au solénoïde qui commande le carburant de démarrage d'admettre le carburant à travers les passages de l'injecteur vers le disque d'allumage. Ce carburant se mélange avec l'oxygène liquide qui s'écoule dans la chambre et un allumage riche en oxygène se produit. Lorsque le feu dans la chambre devient suffisamment chaud, un autre fil situé sous la buse d'échappement est brûlé, ce qui signale l'ouverture de la vanne d'arrêt du peroxyde et de la vanne de carburant principale. L'ouverture de la vanne de carburant est ralentie par une restriction placée dans la ligne pour permettre à la turbopompe d'avoir un petit temps de montée en puissance. Dès que la turbopompe atteint sa vitesse de fonctionnement (environ 0,3 seconde), le moteur est en phase de fonctionnement principal (entre 90 et 100 % de la poussée nominale) et le vol commence[195].
Coupure
Lorsque le missile a été en vol pendant une période de temps prédéterminée, le système de guidage envoie un signal au moteur pour qu'il s'arrête. Pour ce faire, se ferme d'abord la vanne d'arrêt du peroxyde d'hydrogène, puis les vannes du carburant et de l'oxygène liquide. Le moteur et les réservoirs ne sont plus nécessaires et sont séparés peu de temps après de l'unité de poussée. L'unité de poussée tombe à une dizaine de kilomètres de la cible[195].
Équipement de soutien au sol
Le Ground Support Equipment (GSE) comprend tout l'équipement utilisé pour transporter, manipuler, tester, entretenir et lancer le missile.L'un des principaux avantages du Redstone d'un point de vue tactique et opérationnel est que ce système est très mobile. La mobilité était un facteur primordial dans la conception et la sélection des équipements qui devaient également être robustes, faciles à utiliser et autosuffisants. Le missile et tous les équipements associéspeuvent être transportés par voie aérienne, terrestre ou maritime[196].
Le cortège complet du GSE.
Un PGM-11 Redstone avec une partie du cortège.
Transport de l'unité de « nez » : Semi-remorque fourgeon XM481
La remorque de l'unité est une semi-remorque à deux roues, à un essieu, de type fourgon conçue pour assurer le transport et le stockage de l'ogive et des petits accessoires explosifs embarqués sur missile. Le poids de la remorque chargée est de 8 010 kilogrammes. Il se compose d'assemblages de base et de couvercle et est remorqué par un camion de 2 ½ tonnes, 6 x 6[197].
L'assemblage de base est de construction standard et contient une selle doublée de caoutchouc, une pince de maintien et des supports de récepteur de boulon qui fixent l'unité de l'ogive pendant le transport. Quatre crics équipés de roulettes sont utilisés pour soulever et retirer le couvercle de la base de la remorque. Trois des remorques sont délivrées à chaque ordonnance de Compagnie de Soutien et une à chaque batterie de tir d'artillerie[198].
Remorqueur de l'unité.
Dessin de l'unité de nez du PGM-11 Redstone.
L'unité de nez du PGM-11 Redstone CC-1004 Block I sur son remorqueur (1).
L'unité de nez du PGM-11 Redstone CC-1004 Block I sur son remorqueur (3).
Transport de l'unité arrière : Remorque XM480
La remorque de l'unité arrière est une remorque de type fourgon à deux roues, à un essieu, conçue pour fournir le transport et le stockage de l'unité et de l'ensemble radiateur-refroidisseur. Cette remorque pèse 2 885 kilogrammes lorsqu'elle est chargée et se compose d'assemblages de base et de couvercle. Il est remorqué par un camion de 2 ½ tonnes, 6 x 6[199].
L'assemblage de base se compose d'une construction de cadre standard qui contient un berceau doublé de caoutchouc et une bande de maintien pour fixer l'unité arrière pendant le transport. Le conteneur de chauffage - refroidisseur est monté sur le châssis de la remorque devant le plateau de la remorque. Quatre crics équipés de roulettes sont utilisés pour soulever et retirer le couvercle de la base de la remorque[200].
Dessin de la remoque à nu de l'unité arrière.
Dessin de la remorque de l'unité arrière (2).
Dessin de la remorque de l'unité arrière (1).
Transport de la section de poussée : Remorque XM482
La remorque de l'unité de poussée est une semi-remorque de type fourgon à deux roues, à un essieu, conçue pour assurer le transport et le stockage de l'unité de poussée du missile et des composants du missile qui sont installés sur le site de tir. Le poids de la remorque chargée est de 8,585 t. Il se compose d'assemblages de base et de couvercle et est également remorqué par un camion de 2 ½ tonnes, 6 x 6.
L'assemblage de base est de construction standard et contient une selle doublée de caoutchouc, une pince de maintien et des supports de récepteur de boulon qui fixent l'unité de poussée pendant le transport. Quatre crics équipés de roulettes sont utilisés pour soulever et retirer le couvercle de la base de la remorque. Trois des remorques sont délivrées à chaque l'Ordnance Support Compagny et une à chaque batterie de tir d'artillerie[201].
Le véhcule est long de 13,20 m, pour une largeur de 2,44 m, et pour une hauteur de 3,34 m. Le volume est de 88 m2, et sa masse brute est de 8,58 t[202].
Dessin du transporteur de la section de poussée.
Le transporteur transportant la section de poussée du missile CC-1004 (1).
Le transporteur transportant la section de poussée du missile CC-1004 (2).
Camion de transports d'accessoires
Le camion de transport d'accessoires est un véhicule M35 de 2 ½ tonnes, 6 x 6, utilisé pour transporter le matériel en vrac et les accessoires nécessaires à l'assemblage, au contrôle et à l'entretien des missiles sur le site de lancement. Cet équipement se compose d'accessoires non emballés, d'accessoires emballés, de conteneurs de câbles et d'enrouleurs de câbles. Le camion pèse 8 410 kilogrammes lorsqu'il est chargé. Deux de ces camions sont délivrées à chaque l'Ordnance Support Compagny et deux à chaque batterie de tir d'artillerie[203].
Dessin du camion A.
Dessin du camion B.
Érecteur (XM478)
L'érecteur de missiles guidés est un camion de 2 ½ tonnes, 6 x 6 modifié pour stocker et transporter le cadre en A, le cadre en H et l'équipement de montage et d'entretien associé. Ce véhicule remorque la plate-forme de lancement. Il fournit également de l'énergie (via un treuil de 10 tonnes et un palan électrique de 1 tonne) pour l'assemblage et le montage du missile, pour le montage de la plate-forme d'entretien et pour le fonctionnement de l'ascenseur de personnel. Un de ces véhicules est délivré à chaque batterie de tir d'artillerie[203].
Dessin du camion avec l'érecteur.
L'érecteur du PGM-11 Redstone CC-1004 Block I.
L'érecteur du PGM-11 Redstone CC-1004 Block I en action.
Plateforme de lancement mobile (XM74)
La plateforme de lancement mobile est un plateau tournant fixé à deux roues. Il est remorqué par le camion érecteur. Cette plateforme fournit une base pour attacher des connexions électriques, pneumatiques et à l'allumage du missile et se compose d'une base, d'une plaque de déflexion, d'un châssis rotatif, de bras de support de stabilisateur et d'un essieu.
Quatre crics à deux vitesses sont utilisés pour soutenir et mettre à niveau le lanceur de plate-forme. Les niveaux à bulle situés sur le lanceur de plate-forme aux stations Il et Ill sont utilisés pour niveler l'unité. L'ensemble de cadre rotatif sert de charnière pendant le montage et de base de support pour le lancement d'accessoires. Une plateforme de lancement mobile est délivrée à chaque batterie de tir d'artillerie[204].
- Plateforme de lancement mobile XM74
Dessin de la platerforme de lancement mobile.
Plateforme du PGM-11 Redstone CC-1004 Block I (1).
Station d'essai de programmage de missiles guidés (AN/MSM-38)
La station d'essai de programmeur de missiles guidés est un fourgon de 2 ½ tonnes, 6 x 6, modifié pour accueillir le personnel et l'équipement nécessaires à la vérification du missile Redstone. Ce camion pèse 7 590 kilogrammes. Son objectif principal est de fournir des installations mobiles pour tester certains composants du missile et pour préparer le missile pour le vol en établissant des données de trajectoire prédéterminées dans le système de guidage[205]. Cette camionnette est divisée en deux sections: une salle d'opérations et un vestibule. Ces compartiments sont séparés par une cloison métallique avec une porte coulissante. À l'arrière de la fourgonnette, il y a une plate-forme articulée qui est utilisée pendant le chargement et le déchargement. Une échelle amovible est fixée à la plate-forme pour un accès pratique. Un véhicule est délivré à l'Ordnance Support Compagny et un à chaque batterie de tir d'artillerie[206].
- Station d'essai de programmage de missiles guidés (AN/MSM-38)
Dessin de la station d'essai de programmage de missiles guidés (intérieure).
Dessin de la station d'essai de programmage de missiles guidés (exterieure).
Groupe électrogène
Le groupe électrogène se compose d'un groupe électrogène portatif de 60 kW à moteur diesel et d'accessoires montés sur une remorque à deux roues de 3/4 tonnes. L'unité complète pèse 3 651 kilogrammes lorsqu'elle est chargée. Le générateur fournit de l'énergie (120 volts, monophasé et 208 volts, triphasé, 60 cps) à la station de distribution électrique. Un groupe électrogène est délivré à l'Ordnance Support Compagny, deux à la compagnie de soutien det deux à chaque batterie de tir d'artillerie[207].
- Groupe électrogène
Dessin du groupe éléctogène.
Dessin du panneau de la console du groupe électrogène.
Dessin du compartiment la motorisation du groupe électrogène.
Station de distribution d'énergie (AN / MSQ-32)
.png.webp)
.png.webp)
La station de distribution d'énergie est une remorque à deux roues de ¾ tonnes pesant 1 089 kg lorsqu'elle est chargée. Cette remorque reçoit l'énergie électrique de la remorque du générateur, convertit cette puissance en tension et fréquences utilisables, et distribue l'énergie aux autres équipements au sol et au missile Redstone. Le corps de la station de distribution d'énergie est construit de telle sorte que la coque supérieure du corps, les côtés, les extrémités et le dessus peuvent être retirés en tant qu'unité. Des onduleurs, des électrificateurs, une console de commande de puissance et une boîte de jonction sont montés en permanence dans la station de distribution électrique. Une station est attribuée à l'Ordnance Support Compagny et une à chaque batterie de tir d'artillerie[208]. Le véhicule à une longueur de 3,76 m pour une largeur de 1,95 m et une hauteur de 2,49 m. La garde au sol est de 0,35 m, et l'angle de départ est de 45°. La vitesse sur une route normale est de 56 km/h, et une vitesse de 32 km/h sur une route accidentée. Le véhicule à la possibilité de rouler sur une pente d'une inclinaison maximale de 20°. Son volume est de 18,31 m3[209].
Atelier d'entretien des batteries (XM479)
L'atelier d'entretien des batteries est une remorque à deux roues de ¾ tonnes conçue pour stocker et transporter les batteries de missiles, le matériel de service et d'essai des batteries et d'autres accessoires jusqu'au site de lancement. L'atelier d'entretien des batteries est entouré d'un ensemble de boîtier en tôle fixé à un châssis. L'ensemble de boîtier contient l'équipement utilisé pour activer et entretenir les batteries de missiles avant le lancement. L'unité entière pèse 930 kg lorsqu'elle est chargée[210]
Camion compresseur d'air
Le camion compresseur d'air est un véhicule de 2 ½ tonnes, 6 x 6, qui contient et transporte le compresseur d'air, le système de régulation de la pression d'air et l'équipement accessoire. Le compresseur d'air est une unité à mouvement alternatif, motorisée et refroidie par air, conçue pour fournir une pression d'air au réparateur d'air pour tester et pressuriser le missile Redstone. Le véhicule pèse 8 410 kg. Un compresseur est délivré à l'Ordnance Support Compagny et un à chaque batterie de tir d'artillerie[211]
Entretien de l'air (XM483)
L'entretien de l'air est une remorque à deux roues de ¾ tonnes conçue pour fonctionner comme un réservoir d'air pour assurer un approvisionnement en air continu aux périodes de pointe de la demande. La remorque se compose d'un ensemble conteneur métallique fixé à un châssis. L'ensemble conteneur contient la batterie de stockage d'air, les conduites d'air, les tuyaux et divers composants. L'unité complète pèse 3,185 t[212]. La batterie de stockage d'air est une unité autonome fixée à un sous-châssis. Des régulateurs, des vannes, des conduites pneumatiques de raccordement et des bouteilles d'air sont contenus dans cet appareil. Le système pneumatique comprend deux panneaux avec des commandes montées pour ventiler et surveiller l'air sous pression. Délivré à l'Ordnance Support Compagny et à la batterie de tir d'artillerie[213].
Semi-remorque citerne d'alcool (XM388)
La semi-remorque à réservoir d'alcool éthylique est un véhicule de type réservoir à deux roues de 11356 kilogrames (3 000 gallons) conçu pour transporter le carburant de la zone de stockage au site de lancement et pour remplir, recycler ou vidanger le carburant au besoin sur le site de lancement. La semi-remorque à alcool se compose d'un réservoir elliptique à compartiment unique, d'un train de roulement, d'un compartiment de pompage et d'un système de chauffage. L'équipement de transfert de carburant est situé à l'arrière du réservoir et assure le comptage, le filtrage et le transfert du carburant vers le missile. Un camion tracteur M-52 de 5 tonnes, 6 x 6, sert de moteur principal pour la semi-remorque à alcool. La semi-remorque pèse 11,022 t lorsqu'elle est chargée[214]
Semi-remorque d'alimentation en air
La semi-remorque à alimentation en air est utilisée en conjonction avec la semi-remorque de séparation d'air pour produire de l'oxygène liquide et de l'azote liquide à utiliser dans le missile Redstone. La semi-remorque d'alimentation en air contient le groupe motopropulseur de l'ensemble d'alimentation en air comprimé, alimenté par quatre moteurs diesel, qui entraîne quatre compresseurs d'air à 4 étages. Cette semi-remorque est remorquée par un camion tracteur M-52 standard. Trois semi-remorques sont délivrées à la l'Engineer Support Company[215].
Semi-remorque de séparation d'air
La semi-remorque de séparation d'air est utilisée en conjonction avec la semi-remorque d'alimentation en air pour produire de l'oxygène liquide et de l'azote liquide à utiliser dans le missile. La semi-remorque de séparation d'air contient l'ensemble de séparation oxygène-azote composé d'un échangeur de chaleur, de sécheurs d'air, d'un système de réfrigération, d'une colonne de distillation et d'un générateur électrique. Cette semi-remorque est remorquée par un camion tracteur M-52 standard. Trois semi-remorques sont délivrées à l'Engineer Support Company[216].
Semi-remorque réservoir d'oxygène liquide
La semi-remorque d'oxygne liquide est un véhicule de type citerne à deux roues d'une capacité de 9 tonnes. Il est conçu pour transporter de l'oxygne liquidede la zone de stockage au site de lancement, et pour transférer l'oxygène liquide vers le missile Redstone. L'équipement de transfert l'oxygène liquide est monté dans un compartiment fermé à l'arrière du réservoir. Le remplissage initial des réservoirs de missiles sur le site de lancement et le remplissage final pour remplacer les pertes par évaporation sont effectués à partir des semi-remorques d'oxygne liquide. Un camion tracteur M-52 de 5 tonnes, 6 x 6, sert de moteur principal à la semi-remorque d'oxygène liquide. Cette semi-remorque pèse 16,166 t lorsqu'elle est chargée[216].
Entraînement des troupes

Le développement des Redstone a posé de nouveaux problèmes aux artilleurs. Dans les artilleries, il était d'usage de former une unité en utilisant du matériel réel et d'expliquer le fonctionnement de la nomenclature à l'aide de modèles réduits. Cependant, les composants de précision du missile Redstone ne pouvaient pas supporter le stress d'une utilisation quotidienne sans être endommagés et sans provoquer un dysfonctionnement du missile. Il était économiquement impossible de faire construire des modèles réduits ou de demander aux unités d'apprendre par le tir. Le département de l'Armée a donc émis des directives stipulant qu'aucun missile tactique ne serait utilisé à des fins d'entraînement, sauf à l'école d'artillerie et de missiles de l'armée américaine, à Fort Sill, en Oklahoma, et à l'école de missiles guidés de l'ordonnance à l'arsenal de Redstone, en Alabama. L'évaluation des compétences professionnelles des opérateurs et du personnel de maintenance de Redstone posait également un problème. Il était difficile de déterminer si un homme connaissait bien ses tâches en le faisant s'asseoir près d'un panneau pour lire des compteurs et actionner des interrupteurs. C'est alors qu'a été conçu le XM9. Au départ, le Redstone a été développé pour surmonter les problèmes que les tests d'aptitude introduisaient ; le formateur permettait d'analyser le fonctionnement de l'unité de feu entière de Redstone. Rapidement, on a découvert que l'entraîneur Redstone pouvait également être utilisé pour former les opérateurs et les hommes de maintenance de Redstone éliminant le risque d'endommager un missile tactique. Le missile d'entraînement est produit à une fraction du prix du missile tactique. Tout l'équipement tactique réel, à l'exception du missile, est utilisé avec le XM9, ce qui permet d'accomplir une séquence complète de préchauffage lorsque l'entraîneur est inséré dans le système tactique. Des installations aussi réalistes que possible ont été prévues pour les opérations d'accouplement, de montage, de vérification et de chargement du propergol. Aucune disposition n'est prise pour former le personnel de l'ordonnance aux procédures de vérification avant livraison[217].
Éléments de base de l'entraînement

Les éléments de base du système d'entraînement sont un missile d'entraînement, une station de test d'entraînement, deux boîtes de jonction, une boîte de charge fictive, une boîte de relais fictive et les câbles nécessaires. Des radios sont fournies pour être utilisées par les arbitres si on le souhaite. La station de test de l'entraîneur peut être considérée comme le quartier général des opérations d'entraînement. Toutes les opérations sont contrôlées et enregistrées à la station de test par une imprimante de données Clary ; l'imprimante imprime des numéros de code indiquant les moments où les différents interrupteurs ont été actionnés et si ces opérations étaient erronées[218]. Les circuits de cette station peuvent être modifiés pour refléter les changements de fonctionnement, de sorte que la dernière procédure peut être utilisée comme base d'évaluation. Un enregistreur à bande magnétique enregistre toutes les conversations téléphoniques du réseau tactique et arbitre les conversations radio. Ainsi, le commandant de l'unité a une excellente occasion de revoir l'ensemble de l'opération et d'éliminer les échecs ou les points faibles dans la planification de la formation future. La station de test de l'entraîneur peut également générer des signaux dans le système et faire fonctionner divers compteurs et voyants comme si un missile tactique était utilisé. On peut faire apparaître des indications erronées afin que les opérateurs aient une chance de les reconnaître. En outre, des dysfonctionnements réels peuvent être programmés dans le système, ce qui permet au personnel de maintenance d'utiliser des schémas et des équipements de test pour remonter à la source du problème. Les deux boîtes de jonction canalisent les signaux électriques aux bons endroits. La boîte de jonction 1 dirige les signaux allant au missile vers la station de test de l'entraîneur. La boîte de jonction 2 permet aux signaux générés par la station de test de l'entraîneur d'être insérés dans l'ensemble du système[219].
Le Redstone d'entraînement : le XM9
Le missile d'entraînement, dit XM9 ou également PTM-11B, est une copie réaliste du missile tactique réelle, de sorte que l'on puisse en tirer le maximum de profit lors de l'entraînement. Les composants du missile d'entraînement sont de taille et de forme identiques et sont placés, autant que possible, dans la même position que leurs homologues du missile tactique[220]. Tous les câbles, fiches et connexions électriques sont numérotés de la même façon. Le missile d'entraînement peut être séparé en trois unités et être transporté exactement comme le missile tactique. Cependant, il existe quelques différences entre les deux missiles. Bien que les positions du centre de gravité soient les mêmes, le poids du missile d'entraînement est environ un tiers de celui du missile tactique. Des composants réels, tels que des valves et des relais, sont utilisés lorsque cela est nécessaire ; sinon, des composants factices fonctionnels sont installés et émettent des sons réalistes pendant la procédure de vérification. L'ensemble du revêtement et de la structure du missile d'entraînement est en aluminium et est riveté plutôt que soudé. Les systèmes d'air des deux missiles sont presque identiques, mais le missile d'entraînement a des lignes aériennes en aluminium au lieu d'acier et fonctionne à une pression de 1 000 livres par pouce carré (psi) au lieu de 3 000 psi. L'entraînement au chargement du propergol se fait en utilisant quelques procédures propres à l'entraîneur. Il n'y a pas de réservoir d'alcool sur le missile. L'entraînement au chargement d'alcool éthylique se fait par l'utilisation d'une conduite de retour de la valve de remplissage d'alcool à la remorque d'alcool, de sorte que le carburant est pompé de nouveau dans la remorque. Un petit réservoir d'oxygène liquide de type ceinture dans le missile d'entraînement a une capacité de 250 gallons. Tous les raccords d'oxygène liquide nécessaires sont présents pour permettre le pré-refroidissement, le chargement et le remplissage du l'oxygène liquide. Le missile d'entraînement est fabriqué par Aircraft Armaments, à Cockeysville, Maryland[221].
L'opération de chargement d'oxygène liquide du missile d'entraînement
Un réservoir de peroxyde d'hydrogène se trouve à bord du missile, mais comme l'eau ordinaire contaminerait l'équipement tactique au sol, on utilise de l'eau déminéralisée. L'entraîneur Redstone permet de conduire l'entraînement dans deux zones non liées en même temps. Le missile et le lanceur peuvent être déconnectés électriquement du système et la boîte de charge factice installée à leur place. La boîte de charge factice fait apparaître les mêmes indications de panneau que si le missile était connecté. Ainsi, par exemple, l'entraînement à la vérification électrique et à l'accouplement du missile peut être effectué simultanément. De cette manière, le commandant de l'unité peut s'assurer que son personnel est formé en un minimum de temps. L'autorisation actuelle pour l'entraîneur Redstone est d'un par groupe Redstone. Le XM9 est attribué à la compagnie d'ordonnance du groupe, mais le commandant du groupe l'utilise comme il l'entend[222].
Système du XM9
Pour montrer le fonctionnement des composants électriques et mécaniques du missile de manière plus graphique, deux entraîneurs de système utilisés à l'école d'artillerie et de missiles de l'armée américaine, l'un pour le système de propulsion et l'autre pour le système de guidage et de contrôle, sont montés sur des panneaux de manière à pouvoir visualiser le fonctionnement global du système[223]. Tous les avantages d'un modèle en coupe sont présents, peut-être même plus, puisque la disposition du système permet de voir tous les composants sans grande difficulté. Les deux systèmes d'entraînement sont conçus pour le dernier missile tactique. Le système de propulsion se compose de quatre chariots et de deux consoles. Le système complet de propulsion du missile se trouve sur trois de ces chariots. Les lignes aériennes et les valves que l'on trouve sur l'équipement de soutien au sol se trouvent sur le quatrième chariot. Une console représente le panneau de propulsion dans la station d'essai du missile, et l'autre est un panneau de dysfonctionnement à des fins de formation[224]. Toutes les vannes utilisées dans ce système d'entraînement sont des composants réels, mais les lignes aériennes sont en acier inoxydable et les réservoirs de propergol et le moteur-fusée sont des maquettes. Une séquence complète de mise à feu qui montre le fonctionnement de tous les composants de propulsion peut être réalisée. Les dysfonctionnements peuvent être insérés et une formation aux procédures de dépannage peut être dispensée. Les différentes valves et lignes aériennes peuvent être réellement vues. De cette façon, une excellente formation sur le système de propulsion peut être donnée avant de travailler avec le missile réel. L'unité didactique du système de guidage et de contrôle est similaire à l'unité didactique du système de propulsion. Quatre panneaux représentent les panneaux dans la station d'essai du missile, et huit panneaux représentent le système de guidage et de contrôle à bord du missile. Le système de guidage et de contrôle est dessiné schématiquement sur huit panneaux, et les composants électroniques réels sont exposés à la vue lorsque cela est nécessaire. Ainsi, par exemple, le fonctionnement de l'accéléromètre de portée et de l'intégrateur à bille et à disque peut être facilement vu et le fonctionnement de ces composants peut être mieux compris. En outre, des points de test sont prévus et des interrupteurs de dysfonctionnement sont situés derrière chaque panneau pour permettre d'effectuer des opérations de dépannage. Grâce à l'utilisation des appareils d'entraînement de Redstone à l'école et sur le terrain, le commandant de l'unité de Redstone peut être assuré que son unité est correctement entraînée à fournir un appui-feu efficace[225].
Opérations sur le site de tir
L'objet de la présente section est de décrire la séquence opérationnelle dans laquelle le Redstone, y compris le missile et l'équipement d'appui au sol requis sur le site de tir, pourrait être déployé, préparé, testé et tiré dans une situation tactique. En raison des variables propres à chaque situation, les méthodes et procédures de conduite d'une opération de tir décrites dans le présent document ne doivent être considérées que comme des exemples et non comme des concepts tactiques établis. La décision finale concernant l'approche, les méthodes et les procédures nécessaires à la mission de tir sera prise par le commandant de la batterie de tir, sous réserve de l'accord de son commandant de groupe. Avant de traiter des opérations de tir, il convient de présenter brièvement l'organisation générale du groupe de missiles Redstone de l'artillerie de campagne. Le groupe peut être considéré comme le plus petit élément autonome au sein de l'organisation du théâtre militaire. Le centre de contrôle du groupe est la batterie de quartier général et de commandement, dont la fonction principale est de diriger et de coordonner toutes les opérations du groupe. Les unités d'utilisation du groupe sont les deux batteries d'artillerie de campagne (batteries de tir). Les unités de soutien sont constituées d'une compagnie d'ordonnance et d'une compagnie d'ingénieurs. La mission des batteries de tir est de servir d'éléments de tir du groupe de missiles, en soutien général de l'armée de campagne, en projetant un feu destructeur de masse sur l'ennemi à des distances supérieures à celles que peut atteindre l'artillerie de campagne conventuelle. La fonction principale de la compagnie d'ordonnance est d'assurer l'entretien et l'approvisionnement en munitions pour le missile et l'équipement d'ordonnance de soutien. Cette compagnie est responsable de la réception, du stockage, de l'inspection, des tests d'acceptation et de la distribution des missiles, des ogives, des carburants et des articles qui ne relèvent pas de la responsabilité directe de la compagnie d'ingénieurs[226]. La compagnie d'ordonnance apporte un soutien direct à la batterie de tir en fournissant des équipes de maintenance (avec des ateliers de maintenance mobiles). Ces équipes se déplacent vers la zone de lancement en cas de dysfonctionnement d'un composant ou d'un ensemble dont l'ordonnance est responsable et dont le dépannage et la réparation ne sont pas à la portée du personnel et du matériel de la batterie de tir.
La compagnie d'ingénieurs est responsable de trois fonctions essentielles dans le cadre du soutien qu'elle doit apporter au groupe de missiles Redstone de l'artillerie de campagne en général et à la batterie de tir en particulier. L'une de ces fonctions consiste à produire, à stocker et à transporter de l'oxygène liquide en quantité suffisante pour répondre à la capacité de tir du groupe. Une autre fonction est la production, le stockage et le transport d'azote liquide en quantités suffisantes pour répondre aux besoins du groupe. La troisième fonction de la compagnie d'ingénieurs est d'assurer l'entretien et la réparation sur le terrain de tous les véhicules à moteur de base, c'est-à-dire les camions, les remorques et les générateurs diesel. La compagnie d'ingénieurs fournira des équipes de contact dans la zone de lancement aux fins d'inspection, de réparation ou d'évacuation des articles dont elle est responsable. Tout le personnel du groupe de missiles Redstone de l'artillerie de campagne, à l'exception de l'aumônier et du personnel médical, est équipé pour combattre comme fantassin, au besoin, pour défendre les installations du groupe contre une attaque terrestre. Dans la discussion qui suit, on suppose que l'ordre d'envoi, accompagné des renseignements pertinents, a été donné au commandant du groupe de missiles Redstone de l'artillerie de campagne par le commandant de l'armée de terre. Ces informations comprennent : les coordonnées géographiques de la cible, l'heure souhaitée pour le tir du missile, les informations pertinentes sur l'ogive et la zone générale du site de lancement. On suppose en outre qu'une équipe d'arpenteurs du Corps of Engineers a établi deux repères d'arpentage d'une précision d'au moins troisième ordre et séparés par une distance de 100 à 300 mètres. L'emplacement de ces deux repères, leurs coordonnées et élévations respectives sur la grille de Transverse universelle de Mercator et l'azimut de la grille entre eux auront été communiqués à la section des levés du groupe de missiles Redstone de l'artillerie de campagne[227].
Sélection du site et préparations
Dès réception de l'ordonnance de mise à feu, le commandant du groupe en informe les commandants respectifs d'une batterie de tir, de la compagnie d'artillerie et de la compagnie d'ingénieurs. Les deux compagnies de soutien se préparent immédiatement à livrer à la batterie de tir le missile et tout autre matériel de soutien nécessaire à l'opération de tir lorsqu'elle est demandée. Le commandant de la batterie de tir, accompagné d'un officier des opérations et d'une équipe de reconnaissance, se rendra dans la zone générale de lancement désignée afin de choisir un site de tir approprié. Cette reconnaissance peut être effectuée depuis les airs ou au sol. En raison de la taille et du poids de l'équipement utilisé pour soutenir un lancement, le choix du site de tir dépend nécessairement des facteurs suivants[227].
Accessibilité
Le site de tir doit disposer d'une couverture naturelle pour dissimuler le système d'armes pendant les opérations horizontales, qui comprennent la sélection et la préparation du site de tir, le déploiement du véhicule, ainsi que l'assemblage et les essais du missile. En raison de la hauteur du missile érigé et des vapeurs de l'oxygène liquide et des films de glace, qui peuvent rendre le site de tir bien visible pour l'ennemi et donc vulnérable aux attaques, tous les essais verticaux et les préparatifs de tir sont effectués aussi rapidement que possible[227].
Taille de la zone
La taille du site de tir est déterminée par l'espace nécessaire pour assembler et élever le missile et pour accueillir la concentration maximale de véhicules de soutien au sol, qui se produit pendant le remplissage d'oxygène liquide. Dans ces limites, la taille globale varie en fonction de l'ingéniosité déployée pour manœuvrer les véhicules et disposer les équipements sur le site[227].
Contour du terrain
Un terrain accidenté peut être utilisé comme site de tir à condition que le lanceur de missiles puisse être mis à niveau et que l'équipement de soutien au sol puisse être placé en position opérationnelle[228].
Force portante du sol
Le sol doit avoir une capacité portante suffisante pour supporter l'emplacement d'un lanceur et d'un missile chargé en carburant sous la charge maximale du vent. La capacité portante est déterminée par un chiffre appelé l'indice conique du sol. En effet, l'indice de cône est une mesure empirique de la résistance au cisaillement du sol et est déterminé à l'aide d'un pénétromètre à cône. Le pénétromètre à cône est lentement enfoncé dans le sol jusqu'à une profondeur de 36 pouces, si possible. Les lectures sont prises à la surface et à des intervalles de 6 pouces. La moyenne de ces lectures est l'indice de cône. Un indice de cône doit être déterminé pour chacun des quatre emplacements de l'aire de lancement. Les lectures à ces quatre endroits doivent s'équilibrer à 10 pour cent près. Un indice de cône de 100 ou plus est requis pour un seul tir. Ce chiffre minimum fournit un facteur de sécurité de un lorsque le missile chargé repose sur le lanceur et est soumis à la pleine charge du vent. Si un tir multiple est prévu à partir du même emplacement du lanceur, l'indice de cône doit être de 200 ou plus[228].
Drainage
Le drainage naturel et/ou artificiel doit être suffisant pour empêcher la réduction de la capacité portante du sol autour de la zone de lancement, en particulier autour du lanceur, au cas où l'opération de tir serait entreprise par mauvais temps. Le drainage doit également être suffisant pour éviter que l'eau stagnante ne gêne l'opération de tir de quelque manière que ce soit[228].
Couverture et protection
Le site de tir doit disposer d'une couverture naturelle pour dissimuler le système d'armes pendant les opérations horizontales, qui comprennent la sélection et la préparation du site de tir, le déploiement du véhicule, ainsi que l'assemblage et les essais du missile. En raison de la hauteur du missile érigé, des vapeurs d'oxygène liquide et des films de glace, qui peuvent rendre le site de tir visible à l'ennemi et donc vulnérable aux attaques, tous les essais verticaux et les préparatifs de tir sont effectués aussi rapidement que possible[228].
Contrôle de l'enquête
Étant donné que l'orientation azimutale du missile est d'une importance capitale pour la réussite de la mission de tir et que cette orientation dépend, en partie, de l'emplacement géographique du lanceur de missiles, tous les efforts sont faits pour établir le site de tir dans un rayon de 1 000 mètres des repères décrits précédemment. Si cela n'est pas possible, l'équipe d'arpenteurs doit étendre le contrôle de l'arpentage à partir de ces repères jusqu'à 1 000 mètres du point de lancement[228].
Lignes de mire
Le site de tir doit offrir des lignes de vue dégagées afin que les procédures d'arpentage et de pose des missiles puissent être effectuées rapidement, avec précision et avec un minimum d'opposition de la part des obstructions naturelles[229].
Zone d'attente
Une zone de rassemblement pour le stationnement et la dispersion des véhicules doit être disponible près du site de lancement. La communication entre ces deux points est nécessaire pour assurer l'arrivée en temps voulu de chaque véhicule à la demande du commandant de la batterie de tir. Une fois que tous les facteurs susmentionnés ont été pris en considération et que la zone de lancement est parfaitement adaptée, elle est prête pour la préparation finale. Cette préparation finale comprend l'enlèvement des arbres, des broussailles et de tout débris qui pourrait nuire à la mise en place des véhicules, à l'arpentage et à la pose des missiles, et/ou à l'assemblage, à l'essai, à l'érection, au ravitaillement et au tir des missiles[229].
Posé et visé
Le succès ultime de la mission de tir est la livraison de l'ogive armée dans la zone cible souhaitée, dans les tolérances radiales prescrites. Le missile Redstone est principalement de type balistique, en ce sens que la majeure partie de son vol se rapproche de la trajectoire d'un projectile en chute libre. Le vol entier est planifié pour suivre une trajectoire prédéterminée du lanceur à la cible. Il est évident que, pour inculquer au système de guidage du missile la formation nécessaire pour que le missile suive une trajectoire de vol fixe, certaines considérations de base sont nécessaires. Ces considérations sont : les positions géographiques du point de lancement et de la cible avec la distance résultante entre eux, leur relation de relèvement azimutal, et les erreurs inhérentes du missile composite. Les erreurs inhérentes au missile sont le résultat de toutes les imperfections, tant matérielles qu'opérationnelles, des composants et des assemblages du missile. La condition optimale de fonctionnement du missile est donc contenue dans les tolérances prescrites des composants et des assemblages. L'azimut de tir que le missile doit parcourir entre le point de lancement et la cible, et la distance entre ces points, sont fonction des coordonnées géographiques et des altitudes de ces deux points. Comme l'emplacement et l'altitude de la cible sont connus, la précision du tir du missile, quelles que soient les tolérances du missile composite, dépend de la précision avec laquelle la position et l'altitude exactes du point de lancement sont déterminées[229].
Historique de vols
| Vol n° | Numéro de série | Date de lancement | Site de lancement | Pad de tir | Charge utile particulière | Notes | Résultat | Image |
|---|---|---|---|---|---|---|---|---|
| 1 | RS-01 / RS-XH |
Cap Canaveral | LC-4 | Échec : environ 80 secondes après le décollage, le système de contrôle LEV-3 subit un dysfonctionnement. Commande de coupure au sol donnée. causant l'échec du test | Échec | ![]() | ||
| 2 | RS-02 / RS-XU |
Cap Canaveral | LC-4 | Succès | ||||
| 3 | RS-03 / RS-XN |
Cap Canaveral | LC-4 | Échec | ||||
| 4 | RS-04 / RS-XT |
Cap Canaveral | LC-4 | Échec : Un dysfonctionnement du régulateur du générateur de vapeur a causé une chute de la pression de combustion. | Échec | ![]() | ||
| 5 | RS-06 / RS-XV |
Cap Canaveral | LC-4 | Échec : La manœuvre de lacet programmée au sol a causé une perte de contrôle du missile à 80 secondes, provoquant un comportement erratique de la centrale. Erreur humaine dans la sélection des impulsions de manœuvre de lacet. | Échec | ![]() | ||
| 6 | RS-08 / RS-XL |
Cap Canaveral | LC-4 | Échec | ![]() | |||
| 7 | RS-09 / RS-XE |
Cap Canaveral | LC-6 | Échec : environ 310 secondes après le décollage, le système de guidance subit un dysfonctionnement dû à une perte de pression, causant l'échec du test | Échec | ![]() | ||
| 8 | RS-10 / RS-HX |
Cap Canaveral | LC-6 | Échec | ||||
| 9 | RS-07 / RS-XI |
Cap Canaveral | LC-6 | Échec | ||||
| 10 | CC-46 / CC-TV |
Cap Canaveral | LC-6 | Note : Test du kit d'adaptation Hardtack | Succès | |||
| 11 | CC-43 / CC-TN |
Cap Canaveral | LC-6 | Succès | ![]() | |||
| 12 | RS-1002 | Cap Canaveral | LC-5 | Note : Tiré par le 217e bataillon. | Succès | ![]() | ||
| 13 | CC-1004 | Polygone d'essais de missile de White Sands | LC36 | Note : Tiré par le 217e bataillon. | Succès | ![]() | ||
| 14 | CC-48 / CC-TL |
Cap Canaveral | LC-6 | Échec | ||||
| 15 | CC-50 / CC-SX |
Atoll Johnston | LC-1 | Hardtack-1 Teak (Ogive W39) / 4 Capsules | Note : Premier essai d'arme nucléaire lancé par fusée. Nike-Zeus ABM pris en charge | Échec | ||
| 16 | CC-51 / CC-SH |
Atoll Johnston | LC-2 | Hardtack-1 Orange (Ogive W39) / 4 Capsules | Échec | ![]() | ||
| 17 | CC-56 / CC-SV |
Cap Canaveral | LC-6 | Note : Manœuvre programmée à la rentrée et à l'impact en eau profonde. Enquête précise impossible | Échec | ![]() | ||
| 18 | CC-57 / CC-SI |
Cap Canaveral | LC-6 | Succès | ||||
| 19 | CC-1010 | Polygone d'essais de missile de White Sands | ALA-3 | Note : Aussi la première fusée à tir statique à Polygone d'essais de missile de White Sands ? Tiré par le 46e groupe de missiles d'artillerie de campagne | Échec | ![]() | ||
| 20 | CC-1011 | Polygone d'essais de missile de White Sands | ALA-3 | Note : Tiré par le 46e groupe de missiles d'artillerie de campagne | Échec | |||
| 21 | CC-1016 | Polygone d'essais de missile de White Sands | ALA-3 | Succès | ||||
| 22 | CC-1013 | Polygone d'essais de missile de White Sands | ALA-3 | Échec | ![]() | |||
| 23 | CC-2003 | Cap Canaveral | LC-26A | Échec | ![]() | |||
| 24 | CC-2004 | Cap Canaveral | LC-26A | Échec | ![]() | |||
| 25 | CC-1018 | Polygone d'essais de missile de White Sands | ALA-3 | Transport d'une capsule TV-1 | Succès | |||
| 26 | CC-2011 | Polygone d'essais de missile de White Sands | ALA-3 | Transport d'une capsule TV-1 | Succès | |||
| 26 | CC-2014 | Polygone d'essais de missile de White Sands | ALA-3 | Transport d'une capsule TV-1 | Note : Tiré par la 46e batterie A du FAMG | Succès | ||
| 28 | CC-2020 | Cap Canaveral | LC-6 | Échec | ![]() | |||
| 29 | CC-2021 | Polygone d'essais de missile de White Sands | ALA-3 | Transport d'une capsule TV-1 | Succès | |||
| 30 | CC-1019 | Fort Wingate | LC-1 | Succès | ||||
| 31 | CC-2023 | Cap Canaveral | LC-6 | Échec | ||||
| 32 | CC-2037 | Cap Canaveral | LC-6 | Échec | ![]() | |||
| 33 | CC-2022 | Polygone d'essais de missile de White Sands | ALA-3 | Transport d'une capsule TV-1 | Note : Tiré par la 46e batterie B du FAMG. Le missile possède une unité de poussée d'un missile Redstone tactique et d'une unité arrière avec une section d'ogive de missile Redstone R&D. | Échec | ![]() | |
| 34 | CC-2038 | Cap Canaveral | LC-6 | Succès | ||||
| 35 | CC-2040 | Cap Canaveral | LC-6 | Succès | ![]() | |||
| 36 | CC-2042 | Cap Canaveral | LC-6 | Succès | ||||
| 37 | CC-2043 | Cap Canaveral | LC-6 | Échec | ![]() | |||
| 38 | CC-1005 | Fort Wingate | LC-1 | Succès | ![]() | |||
| 39 | CC-1009 | Fort Wingate | LC-1 | Échec | ![]() | |||
| 40 | CC-1006 | Fort Wingate | LC-1 | Succès | ||||
| 41 | CC-1012 | Fort Wingate | LC-1 | Succès | ||||
| 42 | CC-1008 | Polygone d'essais de missile de White Sands | ZURF | Succès | ||||
| 43 | CC-1014 | Fort Wingate | LC-1 | Succès | ||||
| 44 | CC-1017 | Fort Wingate | LC-1 | Succès | ||||
| 45 | CC-1007 | Fort Wingate | LC-1 | Semi-échec | ||||
| 46 | CC-1015 | Fort Wingate | LC-1 | Semi-échec | ||||
| 47 | CC-2033 | Fort Wingate | Succès | |||||
| 48 | CC-2015 | Fort Wingate | LC-1 | Échec | ||||
| 49 | CC-2044 | Fort Wingate | LC-1 | Succès | ||||
| 50 | CC-2005 | Fort Wingate | LC-1 | Succès | ![]() | |||
| 51 | CC-2008 | Fort Wingate | LC-1 | Succès | ![]() | |||
| 52 | CC-2036 | Île San Nicolas | LC-1 | Succès | ||||
| 53 | 20?? | Île San Nicolas | LC-1 | ? |
Opérateurs
Exemplaires survivants
Missiles Redstone
- National Air and Space Museum au Centre Steven F. Udvar-Hazy, Washington, DC[232]
- Warren, New Hampshire[233]
- U.S. Space & Rocket Center, Huntsville, Alabama[234]
- Battleship Memorial Park, Mobile, Alabama[235]
- Air Force Space and Missile Museum, Cape Canaveral, Floride[236]
- Kansas Cosmosphere, Hutchinson, Kansas (Charge utile et unité arrière seulement)[237]
- National Museum of Nuclear Science and History, Albuquerque, Nouveau-Mexique[238]
- White Sands Missile Range Museum, White Sands, Nouveau-Mexique[239]
- Evergreen Aviation Museum, McMinnville, Oregon[240]
- Marshall Space Flight Center, Huntsville, Alabama[241]
- US Army Field Artillery Museum, Fort Sill, Oklahoma
Jupiter-C
- US Space and Rocket Center, Huntsville, Alabama[234]
- Kennedy Space Center Visitor Complex, Merritt Island, Floride[242]
- Marshall Space Flight Center, Huntsville, Alabama[241]
- Petal, Mississippi (anciennement à StenniSphere du John C. Stennis Space Center, maintenant INFINITY Science Center, non visible publiquement)[243]
Mercury-Redstone
- Kennedy Space Center Visitor Complex, Merritt Island, Floride[242]
- Un dans le Rocket Garden, un près du bureau des badges et un au Launch Complex 5
- Air Zoo, Kalamazoo, Michigan (in storage)[244]
- Kansas Cosmosphere, Hutchinson, Kansas[237]
- Museum of Life + Science, Durham, Caorline du Nord[245]
- Parque de las Ciencias Luis A. Ferré at Bayamón, Porto Rico[246]
- Space Center Houston, Houston, Texas[247]
- US Space and Rocket Center, Huntsville, Alabama[248]
- United States Astronaut Hall of Fame, Kennedy Space Center Visitor Complex[249]

PGM-11 Redstone au National Museum of Nuclear Science & History, Albuquerque, Nouveau-Mexique.
PGM-11 Redstone au White Sands Missile Range Museum, White Sands, Nouveau-Mexique.
PGM-11 Redstone à Warren, New Hampshire.

Notes et références
Notes
- Connu sous plusieurs noms différents avant de devenir officiellement désigné le Redstone, le missile proposé a été désigné par les échelons supérieurs du département de l'Armée et du département de la Défense sous le nom de Hermes C1. En raison de la coordination de Keller de tous les projets de missiles dans le cadre du programme national de missiles guidés, cependant, il a reçu la désignation XSSM-G-14, qui a ensuite été changée en XSSM-A-14. Une plus grande confusion entourait la désignation appropriée du missile parce que le personnel du Ordnance Guided Missile Center avait commencé à se référer au missile comme étant l'Ursa. Cela reflétait apparemment une attitude dominante au Centre de missiles guidés selon laquelle le missile ne devrait pas porter la désignation Hermes C1 car il ne satisfaisait pas aux exigences Hermes C1 d'origine. Avec la réorganisation du département du programme de missiles balistiques de l'Armée, le bureau du chef de l'ordonnance, a officieusement changé le nom en Major. Enfin, le 8 avril 1952, il attribua le nom populaire, Redstone, au système de missiles proposé.
- Le Département de l'Armée a créé l'Army Ballistic Missile Agency (ABMA) en tant qu'activité de classe II à l'arsenal de Redstone le . Il a reçu la mission de poursuivre le missile balistique à portée intermédiaire PGM-19 Jupiter et les pragrammes de Redstone. La division du développement de missiles guidés, lors de son transfert de l'arsenal de Redstone à l'ABMA, a été redessinée comme la division des opérations de développement. Étant donné que le programme de développement de Redstone avait progressé au point que la production initiale de missiles Redstone avait commencé, l'Agence des missiles balistiques de l'armée s'est principalement intéressée aux phases du programme qui traitaient de la production industrielle, de la formation des troupes et du déploiement du système plutôt que du développement du système.
Références
- (en) Andreas Parsch, « Chrysler SSM-A-14/M8/PGM-11 Redstone », sur designation-systems.net (consulté le ).
- (en) Andreas Parsch, « Current Designations of U.S. Unmanned Military Aerospace Vehicles » (consulté le ).
- Bullard 1965, p. 5-6.
- Bullard 1965, p. 6-7.
- Bullard 1965, p. 7.
- Bullard 1965, p. 7-8.
- Bullard 1965, p. 8-9.
- Bullard 1965, p. 9-10.
- Bullard 1965, p. 10.
- Bullard 1965, p. 16-18.
- Bullard 1965, p. 18-19.
- Bullard 1965, p. 19-21.
- Bullard 1965, p. 19-22.
- Bullard 1965, p. 22-23.
- Encyclopædia Universalis, « WERNHER VON BRAUN », sur Encyclopædia Universalis (consulté le ).
- Bullard 1965, p. 23-24.
- Bullard 1965, p. 24.
- Bullard 1965, p. 24-25.
- Bullard 1965, p. 25-26.
- Bullard 1965, p. 26-27.
- Bullard 1965, p. 27.
- Bullard 1965, p. 28-29.
- Bullard 1965, p. 29.
- Bullard 1965, p. 30.
- Bullard 1965, p. 32.
- Bullard 1965, p. 32-33.
- Bullard 1965, p. 33-34.
- Bullard 1965, p. 34.
- Bullard 1965, p. 35-36.
- Bullard 1965, p. 36.
- Bullard 1965, p. 37.
- Bullard 1965, p. 38-39.
- Bullard 1965, p. 39.
- Bullard 1965, p. 40.
- Bullard 1965, p. 40-41.
- Bullard 1965, p. 41.
- Bullard 1965, p. 41-42.
- Bullard 1965, p. 43.
- Bullard 1965, p. 43-44.
- Bullard 1965, p. 44-45.
- Bullard 1965, p. 45-46.
- Bullard 1965, p. 46.
- Bullard 1965, p. 47-48.
- Bullard 1965, p. 48.
- Bullard 1965, p. 49.
- Bullard 1965, p. 50-51.
- Bullard 1965, p. 51.
- Bullard 1965, p. 52.
- Bullard 1965, p. 53.
- Bullard 1965, p. 54.
- Bullard 1965, p. 54-55.
- Bullard 1965, p. 55.
- Bullard 1965, p. 55-56.
- Bullard 1965, p. 58.
- Bullard 1965, p. 58-60.
- Bullard 1965, p. 60-62.
- Bullard 1965, p. 62.
- Bullard 1965, p. 62-63.
- Bullard 1965, p. 63-64.
- Bullard 1965, p. 64-66.
- Bullard 1965, p. 66.
- Bullard 1965, p. 66-67.
- Bullard 1965, p. 67-69.
- Bullard 1965, p. 69-70.
- Bullard 1965, p. 70-72.
- Bullard 1965, p. 72-73.
- Bullard 1965, p. 73-74.
- Bullard 1965, p. 74.
- Bullard 1965, p. 76-79.
- Bullard 1965, p. 79.
- Bullard 1965, p. 80.
- Bullard 1965, p. 81-82.
- Bullard 1965, p. 82-83.
- Bullard 1965, p. 83.
- Bullard 1965, p. 84.
- Bullard 1965, p. 85-86.
- Bullard 1965, p. 86-87.
- Bullard 1965, p. 87-89.
- Bullard 1965, p. 89-90.
- Bullard 1965, p. 90-91.
- Bullard 1965, p. 91-92.
- Bullard 1965, p. 92.
- Bullard 1965, p. 92-93.
- Bullard 1965, p. 93.
- Bullard 1965, p. 94-95.
- Bullard 1965, p. 95.
- Bullard 1965, p. 95-97.
- Bullard 1965, p. 97.
- (en) Cliff Lethbridge, « Jupiter Fact Sheet », sur spaceline.org (consulté le ).
- Didier Capdevila, « Les lanceurs Jupiter Redstone », sur capcomespace.net (consulté le ).
- Bullard 1965, p. 97-98.
- Bullard 1965, p. 98.
- Bullard 1965, p. 100.
- Bullard 1965, p. 100-104.
- Bullard 1965, p. 101.
- Bullard 1965, p. 101-102.
- Bullard 1965, p. 102.
- Bullard 1965, p. 104.
- Bullard 1965, p. 106.
- Bullard 1965, p. 107-108.
- Bullard 1965, p. 108.
- Bullard 1965, p. 108-110.
- Bullard 1965, p. 110.
- Bullard 1965, p. 111-112.
- Bullard 1965, p. 112-113.
- Bullard 1965, p. 113-114.
- Bullard 1965, p. 114.
- Bullard 1965, p. 115-116.
- Bullard 1965, p. 116.
- Bullard 1965, p. 116-117.
- Bullard 1965, p. 117-118.
- Bullard 1965, p. 118-121.
- Bullard 1965, p. 121.
- Bullard 1965, p. 122-123.
- Bullard 1965, p. 123-124.
- Bullard 1965, p. 124-125.
- Bullard 1965, p. 125.
- Bullard 1965, p. 125-126.
- Bullard 1965, p. 126-127.
- Bullard 1965, p. 127-128.
- Bullard 1965, p. 128.
- Bullard 1965, p. 128-129.
- Bullard 1965, p. 129.
- Bullard 1965, p. 129-130.
- Bullard 1965, p. 130.
- Bullard 1965, p. 131-132.
- Bullard 1965, p. 132.
- Bullard 1965, p. 132-133.
- Bullard 1965, p. 133-134.
- Bullard 1965, p. 134-135.
- Bullard 1965, p. 135-136.
- Bullard 1965, p. 136-138.
- Bullard 1965, p. 138.
- Bullard 1965, p. 139-140.
- Bullard 1965, p. 140.
- Bullard 1965, p. 142.
- Bullard 1965, p. 144.
- Bullard 1965, p. 145.
- Bullard 1965, p. 146-147.
- Bullard 1965, p. 147.
- Bullard 1965, p. 147-148.
- Bullard 1965, p. 148.
- Bullard 1965, p. 150-151.
- Bullard 1965, p. 151.
- Bullard 1965, p. 151-152.
- Bullard 1965, p. 152-154.
- Bullard 1965, p. 154.
- Bullard 1965, p. 155.
- Bullard 1965, p. 155-156.
- Bullard 1965, p. 156.
- Bullard 1965, p. 160-161.
- Bullard 1965, p. 161-162.
- Bullard 1965, p. 162.
- Bullard 1965, p. 163.
- Stages to Saturn The Saturn Building Blocks . Chap 2. Aerospace Alphabet: ABMA, ARPA, MSFC, p. 25
- Bullard 1965, p. 59.
- Chrysler Corporation Missile Division, p. 25.
- (en) Mike Jetzer/heroicrelics.org, « Redstone Missile Warhead Section »
, sur heroicrelics.org (consulté le ). - (en) « Complete List of All U.S. Nuclear Weapons »
, sur nuclearweaponarchive.org (consulté le ). - (en) Mike Jetzer/heroicrelics.org, « Redstone Missile Overview »
, sur heroicrelics.org (consulté le ). - (en) Mike Jetzer/heroicrelics.org, « Redstone Missile Aft Unit »
, sur heroicrelics.org (consulté le ). - [image] Comparaison entre le Missile Redstone, Jupiter-C et Mercury-Redstone
- (en) Mike Jetzer/heroicrelics.org, « Redstone Missile Center Unit (Propellant tanks) »
, sur heroicrelics.org (consulté le ). - (en) Mike Jetzer/heroicrelics.org, « Redstone Missile Tail Unit »
, sur heroicrelics.org (consulté le ). - (en) Mike Jetzer/heroicrelics.org, « dsca1566.jpg »
, sur heroicrelics.org (consulté le ). - Chrysler Corporation Missile Division, p. 36.
- Chrysler Corporation Missile Division, p. IV-1.
- Chrysler Corporation Missile Division, p. IV-2 - IV-3.
- Chrysler Corporation Missile Division, p. IV-3.
- Chrysler Corporation Missile Division, p. IV-5.
- Chrysler Corporation Missile Division, p. IV-6.
- Chrysler Corporation Missile Division, p. IV-7.
- Chrysler Corporation Missile Division, p. IV-8.
- Chrysler Corporation Missile Division, p. IV-9.
- Chrysler Corporation Missile Division, p. IV-11.
- Chrysler Corporation Missile Division, p. IV-14.
- Chrysler Corporation Missile Division, p. IV-14 - 17.
- Chrysler Corporation Missile Division, p. IV-17 - 18.
- Chrysler Corporation Missile Division, p. IV-21.
- Chrysler Corporation Missile Division, p. IV-22.
- Chrysler Corporation Missile Division, p. IV-23.
- Chrysler Corporation Missile Division, p. IV-24 - 25.
- Chrysler Corporation Missile Division, p. IV-25.
- Chrysler Corporation Missile Division, p. IV-28.
- Chrysler Corporation Missile Division, p. IV-29.
- Chrysler Corporation Missile Division, p. IV-30.
- Chrysler Corporation Missile Division, p. IV-31.
- Chrysler Corporation Missile Division, p. IV-32.
- Chrysler Corporation Missile Division, p. V-1.
- Chrysler Corporation Missile Division, p. V-1 - 4.
- Chrysler Corporation Missile Division, p. V-4.
- Chrysler Corporation Missile Division, p. V-5.
- Chrysler Corporation Missile Division, p. V-6.
- Chrysler Corporation Missile Division, p. V-7.
- Chrysler Corporation Missile Division, p. V-8.
- Chrysler Corporation Missile Division, p. 39.
- Chrysler Corporation Missile Division, p. 42.
- Chrysler Corporation Missile Division, p. 43.
- Chrysler Corporation Missile Division, p. 44.
- Chrysler Corporation Missile Division, p. 45.
- Chrysler Corporation Missile Division, p. 47.
- (en) Semitrailer, Guided Missile Body Section, Thrust Unit : XM482, W/E, 1 p. (lire en ligne), p. 1
- Chrysler Corporation Missile Division, p. 49.
- Chrysler Corporation Missile Division, p. 50.
- Chrysler Corporation Missile Division, p. 51.
- Chrysler Corporation Missile Division, p. 52.
- Chrysler Corporation Missile Division, p. 53.
- Chrysler Corporation Missile Division, p. 55.
- (en) Power Distribution Station, Guided Missile System, Trailer Mounted : M101 (AN/MSQ-32), 3/4-Ton, 2-wheel, W/E, 1 p. (lire en ligne), p. 1
- Chrysler Corporation Missile Division, p. 57.
- Chrysler Corporation Missile Division, p. 58.
- Chrysler Corporation Missile Division, p. 59.
- Chrysler Corporation Missile Division, p. 60.
- Chrysler Corporation Missile Division, p. 61.
- Chrysler Corporation Missile Division, p. 62.
- Chrysler Corporation Missile Division, p. 63.
- Artillery Trends, p. 43
- Artillery Trends, p. 43-44
- Artillery Trends, p. 44
- Artillery Trends, p. 44-45
- Artillery Trends, p. 45
- Artillery Trends, p. 46
- Artillery Trends, p. 46-47
- Artillery Trends, p. 47
- Artillery Trends, p. 48
- Chrysler Corporation Missile Division, p. 15-16.
- Chrysler Corporation Missile Division, p. 16.
- Chrysler Corporation Missile Division, p. 17.
- Chrysler Corporation Missile Division, p. 18.
- (en) « USAREUR Units & Kasernes, 1945 - 1989 », sur usarmygermany.com.
- Bullard 1965, p. 115.
- (en) « Redstone Missile » [archive du ], Smithsonian National Air and Space Museum (consulté le ).
- (en) Ted Asselin, The Redstone Missile – Warren, NH, Warren, Bryan Flagg, (lire en ligne [archive du ])
- (en) « Permanent Exhibits » [archive du ], US Space and Rocket Center (consulté le ).
- (en) « Battleship Park » [archive du ], sur Heroic Relics (consulté le ).
- (en) « Displays » [archive du ], Air Force Space and Missile Museum (consulté le ).
- (en) « Redstone Nuclear Warhead » [archive du ], Kansas Cosmosphere (consulté le ).
- (en) « Bomarc, Mace, Snark, Redstone, Minuteman II missiles » [archive du ], National Museum of Nuclear Science and History (consulté le ).
- (en) « Redstone » [archive du ], White Sands Missile Range Museum (consulté le ).
- (en) « Space Flight » [archive du ], Evergreen Aviation Museum (consulté le ).
- (en) « MSFC Rocket Garden » [archive du ], sur Heroic Relics (consulté le ).
- (en) « KSC Mercury-Redstone Boosters » [archive du ], sur A Field Guide to American Spacecraft (consulté le ).
- (en) « This Jupiter-C Rocket Sits Alongside Mr... » [archive du ], sur Project Habu, (consulté le ).
- (en) « Air Zoo » [archive du ], sur Heroic Relics (consulté le ).
- (en) « Museum of Life+Science » [archive du ], sur A Field Guide to American Spacecraft (consulté le ).
- (en) « Parque de las Ciencias Luis A. Ferré » [archive du ], sur A Field Guide to American Spacecraft (consulté le ).
- (en) « Mercury-Redstone » [archive du ], sur A Field Guide to American Spacecraft (consulté le ).
- (en) « US Space and Rocket Center » [archive du ], sur Heroic Relics (consulté le ).
- (en) « Inside Kennedy Space Center's New Heroes & Legends Exhibits » [archive du ], Smithsonian Magazine, (consulté le ).
Annexes
Ouvrages généraux
: document utilisé comme source pour la rédaction de cet article.
- (en) John W. Bullard, History of the Redstone Missile System (Rapport technique), , 199 p. (lire en ligne
). 
- (en) Robert E. Bilstein, Stages to Saturn a technological history of Apollo/Saturn Launch vehicles, University Press of Florida, (ISBN 0-16-048909-1, lire en ligne).

- (en) Chrysler Corporation Missile Division, This is Redstone, 260 p. (lire en ligne
), Extrait 1/3, 2/3 & 3/3. 
- (en) Frank E. Robinson, Artillery Trends, , 77 p. (lire en ligne).

- (en) US Army, The Redstone Missile System, Fort Sill, Oklahoma, US Army, , 39 p. (lire en ligne)
- (en) US Army, The Redstone Missile System, Fort Sill, Oklahoma, US Army, , 38 p. (lire en ligne)
- (en) U.S. Army War College, Field Artillery Missile Groupe (Redstone) (U), US Army, coll. « Department of the Army Field Manual » (no FM 6-25), , 140 p. (lire en ligne)
- (en) U.S. Army War College, Field Artillery Missile Battalion (Redstone) (U), US Army, coll. « Department of the Army Field Manual » (no FM 6-25), , 140 p. (lire en ligne)
- (en) Headquarters, Department of the Army, Field Artillery Missile Redstone, US Army, coll. « Department of the Army Field Manual » (no FM 6-35), , 20 p. (lire en ligne)
- (en) Headquarters, Department of the Army, Field Artillery Missile Redstone, US Army, coll. « Department of the Army Field Manual » (no FM 6-35), , 36 p. (lire en ligne)
- (en) Headquarters, Department of the Army, Field Artillery Missile Redstone Firing Procedures, US Army, coll. « Department of the Army Field Manual » (no FM 6-36), , 142 p. (lire en ligne)
- (en) George C. Marshall Space Flight Center, National Aeronautics and Space Administration, Umbilical System, V2 to Saturn V, Huntsville, Alabama, , 165 p. (lire en ligne), Section II
- (en) US Army, Ground Handling Equipment for Redstone Missile System, , 50 p. (lire en ligne)
Articles de presse
- (en) The Florence Time, « Two Indictments Against Miss Foust Thrown Out », Journalière, , p. 12 (lire en ligne)
Page 3, section 2 : Présentation de la production du fuselage du Redstone dans les locaux de Reynolds Metals Company.
Articles connexes
- United States Army, branche de l'armée américaine où le missile Redstone fut en service,
- PGM-19 Jupiter, évolution du missile Redstone,
- Les Redstone, la famille de fusée dérivant du missile Redstone :
- Jupiter-A, premier variant du missile Redstone,
- Jupiter-C, second variant du missile Redstone,
- Juno I, lanceur spatial dérivant du Jupiter-C,
- Mercury-Redstone, lanceur spatial habité,
- Redstone Sparta, fusée australienne dérivant des missiles Redstone,
- Le projet Orbiter, proposant la transformation du Jupiter-C en lanceur,
- MGM-31 Pershing, le remplaçant du missile Redstone
- Army Ballistic Missile Division, Division chargée des missiles Redstone,
- NAA Rocketdyne 75-110 A, les moteurs fusées des Redstone,
- W39, ogive nucléaire transportée par le missile Redstone,
- S-I, premier étage des Saturn I et Saturn B composé de 8 Redstone,
- Opération Hardtack I, dans lequel le missile Redstone fut utilisé,
- Explorer 1, premier satellite américain, lancé par Juno I,
- Alan Shepard, premier astronaute américain envoyé dans l'espace, par une Mercury-Redstone,
- Opération Paperclip, opération d'exportation des ingénieurs allemands de missile en Amérique,
- Wernher von Braun, ingénieur allemand chargé de la conception des Redstones.
Liens externes
- (en) [vidéo] Redstone Rocket sur YouTube - Vidéo du décollage du missile Redstone RS-09
- (en) [vidéo] Redstone Missile CC-2014 at White Sands Missile Range, New Mexico on March 15, 1960. sur YouTube - Vidéo du décollage du missile Redstone CC-2014
- (en) [vidéo] Redstone Missile at Fort Sill, part 1 of 2 sur YouTube - Assemblage du missile Redstone CC-1018
- (en) [vidéo] Redstone Missile at Fort Sill, part 2 of 2 sur YouTube - Lancement du missile Redstone CC-1018
- (en) [vidéo] Redstone Missile at Neckarsulm, Germany in 4:3 HD, part 1 of 4. sur YouTube - Entraînement des troupes avec un missile Redstone d'entraînement
- (en) [vidéo] Redstone Missile at Neckarsulm, Germany in 4:3 HD, part 2 of 4. sur YouTube - Entraînement des troupes avec un missile Redstone d'entraînement
- (en) [vidéo] Redstone Missile at Neckarsulm, Germany in 4:3 HD, part 3 of 4. sur YouTube - Entraînement des troupes avec un missile Redstone d'entraînement
- (en) [vidéo] Redstone Missile at Neckarsulm, Germany in 4:3 HD, part 4 of 4. sur YouTube - Entraînement des troupes avec un missile Redstone d'entraînement
- Portail de l’astronautique
- Portail des armes
- Portail des forces armées des États-Unis
- Portail de la guerre froide




















