Sequential function chart
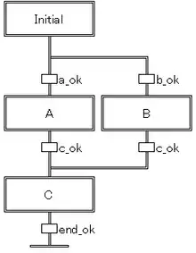
Le Sequential function chart, ou SFC (Diagramme de fonctions séquentielles en français) est un langage graphique de programmation des automates programmables industriels défini dans la norme CEI 61131-3.

Diagramme de fonctions séquentielles
Ce langage est une interprétation assez libre et plus permissive du Grafcet dont il est inspiré : le Grafcet est destiné à la spécification, alors que SFC est plus appliqué à la programmation.
Voir aussi
- Portail de la programmation informatique
Cet article est issu de Wikipedia. Le texte est sous licence Creative Commons – Attribution – Partage à l’identique. Des conditions supplémentaires peuvent s’appliquer aux fichiers multimédias.