TRIZ
TRIZ (acronyme russe de la Théorie de Résolution des Problèmes Inventifs, Teorija Reshenija Izobretateliskih Zadatch (Теория Решения Изобретательских Задач - ТРИЗ)) est une approche heuristique destinée à résoudre des problèmes d'innovation, principalement techniques. Elle est élaborée à partir de 1946 par l'ingénieur soviétique Genrich Altshuller, lorsqu'il constata que le progrès technologique suit de façon générale un cours descriptible par des lois. Ces lois suggèrent une procédure à suivre pour innover en matière de technologies, notamment en explorant des solutions génériques, empruntées à d'autres domaines, qui n'ont pas encore été appliquées au problème particulier à l'étude.
Présentation de la TRIZ
TRIZ considère que les problèmes rencontrés durant la conception d'un nouveau produit présentent des analogies avec d'autres et que des solutions analogues doivent pouvoir s'appliquer[1]. Ce constat résulte de l'analyse d'un grand nombre de brevets par l'auteur de la théorie et son équipe[2].
L'ambition de TRIZ est de favoriser la créativité, ou de stimuler la recherche de concepts innovants en proposant aux ingénieurs et aux inventeurs des outils de déblocage de l'inertie mentale. À partir de la créativité propre à chacun, TRIZ oriente le concepteur et le guide à chaque étape de la résolution de problème, en proposant systématiquement des solutions génériques et des outils éprouvés, ce qui permet de profiter de l'expérience acquise dans différents domaines d'activité et des principes fondamentaux simples qui en ont été tirés. TRIZ conduit l'utilisateur vers une formulation générique et abstraite de son problème, puis vers des principes de résolution du problème abstrait destiné à inspirer des solutions inventives dans l'espace du problème réel. À partir d'indices et de suggestions fournis par TRIZ, le concepteur transpose des solutions génériques en solutions concrètes adaptées à son problème. TRIZ repose sur l'analyse de 40 000 brevets sélectionnés parmi 400 000 brevets internationaux[3]. Ils ont la caractéristique de présenter des principes communs d'innovations, et ceci dans des domaines très variés. Concrètement, TRIZ permet de résoudre des antinomies apparaissant durant une nouvelle conception, comme dans le domaine des moteurs, les exigences contraires de poids et de puissance, ou en informatique, le conflit entre la vitesse d'exécution et l'empreinte mémoire. Les outils de TRIZ sont particulièrement utilisés en France dans l'industrie automobile et dans l'aéronautique, mais des applications à d'autres secteurs sont fréquentes[4]. Ils permettent à la fois de résoudre des problèmes d'inventivité, de préparer des dépôts de brevets mais aussi de préparer des stratégies de R&D[5],[6].
Le résultat de l'analyse des brevets a permis de mettre en évidence trois éléments clefs de TRIZ :
- Les solutions et les problèmes sont identiques dans tous les secteurs industriels et scientifiques ;
- Les modèles d'évolution technique sont également répétés dans tous les secteurs industriels et scientifiques ;
- Les innovations utilisent des effets scientifiques en dehors du domaine dans lequel ils ont été développés.
Ces constatations ont amené G. Altshuller à développer une démarche de résolution des problèmes inventifs. Dans cette démarche, on ne résout pas directement le problème initial, mais on passe par une phase d'abstraction du problème permettant de construire un problème générique à partir du problème initial, sous forme de contradictions. Cette phase d'abstraction permet ainsi d'obtenir un problème qui est indépendant du domaine du problème initial, ce qui permet d'obtenir des effets scientifiques en dehors du domaine dans lequel ils ont été développés (conformément au troisième élément clé).
Degrés d'inventivité
TRIZ définit différents degrés d'inventivité en fonction des ressources en termes de connaissances requises pour leur implémentation.
Niveau
|
Degré d'inventivité |
Pourcentage de solutions |
Connaissances nécessaires
|
Nombre d'essais requis
|
Exemple
|
|---|---|---|---|---|---|
I |
Solution apparente |
32 % |
Connaissance d'un individu |
10 |
Tasse pour tenir le café au chaud |
II |
Amélioration mineure |
45 % |
Connaissance de l'entreprise |
100 |
Bouteille isotherme en verre soufflé |
III |
Amélioration majeure |
18 % |
Connaissance de l'industrie |
1 000 |
Bouteille isotherme incassable en acier inoxydable |
IV |
Nouveau projet |
4 % |
Connaissances toutes |
100 000 |
Prothèse médicale, isotherme et biocompatible |
V |
Découverte |
< 1 % |
Ensemble des savoirs d'une civilisation |
1 000 000 |
Thermodynamique de la division cellulaire |
L'inertie psychologique
Le concepteur est souvent victime de blocages psychologiques causés essentiellement par le vocabulaire utilisé dans un domaine technique, l'enfermement dans un domaine de connaissances rigidifiées et systématisées qu'il est souvent difficile de remettre en cause. Dans une recherche explicite, les connaissances abouties de la TRIZ peuvent aider à comprendre les inerties psychologiques et pour une utilisation maximale, la proposition théorique de l'inertie aide également à discerner les logiques de l'établissement de la fonction d'estime dans une perspective d'innovation intensive.
TRIZ préconise plusieurs attitudes permettant de lutter contre cette inertie :
- Ne jamais considérer que la solution réside dans son propre domaine de compétence
- Rechercher la pluridisciplinarité
- Rechercher les termes, les expressions, les sigles, les éléments de langage technique qui peuvent conduire à l'inertie et les remplacer par d'autres
- Respecter les idées farfelues
TRIZ est une proposition d'une méthode de créativité guidée qui permet de sortir des processus aléatoires du Brainstorming.
Les concepts fondamentaux de la TRIZ
Résultat idéal final
Le RIF (Résultat Idéal Final) est le concept central de TRIZ [7]. Il consiste à décrire l'objet idéal qui maximiserait les fonctions utiles et minimiserait les fonctions néfastes et coûts. Cet idéal utopique est destiné à briser les freins psychologiques à la créativité. Selon Altshuller, il poursuit les objectifs suivants:
- Encourager les idées créatrices,
- Orienter les discussions vers des solutions rejetant le compromis,
- Déterminer les limites du cas d'étude,
- Choisir les outils de TRIZ qui seront employés
Il peut généralement s'exprimer sous la forme d'une phrase de type:
Le degré d’approche de l’idéal D est généralement représenté par
où représente la somme des fonctions utiles, celle des fonctions néfastes et les éléments influant négativement sur le coût (du point de vue économique ou temporel).
L'objectif de TRIZ est de développer un système dont l'idéalité D tend vers l'infini, ce qui implique le développement d'un système réalisant ses fonctions utiles, tout en n'ayant aucune fonction néfaste (comme la masse, la taille...) et n'ayant aucun coût.
Principe de résolution de la TRIZ

Comme présenté sur la figure "Chemin de résolution des problèmes inventifs par la méthode TRIZ", la méthode TRIZ utilise 3 phases afin de résoudre un problème de conception innovante:
- Une phase d'abstraction du problème, visant à traduire un problème spécifique (le problème à résoudre) en un problème générique qui soit indépendant du domaine physique du problème. Ce problème générique est décrit sous la forme de contradictions.
- Une phase de résolution du problème générique, visant à identifier les principes de résolution pouvant être utilisés pour résoudre les contradictions identifiées dans la phase précédente. Cette phase conduit à la définition de solutions génériques.
- Une phase de concrétisation de la solution, visant à traduire les solutions génériques en concept de solution, permettant de résoudre le problème spécifique.
Cette stratégie vise notamment à permettre au concepteur l'utilisation de principes de solutions en dehors du domaine du problème technique; conformément à l'un des constats d'Altshuller (Les innovations utilisent des effets scientifiques en dehors du domaine dans lequel ils ont été développés).
Contradictions
La notion de contradiction est la notion essentielle de la TRIZ : tous les problèmes d’innovation présentent la même difficulté majeure : ils semblent insolubles, du fait de la présence d'un certain nombre de contradictions. Dans la majorité des cas, les ingénieurs ont tendance à privilégier une solution qui est un compromis entre les différents paramètres plutôt qu'une solution résolvant ces contradictions.
TRIZ distingue trois types de contradictions :
- les contradictions opérationnelles ;
- les contradictions techniques ;
- les contradictions physiques.
Plusieurs outils, tels que l'Analyse de cause racine [8] (Root-Causes Analysis), l'analyse des valeurs conflictuelles[9] (Values-Conflict Mapping Analysis) ont été mis au point afin de pouvoir extraire les contradictions d'un problème technique.
Lois d'évolution des systèmes techniques

Toujours à partir d'une compilation de documents de propriété intellectuelle, Altshuller est arrivé à la conclusion que les systèmes techniques suivent des lignes objectives d'évolution. Il a ainsi identifié une série de modèles de base qui permettent d'anticiper l'évolution d'un produit. 8 lois d'évolution sont présentées de la manière suivante[10] :
- Lois statiques
- Loi 1 : Intégralité des parties d'un système technique : Un système technique doit avoir un élément moteur, un organe de transmission, un organe de travail et un organe de contrôle
- Loi 2 : Conductibilité énergétique du système : Libre passage de l'énergie entre les différents organes
- Loi 3 : Coordination des rythmes des parties : Coordination en fréquence, vibration, périodicité
- Lois cinématiques
- Loi 4 : Augmentation du niveau d’idéalité : Le système tend vers un idéal dont le volume, le poids, la surface, le coût tendent vers zéro à iso-performance
- Loi 5 : Développement inégal des entités : Le développement inégal des sous-systèmes conduit à des contradictions
- Loi 6 : Transition vers le super système : Après avoir épuisé les possibilités d'innovation de l'objet, celles-ci apparaissent au niveau du système
- Lois dynamiques
- Loi 7 : Transition vers le microniveau : Passage du macro au microniveau
- Loi 8 : Augmentation de la dynamisation et du niveau de contrôlabilité : tendance à augmenter les organes de contrôle
Quelques outils de la TRIZ
Paramètres techniques
Les 39 paramètres sont les caractéristiques qui permettent de définir un système technique. Un problème technique, du point de vue de TRIZ, est composé d'un ensemble de contradictions faisant intervenir quelques-uns des 39 paramètres techniques. Une contradiction est caractérisée par le fait que l'amélioration d'un paramètre implique la dégradation d'un ou plusieurs autres paramètres.
La phase d'abstraction du problème technique consiste ainsi à décrire le problème initial à partir de ces paramètres techniques.
Ces 39 paramètres sont les suivants :
|
01/1 - poids de l'objet mobile
|
|
À l'aide de la matrice des contradictions techniques, on peut identifier les principes de solutions pouvant être mis en œuvre afin de résoudre ces contradictions. C'est-à-dire améliorer une caractéristique, tout en en préservant d'autres.
Principes d'innovation

À partir de fiches assimilables à des brevets dans l'ex-URSS, Genrich Altshuller a identifié 40 principes à l'origine de toute innovation. Ces 40 principes servent à la résolution d'une contradiction technique, soit un problème qui se présente lorsqu'on veut améliorer une caractéristique et qu'une autre se dégrade simultanément.
|
1) Segmentation
2) Extraction
3) Qualité locale
4) Asymétrie
5) Fusion
6) Multifonctions
7) Inclusion (poupées russes)
8) Contrepoids
9) Action contraire préliminaire
10) Action préliminaire
11) Protection préalable
12) Equipotentiel
13) Inversion
14) Courbe
15) Dynamisme
16) Excessif ou partiel
17) Autre dimension
18) Vibration
19) Action périodique
20) Continuité
|
21) Vitesse élevée
22) Conversion
23) Rétroaction
24) Intermédiaire
25) Self service
26) Copie
27) Ephémère et bon marché
28) Interaction non mécanique
29) Fluide
30) Membrane flexible
31) Porosité
32) Changement de couleur
33) Homogénéité
34) Rejet et régénération
35) Valeur d'un paramètre
36) Phase de transition
37) Dilatation
38) Oxydants puissants
39) Élément inerte
40) Composites
|
Matrice des contradictions techniques
Plusieurs variantes successives de matrice des contradictions ont été élaborées[11]. Après de nouvelles compilations de bases de données brevets, les dernières versions sont susceptibles de fournir des résultats très satisfaisants.
À chaque intersection d'une matrice des contradictions sont répertoriés les numéros des principes d'inventivité qui correspondent à la résolution de la contradiction technique considérée.
| Paramètre dégradé | |||||||||||||||||||||||||||||||||||||||||
|---|---|---|---|---|---|---|---|---|---|---|---|---|---|---|---|---|---|---|---|---|---|---|---|---|---|---|---|---|---|---|---|---|---|---|---|---|---|---|---|---|---|
| P | 1 | 2 | 3 | 4 | 5 | 6 | 7 | 8 | 9 | A | B | C | D | E | F | G | H | I | J | K | L | M | N | O | P | Q | R | S | T | U | V | W | X | Y | Z | a | b | c | d | ||
|
P a r a m è t r e à a m é l i o r e r |
1 | Masse objet mobile | F8TY | THcY | T2eS | 28Fc | 8AIb | Aabe | AEZe | 1ZJd | SRIe | 5YVZ | 6T4c | J1W | ZCYV | CaIV | 62YJ | 5Z3V | AOZ | AZKS | 3QIV | 13BR | SRZQ | SZQI | MLIR | MZVd | RS1a | Z32O | 2RSB | T5F8 | QUaY | STQW | QZIJ | Z3Ob | |||||||
| 2 | Masse objet statique | A1TZ | ZUD2 | 5ZE2 | 8AJZ | DTAI | DATE | Qd1e | S2AR | 2RJ6 | SJWM | JWZ | IJS1 | FJIM | IJSF | 58DU | AFZ | AKZQ | J6IQ | AS83 | IQS | A1ZH | 2JMb | ZM1d | S19 | 6D1W | 2RSB | JFT | 1AQd | PSHF | 2QZ | 1SFZ | |||||||||
| 3 | Longueur objet mobile | 8FTY | FH4 | 7H4Z | D48 | HA4 | 18Z | 18AT | 18FY | 8ZTY | J | AFJ | W | 8ZO | 1Z | 72Zd | 4TNA | 1O | F2T | TZ | AETe | SW4 | ASTb | 1FHO | HF | 1TH | FTZ4 | 1SA | EF1G | 1JQO | Z1QO | HOQG | E4ST | ||||||||
| 4 | Longueur objet statique | ZSeT | H7Ae | Z82E | SA | 1EZ | DEF7 | dbZ | FESQ | 1AZ | 3ZcI | 3P | C8 | 6S | ASOZ | OQ | UTE | FTS | WS3 | 2WA | 1I | FHR | 2P | 3 | 1Z | 1Q | Q | UE7Q | |||||||||||||
| 5 | Surface objet mobile | 2HT4 | EFI4 | 7EH4 | TU4Y | JUZ2 | AFaS | 5YT4 | B2Dd | 3FeE | 63 | 2FG | FWJD | JW | JAWI | FHUQ | AZ2d | UQ | Q4 | TU6D | T9 | QSW3 | 2W | MXS1 | H2Id | D1QO | FHDG | FDA1 | FU | E1D | 2aQI | EUSN | AQY2 | ||||||||
| 6 | Surface objet statique | U2EI | Q79d | 1IZa | AFab | 2c | e | 2AJU | Zdc | HW | H7U | AEId | UG | AZ4I | 2Ie4 | WZe4 | QSW3 | 2TIa | R2dZ | M1e | eG | G4 | G | FG | 1Ia | 2ZUI | N | AFH7 | |||||||||||||
| 7 | Volume objet mobile | 2QTe | 174Z | 174H | T4cY | FZab | 6Zab | 1FT4 | SA1d | 9EF7 | 6Z4 | YdAI | 2DA | Z | Z6DI | 7FDG | adYA | 2M | 26YA | TU7 | E1eB | PQS | PS2G | MLRZ | H2e1 | T1e | FDUC | A | FT | Q1 | TQ4 | ZYGO | A62Y | ||||||||
| 8 | Volume objet statique | ZAJE | JE | Z82E | 2Ib | OZ | 72Z | YSZe | 9EHF | ZYc | Z64 | U6 | AdZY | ZGWI | Z3 | 2ZG | ZAP | YdJR | UIZ4 | Z | 1 | 1V | 2HQ | ZbA2 | |||||||||||||||||
| 9 | Vitesse | 2SDc | DE8 | TUY | 7TY | DSFJ | 6Ice | ZFIY | SX1I | 83QE | 3JZ5 | SUa2 | ADJ | 8FZc | JZc2 | EKJZ | ADSc | DQ | AJTc | BZRS | SW1O | ASWP | 1SZN | 2OZL | ZD81 | WSDC | Y2SR | FAQ | AS4Y | 3YRG | AI | ||||||||||
| A | Force | 81bI | ID1S | HJ9a | SA | JAF | 1Iab | F9Cb | 2aIb | DSFC | ILB | AZeY | ZAL | ZAER | J2 | ZAL | JHA | 1Gab | JZIb | EF | 8Ze5 | Aba | ETIa | 3ZDL | ZANO | STba | 1ZeI | D3aO | FbI1 | 1S3P | F1B | FHIK | QZAI | abAJ | 2Z | 3SZb | |||||
| B | Tension, pression | Aabe | DTAI | ZAa | Z1EG | AFaS | AFab | 6ZA | ZO | 6Za | aZL | Z4FA | ZX2e | 9I3e | J3R | ZdJ2 | EOAb | AZE | 2aP | Aa3b | ba4 | AEa | ADJZ | 6SP | 3Z | M2b | 2XRI | 1ZG | B | 2 | Z | J1Z | 2ab | ZO | AEZb | ||||||
| C | Forme | 8ATe | FAQ3 | TY54 | DEA7 | 5Y4A | E4FM | 72Z | ZFYI | ZAbe | YFAE | X1I4 | UEAe | EQ9P | MEJW | DFW | 26YE | 462 | E | ZT35 | EAYH | aM | AeG | SW1 | WUe | M12Z | Z1 | 1WHS | WFQ | 2D1 | 1FT | GT1S | FDd | F1W | HQYA | ||||||
| D | Stabilité | LZ2d | Qd1e | DF1S | b | 2BD | d | SAJd | YSZe | XFSI | AZLG | 2Ze | M1I4 | H9F | DRAZ | d3ZN | Z1W | W3RG | DJ | R4TI | WZRV | E2d6 | 2EUe | ZR | FWZ | D | I | ZOUI | ZeRd | ZJ | WZU | 2ZAG | ZUY2 | 2ZMQ | ZMdN | 18Z | NZe3 | ||||
| E | Résistance | 18eF | eQR1 | 1F8Z | FESQ | 3YeT | 9eS | AFE7 | 9EHF | 8DQE | AI3E | A3Ie | AUZe | DHZ | R3Q | UAe | ZJ | JZA | Z | AQZS | Z | ZSVe | T3SA | TAR | B3 | 3RG | 3R | IZb1 | FZM2 | B3AW | WeP2 | RB3 | F3W | 2DPS | R3Fe | F | TZAE | ||||
| F | Durabilité objet mobile | J5YV | 2J9 | 3HJ | A2JU | 3Z5 | J2G | J3R | EQSP | D3Z | R3A | JZd | 2J4Z | S6ZI | JAZc | SR3I | A | KASI | 3ZAe | B2D | 3 | 3RGe | MFXS | LdGM | R14 | CR | TAR | 1ZD | A4TF | JTdZ | 6A | ZHEJ | |||||||||
| G | Durabilité objet statique | 6RJG | 1eZ | ZYc | d3ZN | JIae | G | RGIc | A | SKAG | 3ZV | YR6e | AQO | H1eX | M | ZA | 1 | 1 | 2 | PY6Z | 1 | KAGc | |||||||||||||||||||
| H | Température | aM6c | MZW | FJ9 | FJ9 | 3ZdI | Zc | YdeI | Z64 | 2SaU | ZA3L | ZdJ2 | EMJW | 1ZW | AUMe | JDd | JIae | WULG | JF3H | 2EHP | LHZc | LaTV | ZSLI | 3HUd | JZ3A | WJO | O | MXZ2 | MZ2O | QR | QR | 4AG | 2IR | 2HG | 3RZV | Q2JG | FSZ | ||||
| I | Brillance | J1W | 2ZW | JWG | JWQ | 2DA | ADJ | QJ6 | WU | W3R | ZJ | 2J6 | WZJ | W1J | WZ1F | W | DG16 | D1 | 16 | J1QH | 1J | BFW | 3W | FJ | ZJWd | JZSQ | SQJ | FHDG | F1J | 6WD | WF | 2QA | 2PG | ||||||||
| J | Énergie dépensée par l'objet immobile | CISV | CS | FJP | ZDI | 8ZZ | GQL2 | NEP | C2T | JDHO | 5J9Z | SZ6I | JO3E | 2FJ | 6JbI | CMFO | ZOI5 | ZcJI | YNGI | JLBR | 31W | 1Z6R | 2Z6 | SQU | JZ | 1FHS | FHDG | 2TRS | Zc | W2 | CSZ | ||||||||||
| K | Énergie dépensée par l'objet mobile | J96R | ab | R4TI | Z | J2ZW | SRIV | 3ZV | AaN | A2Mb | JMI | 14 | JZGP | 16 | |||||||||||||||||||||||||||
| L | Puissance | 8acV | JQHR | 1AZb | Jc | HWDc | Z6c | U6P | FZ2 | Q2aZ | MAZ | TE2e | ZWFV | QAS | JZAc | G | 2EHP | G6J | G6Jb | AZc | SRIc | AJ | ZKA6 | 4YJ | JOQV | WF2 | W2 | JMV2 | 2ZI | QAY | QZA | Z2AY | JHY | KJUY | JZG | S2H | SZY | ||||
| M | Perte d'énergie | F6JS | J6I9 | 726D | 6c7 | FQHU | H7UI | 7IN | 7 | GZc | ac | E2d6 | Q | Jc7 | 1DWF | 3c | ZR2b | JA | AIW7 | 7IP | BAZ | W | LMZ2 | LZ2M | ZW1 | 2J | 7N | Z3FN | 2 | SATZ | |||||||||||
| N | Perte de substance | Z6Ne | Z6MW | ETAd | ASO | Z2AV | AIdV | 1TUa | 3dIV | ADSc | EFIe | 3abA | TZ35 | 2EUe | ZSVe | SR3I | RGIc | LadV | 16D | ZIO5 | SRCV | SRIc | ZR2V | FIZA | 63AO | ATdZ | GYVS | ZAOV | XMUe | A1YT | FYX | WS2O | 2ZYR | FA2 | ZASO | ZIAD | ZAI | SZAN | |||
| O | Perte d'information | AOZ | AZ5 | 1Q | Q | UQ | UG | 2M | QW | A | A | J | AJ | JA | OQSW | OSZ | ASN | MA1 | ALM | W | RM | ZX | Z | DNF | |||||||||||||||||
| P | Perte de temps | AKbZ | AKQ5 | F2T | UOE5 | Q45G | AZH4 | 25YA | ZGWI | Aba5 | ba4 | 4AYH | Z3M5 | T3SI | KASI | SKAG | ZTLI | 1JQH | ZcJI | 1 | ZKA6 | A5IW | ZIAd | OQSW | ZcIG | AU4 | OYSW | OQSI | ZIY | ZMId | ZSY4 | 4SAY | W1A | ZS | 6T | ISWA | OSZU | ||||
| Q | Quantité de substance | Z6IV | RQIZ | TEZI | FET | 2Ie4 | FKT | ZTYS | ZE3 | AaE3 | ZE | F2He | EZYA | 3ZAe | 3ZV | 3Hd | YTGI | 3ZV | Z | 7IP | 63AO | OSZ | ZcIG | I3Se | D2S | XU | ZXTV | 3Zed | T1ZR | ZTPA | 2WAP | F3T | 3DRA | 3RTI | 8Z | DT3R | |||||
| R | Fiabilité | 38Ae | 3A8S | F9E4 | FTSB | HAEG | WZe4 | 3AEO | 2ZO | LZBS | 8SA3 | AOZJ | Z1GB | BS | 2Z3P | YR6e | 3ZA | BWD | LBRJ | aN | LBQV | ABZ | AZTd | AS | AU4 | LSe3 | W3BN | BW1 | RZ2e | Z2eQ | RHe | 1B | DZ8O | DZ1 | ReS | BDR | 1ZTc | ||||
| S | Précision de mesurage | WZQS | SZPQ | SQ5G | WS3G | QSW3 | QSW3 | WD6 | SDWO | W2 | 6SW | 6SW | WZD | S6W | S6W | AQO | 6JSO | 61W | 36W | 36W | QWR | AGVS | OYSW | 26W | 5B1N | SOMQ | 3XdA | 6ZPI | 1DHY | 1WDB | DZ2 | RZAY | QOWS | S2AY | AYSW | ||||||
| T | Précision de fabrication | SWDI | SZR9 | ASTb | 2WA | SXTW | 2TIa | WN2 | PAZ | ASW | SJYa | 3Z | WUe | UI | 3R | 3Re | JQ | 3W | W2 | W2 | DW2 | ZVAO | WQSI | WU | BW1 | QSAa | 4HYQ | 1WZN | PA | Q2I | QSIN | AIWd | |||||||||
| U | fact. néfastes à l'objet | MLRd | 2MDO | H1d4 | 1I | M1XS | R2dZ | MNbZ | YdJR | LMZS | DZdI | M2b | M13Z | ZOUI | IZb1 | MFXS | H1eX | MXZ2 | 1JWD | 1O6R | A2Mb | JMV2 | LMZ2 | XMJe | MA2 | ZIY | ZXTV | RO2e | SXNQ | QSAI | OZ2 | 2PSd | ZA2 | ZBMV | MJTe | MJTe | X3Y | MZDO | |||
| V | fact. néfastes induits | JMFd | ZM1d | HFGM | H2Id | M1e | H2e | UIZ4 | ZS3N | ZS1e | 2XRI | Z1 | ZeRd | FZM2 | FMXV | LdGM | MZ2O | JOdW | 2Z6 | JMI | 2ZI | LZ2M | A1Y | ALT | 1M | 3Od1 | O2ed | 3XQ | 4HYQ | J1V | 2LR1 | 2 | MZId | ||||||||
| W | Facilité de réalisation | STFG | 1RaD | 1TDH | FHR | D1QC | Ge | DT1e | Z | ZD81 | ZC | ZJ1b | 1SDR | BD1 | 13AW | R14 | ZG | RQI | SOR1 | SQR1 | 14 | R1CO | JZ | FYX | WOIG | ZSY4 | ZN1O | 1ZCI | O2 | 25DG | Z1B9 | 2DF | RQ1 | 6SB1 | 8S1 | Z1AS | |||||
| X | Facilité d'utilisation | P2DF | 6D1P | 1HDC | 1HDG | IGFd | 1GZF | 4IdV | IDY | SDZ | 2WC | FYTS | WZU | We3S | T38P | 1GP | QRD | DH1O | 1DO | ZY2A | 2JD | SW2O | 4ARM | 4SAY | CZ | HR8e | PD2Y | 1WZN | 2PSd | 25C | CQ1W | FY1G | WQCH | 1YC3 | F1S | ||||||
| Y | Réparabilité | 2RZB | 2RZB | 1SAP | 3IV | FDW | GP | P2ZB | 1 | Y9 | 1BA | D | 1D24 | 2Z | B129 | BTSR | 1 | 4A | F1D | F1SG | FAW2 | F1WJ | 2ZYR | W1AP | 2SAP | BA1G | A2D | PA | ZA2G | 1ZBA | 1CQF | 714G | Z1DB | YZ7D | 1WA | ||||||
| Z | Adaptabilité | 16F8 | JFTG | Z1T2 | 1ZG | ZUT7 | FG | FZT | ZAE | FHK | ZG | Fb18 | ZUE | Z3W6 | D1Z | 2G | R23Z | 6MQ1 | JZTD | J1T | IF1 | FA2D | ZS | 3ZF | ZD8O | Z51A | ZBWV | 1DV | FY1G | 1G74 | FTbS | 1 | RYZ | ZS6b | |||||||
| a | Complexité du produit | QUYa | 2QZd | 1JQO | Q | E1DG | 6a | YQ6 | 1G | YAS | QG | J1Z | TDSF | 2MHJ | 2DS | A4SF | 2HD | OHD | R2TS | KJUY | AZD2 | ZAST | 6T | D3RA | DZ1 | 2QAY | QOW | MJTe | J1 | RQ1D | R9QO | 1D | TFSb | FAbS | F1O | CHS | |||||
| b | Complexité de pilotage | RQSD | 6DS1 | GHQO | Q | 2DIH | 2dUG | T14G | 2IQV | 34GZ | USeJ | ZabW | RD1d | BMdU | R3FS | JTdP | PY6Z | 3RZG | 2OQ | Zc | JZG | I1GA | Z3FJ | 1IAO | ZXRM | ISW9 | 3RTI | ReS8 | QOWS | MJTS | 2L | 5SBT | 25 | CQ | 1F | FAbS | YL | ZI | |||
| c | Degré d'automatisation | SQIZ | SQZA | EDHS | N | HED | ZDG | SA | 2Z | DZ | FW1D | I1 | PD | 69 | Q2J | 8WJ | 2WD | S2R | NS | ZAI5 | ZX | OSZU | ZD | BRW | SQAY | SQIN | 2X | 2 | 1QD | 1CY3 | 1ZD | R41Z | FOA | YRP | 5CZQ | ||||||
| d | Productivité | ZQOb | SRF3 | I4Sc | U7EQ | AQYV | AZH7 | 26YA | ZbA2 | SFAa | AbE | EAYe | Z3Md | TSAI | ZA2I | KAGc | ZLSA | QHJ1 | ZAcJ | 1 | ZKA | SATZ | SAZN | DFN | Zc | 1ZAc | 1AYS | IAW1 | MZDO | ZMId | ZS2O | 1S7A | 1WAP | 1ZSb | CHSO | ZIR2 | 5CZQ | ||||
Ainsi, si l'on est face à un problème à résoudre, pour lequel :
- Le paramètre qui se dégrade est la température (paramètre 17/H)
- Le paramètre à améliorer est la productivité (paramètre 39/d)
On cherchera les principes à appliquer dans la cellule à l'intersection de la colonne H et de la ligne d, soit ZLSA:
35/Z) Valeur d'un paramètre
- Changer de phase (solide, liquide, gazeux)
- Changer la concentration, la densité ou la consistance
- Modifier le degré de flexibilité
- Changer la température
21/L) Vitesse élevée
- Conduire le procédé ou certaines de ses étapes (celles néfastes, dangereuses, hasardeuses) à grande vitesse.
28/S) Interaction non mécanique
- Remplacer un système mécanique par des moyens sensoriels (optique, acoustique, toucher, olfactif)
- Inter agir avec l’objet avec des champs électriques, magnétiques, électromagnétiques
- Passer de champs statiques (espace ou temps) à des champs mobiles (espaces ou temps), de champs non structurés à des champs structurés
- Combiner l’utilisation de champs avec l’utilisation de particules activées par un champ (ferromagnétiques notamment)
10/A) Action préliminaire
- Réaliser un changement requis plus tard, entièrement ou partiellement, avant qu’il ne soit nécessaire
- Pré positionner les objets pour qu’ils entrent en action efficacement et sans perte de temps
Principes de résolution des contradictions physiques
Les principes de résolution des contradictions physiques permettent de séparer les paramètres contradictoires opposés, 11 principes de résolution sont proposés par Genrich Altshuller :
- Séparation des paramètres contradictoires en espace
- Changement dynamique
- Séparation des paramètres contradictoires en temps
- Combinaison de systèmes homogènes ou hétérogènes au niveau du super-système
- Combinaison d'un système et de son opposé
- Attribution d'une propriété P au système et d'une anti-propriété -P aux sous-parties du système
- Transition au niveau microscopique
- Changement de phase d'une partie du système
- Utilisation de phénomènes accompagnant la transition de phase
- Remplacement d'une substance monophasée par une substance bi ou polyphasée
- Combinaison de transitions de phase physico-chimique
L'identification de la contradiction physique est parfois difficile mais doit concerner un paramètre pour lequel il serait souhaitable qu'il prenne à la fois deux valeurs antinomiques (grand et petit, haut et bas, chaud et froid, tendu et relaxé...)
Autres Outils de TRIZ
TRIZ est un cadre théorique sur lequel viennent opérer des outils qu'ils convient de choisir en fonction des spécificités du problème inventif à traiter.
9 écrans
Parmi les outils de TRIZ, la méthode des neuf écrans permet d'analyser l'évolution de l'objet technique selon deux axes :
| Passé | Présent | Futur | |
|---|---|---|---|
| Super-Système | |||
| Système | |||
| Sous-Système |
L'équipe créative est amenée, à partir de l'objet technique présent, à déterminer les caractéristiques du super-système dans lequel il s'insère et des sous-systèmes qu'il intègre par rapport à l'état de l'art passé, puis à tenter d'extrapoler les évolutions futures des sous et super systèmes afin de dégager des idées quant à l'évolution de l'objet technique.
Méthode des hommes miniatures
Déjà utilisée par d'autres auteurs[12], cette méthode est destinée à surmonter l'inertie psychologique en imaginant des hommes miniatures vivant à l'intérieur du système et essayant de résoudre la contradiction technique. Ces hommes sont concentrés dans les zones de conflit du système et peuvent être catégorisés (couleurs, sexes...) de manière à leur faire agir différemment les uns des autres.
Opérateurs DTC
DTC (pour dimension, temps, coût) est une méthode destinée à combattre l'inertie psychologique par la modification du point de vue. Il s'agit de se poser six questions:
- Qu'adviendrait-il si le système était minuscule ?
- Qu'adviendrait-il si le système était gigantesque ?
- Qu'adviendrait-il si le système opérait en un temps extrêmement court ?
- Qu'adviendrait-il si le système opérait en un temps infini ?
- Qu'adviendrait-il si le système avait une valeur nulle ?
- Qu'adviendrait-il si le système avait un coût très élevé ?
Il s'agit là de permettre à l'équipe créative de reformuler ses questions.
Vépoles ou "analyse substance-champ"
Une autre technique développée par Altshuller passe par l'analyse des substances et champs (Su-Field Analysis en anglais). Les différentes interactions sont modélisés par des "vépoles" (Su-Field en anglais), contraction des mots russes « Vechestvo » et « Pole » signifiant respectivement substance et champ. Un vépole est un système minimal technique composé de deux objets matériels (substances) et un "champ" (Field en anglais).
Cette approche repose sur le principe suivant : afin de maximiser le degré d’approche de l’idéal, il convient de remplacer les éléments matériels (substances) par des champs (électriques, magnétiques par exemple).
L'analyse substance-champ consiste à représenter un (sous-)système en reliant de manière fléchée substances (au sens large, il peut s'agir d'objets) et champs. Cette dernière notion est encore large, néanmoins 6 champs sont classiquement proposés : M : Mécanique, A : Acoustique, T : Thermique, H : Chimique, E : Électrique et M:Magnétique.
| Force élastique | Gravité | Friction | Adhésion |
| Force centrifuge | Inertie | Force de Coriolis | Poussée d'Archimède |
| Pression hydrostatique | Pression fluide | Tension de Surface | Odeur et Goût |
| Diffusion | Osmose | Champs chimiques | Sons |
| Vibration | Ultrasons | Ondes | Effet Corona |
| Courant | Courants de Foucault | rayons de particules | Champ électrostatique |
| Chauffage ou refroidissement | Choc thermique | Force Nucléaires | Champ électromagnétique |
| Champ électrique | Information | Fréquences RF, HF, IR, UV, X, Visible | ... |
Un vépole est dit complet lorsqu'il comprend:
- Une substance qui est destinée à être transformée,
- Un outil qui fait l'action,
- Un champ C fournissant l'énergie aux interactions,
- Au moins deux liens entre les différents éléments du modèle: .
| Symbolisme | Relation |
| Action | |
| Interaction | |
| Action néfaste | |
| .... | Action insuffisante |
| Action excessive |
En pratique, plusieurs actions sont à mener en fonction de l'état de complétude du vépole:
- S'il est incomplet, il faut le compléter,
- S'il est complet mais présente un lien insuffisant, il faut développer un autre modèle avec d'autres substances et/ou champs,
- S'il est complet mais présente un lien néfaste, il faut décomposer ce vépole pour en construire un nouveau.
En fonction de la situation, cinq règles s'appliquent :
- Vépole incomplet fabrication d'un modèle complet,
- Vépole complet mais interaction insuffisante Utilisation d'un champ additionnel (aimantation d'un tournevis par exemple),
- Vépole complet mais lien néfaste Décomposition de l'action défavorable,
- Vépole complet tend à devenir un vépole,
- Vépole complet ayant un champ en entrée Obtention d'un autre champ en sortie, l'effet physique devenant la combinaison des deux noms de champs.
TRIZ définit alors 76 standards répartis en :
- 13 standards de construction/déconstruction de vépoles,
- 23 standards de développement de vépoles,
- 6 standards de transition vers le super système ou le niveau inférieur,
- 17 standards de mesure ou de détection,
- 17 méthodes de mise en application des standards.
| Classe | Sous-classes |
|---|---|
| 1 |
|
| 2 |
|
| 3 |
|
| 4 |
|
| 5 |
|
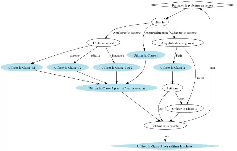
La sélection se fait en déterminant la classe du problème[14].

L'organigramme précédent dirige le choix vers les classes et sous-classes de solutions standards. Elles-mêmes sont détaillées en sous-classe de solutions pour atteindre le nombre total de soixante seize.
Méthode du poisson doré
La méthode du poisson doré[15] (Ideal-Real Transition Method en anglais) consiste à analyser l'objet et ses fonctions en identifiant les aspects «fantastiques», inespérés ou illogiques. Le terme vient de l'histoire commençant par «L'homme prit la mer et appela le poisson doré. Celui-ci l'entendit, vint à lui et lui parla avec une voix humaine...», dans lequel la plausibilité est mis en cause par la fonction «voix humaine» du système.
Base de données de principes physiques
Lors de la démarche de créativité, soit lors de l'analyse substance-champ, soit par l'approche des contradictions techniques, l'équipe peut consulter une liste d'effets physiques utilisables en fonction de l'action recherchée.
La base de connaissances i²Kn, créée par la société MeetSYS, répertorie une liste d'effets physiques selon un angle fonctionnel. L'architecture de la base est directement inspirée de la méthode TRIZ.
ARIZ, l'algorithme de la TRIZ
L'algorithme ARIZ (Acronyme de алгоритм решения изобретательских задач, soit АРИЗ, « algorithme de résolution des problèmes inventifs ») se décline en plusieurs versions, qui utilisent l'ensemble des outils de la TRIZ[16],[17]. Il s'agit d'une méthode pas-à-pas de 85 étapes permettant de résoudre des problèmes d'innovation complexes ne pouvant être résolus à l'aide des outils de la TRIZ seuls[18][source insuffisante].
Partant d’une matrice des contradictions mise à jour, d’une subdivision des principes d’inventivité en catégories et de liste d’effets scientifiques, les applications interactives résultantes sont constitutives à l'application de l'ARIZ. Son utilisation est la suite d'une première formulation du problème sous la forme d’un conflit et la transition du problème générique aux différentes solutions envisageables. ARIZ se constitue de 9 parties[19] :
- Analyse du problème
- Analyse du modèle de la situation initiale
- Formulation du résultat idéal final et des contradictions physiques
- Mobilisation et utilisation des ressources vépoles
- Utilisation de la base de données de la triz
- Finalisation de la proposition et substitution du problème
- Évaluation de la solution et des modes de suppression des contradictions
- Utilisation maximale des ressources d'une solution retenue
- Contrôle de la démarche de résolution entreprise
Critiques de TRIZ
Bien que très utilisée, notamment dans l'industrie, TRIZ fait l'objet de critiques sans toutefois avoir à ce jour de concurrents opérationnels:
- La matrice des contradictions techniques a été élaborée jusque dans les années 1970 et par conséquent elle ne prend pas en compte explicitement les ruptures technologiques ultérieures telles que les biotechnologies, la génétique ou l'informatique,
- Certains [20]Qui ? lui contestent le statut de théorie de la créativité et la voient plutôt comme une méthode,
- CertainsQui ? la considèrent comme trop complexe[21]
De manière générale, la qualité scientifique du groupe créatif, à la fois en termes de niveau scientifique mais aussi en termes de pluridisciplinarité, demeure déterminante quant au résultat final de la méthode.
Notes et références
- Guenrich Altshuller 2006.
- Claude Meylan 2007.
- Les chiffres varient fortement selon les sources
- (en) Leung, W. and Yu, K. (2007). Development of online Game-Based learning for TRIZ. In Hui, K.-c., Pan, Z., Chung, R.-k., Wang, C., Jin, X., Göbel, S., and Li, E., editors, Technologies for E-Learning and Digital Entertainment, volume 4469 of Lecture Notes in Computer Science, pages 925-935. Springer Berlin Heidelberg.
- Dubois, S., Rasovska, I., and Guio, R. (2008). Comparison of non solvable problem solving principles issued from CSP and TRIZ. In Cascini, G., editor, Computer-Aided Innovation (CAI), volume 277 of The International Federation for Information Processing, pages 83-94. Springer US.
- Yamashina, H., Ito, T., and Kawada, H. (2002). Innovative product development process by integrating QFD and TRIZ. International Journal of Production Research, 40(5):1031-1050.
- Tayeb Louafa et Francis-Luc Perret 2008, p. 67.
- Cavalucci, D, Techniques de l'Ingénieur A5-211
- Guenrich Altshuller et Avraam Seredinski 2004.
- Gordon W, Synectics, 1984
- Selon Opensource TRIZ
- Miller J, & al., Using the 76 Standard Solutions: A case study for improving the world food supply, TRIZCON2001, March 2001
- Semyon Savransky 2000, p. 181-182.
- Altshuller G.: L’algorithme de résolution de problèmes innovants ARIZ-85-V
- Marconi J.: ARIZ : The Algorithm for Inventive Problem Solving.
- ARIZ - algorithm of inventive problems solving, page wikipédia en anglais
- Heuristiques et solutions
- Notamment les créateurs de la Théorie C-K
- Ce qui a conduit au développement des méthodes de type ASIT, plus simples à mettre en œuvre
Bibliographie
- Tayeb Louafa et Francis-Luc Perret, Créativité & innovation : l'intelligence collective au service du management de projet, Lausanne, Presses polytechniques et universitaires romandes, coll. « Créativité et innovation », , 351 p. (ISBN 978-2-88074-721-3, OCLC 635572634, lire en ligne).
- Guenrich Altshuller (trad. du russe par Avraam Seredinski), Et soudain apparut l'inventeur : les idées de TRIZ, Poitiers, Avraam Seredinski, , 2e éd., 162 p. (ISBN 978-2-9521394-1-0, OCLC 492848394).
- Claude Meylan, Système TRIZ de stimulation de la créativité et d'aide à l'innovation méthodes pratiques pour la résolution de problèmes techniques et la recherche de nouvelles opportunités d'affaires, Peseux (CH, CM consulting, , 105 p. (ISBN 978-2-8399-0294-6, OCLC 494056170).
- Guenrich Altshuller et Avraam Seredinski (edt.), 40 principes d'innovation : TRIZ pour toutes applications, Paris, A. Seredinski, , 133 p. (ISBN 978-2-9521394-0-3, OCLC 636818089).
- Semyon Savransky, Engineering of creativity : introduction to TRIZ methodology of inventive problem solving, Boca Raton, Fla, CRC Press, , 394 p. (ISBN 978-0-8493-2255-6, OCLC 1022585835).
Voir aussi
Articles connexes
- La méthode ASIT, méthode issue de TRIZ
- La Théorie C-K
Liens externes
- (en) Site officiel TRIZ
- (en) Site de la communauté The TRIZ Journal
- (fr) Site de la communauté française / TRIZ France
- (fr) Matrice TRIZ en ligne / TRIZ40
- (fr) Innoosy méthode basée sur TRIZ
- Portail du management
- Portail de la production industrielle
- Portail du génie mécanique
- Portail de la physique