Attoukpou
| Attoupkou | |
l'Attoukpou, mets à base de manioc chez les Akan de Côte d'Ivoire | |
| Lieu d’origine | Bonoua |
|---|---|
| Créateur | Akans lagunaires |
| Place dans le service | Met Akan |
| Température de service | Chaud ou froid |
| Ingrédients | Manioc |
| Mets similaires | Attiéké |
| Accompagnement | Poisson fumé, poisson frit, Sauce tomate, graine, arachide, pâte de piment |
| Classification | Cuisine ivoirienne cuisine ouest-africaine |
| Classement dit feu tricolore (gras, gras saturé, sucre, sel) | Blanc |
L'attoukpou est un mets traditionnel de la gastronomie ivoirienne à base de manioc consommé en Côte d'Ivoire. Il se présente en galettes souples. C'est une spécialité des Akans Lagunaires notamment les Abouré, Nzima et Adioukrou.
Origine
L'attoukpou originaire du sud de la Côte d'Ivoire. Il s'agit d'une spécialité des Akans lagunaires dont les Abouré, les Nzima, Adioukrou[1]. Autrefois, l'attoukpou était destiné à la notabilité et à la royauté Abouré. Ce mets était consommé principalement dans sa région d'origine à Bonoua, Grand-Bassam et Abidjan. Sa consommation s'est étendue ensuite à toute la Côte d'Ivoire[2].
L'attoukpou est aujourd'hui exporté à l'extérieur du pays, surtout dans la sous région[2].
Préparation

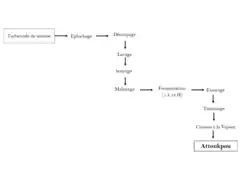
L'attoukpou est à base de manioc. Après avoir épluché et lavé le manioc, les tubercules de manioc passe à la broyeuse. Puis vient l'étape de la fermentation, elle dure entre une à 12 heures selon les zones de productions. Le ferment utilisé dans la préparation de l'attoukpou est le manioc conservé dans un endroit chaud durant 2 ou 3 jours avant son utilisation[3]
Après fermentation, la pâte est mise dans un sac pour être pressé afin d'éliminer l'eau. La pâte est ensuite granulée à la main dans un tamis. La semoule obtenue est ainsi tamisée avant d'être cuite dans des marmites spécialisées. L’attoukpou, comme l'attiéké, est obtenu par cuisson à la vapeur des semoules de manioc obtenues[4]. Toutefois, contrairement à l’attiéké, la pâte de manioc n'a pas subi de séchage avant la cuisson[4].
Consommation
L'attoupkou se consomme chaud ou froid , accompagné de sauces, de poisson ou de viande. Elle a une saveur légèrement acidulée[2]. Il est vendu dans les marchés par les femmes[3].


Composition physico-chimique
L'arôme de l'attoukpou est similaire à celui de la farine de manioc. Il est riche en énergie et en glucides. Cependant, il a de très faibles teneurs en protéines, lipides et minéraux. Le Potassium y est majoritaire[5]. Le manioc de Bonoua se compose de 1,31g de protéines pour 100g de manioc[3].
Notes et références
- ↑ Jean-Francois Bainguie, « ECONOMIE: L’ATOUKPOU OU LE DISQUE DE MANIOC, UN METS ATYPIQUE », sur Pepe Soupe, (consulté le )
- 1 2 3 [vidéo] « L’attoukpou, une galette prisée en Côte d’Ivoire », (consulté le )
- 1 2 3 Kra Bensoy Kramoh Innocent, « Etude de l'aptitude de ferments combinés de manioc à la production de l'Attoukpou »
[PDF] (mémoire), (consulté le ), p. 17 - 1 2 (en) A. K. Yao, D. M. Koffi, S. H. Blei et Z. B. Irie, « Propriétés biochimiques et organoleptiques de trois mets traditionnels ivoiriens (attiéké, placali, attoukpou) à base de granulés de manioc natifs », International Journal of Biological and Chemical Sciences, vol. 9, no 3, , p. 1341–1353 (ISSN 1997-342X, DOI 10.4314/ijbcs.v9i3.19, lire en ligne, consulté le )
- ↑ (en) K. H. Yéboué, K. E. Amoikon, K. G. Kouamé et S. Kati-Coulibaly, « Valeur nutritive et propriétés organoleptiques de l’attiéké, de l’attoukpou et du placali, trois mets à base de manioc, couramment consommés en Côte d’Ivoire », Journal of Applied Biosciences, vol. 113, , p. 11184–11191 (ISSN 1997-5902, DOI 10.4314/jab.v113i1.7, lire en ligne, consulté le )
Voir aussi
- Portail de la culture ivoirienne
- Alimentation et gastronomie
- Portail de la Côte d’Ivoire
