Canis edwardii
| Règne | Animalia |
|---|---|
| Embranchement | Chordata |
| Classe | Mammalia |
| Ordre | Carnivora |
| Famille | Canidae |
| Genre | Canis |
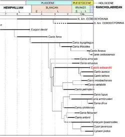
Canis edwardii (Loup d'Edward) est une espèce éteinte de canidés du genre Canis endémique dans la majeure partie de l'Amérique du Nord depuis le Blancan (en) supérieur de l'époque du Pliocène jusqu'à l'étage Irvingtonien de l'époque du Pléistocène. Elle y vivait d'il y a 2,3 Ma à 300 000 ans, soit une existence totale d'environ 2 millions d'années[2].
Elle était contemporaine du loup sinistre (il y a 125 000 à 9 440 ans), de Canis lepophagus (10,3 à 1,8 Ma), du loup d'Armbruster (1,8 Ma à 300 000 ans), du loup rouge (1-2 Ma au présent) et du loup gris (2,5 Ma au présent).

Taxonomie
Canis edwardii a été nommé par Gazin (en) en 1942[1].
Xiaoming Wang et Richard H. Tedford ont postulé que le genre Canis était le descendant d'Eucyon davisi, qui ressemblait au coyote et dont les restes sont apparus pour la première fois au Miocène (6 millions d'années AP) dans le sud-ouest des États-Unis et au Mexique. Au Pliocène (5 millions d'années AP), le plus grand Canis lepophagus est apparu dans la même région tandis que le coyote (Canis latrans) existait à partir du Pléistocène inférieur (1 million d'années AP). Ils proposèrent que la progression de l'Eucyon davisi à C. lepophagus jusqu'au coyote soit une évolution linéaire. De plus, C. edwardii, C. latrans et C. aureus forment ensemble un petit clade[Information douteuse] et parce que C. edwardii est apparu le plus tôt, s'étendant du milieu du Blancan (fin du Pliocène) jusqu'à la fin de l'Irvingtonien (Pléistocène supérieur), ce dernier est proposé comme ancêtre[3].
Canis priscolatrans
Ce canidé vécut du Pliocène supérieur au Pléistocène inférieur en Amérique du Nord[4]. Premier loup certain, il apparut entre le Blancan (en) supérieur et l'Irvingtonien inférieur[5],[4],[6]. Nommé C. priscolatrans par Cope dans une publication parue en 1899[7], il était soit très proche[8],[9], soit un synonyme de Canis edwardii[10],[11],[12],[13]. Son crâne ressemble à C. rufus en taille et en proportions, mais avec une dentition plus complexe[10]. Cependant, il n' y a pas de fossile de C. rufus datant d'avant le Rancholabrean supérieur[14].
Le paléontologue Björn Kurtén n'était pas certain si C. priscolatrans dérivait de Canis lepophagus et Canis arnensis[9], mais croyait que C. priscolatrans était une population de grands coyotes qui étaient les ancêtres des C. latrans du Rancholabréen et actuels. Il a noté que le C. arnensis d'Europe présente des similitudes frappantes avec C. priscolatrans et qu'ils pourraient représenter ce qui était autrefois une population holarctique de coyotes[15]. Ronald M. Nowak n'était pas d'accord et pensait que C. priscolatrans est un homologue du C. etruscus européen. Kurtén proposa plus tard que C. priscolatrans et C. etruscus fassent tous les deux partie d'un groupe qui mène à C. lupus, mais il ne savait pas s'ils avaient évolué séparément de C. lepophagus ou d'un possible ancêtre commun dérivé de C. lepophagus[9].
Les restes du plus grand C. edwardii, qui ressemble à un coyote, ont été trouvés dans les couches du Pliocène supérieur dans le Sud-Ouest des États-Unis aux côtés de C. lepophagus, ce qui indique une descendance[16]. Tedford a reconnu C. edwardii[17] et a découvert que la morphologie cranio-dentaire de C. priscolatrans se situait dans le champ de celui-ci, de sorte que le nom de l'espèce C. priscolatrans est devenu douteux (nomen dubium)[2].
Description
Canis edwardii était plus grand que C. latrans et diffère dans les proportions du crâne et de certaines dents[2]. Legendre et Roth ont estimé le poids d'un spécimen à 35 kg et d'un autre à 31 kg[18].
Annexes
Bibliographie
Ouvrages
- (en) E. Anderson, Kathlyn Moore Stewart (dir.) et Kevin L. Seymour (dir.), Palaeoecology and palaeoenvironments of late Cenozoic mammals : Tributes to the career of C.S. (Rufus) Churcher [« Paléoécologie et paléo-environnements des mammifères du Cénozoïque supérieur : Hommages à la carrière de C. S. (Rufus) Churcher »], Toronto, University of Toronto Press, , 213 p. (ISBN 0-8020-0728-7, OCLC 34928416, lire en ligne), « A preliminary report on the Carnivora of Porcupine Cave, Park County, Colorado »
- (en) Bj̈orn Kurtén, A History of Coyote-Like Dogs (Canidae, Mammalia) [« Une Histoire des chiens ressemblant aux coyotes (Canidae, Mammalia) »], Helsinki, Societas Pro Fauna et Flora Fennica (no 140), , 38 p. (LCCN 76358363, lire en ligne [PDF])
- (en) Björn Kurtén et Elaine Anderson, Pleistocene mammals of North America [« Mammifères du Pléistocène d'Amérique du Nord »], New York, Columbia University Press, , 442 p. (ISBN 978-0-231-03733-4, OCLC 5830693, lire en ligne)
- (en) Ronald M. Nowak, North American Quaternary Canis [« Canis quaternaires d'Amérique du Nord »], Lawrence, Museum of Natural History, University of Kansas, , 154 p. (ISBN 0-89338-007-5, OCLC 5826228, DOI 10.5962/bhl.title.4072, lire en ligne)
- (en) David L. Mech (dir.), Luigi Boitani (dir.) et Ronald M. Nowak, Wolves : behavior, ecology, and conservation [« Les Loups : comportement, écologie et conservation »], Chicago, University of Chicago Press, , 472 p. (ISBN 0-226-51696-2, OCLC 51810720, lire en ligne), chap. 9 (« Wolf Evolution and Taxonomy »)
- Xiaoming Wang, Richard H. Tedford, Dogs: Their Fossil Relatives and Evolutionary History (œuvre écrite), CUP, New York, .
Articles
- Charles Lewis Gazin, « The Late Cenozoic Vertebrate Faunas From the San Pedro Valley, Ariz » [« La faune vertébrée du Cénozoïque supérieur de la vallée de San Pedro, Arizona »], Proceedings of the United States National Museum, vol. 92, no 3155, , p. 475–518, 9 figs., 2 pls. (DOI 10.5479/si.00963801.92-3155.475, lire en ligne, consulté le )
- (zh)(en) Richard H. Tedford et Zhanxiang Qiu, « A New Canid Genus From the Pliocene of Yushe, Shanxi Province » [« Un Nouveau genre de canidé du Pliocène de Yushe, province du Shanxi »], Vertebrata PalAsiatica, vol. 34, no 1, , p. 27-40 (résumé, lire en ligne [PDF], consulté le )
- (en) Richard H. Tedford, Xiaoming Wang et Beryl E. Taylor, « Phylogenetic Systematics of the North American Fossil Caninae (Carnivora: Canidae) » [« Système phylogénétique systématique des caninés fossiles nord-américains (Carnivora : Canidae) »], Bulletin of the American Museum of Natural History, , p. 1–218 (ISSN 0003-0090, DOI 10.1206/574.1, résumé, lire en ligne [PDF], consulté le )
Articles connexes
Liens externes
- (en) BioLib : Canis edwardii Gazin, 1942 † (consulté le )
- (en) Paleobiology Database : Canis edwardii Gazin 1942 † (consulté le )
Notes et références
- (en) Cet article est partiellement ou en totalité issu de l’article de Wikipédia en anglais intitulé « Canis edwardii » (voir la liste des auteurs).
- 1 2 Gazin 1942, p. 475-518
- 1 2 3 Tedford, Wang et Taylor 2009, p. 129
- ↑ Tedford, Wang et Taylor 2009, p. 175,180
- 1 2 Nowak 1979, p. 82-85
- ↑ Mech, Boitani et Nowak 2003, p. 240
- ↑ Tedford et Qiu 1996, p. 27-40
- ↑ (en) « Fossilworks: Canis rufus », sur fossilworks.org (consulté le )
- ↑ Kurtén 1974, p. 7
- 1 2 3 Kurtén et Anderson 1980, p. 1-442
- 1 2 Mech, Boitani et Nowak 2003, p. 241
- ↑ Nowak 1979, p. 82
- ↑ Anderson, Stewart et Seymour 1996, p. 259–282
- ↑ (en) Lynn Barry Albright, Biostratigraphy and Vertebrate Paleontology of the San Timoteo Badlands, Southern California, Berkeley, University of California Press, coll. « University of California publications in geological sciences » (no 144), , 121 p. (ISBN 978-0-520-09836-7, DOI 10.1525/california/9780520098367.001.0001, lire en ligne), p. 1–121
- ↑ Mech, Boitani et Nowak 2003, p. 242
- ↑ Kurtén 1974, p. 27
- ↑ Wang et Tedford, p. 60
- ↑ Fossilworks Paleobiology Database, consulté le 14 février 2018.
- ↑ (en) Serge Legendre et Claudia Roth, « Correlation of carnassial tooth size and body weight in recent carnivores (Mammalia) » [« Corrélation de la taille des dents carnassières et du poids corporel chez les carnivores récents (Mammalia) »], Historical Biology, vol. 1, no 1, , p. 85-98 (DOI 10.1080/08912968809386468, lire en ligne)
- Portail des canidés
- Portail de la paléontologie