Traumatisme cervical
| Spécialité | Médecine d'urgence |
|---|
| CIM-10 | S12 |
|---|---|
| CIM-9 | 805.0 |
| DiseasesDB | 2322 |
| MedlinePlus | 000029 |
| eMedicine | 824380 |
Mise en garde médicale
Un traumatisme cervical désigne tout traumatisme atteignant les structures du cou. Un tel traumatisme peut être isolé ou associé à d'autres dans le cas d'un polytraumatisé. Un traumatisme cervical est potentiellement grave car le cou est une partie du corps où de nombreuses structures jouant un rôle physiologique important sont présentes et relativement exposées : carotide, larynx, moelle épinière. Lorsque ces structures sont atteintes, le recours urgent à une prise en charge chirurgicale est impératif.
Types de lésions
Les lésions traumatiques de la colonne vertébrale cervicale sont des causes communes de décès et de handicap. Elles varient en gravité de :
- simples lésions des parties molles ;
- à la paralysie ou au décès ;
- avec ou sans fractures ou luxations graves.
Les lésions traumatiques de la colonne vertébrale cervicale ne sont souvent reconnues qu'en salle d'urgence. Elles doivent faire l'objet d'un bilan soigneux et être prises en charge de manière à en minimiser les séquelles (pas de minerve routinière).
Un diagnostic sans retard, une contention vraie plutôt qu'une « immobilisation », la préservation ou la restauration de la fonction de la moelle épinière et des racines, et la stabilisation définitive de la lésion sont les clés de la réussite de la prise en charge de telles lésions.
Les fractures et « instabilité » du rachis cervical supérieur (zone du cou) présentent des caractéristiques un peu différentes des fractures et luxations du rachis cervical de C3 à C7.
Épidémiologie
Au moins (Bohlman HH et Boada E., 1993) :
- un tiers de toutes les lésions de la colonne cervicale sont en rapport avec un accident à véhicule motorisé ;
- un tiers en rapport avec une chute d'un lieu plus ou moins élevé, et ;
- le reste est le résultat d'accidents lors de pratiques sportives, de chute d'objets ou de blessures par arme à feu.
La majorité de ces lésions est observée chez le sujet jeune et actif, adolescents ou jeune adulte.
Le deuxième grand groupe (en termes d'incidence) concerne l'adulte sexagénaire ou septuagénaire, avec la spondylose ou la sténose qui exposent à de graves lésions en dépit de la faiblesse des forces mises en jeu au niveau de la colonne elle-même.
Conditions et objectifs de traitement
La création de centres dédiés aux lésions traumatiques de la moelle épinière est seule susceptible de faire progresser les soins en urgence, la qualité du traitement médical et chirurgical et de la reprise des activités du blessé qui souffre de lésion traumatique de la colonne vertébrale et/ou de la moelle épinière.
Une équipe de prise en charge est un facteur important de résultat optimal.
Les objectifs du traitement sont :
- préserver la vie ;
- préserver ou restaurer la fonction neurologique ;
- assurer la stabilisation de la colonne cervicale ;
- permettre une reprise des activités optimale.
De tels objectifs sont raisonnables si des soins adéquats sont assurés.
Principes généraux de prise en charge
Évoquer le diagnostic, c’est le faire dès les tout premiers soins[1].
Soins initiaux
- Immobiliser le patient et surtout contenir la lésion : pas d’hyper flexion, pas de rotation, pas de traction axiale excessive[2].
- La minerve plastique préfabriquée routinière expose à une fausse route en cas de vomissement souvent précoce (trauma cérébral très souvent présent).
- Si la mise en traction n’est pas indiquée, dangereuse dans certaines lésions[3], un maintien manuel en traction axiale douce sur la tête de la colonne cervicale sans rotation et sans flexion dans la colonne est rarement contre-indiqué et à plusieurs mains permet parfois de maintenir sans risque (pas de rotation, pas de flexion) le sujet en décubitus latéral position dite de sécurité (vomissement, non intubé).
Examen physique
- Recherche des points douloureux.
- Palpation de tout le corps.
Examen neurologique
- Recherche de :
- déficit moteur des membres et du tronc ;
- déficit sensitif ;
- troubles périnéaux : incontinence urinaire, tonus anal, réflexes périnéaux ;
- troubles du tonus à type plutôt d’hypotonie que syndrome pyramidal ;
- Présence de troubles neurologiques.
Patient ambulatoire, conscient, troubles radiculaires de type douloureux, déficitaires sensitifs ou déficitaires moteurs. Ces troubles peuvent être d’apparition retardée de plusieurs heures après le traumatisme. La douleur et le déficit sensitif suivent un trajet « irradié » précis vers l’épaule, le bras ou l’avant bras, jusqu’à la main selon le territoire. Le déficit moteur au membre supérieur est concordant. La topographie motrice au membre supérieur est indiquée dans le tableau suivant :
- Mouvements clefs du score ASIA et leur correspondance métamérique :
- flexion du coude : C5 ;
- extension du poignet : C6 ;
- extension du coude : C7 ;
- flexion de P3 3e doigt : C8 ;
- abduction du 5e doigt : T1.
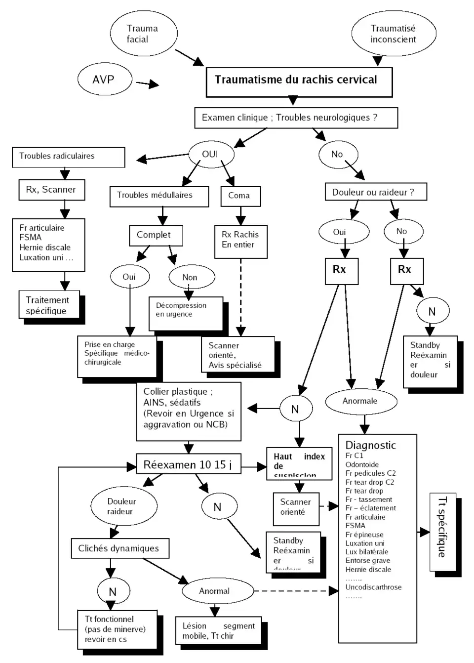
- Les lésions le plus souvent responsables de névralgie cervico-brachiale post-traumatique sont les fractures d’apophyse articulaire, les fractures – séparations d’un massif articulaire, les hernies discales post-traumatiques, les luxations unilatérales. Le diagnostic est basé, outre les radiographies standard, sur le scanner en urgence.
- Troubles médullaires aigus post-traumatiques. Il s’agit le plus souvent de paraplégie flasque dans un contexte dramatique. Il est capital d’apprécier le caractère complet ou incomplet en examinant le périnée. La persistance d’une sensibilité, même ténue, ou d’un tonus sphinctérien sous la lésion signe le caractère incomplet, en sachant que quelquefois la phase de “choc spinal” initial masque les métamères épargnés sous lésionnels pendant plusieurs heures après le traumatisme. Les lésions le plus souvent à l’origine de troubles médullaires sont les fractures “tear-drop”, les fractures éclatement, les luxations bilatérales. Le caractère incomplet de l’atteinte fait envisager immédiatement la réduction en urgence soit en traction après diagnostic radiologique, soit chirurgical par réduction et stabilisation instrumentée, soit les deux dans le délai le plus court possible. Les lésions médullaires complètes, compte tenu de l’importance des troubles et du taux de mortalité, et compte tenu de la morbidité de la chirurgie en urgence, sont plus des patients pris en charge par le réanimateur que par le chirurgien dans l’immédiat.
Retard du diagnostic
- Patient présentant des troubles de la conscience dans un contexte post-traumatique, ou origine des troubles de conscience indéterminée[3]. L’étiologie traumatique est à évoquer systématiquement[3]. Il est utile de réaliser des clichés du rachis cervical, mais aussi dorsal ou lombaire si le contexte est évocateur ou inconnu. Le cas du patient hospitalisé en état éthylique aigu après une chute dans les escaliers passée inaperçue est un classique récurrent. Il y en a beaucoup d’autres.
- Le diagnostic de lésion du rachis cervical est celui qui est le plus souvent manqué après un traumatisme[3]. La lecture des clichés est difficile, le contexte clinique trompeur. La pathologie effectivement bénigne est extrêmement fréquente. L’examen clinique aux urgences est le geste qui donne le plus d’informations, et le plus à même de redresser un diagnostic de bénignité abusif. Les clichés standard, s'ils ne permettent pas de voir les lésions ligamentaires en urgence, ni même toutes les lésions osseuses, doivent permettre d’éliminer une lésion instable à risque neurologique. Le but immédiat étant de ne pas laisser repartir un patient avec une lésion potentiellement à risque de déplacement avec survenue de troubles neurologiques.
Imagerie
Réaliser des clichés de bonne qualité
- Rachis cervical de profil : est le cliché de loin le plus utile ; il doit permettre la visualisation de l’occiput au disque C7 –D1[3]. Dans le cas contraire, il faut le refaire. Chez certains patients au cou court, la visualisation de C7 – D1 est impossible. On réalise un cliché dans la position du nageur, mais on court le risque de déplacer une lésion instable[3], et surtout en cas de contexte clinique évocateur (douleur, troubles neurologiques) on passe directement au scanner de la charnière cervico-dorsale[3] ;
- Rachis cervical de face : montre bien le rachis cervical bas, mais pas le rachis cervical haut. L’interprétation est gênée par la superposition des articulaires ;
- Cliché dit « odontoïde bouche ouverte » ;
- Clichés de rachis cervical de 3/4 : sont utiles, mais non indispensables[3].
Les clichés de rachis cervical sont difficiles à interpréter. Un cliché interprété comme normal peut se révéler pathologique après relecture lorsqu’on recherche une anomalie précise. Un cliché normal et relu comme tel n’élimine pas la présence d’une lésion osseuse ou des parties molles découverte sur des clichés ultérieurs[3]. Cependant, les lésions instables du rachis cervical présentant des risques neurologiques sont visibles sur les clichés initiaux après lecture sérieuse avec un minimum de soin. Le cliché initial de rachis cervical de profil doit permettre d’éliminer un risque de survenue de lésion neurologique s’il est lu correctement. En cas de doute diagnostic, le scanner dont le niveau est orienté par les radiographies est l’examen de choix[3].
Interprétation des clichés
Les lésions sont souvent petites et mal visibles ; c’est leur répercussion sur l’équilibre de l’ensemble rachidien cervical qui est souvent le plus évident.
Cliché de profil
de loin le plus important. Sur ce cliché on apprécie :
- la régularité des 7 lignes repères longitudinales :
- Espace clair pré vertébral,
- Alignement du bord antérieur des corps,
- Parois postérieures des corps,
- Bord antérieur des massifs articulaires,
- Bord postérieur des massifs articulaires,
- Limite postérieure du canal (bord antérieur des lames, bien visible),
- Alignement des extrémités des apophyses épineuses ;
- la régularité de l’empilement des massifs articulaires sans découverture localisée, et la régularité de l’espacement inter épineux. Surtout, la conjonction des irrégularités à un même niveau fait fortement suspecter une lésion osseuse ou ligamentaire.
Il faut insister sur la détection d’un antélisthésis (déplacement d’un corps vertébral en avant sur le corps vertébral sous jacent) bien visible sur l’alignement des bords postérieurs des corps vertébraux. Un antélisthésis de plus de 2 mm en dessous de C4 et 4 mm au-dessus de C4 est pathologique chez l’adulte. La plupart des lésions osseuses s’accompagnent en règle d’un antélisthésis. Les associations de fractures à des niveaux différents sont fréquentes[3] et il faut les rechercher systématiquement.
Cliché de face
on apprécie à l’identique la régularité des différents niveaux. Une irrégularité à un seul niveau fait fortement suspecter une lésion. En particulier, les interlignes articulaires des massifs latéraux ne sont pas visibles car superposés et obliques ; lorsqu’un interligne isolé devient visible, donc trop horizontal, il faut suspecter une lésion osseuse.
Clichés de 3/4
permettent à chaque niveau de voir le foramen et son éventuel comblement par du matériel fracturaire ; on apprécie également très bien l’alignement des bords postérieurs des corps vertébraux en conjonction avec le cliché de profil.
Cliché dit odontoïde bouche ouverte
Permet de voir les traits de fracture de l’odontoïde, en se méfiant des superpositions dentaires, et d’apprécier la symétrie des massifs latéraux de l’atlas.
Devant un patient qui a des cervicalgies, une raideur du rachis cervical, aucun trouble neurologique et des clichés normaux, on est donc prudent et on immobilise de façon relative par une minerve plastique pour quelques jours avec un traitement antalgique et AINS. Si le contexte clinique est évocateur, c’est-à-dire :
- Douleur importante et focalisée, ou ;
- Raideur importante, ou ;
- Névralgie cervico-brachiale systématisée, névralgie d'Arnold.
On réalise de nouveaux clichés de face, de profil et de trois quarts et un scanner dont le niveau est guidé par les clichés ou, à défaut d’indice radiologique, par les données de l’examen clinique (niveau de la névralgie).
La plupart des douleurs cervicales d’origine traumatique cèdent après quelques jours d’immobilisation : un rachis cervical parfaitement souple et indolore ne nécessite pas d’exploration complémentaire.
Après un délai de quelques jours permettant la sédation de la raideur initiale et de la douleur, on réexamine le patient. Si persiste une gêne et/ou une raideur, ce qui est fréquent, on réalise des clichés dynamiques afin de détecter une instabilité due à une lésion des parties molles[3] (dite entorse cervicale grave par opposition aux entorses cervicales bénignes qui ne s’accompagnent pas d’instabilité). Ces clichés sont réalisés avec une méthodologie précise : profil strict, mobilisation par le patient lui-même en position assise, flexion et extension maximales permises par la douleur. On peut réaliser ces clichés de façon plus précoce, mais devant un rachis douloureux et enraidi on n’obtiendra que des clichés en amplitude sous–maximale qui n’apporteront pas d’informations et risquent d’éliminer à tort le diagnostic.
Les clichés dynamiques sont lus de la même manière que les clichés standard en appréciant de plus la régularité de la courbure. Il arrive que certaines lésions traumatiques osseuses ne se démasquent que sur les clichés dynamiques (fractures d’articulaires, certaines fractures d’apophyses épineuses).
Lorsque les clichés dynamiques sont normaux et de bonne qualité, et que persistent douleur et raideur non systématisées, on porte le diagnostic par défaut d’« entorse bénigne ». Il s’agit probablement de lésions discales ou ligamentaires à l’origine de douleurs irradiées[3]. La symptomatologie est habituellement riche : céphalées, insomnies, douleurs nucales, dorsales, pseudo-Lhermitte… et peut évoluer vers la sinistrose et la revendication. La durée d’évolution est en général prolongée[3], jusqu’à 18 mois. La mobilisation précoce sous forme d’exercices quotidiens et le sevrage de la contention dès la sédation de la contracture musculaire améliorent l’évolution de ces patients de façon statistiquement significative. Il n’y a pas d’autre traitement efficace. En particulier, il n’y a pas de traitement chirurgical en l’absence d’instabilité.
Lorsque la symptomatologie est prolongée, il est surtout important de ne pas passer à côté d’un autre diagnostic, sans médicaliser de façon excessive. Il arrive, en effet, qu’un ostéome ostéoïde soit responsable de douleurs cervicales qui sont mises sur le compte d’un ancien traumatisme. À noter que, quelquefois, certaines entorses « graves » se démasquent de façon retardée, plusieurs semaines ou plusieurs mois après le traumatisme, avec constitution d’un bâillement inter-épineux localisé et découverture des articulaires[3]. Ces instabilités retardées sont en règle responsables de cervicalgies et torticolis à répétition et peuvent nécessiter une stabilisation chirurgicale.
Clichés de luxation et/ou fracture
- “Bonnet d’âne”, une analogie qui évoque parfaitement la visualisation anormale des deux apophyses articulaires supérieures à un même niveau sur le cliché de profil, ceci est pathognomonique d’une luxation unilatérale du rachis cervical.
- “Massif carré” sur le cliché de face, visualisation de deux interlignes articulaires adjacents due à la bascule du massif articulaire, typique des fracture – séparation du massif articulaire, peut être vue également dans certaines fractures – avulsion du massif articulaire.
- “Tear drop”[3], image de séparation “en goutte de larme” du coin antéro-inférieur d’une vertèbre :
- habituellement C5, C4 ou C6, correspondant à une fracture très instable fréquemment accompagnée de troubles neurologiques graves ;
- existe également en C2, correspondant à une fracture moins gravement instable, sinon associée à autre lésion, instable.
Algorithme de prise en charge

Fractures et instabilité du rachis cervical supérieur
- Fracture de l’odontoïde : non déplacées, sont difficiles à voir, mais il est important de ne pas manquer le diagnostic. Le risque est moins le déplacement soudain et incontrôlable, qu’un risque de pseudarthrose qui, elle, pourra être instable et se déplacer à l’occasion d’un nouveau traumatisme, avec des conséquences graves. Déplacées (> 4 mm), très instables, nécessitent une prise en charge spécialisée, avec des indications opératoires assez larges. Les fractures déplacées sont en général bien visibles sur les radiographies, mais il faut une lecture soigneuse du profil et de la face “ bouche ouverte ”, sur un cliché de bonne qualité exempt de superpositions dentaires ou de l’occiput.
Fractures et luxations du rachis cervical de C3 à C7
- Luxations. Elles peuvent être uni ou bilatérales. Les luxations unilatérales peuvent être difficilement visibles sur les clichés initiaux (antélisthésis modéré, image en “ bonnet d’âne ”) et s’accompagnent plutôt de troubles radiculaires[3]. Les luxations bilatérales sont plus facilement diagnostiquées (antélisthésis bien visible sur le profil), et s’accompagne plus fréquemment de troubles médullaires.
- Fractures éclatement : sont en règle facilement diagnostiquées sur le cliché de profil, mais il faut se méfier en C7. Elles sont plus rarement accompagnées de troubles neurologiques que les fractures “tear-drop”.
Anatomie
Classification des lésions
Lésions traumatiques du rachis cervical inférieur
Indications thérapeutiques
Notes et références
- ↑ M M Barron, « Cervical spine injury masquerading as a medical emergency », The American journal of emergency medicine, vol. 7, no 1, , p. 54-56 (ISSN 0735-6757, PMID 2914049, lire en ligne, consulté le )
- ↑ C A Beyer, M E Cabanela, T H Berquist, « Unilateral facet dislocations and fracture-dislocations of the cervical spine », The Journal of bone and joint surgery. British volume, vol. 73, no 6, , p. 977-981 (ISSN 0301-620X, PMID 1955448, lire en ligne, consulté le )
- 1 2 3 4 5 6 7 8 9 10 11 12 13 14 15 16 17 (en) Rosa L., « Missed fractures of the cervical spine », Mil Med., vol. 154, no 1, , p. 39-41 (PMID 2493605)
Bibliographie
- 1. Barron MM (1989) Cervical spine injury masquerading as a medical emergency. Am J Emerg Med 7 : 54-6.
- 2. Beyer CA, Cabanela ME, Berquist TH (1991) Unilateral facet dislocations and fracture-dislocations of the cervical spine. J Bone Joint Surg Br 73 : 977-81.
- 3. Borock EC, Gabram SG, Jacobs LM, Murphy MA (1991) A prospective analysis of a two-year experience using computed tomography as an adjunct for cervical spine clearance. J Trauma 31 : 1001-5; discussion 1005-6.
- 4. Cohn SM, Lyle WG, Linden CH, Lancey RA (1991) Exclusion of cervical spine injury: a prospective study. J Trauma 31 : 570-4.
- 5. Cox GR, Barish RA (1991) Delayed presentation of unstable cervical spine injury with minimal symptoms. J Emerg Med 9 : 123-7.
- 6. Davidson JS, Birdsell DC (1989) Cervical spine injury in patients with facial skeletal trauma. J Trauma 29 : 1276-8.
- 7. Davis JW (1989) Cervical injuries--perils of the swimmer's view: case report. J Trauma 29 : 891-3.
- 8. Fazl M, LaFebvre J, Willinsky RA, Gertzbein S (1990) Posttraumatic ligamentous disruption of the cervical spine, an easily overlooked diagnosis: presentation of three cases. Neurosurgery 26 : 674-8.
- 9. Freemyer B, Knopp R, Piche J, Wales L, Williams J (1989) Comparison of five-view and three-view cervical spine series in the evaluation of patients with cervical trauma. Ann Emerg Med 18 : 818-21.
- 10. Garfin SR, Shackford SR, Marshall LF, Drummond JC (1989) Care of the multiply injured patient with cervical spine injury. Clin Orthop : 19-29.
- 11. Gerrelts BD, Petersen EU, Mabry J, Petersen SR (1991) Delayed diagnosis of cervical spine injuries. J Trauma 31 : 1622-6.
- 12. Gisbert VL, Hollerman JJ, Ney AL, Rockswold GL, Ruiz E, Jacobs DM, Bubrick MP (1989) Incidence and diagnosis of C7-T1 fractures and subluxations in multiple-trauma patients: evaluation of the advanced trauma life support guidelines. Surgery 106 : 702-8; discussion 708-9.
- 13. Haug RH, Wible RT, Likavec MJ, Conforti PJ (1991) Cervical spine fractures and maxillofacial trauma. J Oral Maxillofac Surg 49 : 725-9.
- 14. Hirsch SA, Hirsch PJ, Hiramoto H, Weiss A (1988) Whiplash syndrome. Fact or fiction? Orthop Clin North Am 19 : 791-5.
- 15. Jeanneret B, Magerl F, Ward JC (1991) Overdistraction: a hazard of skull traction in the management of acute injuries of the cervical spine. Arch Orthop Trauma Surg 110 : 242-5
- 16. Jonsson H, Jr., Bring G, Rauschning W, Sahlstedt B (1991) Hidden cervical spine injuries in traffic accident victims with skull fractures. J Spinal Disord 4 : 251-63.
- 17. Keenen TL, Antony J, Benson DR (1990) Non-contiguous spinal fractures. J Trauma 30 : 489-91.
- 18. Kim KS, Chen HH, Russell EJ, Rogers LF (1989) Flexion teardrop fracture of the cervical spine: radiographic characteristics. AJR Am J Roentgenol 152 : 319-26.
- 19. Kreipke DL, Gillespie KR, McCarthy MC, Mail JT, Lappas JC, Broadie TA (1989) Reliability of indications for cervical spine films in trauma patients. J Trauma 29 : 1438-9.
- 20. Loembe PM, Chouteau Y, Bouger D (1991) [Unstable traumatic lesions of the lower cervical spine without neurologic deficiency. Our experience at the Fondation Jeanne Ebori in Libreville (Gabon)]. J Chir (Paris) 128 : 197-200.
- 21. MacDonald RL, Schwartz ML, Mirich D, Sharkey PW, Nelson WR (1990) Diagnosis of cervical spine injury in motor vehicle crash victims: how many X-rays are enough? J Trauma 30 : 392-7.
- 22. Maimaris C, Barnes MR, Allen MJ (1988) 'Whiplash injuries' of the neck: a retrospective study. Injury 19 : 393-6.
- 23. McKee TR, Tinkoff G, Rhodes M (1990) Asymptomatic occult cervical spine fracture: case report and review of the literature. J Trauma 30 : 623-6.
- 24. McNamara RM, O'Brien MC, Davidheiser S (1988) Post-traumatic neck pain: a prospective and follow-up study. Ann Emerg Med 17 : 906-11.
- 25. Ringenberg BJ, Fisher AK, Urdaneta LF, Midthun MA (1988) Rational ordering of cervical spine radiographs following trauma. Ann Emerg Med 17 : 792-6.
- 26. Rosa L (1989) Missed fractures of the cervical spine. Mil Med 154 : 39-41.
- 27. Schleehauf K, Ross SE, Civil ID, Schwab CW (1989) Computed tomography in the initial evaluation of the cervical spine. Ann Emerg Med 18 : 815-7.
- 28. Turner LM (1989) Cervical spine immobilization with axial traction: a practice to be discouraged. J Emerg Med 7 : 385-6.
- 29. Vanden Hoek T, Propp D (1990) Cervicothoracic junction injury. Am J Emerg Med 8 : 30-3.
- 30. Wilberger JE, Maroon JC (1990) Occult posttraumatic cervical ligamentous instability. J Spinal Disord 3 : 156-61.
Voir aussi
Articles connexes
- Civière à aubes
- Collier cervical
- Matelas immobilisateur à dépression, dit « matelas coquille »
- Plan dur (ou planche dorsale, planche « Olivier » ou « Berbier-Kind »)
- Traumatologie routière
- Orthopédie
- Cervicalgie
- Portail de la médecine